还剩5页未读,
继续阅读
所属成套资源:高中地理鲁教版(2019)必修二 练习
成套系列资料,整套一键下载
高中地理鲁教版(2019)必修二 第四单元 环境与发展-课时规范训练(十五)
展开
这是一份高中地理鲁教版(2019)必修二 第四单元 环境与发展-课时规范训练(十五),共8页。
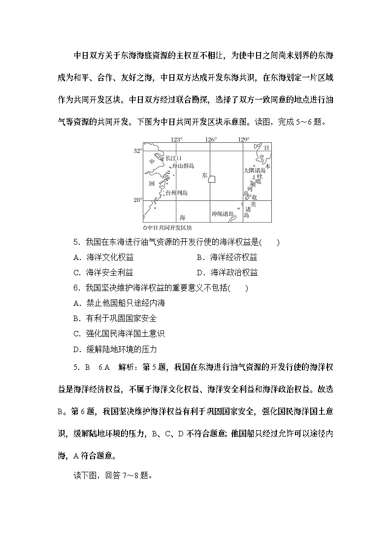
[学业达标]《联合国海洋法公约》规定:岛是四面环水并在涨潮时高于水面自然形成的陆地区域,能维持人类居住和生产活动,可以同陆地一样拥有自己的领海、毗连区、专属经济区和大陆架。冲之鸟礁(图)是西太平洋海域中的一组珊瑚环礁,涨潮前有5块岩石露出水面,涨潮时仅有两块岩石露于海面之上。1987年日本开始在冲之鸟礁围礁造“岛”,筑起混凝土墙,非法主张近70万平方公里的管辖海域。据此完成1~2题。1.冲之鸟礁不属于岛屿,是因为其( )A.形成时间短 B.远离大陆C.处于海盆之中 D.没有淡水资源2.日本非法主张近70万平方公里管辖海域,其主要目的是( )A.加强国际合作B.保护海洋资源C.享有专属经济区的权益D.拓展航运通道1.D 2.C 解析:第1题,由于岛是四面环水并在涨潮时高于水面自然形成的陆地区域,能维持人类居住和生产活动。而冲之鸟礁是西太平洋海域中的一组珊瑚环礁,涨潮前有5块岩石露出水面,涨潮时仅有两块岩石露于海面之上,没有淡水资源,无法维持人类居住和生产活动,因此不符合《联合国海洋法公约》对岛的规定,D正确。形成时间短、远离大陆与处于海盆之中均不是冲之鸟礁不属于岛屿的原因,A、B、C错误。第2题,日本非法主张近70万平方公里管辖海域,其主要目的是为了大力开发海洋资源,而不是为了保护海洋资源,B错误。为了享有专属经济区的权益,促进经济发展,C正确。日本非法主张近70万平方公里管辖海域,无法加强国际合作,A错误。对拓展航运通道影响较小,D错误。2022年6月7日,在距离青岛海岸线120多海里的黄海深处,我国首座深海渔场——“深蓝1号”网箱中,首次喜收大西洋鲑(三文鱼的一种),取得规模化养殖高价值冷水鱼类的又一成功。据此完成3~4题。3.关于青岛深海渔场的叙述,不正确的是( )A.隶属我国领海海域B.保障国家资源安全C.维护国家海洋权益D.开发海洋空间资源4.“深蓝1号”网箱养殖相对于近岸养殖而言( )①养殖空间更大 ②生态环境更优 ③品种数量较多 ④水产品质较高A.①② B.②③ C.②④ D.①③3.A 4.C 解析:第3题,根据《联合国海洋法公约》规定领海宽度不超过12海里,200海里为专属经济区,在距离青岛海岸线120多海里的深海渔场不属我国领海海域,A错误,符合题意。在专属经济区的范围内建深海渔场,可以保障国家资源安全、维护国家海洋权益、开发海洋空间资源,B、C、D正确,不符合题意。第4题,“深蓝1号”网箱与近岸养殖相比,距离陆地较远,同时也距离人类活动较远,因此海域污染小,受人类活动影响小,生态环境更优越,养殖的鱼类品质更好,②④正确;网箱养殖空间较小,品种数量较少,①③错误。故选C。中日双方关于东海海底资源的主权互不相让,为使中日之间尚未划界的东海成为和平、合作、友好之海,中日双方达成开发东海共识,在东海划定一片区域作为共同开发区块。中日双方经过联合勘探,选择了双方一致同意的地点进行油气等资源的共同开发。下图为中日共同开发区块示意图。读图,完成5~6题。5.我国在东海进行油气资源的开发行使的海洋权益是( )A.海洋文化权益 B.海洋经济权益C.海洋安全利益 D.海洋政治权益6.我国坚决维护海洋权益的重要意义不包括( )A.禁止他国船只途经内海B.有利于巩固国家安全C.强化国民海洋国土意识D.缓解陆地环境的压力5.B 6.A 解析:第5题,我国在东海进行油气资源的开发行使的海洋权益是海洋经济权益,不属于海洋文化权益、海洋安全利益和海洋政治权益。故选B。第6题,我国坚决维护海洋权益有利于巩固国家安全,强化国民海洋国土意识,缓解陆地环境的压力,B、C、D不符合题意;他国船只经过允许可以途径内海,A符合题意。读下图,回答7~8题。7.我国传统的海洋产业包括( )①海盐生产 ②海洋水产 ③滨海旅游业 ④海洋信息服务A.①② B.②③C.③④ D.②④8.下列关于我国海洋经济的说法正确的是( )A.海洋传统产业产值仅次于日本B.海洋产业产值从2005年至2019年一直增长C.海洋产业产值在GDP中所占比重一直上升D.海洋产业产值占国内生产总值一直在10%以下7.A 8.B 解析:第7题,20世纪80年代以来,我国海洋经济发展迅速,海盐生产、海洋水产等传统产业长期居世界第一,海洋石油天然气开发、滨海旅游业和海洋信息服务属于新兴海洋产业。①②正确,③④错误。故选A。第8题,海洋产值占国内生产总值多在10%以下,但2009年占10%;海洋产业产值从2005年至2019年一直增长,但在国内生产总值(GDP)中所占比重变化不大。图中没有日本数据,无法比较。B正确,A、C、D错误。9.阅读图文材料,回答下列问题。中日达成开发东海共识,划定共同开发区。中日双方已在东海划定一片区域为共同开发区块。中日双方经过联合勘探,将在上述区块中选择双方一致同意的地点进行共同开发。(1)中日两国都认为自己符合《联合国海洋法公约》的有关规定,他们各自的依据是什么?产生这种现象的情况一般会出现在什么样的海域?(2)试分析东海油气资源对中国经济发展的重要性以及开发时应注意的主要问题。(3)简要说明维护我国海洋权益的重要意义。解析:第(1)题,中日在东海之所以存在纷争,原因在于划分海洋依据不同,中国依据“大陆架自然延伸”的原则,日本则遵循“等距离中线”原则。第(2)题,中国经济的迅速发展,对油气资源依赖性越来越大,而东海又蕴藏着丰富的油气资源,开发东海油田势在必行。第(3)题,从资源、国防、全民海洋意识等方面说明。答案:(1)中国:专属经济区的划分应该遵循“大陆架自然延伸”的原则;日本:遵循陆地间“等距离中线”的原则来划分中日两国之间的东海大陆架。一般出现在:有多国相邻的封闭或半封闭的海域。(2)重要性:随着中国经济的发展,能源与资源的需求日益增加,而东海油气田储量巨大,不仅能为我国提供重要的能源,也能提供重要的化工原料;东海油气资源的开发关系到中国的海洋权益。应注意的主要问题:海洋油气资源开发投资大、风险高、技术难度大;开发过程中应注意海洋环境保护。(3)有利于缓解对陆地环境的压力;有利于增加资源保有量;有利于巩固国家安全;有利于强化全民海洋意识,树立海洋国土观念。[能力提升]象山港位于浙江宁波市东南部,地处穿山半岛与象山半岛之间,是一个由东北向西南深入陆地的狭长型半封闭海湾。全港纵深60多千米,水深大多在10~15米,下图象山港区分布图。据此完成10~11题。10.我国在象山港海域所拥有的海洋权益是( )A.领海 B.内水C.毗连区 D.专属经济区11.关于象山港开发建设,叙述正确的是( )①港阔水深 ②海上风浪大 ③陆上地形平坦 ④交通便利,经济腹地广阔A.①②③ B.①③④C.①②④ D.②③④10.B 11.B 解析:第10题,从图中可以看到,象山港海域位于我国领海基线以内,属于国家领土的一部分,国家对其拥有完全的、排他的主权,我国对象山港海域拥有内水权益, B正确。第11题,象山港是一个由东北向西南深入陆地的狭长形半封闭海湾,全港纵深60多千米,水深大多在10~15米,港口水深,狭长的半封闭海湾,风浪较小,①正确,②错误。象山港周边陆地靠近海洋,陆地海拔较低,陆上地形平坦,陆域条件较好,③正确。从材料可知,象山港位于浙江宁波市东南部,东临太平洋,北邻杭州湾,南邻三门湾,地理位置优越,区域交通便利,经济腹地广阔,④正确。故选B。下图示意中国为挪威建造的世界首座半潜式深海养殖平台,该平台造价约5亿人民币,配备了自动化保障系统。目前我国养殖产业以作坊式浅海养殖为主,深海水域利用率不到1%。读图,回答12~13题。12.与海洋捕捞相比,海洋养殖的主要优点是( )A.产品品质比较好 B.产品售价比较高C.产量提高潜力大 D.环境污染比较小13.目前限制我国深海养殖产业快速发展的主要障碍是( )A.缺乏设备建造能力B.市场需求接近饱和C.深海养殖空间不足D.养殖设备过于昂贵12.C 13.D 解析:第12题,海洋养殖设置有自动投喂系统,食物保障高,与海洋捕捞相比,产量提高潜力大,C正确;并非纯野生,产品品质比海洋捕捞差,大规模养殖在提高产量的基础上价格要低;投食高效环保饲料可降低污染,实现绿色养殖,海洋捕捞过程中环境污染也小,但不是主要优点,A、B、D错误。第13题,由材料可知,该平台造价约5亿人民币,价格过于昂贵,D正确;该设备为中国制造,说明中国已经具备该设备建造能力;在海洋渔业资源日趋紧张的今天,深海养殖的市场需求量大,而且养殖空间也很大,A、B、C错误。14.阅读图文材料,回答下列问题。海南省三沙市政府驻地永兴岛,是一座由白色珊瑚、贝壳沙堆积在礁平台上而形成的岛屿。下图为海南省局部示意图和永兴岛景观图。(1)甲处的海底地形类型为____________,永兴岛所属的岛屿类型是____________岛。(2)永兴岛机场跑道的建设主要是对海洋____________资源的开发利用;从可持续发展角度看,三沙市可重点发展的产业是____________和____________。(3)为保护海洋资源和环境,三沙市在经济发展过程中应采取哪些措施?解析:第(1)题,从大陆架到洋盆的过渡部分为大陆坡,从材料看是由珊瑚形成的,所以是珊瑚岛。第(2)题,主要是利用空间资源。三沙市周边主要是海洋,可重点发展的产业是旅游业、渔业。第(3)题,面积小,接待能力低,要控制旅游规模;渔业要适度捕捞;环境保护要严控污染产业的发展。答案:(1)大陆坡 珊瑚(2)空间 旅游业 渔业(3)控制旅游规模;渔业要适度捕捞;环境保护要严控污染产业的发展。
[学业达标]《联合国海洋法公约》规定:岛是四面环水并在涨潮时高于水面自然形成的陆地区域,能维持人类居住和生产活动,可以同陆地一样拥有自己的领海、毗连区、专属经济区和大陆架。冲之鸟礁(图)是西太平洋海域中的一组珊瑚环礁,涨潮前有5块岩石露出水面,涨潮时仅有两块岩石露于海面之上。1987年日本开始在冲之鸟礁围礁造“岛”,筑起混凝土墙,非法主张近70万平方公里的管辖海域。据此完成1~2题。1.冲之鸟礁不属于岛屿,是因为其( )A.形成时间短 B.远离大陆C.处于海盆之中 D.没有淡水资源2.日本非法主张近70万平方公里管辖海域,其主要目的是( )A.加强国际合作B.保护海洋资源C.享有专属经济区的权益D.拓展航运通道1.D 2.C 解析:第1题,由于岛是四面环水并在涨潮时高于水面自然形成的陆地区域,能维持人类居住和生产活动。而冲之鸟礁是西太平洋海域中的一组珊瑚环礁,涨潮前有5块岩石露出水面,涨潮时仅有两块岩石露于海面之上,没有淡水资源,无法维持人类居住和生产活动,因此不符合《联合国海洋法公约》对岛的规定,D正确。形成时间短、远离大陆与处于海盆之中均不是冲之鸟礁不属于岛屿的原因,A、B、C错误。第2题,日本非法主张近70万平方公里管辖海域,其主要目的是为了大力开发海洋资源,而不是为了保护海洋资源,B错误。为了享有专属经济区的权益,促进经济发展,C正确。日本非法主张近70万平方公里管辖海域,无法加强国际合作,A错误。对拓展航运通道影响较小,D错误。2022年6月7日,在距离青岛海岸线120多海里的黄海深处,我国首座深海渔场——“深蓝1号”网箱中,首次喜收大西洋鲑(三文鱼的一种),取得规模化养殖高价值冷水鱼类的又一成功。据此完成3~4题。3.关于青岛深海渔场的叙述,不正确的是( )A.隶属我国领海海域B.保障国家资源安全C.维护国家海洋权益D.开发海洋空间资源4.“深蓝1号”网箱养殖相对于近岸养殖而言( )①养殖空间更大 ②生态环境更优 ③品种数量较多 ④水产品质较高A.①② B.②③ C.②④ D.①③3.A 4.C 解析:第3题,根据《联合国海洋法公约》规定领海宽度不超过12海里,200海里为专属经济区,在距离青岛海岸线120多海里的深海渔场不属我国领海海域,A错误,符合题意。在专属经济区的范围内建深海渔场,可以保障国家资源安全、维护国家海洋权益、开发海洋空间资源,B、C、D正确,不符合题意。第4题,“深蓝1号”网箱与近岸养殖相比,距离陆地较远,同时也距离人类活动较远,因此海域污染小,受人类活动影响小,生态环境更优越,养殖的鱼类品质更好,②④正确;网箱养殖空间较小,品种数量较少,①③错误。故选C。中日双方关于东海海底资源的主权互不相让,为使中日之间尚未划界的东海成为和平、合作、友好之海,中日双方达成开发东海共识,在东海划定一片区域作为共同开发区块。中日双方经过联合勘探,选择了双方一致同意的地点进行油气等资源的共同开发。下图为中日共同开发区块示意图。读图,完成5~6题。5.我国在东海进行油气资源的开发行使的海洋权益是( )A.海洋文化权益 B.海洋经济权益C.海洋安全利益 D.海洋政治权益6.我国坚决维护海洋权益的重要意义不包括( )A.禁止他国船只途经内海B.有利于巩固国家安全C.强化国民海洋国土意识D.缓解陆地环境的压力5.B 6.A 解析:第5题,我国在东海进行油气资源的开发行使的海洋权益是海洋经济权益,不属于海洋文化权益、海洋安全利益和海洋政治权益。故选B。第6题,我国坚决维护海洋权益有利于巩固国家安全,强化国民海洋国土意识,缓解陆地环境的压力,B、C、D不符合题意;他国船只经过允许可以途径内海,A符合题意。读下图,回答7~8题。7.我国传统的海洋产业包括( )①海盐生产 ②海洋水产 ③滨海旅游业 ④海洋信息服务A.①② B.②③C.③④ D.②④8.下列关于我国海洋经济的说法正确的是( )A.海洋传统产业产值仅次于日本B.海洋产业产值从2005年至2019年一直增长C.海洋产业产值在GDP中所占比重一直上升D.海洋产业产值占国内生产总值一直在10%以下7.A 8.B 解析:第7题,20世纪80年代以来,我国海洋经济发展迅速,海盐生产、海洋水产等传统产业长期居世界第一,海洋石油天然气开发、滨海旅游业和海洋信息服务属于新兴海洋产业。①②正确,③④错误。故选A。第8题,海洋产值占国内生产总值多在10%以下,但2009年占10%;海洋产业产值从2005年至2019年一直增长,但在国内生产总值(GDP)中所占比重变化不大。图中没有日本数据,无法比较。B正确,A、C、D错误。9.阅读图文材料,回答下列问题。中日达成开发东海共识,划定共同开发区。中日双方已在东海划定一片区域为共同开发区块。中日双方经过联合勘探,将在上述区块中选择双方一致同意的地点进行共同开发。(1)中日两国都认为自己符合《联合国海洋法公约》的有关规定,他们各自的依据是什么?产生这种现象的情况一般会出现在什么样的海域?(2)试分析东海油气资源对中国经济发展的重要性以及开发时应注意的主要问题。(3)简要说明维护我国海洋权益的重要意义。解析:第(1)题,中日在东海之所以存在纷争,原因在于划分海洋依据不同,中国依据“大陆架自然延伸”的原则,日本则遵循“等距离中线”原则。第(2)题,中国经济的迅速发展,对油气资源依赖性越来越大,而东海又蕴藏着丰富的油气资源,开发东海油田势在必行。第(3)题,从资源、国防、全民海洋意识等方面说明。答案:(1)中国:专属经济区的划分应该遵循“大陆架自然延伸”的原则;日本:遵循陆地间“等距离中线”的原则来划分中日两国之间的东海大陆架。一般出现在:有多国相邻的封闭或半封闭的海域。(2)重要性:随着中国经济的发展,能源与资源的需求日益增加,而东海油气田储量巨大,不仅能为我国提供重要的能源,也能提供重要的化工原料;东海油气资源的开发关系到中国的海洋权益。应注意的主要问题:海洋油气资源开发投资大、风险高、技术难度大;开发过程中应注意海洋环境保护。(3)有利于缓解对陆地环境的压力;有利于增加资源保有量;有利于巩固国家安全;有利于强化全民海洋意识,树立海洋国土观念。[能力提升]象山港位于浙江宁波市东南部,地处穿山半岛与象山半岛之间,是一个由东北向西南深入陆地的狭长型半封闭海湾。全港纵深60多千米,水深大多在10~15米,下图象山港区分布图。据此完成10~11题。10.我国在象山港海域所拥有的海洋权益是( )A.领海 B.内水C.毗连区 D.专属经济区11.关于象山港开发建设,叙述正确的是( )①港阔水深 ②海上风浪大 ③陆上地形平坦 ④交通便利,经济腹地广阔A.①②③ B.①③④C.①②④ D.②③④10.B 11.B 解析:第10题,从图中可以看到,象山港海域位于我国领海基线以内,属于国家领土的一部分,国家对其拥有完全的、排他的主权,我国对象山港海域拥有内水权益, B正确。第11题,象山港是一个由东北向西南深入陆地的狭长形半封闭海湾,全港纵深60多千米,水深大多在10~15米,港口水深,狭长的半封闭海湾,风浪较小,①正确,②错误。象山港周边陆地靠近海洋,陆地海拔较低,陆上地形平坦,陆域条件较好,③正确。从材料可知,象山港位于浙江宁波市东南部,东临太平洋,北邻杭州湾,南邻三门湾,地理位置优越,区域交通便利,经济腹地广阔,④正确。故选B。下图示意中国为挪威建造的世界首座半潜式深海养殖平台,该平台造价约5亿人民币,配备了自动化保障系统。目前我国养殖产业以作坊式浅海养殖为主,深海水域利用率不到1%。读图,回答12~13题。12.与海洋捕捞相比,海洋养殖的主要优点是( )A.产品品质比较好 B.产品售价比较高C.产量提高潜力大 D.环境污染比较小13.目前限制我国深海养殖产业快速发展的主要障碍是( )A.缺乏设备建造能力B.市场需求接近饱和C.深海养殖空间不足D.养殖设备过于昂贵12.C 13.D 解析:第12题,海洋养殖设置有自动投喂系统,食物保障高,与海洋捕捞相比,产量提高潜力大,C正确;并非纯野生,产品品质比海洋捕捞差,大规模养殖在提高产量的基础上价格要低;投食高效环保饲料可降低污染,实现绿色养殖,海洋捕捞过程中环境污染也小,但不是主要优点,A、B、D错误。第13题,由材料可知,该平台造价约5亿人民币,价格过于昂贵,D正确;该设备为中国制造,说明中国已经具备该设备建造能力;在海洋渔业资源日趋紧张的今天,深海养殖的市场需求量大,而且养殖空间也很大,A、B、C错误。14.阅读图文材料,回答下列问题。海南省三沙市政府驻地永兴岛,是一座由白色珊瑚、贝壳沙堆积在礁平台上而形成的岛屿。下图为海南省局部示意图和永兴岛景观图。(1)甲处的海底地形类型为____________,永兴岛所属的岛屿类型是____________岛。(2)永兴岛机场跑道的建设主要是对海洋____________资源的开发利用;从可持续发展角度看,三沙市可重点发展的产业是____________和____________。(3)为保护海洋资源和环境,三沙市在经济发展过程中应采取哪些措施?解析:第(1)题,从大陆架到洋盆的过渡部分为大陆坡,从材料看是由珊瑚形成的,所以是珊瑚岛。第(2)题,主要是利用空间资源。三沙市周边主要是海洋,可重点发展的产业是旅游业、渔业。第(3)题,面积小,接待能力低,要控制旅游规模;渔业要适度捕捞;环境保护要严控污染产业的发展。答案:(1)大陆坡 珊瑚(2)空间 旅游业 渔业(3)控制旅游规模;渔业要适度捕捞;环境保护要严控污染产业的发展。
相关资料
更多

