高中政治 (道德与法治)人教统编版选择性必修3 逻辑与思维把握适度原则教案
展开理解质量互变规律,把握适度原则。
【教村分析】
本框题是《思想政治》选择性必修3“逻辑与思维”第九课“理解质量互变”第二框。本框体“把握适度原则”分为两块内容:其一是适度的含义,其二是掌握适度原则。本课的重点在于在掌握质量互变规律的基础上,理解“度”的含义,到理解适度的含义,理解适度原则的含义。本课的难点在于领会遵循适度原则的要求,理解遵循质量互变规律的意义。因此,本课的教学目的在于引导学生领悟如何根据质和量的关系把握最佳尺度。
【教学目标】
1.理解适度的含义;
2.掌握适度的原则。
【核心素养】
科学精神:正确运用科学思维方法观察和处理学习和生活中遇到的问题。培养辩证分析、看待问题的素质。树立科学精神,培养科学思维的品质和习惯。
公共参与:抓住机遇参与实践,注意从小事做起;遵循适度原则,在思考和处理问题时把握好分寸",不犯极端化的错误。
【教学重点】:领会遵循质量互变规律的要求,理解度"的含义,理解适度的含义,理解适度原则的含义。
【教学难点】领会遵循适度原则的要求,理解遵循质量互变规律的意义。
【教学方法】:正确理解联言判断的真假值特征,正确运用联言判断的意义。
【教学过程】
导入新课:图文分析
教师: 对孩子的爱要坚持适度原则,要把握应有的“度”,超出了这个“度”就变成溺爱了。那么,什么是“度”?怎样把握这个“度”呢?
新课讲授:出示课题和目录——把握适度原则
总议题:如何正确把握适度原则?
议题1:以“水”存在的条件,探析对“度”的理解
议题2:猴子种葡萄的故事我什么启示?——把握适度原则
议题3:”华为精神“给我们什么启示?—— 积极促成事物的质变
第一幕:适度的含义
议题一:以“水”存在的条件,探析对“度”的理解
探究活动一:材料分析《水”存在的条件》
探究问题:结合上述材料,谈谈对“度”的理解。
学生讨论回答:结合教材关于新时代党建总要求进行梳理回答。
教师活动:点评学生的回答,引导学生纠正、补充,形成较完整的答案。
教师总结:整理探究结果
一、适度的含义
1、什么是度?
⑴事物质与量的统一体现在“度”中。在度的范围内,质与量相互结合、相互规定。当量的变化达到或超出定量限度时,事物就开始发生质的转化。
⑵含义:度是一事物保持自身质的稳定性的量的限度。
⑶关节点(或临界点):关节点是事物量变达到的极限,是引起质变的节点。
⑷度与关节点的关系:任何度的两端都存在着极限或界限,这就是关节点或临界点;度是关节点范围内的幅度。
探究活动二:材料分析《“笨人吃饼”》
有那么一个人饿了,狼吞虎咽地吃了一个饼子,觉得没饱,又吃了一个,一连吃了六个,还是没饱。于是拿起第七个饼子吃.吃到一半,饱了。这个人非常后悔,一面用手打自己嘴巴,一面自作聪明地说:“我今天饱了,是因为吃了这半个饼子。前面吃的六个饼子,都是白白的浪费。如果早知道这半个饼子就能吃饱,我应该只吃这半个就行了。”
探究问题:结合上述材料分析区分量变与质变的根本标志是什么?什么是适度?
学生回答:
教师总结:整理分析结果
2.什么是适度?
(1)区分量变与质变的根本标志::事物的变化是发生在度的范围之内还是超出度的范围,这是区分量变与质变的根本标志。
(2)遵循适度原则的原因:在度的范围之内,事物的质保持不变,质规定着量的运动范围和变化幅度;超出这个范围,事物的质就发生变化,质与量的统一就会破裂。
(3)这就要求我们在实践活动中遵循适度原则。
第二幕:掌握适度原则
议题二:猴子种葡萄的故事我什么启示?——把握适度原则
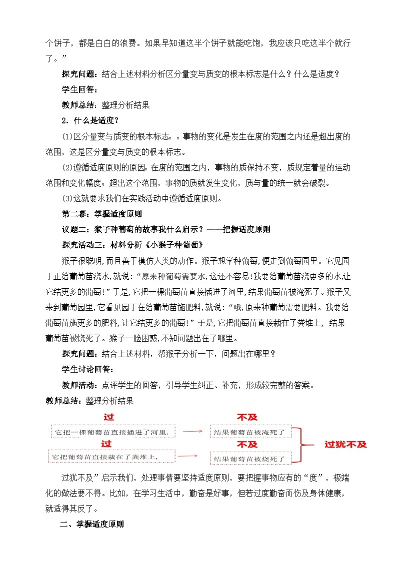
探究活动三:材料分析《小猴子种葡萄》
猴子很聪明,而且善于模仿人类的动作。猴子想学种葡萄,便走到葡萄园里。它见园丁正给葡萄苗浇水,就说:“原来种葡萄需要水,这还不容易!我要给葡萄苗浇更多的水,让它结更多的葡萄!”于是,它把一棵葡萄苗直接插进了河里,结果葡萄苗被淹死了。猴子又来到葡萄园里,它看见园丁在给葡萄苗施肥料,就说:“哦,原来种葡萄需要肥料。我要给葡萄苗施更多的肥料,让它结更多的葡萄!”于是,它把葡萄苗直接栽在了粪堆上, 结果葡萄苗被烧死了。猴子一脸困惑,不知问题出在了哪里。
探究问题:结合上述材料,帮猴子分析一下,问题出在哪里?
学生讨论回答:
教师活动:点评学生的回答,引导学生纠正、补充,形成较完整的答案。
教师总结:整理分析结果
过犹不及”启示我们,处理事情要坚持适度原则,要把握事物应有的“度”,极端化的做法要不得。比如,在学习生活中,勤奋是好事,但若过度勤奋而伤及身体健康,就适得其反了。
掌握适度原则
1、遵循适度原则目的:
为了保持我们所需要的事物特定的质,应当把事物的变化控制在度的范围内,防止过犹不及。
2、遵循适度原则含义:
从思维方式上说,适度原则就是要在“度”的范围内寻求和把握事物发展的适当程度的原则。适当就是幅度“得当”,而不是“失当”。
探究活动四:材料分析
材料一:《圣子》 一书提出了这样一个观点:“利之中取大,害之中取小”。例如,遇到盗贼不得已时,可以采取灵活的应变策略,断指保命,舍财保命,取小害而免大祸。
材料二:折中主义是企图把对立的思想、观点和理论无原则地调和拼凑在一起的做法。其特征是不分主次,混淆是非,没有自己独立的见解和原则,模棱两可,是一种形而上学的思维方式。
探究问题:结合上述材料,谈谈你对适度原则的理解。
学生讨论回答:
教师活动:点评学生的回答,引导学生纠正、补充,形成较完整的答案。
教师总结:整理分析结果
3、适度原则的要求
在思考和处理问题时把握好“分寸”,不犯极端化的错误。遵循适度原则,并不只是被动地适应事物的存在状态,而是包含着积极地认识和推动事物发展到最佳的状态。适度思维是“得中”而处之的思维。
【特别提醒】“得中”是区别于折中主义的思维方式。
【相关链接】折中主义
(1)含义:是企图把对立的思想、观点和理论无原则地调和拼凑在一起的做法。
(2)特征和表现:把矛盾双方等同起来,不分主次;把对立双方调和起来,混淆是非;在原则问题上模棱两可,没有自己独立的见解和坚持的立场。它是一种无原则的思维方式,是形而上学思维方式的表现形式。
议题三:”华为精神“给我们什么启示?—— 积极促成事物的质变
探究活动四:视频分析《华为永不止步》
探究问题:华为精神”,给我们什么启示?
学生讨论回答:
教师活动:点评学生的回答,引导学生纠正、补充,形成较完整的答案。
教师总结:整理分析结果
4、正确运用适度原则
(1)保持质的状态:需要“得中”,就是要保持我们需要的事物的质的状态。
(2)促成质变:不能限于“得中”,当我们不需要事物的某种质的状态时,就要创造条件促成事物发生质变,积极促成事物的质变,使其达到我们所期望的存在状态。
【知识整合】遵循适度原则
①防止过犹不及。适度原则要求我们在思考和处理问题时把握好“尺寸”,不犯极端化错误。
②遵循适度原则,需要“得中”,就是是把持有度,合适且正好,就是要保持我们需要的事物的质的状态。
③遵循适度原则,不能限于“得中”,当我们不需要事物的某种质的状态时,就要创造条件积极促成事物的质变,使其达到我们所期望的存在状态。积极地认识和推动事物发展到最佳的状态
本课小结:
政治 (道德与法治)必修3 政治与法治严格执法教学设计: 这是一份政治 (道德与法治)必修3 政治与法治<a href="/zz/tb_c4003393_t8/?tag_id=27" target="_blank">严格执法教学设计</a>,共3页。教案主要包含了严格执法的内涵,推进严格执法等内容,欢迎下载使用。
高中政治 (道德与法治)全面依法治国的总目标与原则教学设计及反思: 这是一份高中政治 (道德与法治)<a href="/zz/tb_c4003384_t8/?tag_id=27" target="_blank">全面依法治国的总目标与原则教学设计及反思</a>,共3页。教案主要包含了全面依法治国的总目标,全面推进依法治国的原则等内容,欢迎下载使用。
高中政治 (道德与法治)人教统编版必修3 政治与法治全面依法治国的总目标与原则教案: 这是一份高中政治 (道德与法治)人教统编版必修3 政治与法治全面依法治国的总目标与原则教案,共2页。教案主要包含了尊严等内容,欢迎下载使用。

