68,2024年广东省初中学业水平考试模拟练习化学试卷(1)
展开
这是一份68,2024年广东省初中学业水平考试模拟练习化学试卷(1),共19页。试卷主要包含了下列活动中发生了化学变化的是,下列化学用语正确的是,化学肥料是农作物的“粮食”,下列实验操作正确的是等内容,欢迎下载使用。
可能用到的相对原子质量:H-1 C-12 N-14 O-16 S-32 Fe-56 Cu-64 Zn-65
选择题:本大题共15小题,每小题3分,共45分,在每小题给出的四个选项中,
只有一项是符合题目要求的。
1.下列活动中发生了化学变化的是( )
A.堆雪人B.放烟花C.捏泥人D.剪窗花
【答案】B
【详解】A、堆雪人过程中只是形状发生改变,没有新物质生成,属于物理变化;
B、放烟花过程中有新物质生成,属于化学变化;
C、捏泥人过程中只是形状发生改变,没有新物质生成,属于物理变化;
D、剪窗花过程中只是形状发生改变,没有新物质生成,属于物理变化。
故选B。
2.学校采购了一批含75%酒精的免洗消毒喷雾。你建议在存放处张贴的警示标识是( )
A. B. C. D.
【答案】D
【详解】酒精易燃烧,常温下为液体,属于易燃液体,不具有腐蚀性、毒性,也不易发生爆炸,故选D。
3.Na2CO3俗称纯碱,侯德榜为纯碱工业的发展做出了杰出贡献。Na2CO3属于( )
A.氧化物 B.盐 C.有机物 D.混合物
【答案】B
【详解】A、氧化物是由两种元素组成,其中一种元素是氧元素的化合物,碳酸钠含有三种元素,故A不正您看到的资料都源自我们平台,20多万份试卷,家威杏 MXSJ663 每日最新,性比价最高确;
B、盐是指一类由金属离子或铵根离子与酸根离子组成的化合物,碳酸钠是由钠离子和碳酸根离子组成的化合物,属于盐,故B正确;
C、有机物即有机化合物。含碳化合物(一氧化碳、二氧化碳、碳酸盐、金属碳化物、氰化物除外)或碳氢化合物及其衍生物的总称,碳酸钠属于无机物,故C不正确;
D、混合物是由两种或多种物质组成,碳酸钠属于纯净物,故D不正确。故选B。
4.材料在人类生产、生活中有着重要的作用。下列对材料的分类判断正确的是( )
A.陶瓷属于合成材料 B.棉线、蚕丝属于天然纤维
C.不锈钢属于复合材料 D.玻璃钢属于金属材料
【答案】B
【详解】A、陶瓷属于无机非金属材料,故选项说法错误。
B、棉线、蚕丝均属于天然纤维,故选项说法正确。
C、不锈钢属于合金,属于金属材料,故选项说法错误。
D、玻璃钢是玻璃纤维与合成材料复合而成的一种特殊材料,属于复合材料,故选项说法错误。
故选:B。
5.下列化学用语正确的是( )
A.2个氢原子:H2 B.镁离子Mg+2 C.高锰酸钾:K2MnO4 D.3个水分子:3H2O
【答案】D
【详解】A.元素符号前的数字表示原子的个数,则2个氢原子的符号为2H,而不是H2,该选项不正确;
B.离子符号中数字在前,符号在后,则镁离子的符号为Mg2+,该选项不正确;
C.高锰酸钾的符号为KMnO4,该选项不正确;
D.化学式前的数字表示分子的个数,则3个水分子的符号为3H2O,该选项正确,
故选D。
6.化学肥料是农作物的“粮食”。下列关于化学肥料的说法正确的是( )
A.尿素【CO(NH2)2】属于复合肥料 B.大量施用化肥以提高农作物产量
C.化肥的过度使用会造成土壤酸化,可用熟石灰改良 D.棉花叶片枯黄,应施用硫酸钾等钾肥
【答案】C
【详解】A、CO(NH2)2含有氮元素,属于氮肥,说法错误;故不符合题意;
B、适量施用化肥,可以提高农作物产量,不可以过量使用,说法错误;故不符合题意;
C、熟石灰为碱性,能与酸性物质反应,则化肥的过度使用会造成土壤酸化,可用熟石灰改良,说法正确;故符合题意;
D、棉花叶片枯黄,可知是缺少氮肥,应施用氮肥,说法错误;故不符合题意;
故选C。
7.科学家对人类文明和社会可持续发展作出了重要贡献。下列选项正确的是( )
A.拉瓦锡编制元素周期表B.张青莲院士提出近代原子学说
C.屠呦呦因研究青蒿素获诺贝尔奖D.道尔顿确定空气的组成
【答案】C
【详解】A、拉瓦锡最早测定出空气中氧气的含量,该选项不正确;
B、张青莲对相对原子质量的测定有重大贡献,该选项不正确;
C、屠呦呦因研究青蒿素获诺贝尔奖,该选项不正确;
D、道尔顿提出近代原子学说,该选项不正确。
故选C。
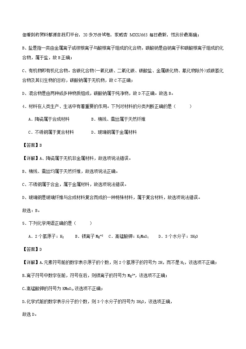
8.如图为铕在元素周期表中的相关信息,下列有关铕的说法正确的是( )
A.铕原子中的质子数为63 B.铕的相对原子质量是152.0g
C.2Eu2+表示2 个铕原子 D.Eu2O3 中铕元素的化合价为+6价
【答案】A
【详解】A、根据元素周期表中的一格可知,左上角的数字为63,表示原子序数为63;根据原子中原子序数=核电荷数=质子数=核外电子数,则铕原子中的质子数为63,故选项说法正确。
B、根据元素周期表中的一格可知,汉字下面的数字表示相对原子质量,该元素的相对原子质量为152.0,相对原子质量单位是“1”,不是“克”,故选项说法错误。
C、由离子的表示方法,在表示该离子的元素符号右上角,标出该离子所带的正负电荷数,数字在前,正负符号在后,带1个电荷时,1要省略,若表示多个该离子,就在其离子符号前加上相应的数字,则2Eu2+表示2个铕离子,故选项说法错误。
D、Eu2O3中,氧元素显-2价,设铕元素的化合价是x,根据在化合物中正负化合价代数和为零,可得:2x+(-2)×3=0,则x=+3价,故选项说法错误。
故选:A。
9.下列实验操作正确的是( )
A.过滤B.验满
C.加热固体D.稀释浓硫酸
【答案】B
【详解】A、过滤液体时,要注意“一贴、二低、三靠”的原则,图中没有玻璃棒引流,图中所示操作错误;
B、检验氧气是否收集满时,应将带火星的木条放在集气瓶口,不能伸入瓶中,图中所示操作正确;
C、加热固体时,试管口必须稍微向下倾斜,以防止固体试剂受热时放出的水蒸气,在试管口冷凝后回流到热的试管底部,炸裂试管,图中所示操作错误;
D、稀释浓硫酸时,要把浓硫酸缓缓地沿器壁注入水中,同时用玻璃棒不断搅拌,以使热量及时的扩散;一定不能把水注入浓硫酸中;不能在量筒内稀释浓硫酸,图中所示操作错误。
故选:B。
10.关于人体所需的营养物质,下列叙述正确的是( )
A.人体所需的水只能靠饮水补充
B.人体缺少维生素C会引起贫血,吃水果可以为人体补充维生素
C.蛋白质、糖类、油脂都属于有机物,在体内消化会放出热量,维持体温
D.青少年正在长身体,应多吃富含蛋白质的肉类,少吃蔬菜、水果
【答案】C
【详解】A.人体所需的水也可以通过食物补充,故叙述错误;
B.人体缺少维生素C会引起坏血病,故叙述错误;
C.蛋白质、糖类、油脂都是供能物质,在体内消化会放出热量,维持体温,故叙述正确;
D.青少年正在长身体,应合理膳食,蛋白质的肉类、水果、蔬菜都应摄入。故叙述错误。故选C。
11.发芽的土豆中含有一种对人体有害的生物碱称龙葵碱,对人体胃肠黏膜有刺激作用,
并有溶血及麻痹呼吸中枢的作用。发芽土豆的芽眼芽根和变绿的部位含量更高,
人吃了会有咽喉痒、恶心、呕吐、腹痛等症状,重者会死亡。龙葵碱的化学式为C45H73O15N,
下列有关龙葵碱的说法正确的是( )
A.龙葵碱中的相对原子质量为:(45×12+1×73+15×16+1×7)g
B.龙葵碱属于有机高分子化合物
C.龙葵碱中碳原子与氧原子的个数比为3:1
D.龙葵碱由45个碳原子、73个氢原子、15个氧原子和1个氮原子构成
【答案】C
【详解】A.相对原子质量的单位是“1”,常省略不写,不带单位g,故不符合题意;
B、有机高分子化合物是由一类相对分子质量很高的分子聚集而成的化合物,也称为高分子、大分子等。一般把相对分子质量高于10000的分子称为高分子。龙葵碱不属于有机高分子化合物,故不符合题意;
C、龙葵碱中碳原子与氧原子的个数比为45:15=3:1,故符合题意;
D.龙葵碱是由龙葵碱的分子构成的,而不是由原子直接构成的,故不符合题意;
故选C。
12.下列的物质性质和用途,有直接联系的是( )
A.浓硫酸有腐蚀性,在实验室中可用作干燥剂
B.熟石灰溶于水呈碱性,可用于改良酸性土壤
C.碳酸氢铵受热易分解,可用作化肥
D.金刚石无色透明,可用于制作钻头
【答案】B
【详解】A、浓硫酸有吸水性,故在实验室中可用作干燥剂,不符合题意;
B、熟石灰溶于水呈碱性,能与酸性物质反应,可用于改良酸性土壤,符合题意;
C、碳酸氢铵含氮元素,可用作氮肥,不符合题意;
D、金刚石是天然存在的最硬的物质,可用于制作钻头,不符合题意。
故选B。
13.如图是化合物M和化合物N的溶解度曲线。下列说法中正确的是( )
A.只有30℃时,M和N的溶解度相等
B.将60℃时的N溶液降温至40℃,有晶体析出
C.N的溶解度随温度的升高而增大
D.要提纯含少量N的M物质,结晶温度最好在30℃~60℃之间
【答案】D
【详解】A、图表中,M和N的溶解度曲线有两个交点,故在30℃、60℃时,M和N的溶解度都相同,错误;
B、60℃到40℃,N的溶解度在增大,故不可能有晶体析出,错误;
C、20℃到40℃,N的溶解度随温度的升高而增大,40℃以后,N的溶解度随温度的升高而降低,错误;
D、在30℃和60℃时,M和N的溶解度相同,温度大于30℃小于60℃时,同温度下M的溶解度小于N的溶解度,所以结晶温度最好在30℃~60℃之间,正确;
故选D。
【点睛】通过溶解度曲线的以下知识解答问题:溶解度随温度的升高如何变化;两种溶解度曲线的交点表示的含义;溶解度受温度影响大的溶质,选择降温结晶法析出晶体,溶解度受温度影响小的,选择蒸发结晶的方法。
14.幸福需要辛勤的劳动来创造。下列劳动项目与所涉及的化学知识不相符的是( )
A.AB.BC.CD.D
【答案】D
【详解】A、用洗洁精清洗碗筷,是因为洗洁精中含有乳化剂,具有乳化作用,能将油污乳化为细小油滴,随水冲走,不符合题意;
B、铁生锈的条件是铁与氧气和水接触,铁部件潮湿易生锈,故要用布擦干淋湿的自行车,防止铁生锈,不符合题意;
C、水垢的主要成分是碳酸钙和氢氧化镁,碳酸钙能与醋酸反应生成醋酸钙、二氧化碳和水,氢氧化镁能与醋酸反应生成醋酸镁和水,故可用食醋清除水壶内壁的水垢,不符合题意;
D、活性炭具有吸附性,能吸附水中的色素和异味,故可利用活性炭自制简易净水器,与活性炭具有还原性无关,符合题意。
故选D。
探究铁生锈的条件,有利于寻找防止铁制品锈蚀的方法。下列对比实验设计与所探究的条件
(蒸馏水经煮沸并迅速冷却),对应关系正确的是( )
A.甲和乙:水B.乙和丙:空气C.甲和丙:空气D.甲和丁:水
【答案】D
【详解】A、对比实验甲和乙可知,变量有两个,分别是水和氧气,对应关系错误;故不符合题意;
B、对比实验乙和丙可知,铁钉所处的条件一样,没有变量,因此对应关系错误;故不符合题意;
C、对比实验甲和丙可知,变量有两个,分别是水和氧气,对应关系错误;故不符合题意;
D、对比实验甲和丁可知甲和丁,变量是水,对应关系正确;故符合题意;
故选D
二、非选择题:本大题共6小题,第16小题7分,第17小题8分,第18~21小题各10分,共55分。
16.根据所学知识填空:
(1)如图是中学化学实验中常用的一些装置。
①实验室用大理石和稀盐酸制取CO2的化学方程式为 ,
若用D装置收集二氧化碳,检验CO2收集满的方法是 。
②加热高锰酸钾固体可以制取氧气,发生装置应选 (填字母),
可用E装置收集O2,说明O2具有的性质是 。
③二氧化氮(NO2)是一种红棕色、密度比空气大、易溶于水的有毒气体。
实验室用铜和浓硝酸在B装置中反应制取NO2时;若用D装置收集NO2,
气体应从 (填字母,下同)端通入,
多余NO2需用碱液吸收,三个吸收装置中最合理的是 。
(2)学习酸碱反应时,很多同学对其产生探究兴趣。
①甲同学将固体氢氧化钠放入装有稀硫酸的试管中并振荡,试管壁发烫,
于是他得出酸碱反应是放热反应的结论。乙同学认为甲同学推理不合理,理由是 ;
②乙同学为了验证甲同学的结论,将实验加以改进:将稀硫酸慢慢滴入装有氢氧化钠溶液的烧杯中,
用温度计测出氢氧化钠溶液温度随加入稀硫酸质量的变化情况如图所示:
从A到B过程中,烧杯中溶液pH逐渐 ;B到C的过程中,
烧杯内溶液中含有的阳离子有 (填离子符号)。
③丙同学将稀硫酸滴入氢氧化钠溶液中,有气泡产生,他认为氢氧化钠溶液已变质。
请你分析变质的原因: (用化学方程式表示)。
【答案】(1) 将燃着的小木条放在b导管口,若木条熄灭,则已满 A 密度比空气大,不能与空气中的物质反应 a H
(2) 氢氧化钠固体溶于水会放出热量,试管壁也会发烫 变小 Na+、H+
【解析】(1)
①实验室用大理石和稀盐酸制取CO2,即为碳酸钙与盐酸反应生成氯化钙、二氧化碳和水,该反应化学方程式为:,由于二氧化碳密度比空气大,若用D装置收集二氧化碳,气体应该是长进短出,故检验CO2收集满的方法是:将燃着的小木条放在b导管口,若木条熄灭,则已满;
②加热高锰酸钾固体可以制取氧气,该反应为固体加热型,发生装置应选A,可用E装置向上排空气法收集O2,说明O2具有的性质是氧气密度比空气大,不能与空气中的物质反应;
③二氧化氮(NO2)是一种红棕色、密度比空气大、易溶于水的有毒气体。实验室用铜和浓硝酸在B装置中反应制取NO2时;由于二氧化氮密度比空气大,若用D装置收集NO2,气体应从a端通入,多余NO2需用碱液吸收,三个吸收装置中最合理的是H,用漏斗可以防止碱液倒吸,吸收效果最好;
(2)
①甲同学将固体氢氧化钠放入装有稀硫酸的试管中并振荡,试管壁发烫,于是他得出酸碱反应是放热反应的结论。乙同学认为甲同学推理不合理,理由是氢氧化钠固体溶于水会放出热量,试管壁也会发烫;
②将稀硫酸慢慢滴入装有氢氧化钠溶液的烧杯中,开始溶液为氢氧化钠溶液,显碱性,pH值最大,随着稀硫酸的加入,稀硫酸与氢氧化钠反应生成硫酸钠和水,溶液的pH逐渐减小,故从A到B过程中,烧杯中溶液pH逐渐减小;B点对应的温度最高,说明此时硫酸与氢氧化钠恰好反应完全,B到C的过程中,随着硫酸的加入,硫酸过量,烧杯内溶液中含有的阳离子有Na+、H+;
③丙同学将稀硫酸滴入氢氧化钠溶液中,有气泡产生,他认为氢氧化钠溶液已变质,产生气泡的原因稀硫酸与氢氧化钠变质生成的碳酸钠反应生成二氧化碳气体,氢氧化钠溶液与空气中的二氧化碳气体反应生成碳酸钠和水,该反应方程式为:。
17.耕地盐碱化影响粮食安全,盐碱地综合治理与利用可促进农业高质量发展,
兴趣小组开展了与土壤盐碱化相关的探究活动。
成因:由农业灌溉或化肥施用引起的土壤盐碱化如图所示,
当进入土壤中盐的量超出植物的吸收能力时,随水分蒸发, 导致土壤盐碱化。
(2)检测:配制土壤样品浸出液、用 测定、若pH>7、则浸出液显 性。
(3)探究:某地土壤碱化可能由 Na2CO3、Na2SO4中的一种两种引起。教师提供模拟盐碱化壤样品浸出液。
[查阅资料] BaCl2易溶于水; BaCO3为白色固体,难溶于水;BaSO4为白色固体,难溶于水和盐酸。
[提出问题]样品中的是什么?
[作出猜想]
猜想 1:Na2CO3
猜想2:
猜想3: Na2CO3和Na2SO4
[实验探究]
(4)取少量出分别加管A、B中
[分析评价]
(5)有同学认为实验1不够严谨,理由是 (用化学方程式解释)
[补充实验]
(6)
(7)交流:应对土壤盐碱化的合理措施有 (多选,填字母)
a.合理施肥 b.引海水灌溉 c.用熟石灰改良 d.种植耐盐碱作物
【答案】 剩余的盐 pH试纸 碱
硫酸钠/Na2SO4 产生气泡 BaCl2 +Na2CO3=BaCO3↓+2NaCl 产生白色沉淀 ad/da
【详解】(1)由农业灌或化肥施用引起的土壤盐碱化如图所示,当进入土壤中盐的量超出植物的吸收能力时,随着水分蒸发,剩余的盐导致土壤盐碱化。
(2)配制土壤样品浸出液,用pH试纸测定,若pH >7,则浸出液显碱性。
(3)[作出猜想]
猜想2可能只为硫酸钠,故填Na2SO4。
[实验探究]
(4)稀盐酸和碳酸钠反应生成二氧化碳气体,故实验现象是产生气泡。
[分析评价]
有同学认为实验1结论不够严谨,理由是碳酸钠也能和氯化钡反应生成白色沉淀碳酸钡和氯化钠,
化学方程式是:BaCl2 +Na2CO3=BaCO3↓+2NaCl。
[补充实验]
(6)硫酸钠和氯化钡反应生成白色沉淀硫酸钡和氯化钠,故实验现象为产生白色沉淀。
(7)应对土壤盐碱化的合理措施有合理施肥、种植耐盐碱作物。故选ad。
18.2022年北京冬奥会于2月4日至2月20日在北京和张家口联合举行。
北京2022年冬奥会火种灯燃料是丙烷(C3H8)气体,丙烷是 (“有机物”或“无机物”),
丙烷中碳元素与氢元素的质量比为 。
“冰墩墩”是2022年北京冬奥会的吉祥物。某“冰墩墩”玩具的外用材料为纯羊毛,
内充物为聚酯纤维,区别纯羊毛和聚酯纤维的最好方法是 。
(3)冬奥速滑场馆“冰丝带”采用面向未来的单层双向正交马鞍形索网结构,减少屋顶所用钢材2800吨。金属资源储量有限,钢铁生锈是世界面临的难题。请写出一条防止铁生锈的方法 。
(4)冬奥火炬“飞扬”采用氢气作为燃料,氢气燃烧的化学方程式为 。
冬奥场馆大多采用绿色能源供电。下列属于绿色能源的是 (填序号)。
A.太阳能 B.风能 C.化石燃料
【答案】(1) 有机物 9∶2
(2)灼烧,闻气味
(3)保持铁制品表面的洁净和干燥(涂油或刷漆等)
(4) AB/BA
【详解】(1)丙烷(C3H8)是含有碳元素的化合物,属于有机物;
丙烷中碳元素与氢元素的质量比为(12×3)∶(1×8)=9∶2。
纯羊毛的主要成分是蛋白质,灼烧产生烧焦羽毛的气味,聚酯纤维属于合成纤维,
合成纤维灼烧产生特殊气味,故区别纯羊毛和聚酯纤维的最好方法是灼烧,闻气味。
铁生锈是铁与氧气和水蒸气共同作用的结果,因此防止铁生锈可以隔绝氧气或者水,
具体的方法可以是保持铁制品表面的洁净和干燥、涂油和刷漆等。
氢气燃烧生成水,反应的方程式为:;太阳能和风能属于绿色能源,
化石燃料不属于绿色能源,故选AB。
19.在宏观、微观和符号之间建立联系是化学学科的特点。
(1)氯化钠、铁、过氧化氢三种物质中,由离子构成的是
(2)下列微观示意图中,能表示化合物的是 (填字母序号,下同),
能表示3个分子的是
(3)A、B、C、D表示四种物质,在高温条件下,A和B反应生成C和D,微观示意图如下所示。
①每个A分子是由 个原子构成的。
②反应后,生成C和D两种粒子的个数比为 。
③下列结论中,正确的是 。
a B和C属于氧化物
b 反应前后各元素化合价均发生改变
c反应前后分子的个数没有改变
dA物质中氢元素的质量分数为25%
【答案】 氯化钠 B AB 5 1:3 ad
【详解】(1)构成物质的微粒有分子、原子和离子,氯化钠、铁、水三种物质中,铁由原子构成,水由分子构成,而氯化钠则由离子构成;
(2)由于化合物中至少两种元素,且只有一种物质组成,所以其分子的构成中一定至少含有两种原子,且该物质中只含有一种分子,观察图示B符合以上特点;分子是由原子构成的,能表示3个分子,观察图示AB符合以上特点;
(3)①据图可知每个A分子是由1个碳原子和4个氢原子共5个原子构成的;
②根据图示的分子结构可知该反应的方程式为CH4+H2OCO+3H2;故反应后,生成一氧化碳C和氢气D两种粒子的个数比为1:3;
③a、氧化物是含有两种元素一种为氧元素的化合物;由图可以看出B和C分别是H2O和CO,都是氧化物,a正确;
b、根据方程式可知,反应前后的物质情况可知碳和氢的化合价均发生了改变,氧元素的化合价没有变化,b错误;
c、根据方程式可知,化学反应前后分子数目发生了改变,c错误;d、A是CH4,
其中氢元素的质量分数为×100%=25%,d正确;
故选ad。
20.牙膏中常用碳酸钙粉末做摩擦剂。利用石灰石(杂质不溶于水和酸)制备纯净碳酸钙的一种方法如图。
(1)反应①的化学方程式为 ;操作Ⅰ的名称是 。
(2)反应②的化学方程式为 ,该反应属于 反应(填基本反应类型)。
(3)该方法中,用稀硫酸代替稀盐酸对制备碳酸钙是否有影响?判断并简述理由 。
(4)大气中CO2含量不断上升,会导致 。我国在联合国大会上提出:努力争取2060年前实现“碳中和”,请提出一条实现“碳中和”的措施 。
【答案】 CaCO3CaO+CO2↑ 过滤 Na2CO3+CaCl2=CaCO3↓+2NaCl 复分解 有影响,硫酸钙微溶于水,会附着在固体表面阻止反应进行 温室效应 植树造林
【详解】(1)石灰石高温分解生成氧化钙和二氧化碳,固体A是氧化钙和杂质,固液分离操作是过滤,故填:CaCO3CaO+CO2↑;过滤 。
(2)固体A是氧化钙和杂质,固体A加稀盐酸生成氯化钙和水,溶液B是氯化钙溶液,氯化钙和碳酸钠生成碳酸钙沉淀和氯化钠,溶液C是碳酸钠溶液,化学方程式Na2CO3+CaCl2=CaCO3↓+2NaCl,该反应双交换价不变,属于复分解反应,故填:Na2CO3+CaCl2=CaCO3↓+2NaCl;复分解反应。
(3)该方法中,不能用稀硫酸代替稀盐酸,影响,硫酸钙微溶于水,会附着在固体表面阻止反应进行,故填:有影响,硫酸钙微溶于水,会附着在固体表面阻止反应进行。
(4)大气中CO2含量不断上升,会导致温室效应。我国在联合国大会上提出:努力争取2060年前实现“碳中和”,碳中和”的措施植树造林,故填:温室效应;植树造林。
21.羰基铁粉在国防军工领域有重要应用,我国是少数几个掌握其生产技术的国家之一。
制备羰基铁粉的过程如图所示。
(1)Fe(CO)5中碳、氧元素的质量比为 。
(2)反应1的化学方程式为 。用100 kg含铁96%的海绵铁,
理论上可制备Fe(CO)5的质量是多少?(写出计算过程)
反应2的化学方程式为 。
196kgFe(CO)5分解生成基铁粉的质量随时间的变化如下图所示。
在t1时,剩余 kg Fe(CO)5未分解;在 时Fe(CO)5恰好完全分解。
(4)制备羰基铁粉过程中循环利用的物质是 。
【答案】(1)3:4
(2)设理论上可制备Fe(CO)5的质量为x
答:理论上可制备Fe(CO)5的质量是336kg。
(3) 98 t3
(4)CO/一氧化碳
【详解】(1)Fe(CO)5中碳、氧元素的质量比=(12×5):(16×5)=3:4。
(2)见答案。
(3)由图可知,t1时生成羰基铁粉的质量为28kg,设t1时,反应的Fe(CO)5质量为y
则还未分解的Fe(CO)5质量为196kg-98kg=98kg。
由图可知,在t3时,羰基铁粉质量不再增加,Fe(CO)5恰好完全分解。
(4)由反应的化学方程式可知,CO既是反应物又是生成物,
则制备羰基铁粉过程中循环利用的物质是CO。选项
劳动项目
化学知识
A
用洗洁精清洗碗筷
洗洁精对油污有乳化作用
B
用布擦干淋湿的自行车
铁部件潮湿易生锈
C
用食醋清除水壶内壁的水垢
醋酸能与水垢反应
D
利用活性炭自制简易净水器
活性炭具有还原性
实验序号
操作
现象
结论
1
向A中滴加少量BaCl2溶液
产生白色沉淀
含Na2SO4
2
向B中滴加过量稀盐酸
含Na2CO3
实验序号
操作
现象
结论
3
向实验2反应后的溶液中滴加少量BaCl2溶液
猜想3成立
相关试卷
这是一份68,2024年广东省初中学业水平考试模拟练习化学试卷,共10页。试卷主要包含了 下列化学用语正确的是,根据所学知识填空等内容,欢迎下载使用。
这是一份2023年广东省初中学业水平考试化学模拟试卷(二)(含答案),共7页。试卷主要包含了选择题,非选择题等内容,欢迎下载使用。
这是一份2022年广东省初中学业水平考试模拟测试卷(一)化学,共7页。试卷主要包含了选择题,非选择题等内容,欢迎下载使用。

