化学九年级上册第六单元 碳和碳的氧化物课题1 金刚石、石墨和C60第2课时教案设计
展开备课笔记
特别提醒:
碳的化学性质稳定是有前提的,必须是常温下。
备课笔记
方法点拨:
①碳燃烧的产物可能不同,但现象相似,都放出热量。②一般情况下,未特殊说明碳是否充分燃烧,通常就是指碳充分燃烧,生成物是二氧化碳。
备课笔记
知识拓展:
该实验与加热高锰酸钾制取氧气实验的异同。相似点:①装置类似,因为反应物的状态都是固体,又都需要加热,所以都采用“固固加热型”发生装置;②实验完毕都是先将导管从液体中取出,再熄灭酒精灯。不同点:①高锰酸钾制取氧气时需要在试管口塞上一团棉花;②木炭和氧化铜反应的条件是高温,故需在酒精灯上加一个网罩。
规律总结:
①氧化反应与还原反应是从得氧失氧的角度研究化学反应的,不属于基本反应类型。②氧化剂是指能够供给氧的物质,还原剂是指能够得到氧的物质。氧化剂、还原剂指的都是反应物。
备课笔记
备课笔记
方法点拨:
木炭具有疏松多孔的结构,具有吸附性,常温时,化学性质稳定,但点燃时具有可燃性,高温时具有还原性。
布置作业:完成本课时对应练习,并提醒学生预习下一节的内容。
课题
单质碳的化学性质
课型
新授课
教学目标
知识与
技能
1.知道碳单质的化学性质。
2.理解氧化反应和还原反应,知道氧化反应和还原反应是从得、失氧的角度理解的化学变化。
过程与
方法
能认真观察实验现象,并会对现象分析归纳,总结出重要的知识点。
情感、态度与价值观
进一步学会观察实验现象并记录,学会科学探究的方法,了解碳单质的化学性质。
教学重点
碳单质的化学性质。
教学难点
碳跟某些氧化物的反应。
教具
准备
多媒体课件、试管(大小各1个)、铁架台、酒精灯、网罩、带导管的塞子、木炭粉、CuO粉末、澄清石灰水。
课前预习
1.碳的单质在常温下化学性质不活泼。
2.可燃性:①碳在氧气中充分燃烧C+O2点燃CO2;②碳在氧气中不充分燃烧2C+O2点燃2CO。(填化学方程式)
3.还原性:碳在高温条件下能够还原CuO,反应的化学方程式为
C+2CuO高温2Cu+CO2↑。
新课导入
上一课我们学习了几种碳的单质,并了解了它们重要的物理性质和用途。现在让我们一起来了解一下碳的化学性质。
进
行
新
课
知识点一、碳的化学稳定性
[设问]①利用多媒体展示几幅古画或古人真迹。这些字画都已几百年乃至几千年,纸或布都已破损,但黑色(墨中含有碳)仍然不变,这说明了什么问题?②利用多媒体展示我国一些古建筑被埋入地下且被火将表面烧成黑色的柱子。如果将这种木头柱子直接埋入地下,你们认为有什么后果?这又说明什么问题?
[分析]上述两个现象都与碳的化学性质有关,说明了在常温下,碳的化学性质不活泼。经得起风吹、日晒、雨淋。
[讨论]为什么碳在常温下化学性质不活泼呢?
[总结]碳原子最外层有4个电子,它要成为稳定结构,得4个电子或失4个电子都不容易,所以化学性质不活泼。
知识点二、碳与氧气的反应
[过渡]如果升高温度,碳是否会发生反应?回忆木炭在氧气中燃烧的实验,写出反应的化学方程式,说出反应的现象。
[回答]木炭在氧气中充分燃烧的化学方程式为C+O2点燃CO2,实验现象为发出白光,放出热量,生成的气体能使澄清石灰水变浑浊。
[介绍]当氧气不充足时,碳燃烧就不充分,这时生成一氧化碳,放出热量。2C+O2点燃2CO
[提醒]CO俗称“煤气”,有剧毒。生活中烧煤取暖时,若燃烧不充分就会生成CO,使人中毒。为了防止CO中毒,取暖时要注意室内通风,使碳完全燃烧。
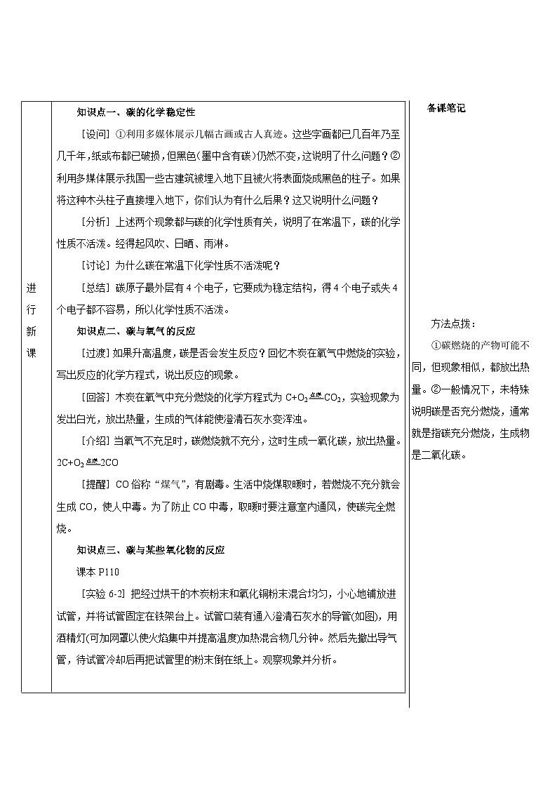
知识点三、碳与某些氧化物的反应
课本P110
[实验6-2]把经过烘干的木炭粉末和氧化铜粉末混合均匀,小心地铺放进试管,并将试管固定在铁架台上。试管口装有通入澄清石灰水的导管(如图),用酒精灯(可加网罩以使火焰集中并提高温度)加热混合物几分钟。然后先撤出导气管,待试管冷却后再把试管里的粉末倒在纸上。观察现象并分析。
进
行
新
课
[学生实验]
现象:澄清石灰水变浑浊,试管粉末中有红色物质。
分析:产物为二氧化碳、铜。
结论:化学方程式:2CuO+C高温2Cu+CO2↑
[分析]从分子组成上看CuO转变为Cu,发生了什么变化?是谁导致了这种变化?
[回答]CuO转变为Cu失去了氧,是碳夺走了CuO中的氧。
[小结]还原反应:含氧化合物里的氧被夺去的反应叫做还原反应。能夺得氧的物质是还原剂,还原剂具有还原性,碳、氢气都是具有还原性的物质,可以用于冶金工业的还原剂,例如高炉炼铁的反应。
[练习]焦炭在工业上可用来炼铁:2Fe2O3+3C高温4Fe+3CO2↑,这个反应是否是还原反应?若属于还原反应,哪种物质具有还原性?
[回答]此反应是还原反应,其中碳具有还原性。
[拓展延伸]
①单质碳不但能夺取金属氧化物中的氧,还能夺取某些非金属氧化物中的氧,例如C+CO2高温2CO。
②物质跟氧发生的反应叫氧化反应,它和还原反应存在于同一个反应中,例如在2CuO+C高温2Cu+CO2↑反应中,氧化铜失去氧发生还原反应,碳与氧化铜中的氧结合,发生的是氧化反应,氧化铜被还原了,氧化铜属于氧化剂,碳被氧化了,碳属于还原剂,具有还原性。
教学板书
课题1 金刚石、石墨和C60
第2课时单质碳的化学性质
碳的化学性质
(1)稳定性:常温下碳的化学性质不活泼。
(2)可燃性:充分燃烧:C+O2点燃CO2
不充分燃烧:2C+O2点燃2CO
(3)还原性C+2CuO高温2Cu+CO23C+2Fe2O3高温4Fe+3CO2
注:还原反应:含氧化合物内的氧被夺去的反应。
还原性:能夺走含氧化合物里氧的物质具有还原性。
课堂
小结
本节课我们学习了碳的化学性质,通过观察实验现象并记录,学会了科学探究的方法,并知道了什么是氧化反应和还原反应。
教
材
习
题
解
答
练习与应用(P112)
5.在书写具有保存价值的档案时,规定应使用碳素墨水。为什么?
解:由于碳素墨水的主要成分是碳,碳在常温下化学性质稳定,因此用碳素墨水书写的字不易褪色,能长时间保存。
6.如右图所示,向盛有红棕色二氧化氮气体的集气瓶里投入几小块烘烤过的木炭,为什么红棕色会消失?
解:由于木炭疏松多孔,有效表面积大,具有吸附性,能吸附二氧化氮,因此集气瓶里红棕色消失。
7.写出碳在高温时还原氧化铜的化学方程式,并计算要使80g氧化铜完全还原,需要碳的质量至少是多少?
解:设需要碳的质量为x。
C+2CuO高温2Cu+CO2↑
答:至少需要6g碳。
难
题
解
答
例1炭雕是一种集观赏、空气净化于一体的工艺品,其主要成分是木炭。下列说法中错误的是( )
A.炭雕作为艺术品可以长久保存
B.炭雕能吸附室内微量的有害气体
C.摆放炭雕时必须远离火种
D.将制炭雕的下脚料研成粉末,与氧化铜粉末加热,不能发生反应
【解析】在常温下碳的化学性质不活泼,受日光等照射不易起变化,故炭雕可长期保存,A正确;炭雕的主要成分是木炭,木炭具有吸附性,能吸附有害气体,故B正确;木炭能燃烧,须远离火种,注意安全,故C正确;木炭具有还原性,在加热条件下可与CuO反应,故D说法错误。
【答案】D
例2几位同学在实验室做木炭还原氧化铜的实验,实验完毕后,他们发现试管内仍有黑色固体物质存在。该试管中的黑色固体物质是什么?
[提出猜想]小玉同学:木炭小兰同学:氧化铜小华同学:木炭和氧化铜[查阅资料]木炭、铜都不与稀硫酸反应;Na2O、MgO、CuO、Fe2O3等金属氧化物能与稀硫酸反应生成盐和水。
[实验设计]
方案一:向盛有黑色固体的试管中加入足量的稀硫酸,充分振荡,静置后观察现象。
方案二:取少量该黑色固体在空气中燃烧,观察现象。
他们对“方案一”进行了分析讨论,达成了共识:若试管内溶液无色、还有黑色固体存在,证明_______同学的猜想正确。若试管中溶液呈蓝色、无黑色固体,证明______同学的猜想正确。若出现的现象是_______,证明小华同学的猜想是正确的,发生反应的化学方程式为_______________。
他们按照“方案二”进行了实验操作,记录如下:
【解析】因为CuO与H2SO4反应生成蓝色CuSO4溶液,加入稀H2SO4,若溶液变蓝,证明有CuO,若溶液为无色,证明没有CuO;若有黑色固体存在,证明有木炭,否则,没有木炭;木炭在空气中加热生成CO2气体,黑色固体逐渐消失。
【答案】小玉小兰试管中溶液呈蓝色、有黑色固体
CuO+H2SO4 CuSO4+H2O 木炭 C+O2点燃CO2
教学反思
通过学生的亲身体验和实践,进一步培养学生的操作技巧、观察能力和分析思维能力,通过师生交流、生生交流,充分发展学生的智力,挖掘学生的潜能,使学生的个性得到张扬,使学生形成良好的情感、态度与价值观。
教学过程中老师的疑问:
教师点评和总结:
初中化学人教版九年级上册课题1 金刚石、石墨和C60教学设计: 这是一份初中化学人教版九年级上册课题1 金刚石、石墨和C60教学设计,共2页。教案主要包含了学习目标,定向导学·互动展示等内容,欢迎下载使用。
人教版九年级上册课题1 金刚石、石墨和C60教学设计: 这是一份人教版九年级上册课题1 金刚石、石墨和C60教学设计,共10页。教案主要包含了教学目标 ,教学重点 ,教学难点 ,教材分析,教学方法,课时安排,教具学具准备,教学过程 等内容,欢迎下载使用。
人教版九年级上册课题1 金刚石、石墨和C60教学设计及反思: 这是一份人教版九年级上册课题1 金刚石、石墨和C60教学设计及反思,共9页。

