江西省宜春市丰城中学2023-2024学年高二下学期入学考试化学试题(含答案)
展开本试卷总分值为100分 考试时长为75分钟
相对原子质量 H:1 C:12 N:14 O:16 Na:23 Cu:64 Cl:35.5
第Ⅰ卷 选择题 (共42分)
一、选择题(每小题只有一个正确答案,共14小题,每小题3分,共42分)
1.下列关于物质应用的分析错误的是( )
A.常温下,用铁槽车运输浓硝酸利用了浓硝酸的强氧化性
B.葡萄酒中添加适量的利用了的水溶液呈酸性的特点
C.维生素C做中毒的急救药是利用了维生素C的强还原性
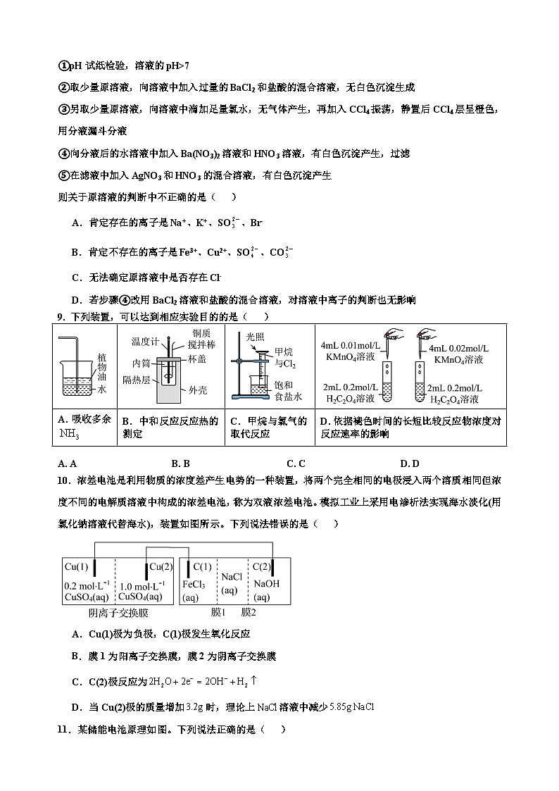
D.高铁酸盐可作水处理剂,利用了高铁酸盐的强氧化性和生成的胶体的吸附性
2.用表示阿伏加德罗常数的值。下列叙述中正确的是( )
A.浓硝酸热分解生成、共23g时,转移电子数为0.5
B.标准状况下,11.2L含有的分子数为0.5
C.4.4g中含有共价键的数目为0.8
D.室温下,1L0.1溶液中O原子数目为0.3
3.下列离子方程式的书写正确的是( )
A.过量铁粉与稀硝酸反应:
B.过量通入溶液中:
C.在饱和溶液中通入足量:
D.溶液与足量的溶液反应:
4.下列说法正确的是( )
A.其他条件不变,增大反应容器体积,正逆反应速率不变
B.,碳的质量不再改变说明反应已达平衡
C.若平均相对分子质量不再随时间变化能说明反应已达平衡,则A、C不能同时是气体
D.4ml分解为和的转化率为10%时,吸收热量;在相同温度和压强下,当2ml和6ml反应达到平衡时转化率为10%,放出热量,不等于
5.在恒容密闭容器中充入2 ml CO2和0.5 ml H2发生如下反应: CO2(g)+H2(g) CO(g)+H2O(g) ΔH>0如图所示为该反应正反应的平衡常数K正和逆反应的平衡常数K逆随温度变化的曲线。下列分析正确的是( )
A.曲线Ⅰ为K逆,曲线Ⅱ为K正
B.T2时,A点正>逆
C.T1时,CO2的平衡转化率为40%
D.其他条件不变,在原平衡基础上再充入2 ml CO2和1 ml H2,达新平衡时CO2转化率将减小
6.已知将通入溶液中无明显现象。实验室利用如图装置探究与溶液反应生成白色沉淀的条件。下列判断正确的是( )
A.玻璃管的作用是连通大气,使空气中的氧气进入广口瓶并参与反应
B.乙中产生的若是氧化性气体,能将广口瓶中生成的沉淀氧化为沉淀
C.、两管中的试剂可以分别是浓氨水和固体
D.、两根导管都必须插入溶液中,保证气体与充分接触
7.穿心莲内酯具有祛热解毒,消炎止痛之功效,被誉为天然抗生素药物,结构简式如图所示。下列说法错误的是( )
A.该物质的同分异构体分子中最多含一个苯环
B.该分子中的三个羟基在铜催化下都氧化后官能团种数(种类的总数)不变
C.等量的该物质分别与足量、反应,消耗二者的物质的量之比为3∶1
D.该物质的羟基和碳碳双键均能与被酸性溶液氧化
8.某无色溶液中可能含有Na+、K+、Fe3+、Cu2+、SO、SO、CO、Cl-、Br-中的若干种,依次进行下列实验,观察到的现象记录如下。
①pH试纸检验,溶液的pH>7
②取少量原溶液,向溶液中加入过量的BaCl2和盐酸的混合溶液,无白色沉淀生成
③另取少量原溶液,向溶液中滴加足量氯水,无气体产生,再加入CCl4振荡,静置后CCl4层呈橙色,用分液漏斗分液
④向分液后的水溶液中加入Ba(NO3)2溶液和HNO3溶液,有白色沉淀产生,过滤
⑤在滤液中加入AgNO3和HNO3的混合溶液,有白色沉淀产生
则关于原溶液的判断中不正确的是( )
A.肯定存在的离子是Na+、K+、SO、Br-
B.肯定不存在的离子是Fe3+、Cu2+、SO、CO
C.无法确定原溶液中是否存在Cl-
D.若步骤④改用BaCl2溶液和盐酸的混合溶液,对溶液中离子的判断也无影响
9. 下列装置,可以达到相应实验目的的是( )
A. AB. BC. CD. D
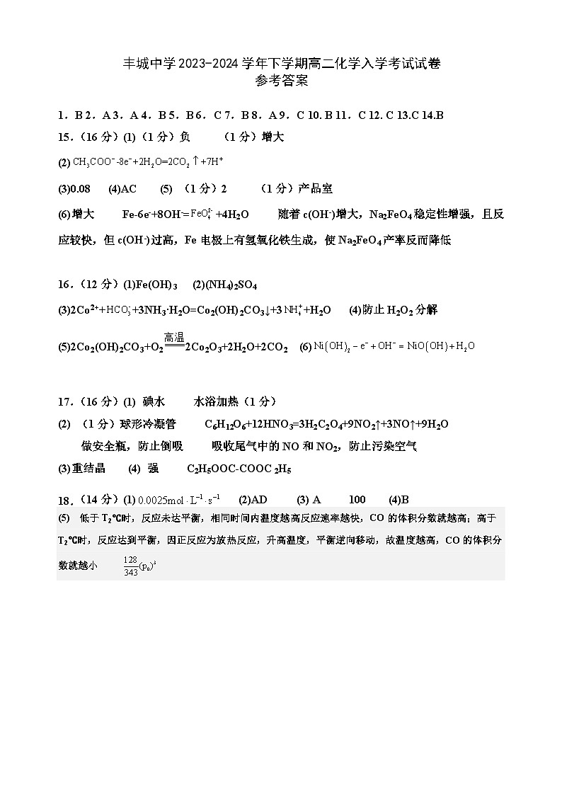
10.浓差电池是利用物质的浓度差产生电势的一种装置,将两个完全相同的电极浸入两个溶质相同但浓度不同的电解质溶液中构成的浓差电池,称为双液浓差电池。模拟工业上采用电渗析法实现海水淡化(用氯化钠溶液代替海水),装置如图所示。下列说法错误的是( )
A.Cu(1)极为负极,C(1)极发生氧化反应
B.膜1为阳离子交换膜,膜2为阴离子交换膜
C.C(2)极反应为
D.当Cu(2)极的质量增加时,理论上溶液中减少
11.某储能电池原理如图。下列说法正确的是( )
A.放电时Cl-透过多孔活性炭电极向CCl4中迁移
B.放电时每转移1ml电子,理论上CCl4吸收0.5mlCl2
C.放电时负极反应:
D.充电过程中,NaCl溶液浓度增大
12.为研究废旧电池的再利用,实验室利用旧电池的铜帽(主要成分为Zn和Cu)回收Cu并制备ZnO的部分实验过程如图所示。下列叙述错误的是( )
A.“溶解” 操作中溶液温度不宜过高
B.铜帽溶解后,将溶液加热至沸腾以除去溶液中过量的氧气或H2O2
C.过滤后滤液中只有ZnSO4
D.本流程涉及置换反应
13.已知反应:CH2==CHCH3(g)+Cl2(g)CH2==CHCH2Cl(g)+HCl(g)。在一定压强下,按w=eq \f(nCl2,nCH2==CHCH3)向密闭容器中充入氯气与丙烯。图甲表示平衡时,丙烯的体积分数(φ)与温度(T)、w的关系,图乙表示正、逆反应的平衡常数与温度的关系。则下列说法中错误的是( )
A.图甲中w2>1
B.图乙中,A线表示逆反应的平衡常数
C.温度为T1、w=2时,Cl2的转化率为50%
D.若在恒容绝热装置中进行上述反应,达到平衡时,装置内的气体压强增大
14. 一定温度下,向容积为的恒容密闭容器中充入和,发生反应,测得随时间的变化如曲线Ⅰ所示,下列说法正确的是( )
A. 该反应在内的转化率为25%
B. 若起始充入和,该温度下反应正向进行
C. 若起始时向容器中充入和,该温度下平衡时体积分数大于20%
D. 改变条件得到曲线Ⅱ、Ⅲ,则曲线Ⅱ、Ⅲ改变的条件分别是升高温度、充入氮气
第Ⅱ卷 非选择题 (共58分)
15.电化学的应用十分广泛,请分析下列几种电化学装置并回答问题:
Ⅰ.微生物燃料电池是废水处理中实现碳氮联合转化产生和的装置,如图所示,1、2为厌氧微生物电极,3为阳离子交换膜,4为好氧微生物反应器。请回答:
(1)电极1名称: 极,电池工作一段时间后,电极2附近的pH (填“增大”“减小”或“不变”)。
(2)电极1的电极反应式为 。
(3)若好氧微生物反应器中消耗(标准状况),理论上电极2生成物质的量为 ml。
Ⅱ.次磷酸钴(Ⅱ)广泛用于化学镀钴,以金属钴和次磷酸钠为原料,采用四室电渗析槽电解法制备次磷酸钴,原理如图。
(4) A、B、C均为离子交换膜,其中为阳离子交换膜的是 。
(5)石墨电极每生成时, 向 迁移(填“阴极室”“阳极室”或“产品室”)。
(6)该小组同学用图3装置进行实验时发现,Y极溶液逐渐变成紫红色。若氢氧化钠溶液浓度过高,铁电极区会产生红褐色物质。
查阅资料知:高铁酸根离子()在溶液中呈紫红色,只在强碱性条件下稳定。
①电解过程中,X极附近溶液的 (填“增大”“减小”或“不变”)。
②电解过程中,Y极溶液逐渐变成紫红色,则产生该现象对应发生的电极反应式为: 。
③随初始的变化如图4,分析变化趋势不同的原因: 。
16.以含钴废料(主要成分为C2O3,含有少量MnO2、NiO、Fe3O4)为原料制备C2O3的流程如图所示:
已知:
I.“酸浸”后的浸出液中含的阳离子有H+、C2+、Fe3+、Ni2+。
Ⅱ.部分阳离子以氢氧化物形式完全沉淀时溶液的pH如下表:
回答下列问题:
(1)“滤渣1”的化学式为 。(2)副产品的化学式为 。
(3)“沉钴”时发生反应的离子方程式为 。(4)“酸浸”时温度不能过高主要原因可能是 。
(5)高温煅烧时发生反应的化学方程式是 。
(6)有机相提取的Ni2+再生时可用于制备镍氢电池,碱性镍氢电池是国产比亚迪汽车车载电池之一,其电池反应为:。该电池充电时阳极的电极反应式为 。
17.草酸(HOOC-COOH)是一种常见的有机酸,利用淀粉制备草酸的实验流程如图:
回答下列问题:
(1)淀粉“水解”生成葡萄糖(C6H12O6),检验淀粉是否水解完全,所用的试剂是 ;“水解”及“氧化”步骤中适宜的加热方式是 。
(2)“氧化”时实验装置如图所示(夹持及加热装置已略):
①仪器Q的名称是 。
②三口(颈)烧瓶中生成H2C2O4的化学方程式为 。
③装置B的作用是 ,装置C的作用是 。
(3)已知在20℃、70℃时,草酸的溶解度依次为为9.5 g/(l00g水),84.5g/(l00g水),则粗草酸“精制”需采用的提纯方法为 。
(4)探究H2C2O4的性质:
①向NaHCO3溶液中加入草酸溶液,产生大量气体,可得出草酸的酸性比碳酸 (填“强”或“弱”)。
②向草酸中加入足量C2H5OH和适量浓硫酸加热,产生有芳香气味的油状物。该生成物为 (写结构简式)。
18.将气体充入固定容积的密闭容器中发生反应:。在和时,测得的物质的量随时间的变化如下图所示:
(1)时,内用表示该反应的平均反应速率为 。
(2)改变条件重新达到平衡时,要使变小,可采取的措施有_______(填字母)。
A.增大的起始浓度 B.升高温度
C.使用高效催化剂 D.向混合气体中通入
(3)可发生二聚反应生成,反应为,反应达到平衡后,升高温度可使体系颜色加深。已知该反应的正反应速率方程为,逆反应速率方程为,其中、分别为正、逆反应的速率常数。图(表示速率常数的对数,表示温度的倒数)中所示①、②、③、④四条斜线中,其中两条可分别表示、随变化的关系,则能表示随变化关系的是 (填字母)
A.④ B.③ C.② D.①
图中A、B、C、D点的纵坐标分别为,则温度时化学平衡常数
。
在温度为时,平衡体系中的体积分数随压强变化的曲线如图所示。下列说法正确的是______________。
A、C两点的反应速率:
A、B两点的转化率:
A、C两点气体的颜色:A深,C浅
平衡状态的平衡常数
(5)将和以物质的量比为4∶3充入盛有催化剂的恒容密闭容器内,发生上述反应(ⅰ):,测得反应相同时间后CO的体积分数[]与温度(T)的关系如图如示。
①°C时,CO体积分数最大的原因是 。
②若℃时,容器内起始压强为,平衡时CO的体积分数为20%,则反应的平衡常数 (用平衡分压强代替平衡浓度计算,分压=总压×物质的量分数)。A.吸收多余
B.中和反应反应热的测定
C.甲烷与氯气的取代反应
D.依据褪色时间的长短比较反应物浓度对反应速率的影响
沉淀物
Fe(OH)3
C(OH)2
Ni(OH)2
完全沉淀时的pH
3.7
9.0
9.2
87,江西省宜春市丰城中学2023-2024学年高二上学期1月期末考试化学试题: 这是一份87,江西省宜春市丰城中学2023-2024学年高二上学期1月期末考试化学试题,共10页。试卷主要包含了单选题,非选择题等内容,欢迎下载使用。
江西省宜春市丰城市拖船中学2023-2024学年高二上学期期中考试化学试题含答案: 这是一份江西省宜春市丰城市拖船中学2023-2024学年高二上学期期中考试化学试题含答案,共16页。试卷主要包含了下列说法不正确的是,自发过程的方向与焓变和熵变有关,下列说法正确的是,下列有关工业生产的叙述正确的是等内容,欢迎下载使用。
江西省宜春市丰城中学2023-2024学年高二上学期12月第三次段考化学试题含答案: 这是一份江西省宜春市丰城中学2023-2024学年高二上学期12月第三次段考化学试题含答案,共12页。试卷主要包含了 下列化学用语表述错误的是,4 L己烷中非极性键数目为5,1 ml 中含有的键数目为1等内容,欢迎下载使用。

