- 17.1 电流与电压和电阻的关系(分层作业)-2023-2024学年九年级物理全一册同步精品课件+分层作业+导学案(人教版) 课件 0 次下载
- 17.1 电流与电压和电阻的关系(教学设计)-2023-2024学年九年级物理全一册同步精品课件+分层作业+导学案(人教版) 课件 0 次下载
- 17.1 电流与电压和电阻的关系(教学课件)-2023-2024学年九年级物理全一册同步精品课件+分层作业+导学案(人教版) 课件 0 次下载
- 17.2 欧姆定律(分层作业)-2023-2024学年九年级物理全一册同步精品课件+分层作业+导学案(人教版) 课件 0 次下载
- 17.2 欧姆定律(导学案)-2023-2024学年九年级物理全一册同步精品课件+分层作业+导学案(人教版) 课件 0 次下载
人教版第1节 电流与电压和电阻的关系完美版作业ppt课件
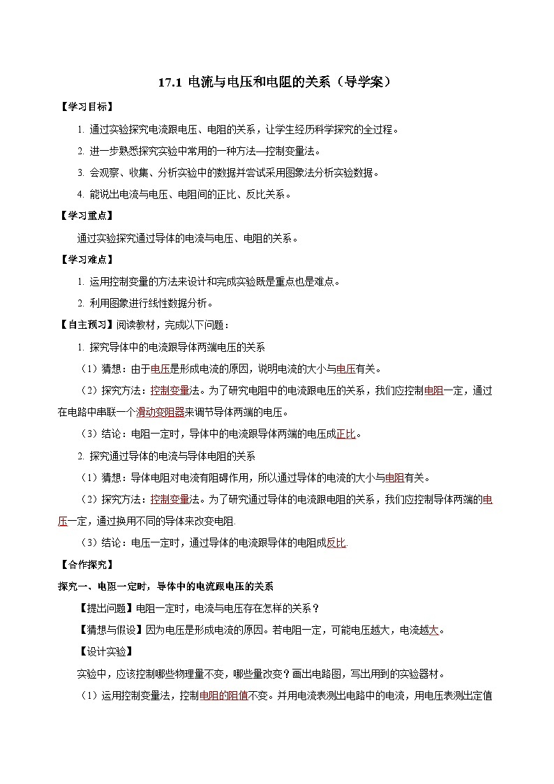
展开17.1 电流与电压和电阻的关系(导学案)【学习目标】 1. 通过实验探究电流跟电压、电阻的关系,让学生经历科学探究的全过程。2. 进一步熟悉探究实验中常用的一种方法—控制变量法。3. 会观察、收集、分析实验中的数据并尝试采用图象法分析实验数据。4. 能说出电流与电压、电阻间的正比、反比关系。【学习重点】通过实验探究通过导体的电流与电压、电阻的关系。【学习难点】1. 运用控制变量的方法来设计和完成实验既是重点也是难点。2. 利用图象进行线性数据分析。【自主预习】阅读教材,完成以下问题:1. 探究导体中的电流跟导体两端电压的关系(1)猜想:由于 是形成电流的原因,说明电流的大小与 有关。(2)探究方法: 法。为了研究电阻中的电流跟电压的关系,我们应控制 一定,通过在电路中串联一个 来调节导体两端的电压。(3)结论:电阻一定时,导体中的电流跟导体两端的电压成 。2. 探究通过导体的电流与导体电阻的关系(1)猜想:导体电阻对电流有阻碍作用,所以通过导体的电流的大小与 有关。(2)探究方法: 法。为了研究通过导体的电流跟电阻的关系,我们应控制导体两端的 一定,通过换用不同的导体来改变电阻。(3)结论:电压一定时,通过导体的电流跟导体的电阻成 。【合作探究】探究一、电阻一定时,导体中的电流跟电压的关系【提出问题】电阻一定时,电流与电压存在怎样的关系?【猜想与假设】因为电压是形成电流的原因。若电阻一定,可能电压越大,电流越 。【设计实验】实验中,应该控制哪些物理量不变,哪些量改变?画出电路图,写出用到的实验器材。(1)运用控制变量法,控制 不变。并用电流表测出电路中的电流,用电压表测出定值电阻两端的电压,通过调节滑动变阻器改变电阻 。(2)实验电路图如图所示。(3)实验器材:电源、定值电阻、滑动变阻器、电键、电流表、电压表、导线等。 【进行实验】(1)按电路图把一个10Ω的定值电阻连接电路。(2)闭合开关前,检查电路中各元件的连接是否正确,将滑动变阻器的滑片调到阻值最大处。(3)调节滑动变阻器使电阻两端的电压分别为 1V、2V、3V、4V、5V、6V,读出此时相应的电流值记入下表中。电阻R10 Ω电压U/V1.02.03.04.05.06.0电流I/A【分析论证】(1)分析实验数据发现电流与电压有关,电流随电压的增大而增大,并且成 比。(2)在坐标系中根据各电流值和对应的电压值描点,画出I-U图像。分析图像可得出:通过导体的电流与导体两端的电压成 比。(3)实验结论:在电阻一定时,通过导体的电流与导体两端的电压成 。【评估与交流】(1)滑动变阻器的作用:保护电路、改变定值电阻 。(2)表格错误数据的分析:分析比较各组数据电压与电流的比值是否相同,不同的一组数据为错误数据。(3)提示:①结论中的电流、电压、电阻是针对同一导体而言的。②明确电流与电压存在的因果关系,电压是导体中产生电流的原因,而不是导体中有了电流才在导体两端产生电压,所以不能说电阻一定时,电压与电流成正比。③在归纳结论时,不能漏掉前提条件“电阻一定”。【例题1】在探究电阻一定时,电流与电压关系的实验中,某同学连接的电路如图所示,电源电压保持3V不变,闭合开关,调节滑动变阻器,得到的实验数据如下表;下列说法正确的是( )实验序号12345电压U/V0.60.91.21.51.8电流I/A0.150.220.300.380.45A.多次实验的目的是为了减小误差B.第4次实验数据是错误的C.由该实验可得出:在电阻一定时,通过导体的电流与导体两端的电压成正比D.由该实验可得出:在电阻一定时,导体两端的电压与通过导体的电流成正比【例题2】已知通过导体的电流与导体两端的电压和导体的电阻有关。某同学探究“通过导体的电流与导体两端电压的关系”。(1)连接的部分电路如图1,还应该 _____;A.将灯泡并联在电流表两端B.将灯泡并联在电压表两端C.将定值电阻并联在电流表两端D.将定值电阻并联在电压表两端(2)闭合开关前,应将滑动变阻器的滑片移动到 _____端(选填“A”或“B”);(3)记录的实验数据如下表:在方格纸上画出电流I与电压U的关系图像;______(4)分析图2得出的探究结论是:_____。探究二、电压一定时,电流与电阻的关系【提出问题】电压一定时,电流与电阻存在怎样的关系?【猜想与假设】因为电阻对电流有阻碍作用,所以若电压一定,可能电阻越大,电流越 。【设计实验】要研究电流与电阻的关系,必须改变接入电路的 ,所以要更换不同的电阻R接入电路。实验中要控制 不变,所以需要在电路中串联滑动变速器,通过调节滑动变速器,保持电阻R两端的电压不变,电路图如图所示。【实验器材】电源、不同阻值的定值电阻多个、滑动变阻器、开关、电流表、电压表、导线等。【进行实验】(1)按电路图连接电路。(2)闭合开关前,检查电路中各元件的连接是否正确,将滑动变阻器的滑片调到阻值最大处。(3)把阻值为5Ω的定值电阻接入电路,闭合开关,调节滑动变阻器,使电压表示数为3V保持不变,读出电流表的示数,记录在下面的表格中。(4)把阻值为5Ω的定值电阻分别更换为10Ω、15Ω、25Ω的定值电阻,调节滑动变阻器,使电压表示数保持3V不变,读出电流表的示数,记录在下面的表格中。电压U/V2电阻R/Ω5101525电流I/A0.150.220.300.38【分析论证】(1)分析实验数据发现:电流与电阻有关,电流随电阻的增大而减小,且电流与电阻的乘积为一定值,说明电流与电阻并且成 比。(2)在坐标系中画出I-R图像。分析图像可得出:通过导体的电流与导体的电阻成 比。 I-R图像 I- 1R 图象(3)实验结论在电阻一定时,通过导体的电流与导体的电阻成 。【评估与交流】(1)对I-R图象的改进是作出I- 1R 图象,“电压一定时,导体中的电流与导体的电阻成反比”也可以说成“电压一定时,导体中的电流与导体 成正比”。(2)更换阻值大的定值电阻后,电压表示数不能调节到所需要的值的原因是电源电压过大或滑动变阻器的最大阻值过小;更换阻值较小的定值电阻后,电流变大,若实验无法进行,原因是电流表所选的量程过小。(3)如果用干电池做实验,可以通过改变 来改变定值电阻两端的电压(图甲);如果用学生电源做实验,可以通过转动旋钮来改变定值电阻两端的电压(图乙);如果用滑动变阻器,可以将滑动变阻器串联在电路中起分压作用,改变定值电阻两端的电压。(4)注意:对实验结论两种错误的语言描述:①“导体中的电流跟导体的电阻成反比”。 ——漏掉了结论的前提条件(在电压一定时)。②“电压一定时,导体的电阻与导体中的电流成反比”。——弄错了结论的因果关系(因为电阻是导体本身的性质,跟电压和电流都没关系)。【例题3】小明在探究通过导体的电流跟电阻的关系实验中,如图甲所示,电源电压恒为6V,根据测量数据得到如图乙所示图像。以下结论正确的是( )①实验中应控制导体两端的电压不变,换用不同的导体②实验过程中,小明控制导体两端的电压为2.5V③分析图像可得:在电压一定时,导体的电阻与电流成反比④分析图像可得:在电压一定时,导体的电流与电阻成反比A. ① ② B. ③ ④ C. ① ④ D. ② ③【例题4】小舟和小嘉两位同学分别探究“电流和电阻的关系”。小舟探究过程如下:【实验步骤】Ⅰ.根据设计的方案将阻值为5Ω的电阻接入电路,闭合开关,调节滑动变阻器的滑片,观察并记录相关数据;Ⅱ.换用阻值为10Ω、20Ω的电阻,重复上述过程。请你用笔画线代替导线,将电压表接入图甲电路中;______。【得出结论】小舟对记录的数据进行处理,并绘制成图乙,据此得出的结论是 __________;【交流反思】小嘉用和小舟同样的器材进行实验却无法得出正确结论,其记录的数据如表所示,请你帮他分析原因:_________。【精讲点拨】1. 导体中的电流与导体两端的电压成正比,其前提条件是电阻一定;不能反过来说电压跟电流成正比,因为电压是电源提供的,它的大小与导体中通过的电流无关。2. 导体中的电流与导体的电阻成反比,其前提条件是电压一定;不能反过来说电阻跟电流成反比,因为电阻是导体本身的一种性质,它的大小由导体本身来决定,与导体中通过的电流无关。【归纳整理】 第1节 电流与电压和电阻的关系【课堂练习】1. 在“探究电流与电压的关系”实验中,用定值电阻进行实验,得出了电流与电压的关系( )A B C D 2.在“探究电流与电阻的关系”的实验中如图,下列说法正确的是( )A.导体中的电流与导体的电阻成正比B.实验中应控制电阻两端电压不变C.记录多组数据是为了求平均值,减小误差D.实验只需用到一个10Ω的电阻 3. 小刚用图所示电路探究“通过导体的电流跟电阻的关系”。实验过程中,当把电阻R由5Ω更换为10Ω后,为了探究上述问题,他应采取的操作是( )A.保持变阻器滑片不动 B.将变阻器滑片适当向左移动C.将变阻器滑片适当向右移动 D.适当增加电池的节数4.张华同学在探究通过导体的电流与其两端电压的关系时,将记录的实验数据通过整理作出了如图所示的图像,根据图像,下列说法错误的是( )A.通过导体a的电流与其两端的电压成正比B.导体a的电阻大于导体b的电阻C.当在导体b的两端加上1V的电压时,通过导体b的电流为0.1AD.将a、b两导体串联后接到电压为3V的电源上时,a导体两端的电压小于3V5. 小华用图示电路探究“电流跟电阻的关系”,他按正确的操作方法进行了多次实验,记录了多组数据,如果电源电压保持不变,对他的实验数据进行分析,下列物理量中发生改变的是( )A.定值电阻两端的电压 B.滑动变阻器两端的电压C.电压表与电流表示数之比 D.定值电阻与滑动变阻器两端电压之比 6. 在“探究通过导体的电流与电阻的关系”实验中:(1)小明连接的电路如图甲所示,请用笔画线代替导线把电路连接完整______;(2)根据表格中记录的三组数据,发现电阻越大则电流越小,要判断电流与电阻是否成反比,在不画坐标图像的前提下,应该如何对数据进行处理:______。实验序号R/ΩI/A①50.40②100.20③200.107.为了做“探究电流与电压的关系”的实验,小明使用电压恒为3V的电源、开关、导线若干、定值电阻R1、电流表,电压表和滑动变阻器连接了图甲所示的电路:(1)闭合开关后,小明调节滑片使电压表示数为0.5V,记录电流表读数,再将滑片向着靠近 _____端的方向移动,使电压表示数为1.0V,继续记录电流表读数;(选填“A”或“B”)(2)完成实验并整理器材后,小明将所得数据描点连线画出如图乙所示的R1的I﹣U图像,并根据图像得出结论:_______;(3)为了得到更具有普遍性的结论,小白利用小明的实验器材,仅将R1更换为不同阻值的定值电阻R2,重新连接电路并进行相同操作,画出的I-U图像却如图丙所示,小明帮助小白进行分析,确认是电路连接错误,该错误为:_____________;(4)小明还认为,即使不重新进行实验,利用小白的现有数据,也能画出R2的I-U图像。请你在图乙中画出R2的I-U图,并通过图像分析,R2_____R1(选填“>”、“<”或“=”)。8. 小桃在做“探究电流与电阻的关系”实验时,连接实物电路如图,电源电压为3V。(1)连接实物电路前,开关应_________;电路接通前,滑动变阻器的滑片P应置于滑动变阻器的______端(填“A”或“B”);电路中滑动变阻器起到了保护电路元件安全和_______的作用;(2)闭合开关后无论怎样移动滑动受用器的滑片P,发现电流表示数几乎为零,电压表示数约为3V,小桃猜想这可能是由电路中的元件________(填元件的字母代号)发生________故障引起的;(3)故障排除后,小桃得到的实验数据如表所示,这些数据中有一组是明显错误的,跟其他数据的规律完全不同,可能是读取这组数据时粗心所引起的。分析时需要把它清除。错误数据是第_______组;(填数据序号)(4)剔除错误数据后,小桃得到的结论是:电压一定时,导体中的电流与导体的电阻成________比;(5)小桃和其他组的小田交流时发现,两细同学收集数据的方案不同:小桃的方案:收集电压为3V时,电流与电阻的关系的几组数据,比较电流与电阻的关系了;小田的方案:收集电压分别为1V、2V、3V的三个小组电流与电阻的关系的多组数据,比较电流与电阻的关系;你认为_____________的方案更合理。【课后反思】本节课学习中,你有哪些收获,还有哪些问题?实验次数123456电阻R/Ω5电压U/V0.51.01.52.02.53.0电流I/A0.100.200.300.400.500.60次数电阻/Ω电流/A150.302100.203200.12数据序号123456电流I/A0.400.190.130.140.080.07电阻R/Ω51015202530
初中第2节 电功率获奖作业ppt课件: 这是一份初中<a href="/wl/tb_c83784_t3/?tag_id=26" target="_blank">第2节 电功率获奖作业ppt课件</a>,文件包含182电功率导学案-九年级物理全一册同步备课系列人教版教师版docx、182电功率导学案-九年级物理全一册同步备课系列人教版学生版docx等2份课件配套教学资源,其中PPT共0页, 欢迎下载使用。
初中物理人教版九年级全册第1节 电能 电功精品作业ppt课件: 这是一份初中物理人教版九年级全册<a href="/wl/tb_c83782_t3/?tag_id=26" target="_blank">第1节 电能 电功精品作业ppt课件</a>,文件包含181电能电功导学案-九年级物理全一册同步备课系列人教版教师版docx、181电能电功导学案-九年级物理全一册同步备课系列人教版学生版docx等2份课件配套教学资源,其中PPT共0页, 欢迎下载使用。
人教版第3节 电阻的测量完美版作业课件ppt: 这是一份人教版<a href="/wl/tb_c83779_t3/?tag_id=26" target="_blank">第3节 电阻的测量完美版作业课件ppt</a>,文件包含173电阻的测量导学案-九年级物理全一册同步备课系列人教版教师版docx、173电阻的测量导学案-九年级物理全一册同步备课系列人教版学生版docx等2份课件配套教学资源,其中PPT共0页, 欢迎下载使用。

