2024长沙明德中学高一上学期期末生物试题含解析
展开时量:60分钟满分:100分
一、单项选择题(本题共20题,每小题2分,共40分,每小题只有一个选项符合题目要求)
1. 支原体肺炎是一种常见传染病,其病原体为支原体,是一种单细胞生物,其结构与动物细胞结构相似,但没有成形的细胞核,只有游离的DNA和核糖体一种细胞器,下列有关支原体与酵母菌的叙述,正确的是( )
A. 两者都属于原核生物
B. 两者核糖体的形成都与其细胞核中核仁有关
C. 两者的遗传物质都是DNA
D. 两者细胞的细胞壁与植物细胞壁成分基本相同
2. 由许多氨基酸缩合而成的肽链,经过盘曲折叠才能形成具有一定空间结构的蛋白质。下列有关蛋白质结构多样性原因的叙述,错误的是
A. 组成肽链的化学元素不同
B. 肽链的盘曲折叠方式不同
C. 组成蛋白质的氨基酸排列顺序不同
D. 组成蛋白质的氨基酸种类和数量不同
3. 水和无机盐是细胞重要组成成分,下列相关叙述正确的是( )
A. 细胞内的自由水和结合水都是良好的溶剂,都能参与物质运输和化学反应
B. 将作物秸秆充分晒干后,其体内剩余的物质主要是无机盐
C. 同一株植物中,老叶细胞通常比幼叶细胞中自由水的含量高
D. 哺乳动物血液中需含有一定量的Ca2+,若Ca2+的含量太低,会使动物出现抽搐症状
4. 某学校生物园中种植有多种蔬菜瓜果,兴趣小组欲利用其中的材料进行“检测生物组织中糖类、脂肪和蛋白质”探究实践。下列相关叙述错误的是( )
A. 可以选用双缩脲试剂对大豆种子组织样液进行蛋白质鉴定
B. 红色火龙果味甜,含糖量高,但并不是检测还原糖的理想材料
C. 用斐林试剂检测白萝卜匀浆时若出现砖红色沉淀,证明其含有葡萄糖
D. 将浸泡过的花生种子制成临时装片后可用苏丹Ⅲ染液检测其中的脂肪
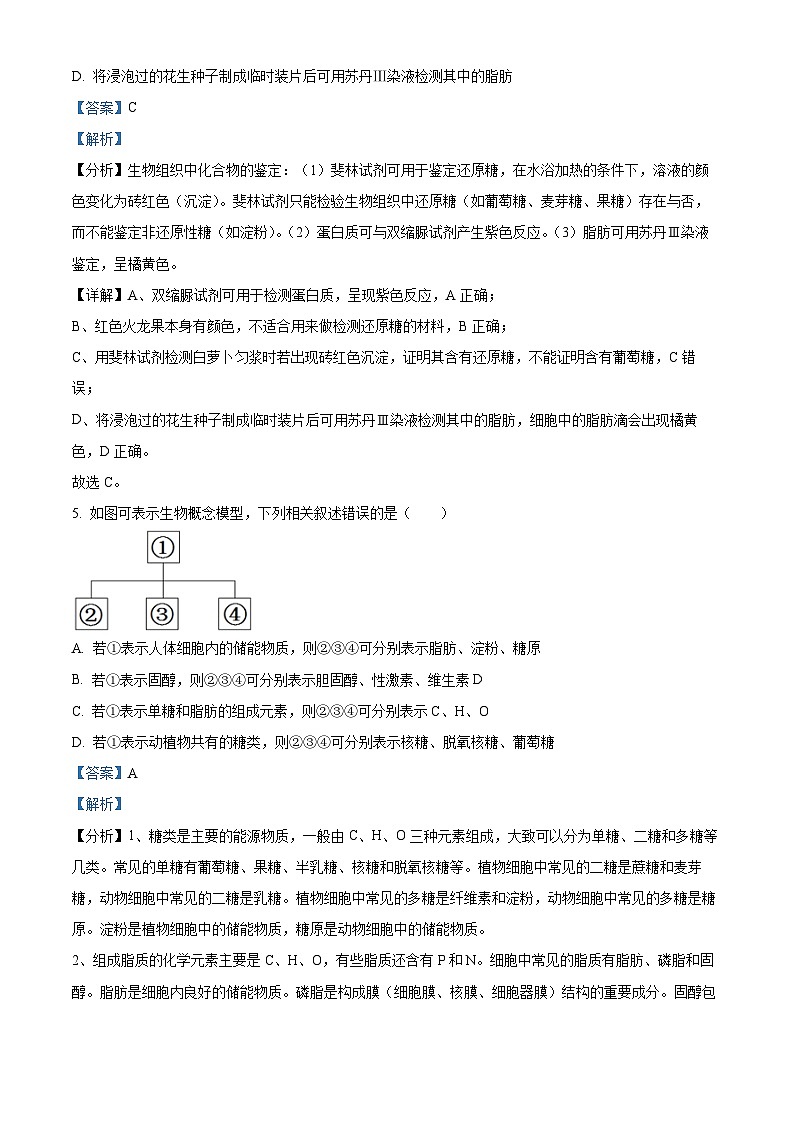
5. 如图可表示生物概念模型,下列相关叙述错误的是( )
A. 若①表示人体细胞内的储能物质,则②③④可分别表示脂肪、淀粉、糖原
B. 若①表示固醇,则②③④可分别表示胆固醇、性激素、维生素D
C. 若①表示单糖和脂肪的组成元素,则②③④可分别表示C、H、O
D. 若①表示动植物共有的糖类,则②③④可分别表示核糖、脱氧核糖、葡萄糖
6. 如图为细胞膜的结构模型示意图,相关叙述正确的是( )
A. ①是糖蛋白,位于细胞膜的内侧,与细胞间的信息传递有关
B. 磷脂双分子层是细胞膜的基本支架,③为疏水端,④为亲水端
C. 不同种细胞的细胞膜上①、②、⑤的种类和数量基本相同
D. 细胞膜中的磷脂分子具有流动性,蛋白质大多也能运动
7. 胰蛋白酶是一种由胰腺的外分泌腺分泌的消化性蛋白酶。下列选项中均与胰蛋白酶的合成与分泌相关的细胞器是( )
A. 核糖体、内质网、高尔基体、溶酶体
B. 线粒体、核糖体、内质网、高尔基体
C. 核糖体、内质网、高尔基体、细胞膜
D. 核糖体、线粒体、中心体、高尔基体
8. 下列关于细胞中结构与功能相适应的叙述,错误的是( )
A. 线粒体内膜向内折叠成嵴,有利于细胞呼吸酶的附着
B. 高等植物细胞存在中心体,且该结构参与细胞的有丝分裂
C. 液泡主要存在于植物细胞中,可以使植物细胞保持坚挺
D. 细胞骨架是蛋白质纤维网架结构,与细胞运动、分裂以及物质运输等密切相关
9. 下图为典型的细胞核及其周围部分结构示意图,下列叙述正确的是( )
A. ①是高尔基体,与⑤直接相连,都属于生物膜系统
B. ②是核孔,允许大分子自由通过
C. ③在分裂时以高度螺旋的状态存在,便于遗传信息的分配
D. ④是核仁,组成核糖体物质均在此处合成
10. 下列有关物质跨膜运输的表述正确的是( )
A. 细胞膜和液泡膜都相当于半透膜
B. 水分子进入细胞,是通过自由扩散方式进行的
C. 甘油、乙醇等分子能以协助扩散的方式进出细胞
D. 载体蛋白和通道蛋白在转运分子和离子时,其作用机制是一样的
11. 下列关于酶的叙述中,错误的是( )
A. 酶是活细胞产生的具有催化作用的有机物,其中绝大多数为蛋白质
B. 只要条件适宜,即便离开活细胞,酶的催化能力仍然保持高效性
C. 同无机催化剂相比,酶提高化学反应所需活化能作用更显著
D. 酶所催化的化学反应一般是在比较温和的条件下进行的
12. 下列关于ATP 的叙述,错误的是( )
A. ATP 组成元素是 C、H、O、N、P
B. ATP合成时的能量可来自呼吸作用和光合作用等
C. ATP水解时远离腺苷的末端磷酸基团容易脱离
D. 剧烈运动时 ATP 会大量水解,导致 ADP含量远高于ATP
13. 北欧鲫鱼生活在极其寒冷的水域中,它们可以通过向体外排出酒精来延缓周围水体结冰,其大多数细胞在缺氧条件下可进行无氧呼吸产生乳酸,呼吸过程如图所示。下列叙述正确的是( )
A. 过程①发生线粒体基质中
B. 过程②产生了大量的[H]
C. 过程③生成了酒精和CO2
D. 图中葡萄糖彻底氧化分解
14. 下列关于光合作用过程的叙述错误的是( )
A. 叶绿素主要吸收蓝紫光和红光
B. 光反应阶段在类囊体的薄膜上进行
C. 光反应和暗反应都需要酶的催化
D. 暗反应必须在黑暗的条件下进行
15. 光合作用和呼吸作用是植物细胞两大重要的生理功能。下列关于光合作用和呼吸作用原理的应用叙述,正确的是( )
A. 应在低温、无氧、干燥的环境条件下储存水果、蔬菜
B. 人体皮肤破损后,使用透气的创口贴,可抑制破伤风芽孢杆菌的无氧呼吸
C. 用蓝紫色薄膜建成的温室大棚光合作用效率高于无色透明薄膜建成的大棚
D. 大棚种植蔬菜时多施农家肥,可直接为蔬菜提供有机物,增加产量
16. 下列关于植物细胞有丝分裂过程中的叙述,正确的是( )
A. 在显微镜下观察时,通常处于分裂期的细胞数量较多
B. 在分裂间期,细胞要进行染色体复制,使染色体数目加倍
C. 在分裂前期,染色质螺旋凝缩为染色体,核仁解体、核膜消失
D. 在分裂末期,细胞膜从细胞中部向内凹陷,缢裂为两个子细胞
17. 鸡在胚胎发育形成趾的时期,原本存在蹼状结构,但随着发育的进行蹼逐渐消失。科学家为探究该原因,进行了如下实验:①将鸭胚胎中预定形成鸭掌部分的细胞移植到鸡胚胎的相应部位,结果鸡爪长成了鸭掌;②将鸡胚胎中预定形成鸡爪部分的细胞移植到鸭胚胎的相应部位,结果鸭掌长成了鸡爪。推测,鸡爪胚胎发育时期蹼消亡属于( )
A. 细胞凋亡B. 细胞衰老
C. 细胞坏死D. 细胞分化
18. 下列有关孟德尔豌豆一对相对性状杂交实验(以高茎和矮茎为例)的说法,错误的是( )
A. 产生配子时成对的遗传因子彼此分离是假说内容之一
B. 尽管F1全是高茎豌豆,但在F1的体细胞中仍存在控制矮茎的隐性遗传因子
C. 豌豆是自花传粉植物,因此在进行杂交时无需其他操作就可避免外来花粉的干扰
D. 孟德尔的验证过程是让F1测交,观察到后代高茎与矮茎植株数量比约为1:1
19. 在孟德尔一对相对性状的杂交实验中,出现性状分离的是( )
A. 杂合的紫花豌豆自交产生紫花和白花后代
B. 纯合的紫花豌豆与白花豌豆杂交产生紫花后代
C. 杂合的紫花豌豆与白花豌豆杂交产生白花后代
D. 纯合的紫花豌豆与杂合的紫花豌豆杂交产生紫花后代
20. 玉米的非糯性(W)和糯性(w)是一对相对性状。非糯性玉米的籽粒和含W基因的花粉遇碘变蓝;糯性玉米的籽粒和含w基因的花粉遇碘不变蓝。把基因为WW和ww的植株杂交得到的种子种下去,发育成的植株自交并先后获取花粉和籽粒,分别滴加碘液观察统计,结果应为( )
A. 花粉和籽粒都变蓝
B. 花粉和籽粒各1/2变蓝
C. 花粉1/2变蓝,籽粒3/4变蓝
D. 花粉1/2变蓝,籽粒1/4变
二、不定项选择题(本题共5小题,每小题4分,共20分,每小题有一个或多个选项符合题目要求,全部选对得4分,选对但不全得2分,有错选的得0分)
21. 如图表示溶酶体的发生过程和“消化”功能。b是刚形成的溶酶体,它起源于细胞器a,e是包裹着衰老或损伤细胞器d的小泡,它的膜来源于细胞器c,且某些细胞器c上有核糖体的附着。以下叙述不正确的是( )
A. 可判断a、c、d分别为内质网、高尔基体和线粒体
B. b和e融合成f的过程反映了生物膜具有流动性
C. 溶酶体能合成并储存多种水解酶,是细胞的“消化车间”
D. 图中过程体现了溶酶体消化自身衰老、损伤的细胞器的作用
22. 某实验小组利用乙二醇和蔗糖溶液进行质壁分离实验的探究,如图是实验过程中原生质体的相对体积随时间的变化情况。下列相关叙述正确的是( )
A. 原生质体A至B段变化过程中,水从原生质体内渗出,细胞液浓度降低
B. 120s后,乙二醇溶液中原生质体体积的变化是由于乙二醇逐渐进入细胞,引起细胞液浓度增大
C. 要使蔗糖溶液中细胞快速复原,可将其置于清水中
D. 实验小组宜选用洋葱根尖分生区细胞进行该实验
23. 科研人员测定了油松、侧柏和连翘的净光合速率,结果如图。下列相关叙述错误的是( )
A. 12:00左右光合速率降低,可能和气孔关闭有关
B. 16:00后,光照强度降低导致净光合速率降低
C. 三种树苗达到最大净光合速率的时间相同
D. 在测定的时间段内,连翘的有机物积累最多
24. 如图为人体部分细胞的生命历程示意图,①-⑥代表各个时期的细胞,a-c代表细胞所进行衰老的生理过程。下列叙述正确的是( )
A. 不同动物同类器官存在大小差异主要取决于a过程
B. 通常过程b产生的细胞③、④的染色体数目相同
C. 细胞⑤的衰老可表现为细胞内水分减少,某些酶活性降低
D. 细胞⑤和细胞⑥中的细胞器的种类、数目完全相同
25. 小鼠的毛色(黄色和黑色)由一对遗传因子控制,科学家利用小鼠进行杂交实验,获得结果如下:①黄鼠×黑鼠→391只黄鼠、393只黑鼠:②黄鼠×黄鼠→399只黄鼠、202只黑鼠。下列有关分析正确的是( )
A. 实验①能判断小鼠皮毛的显隐性
B. 实验②中子代黄鼠很可能是杂合子
C. 实验②中亲本小鼠均是纯合子
D. 纯合黄色小鼠可能在胚胎期死亡
三、非选择题(共40分)
26. 硒是人和动物必需的微量元素,在自然界中常以有毒性的亚硒酸盐(SeO32-)等形式存在,某些微生物如细菌H能将SeO32-还原为低毒性的单质硒。
(1)由于细胞膜在功能上具有__________性,SeO32-无法自由通过,需要借助膜上的__________进出细胞。
(2)科研人员选用细菌H作为实验材料对硒跨膜运输进行研究,实验设计及结果见下表。
注:培养基是人们按照微生物对营养物质的需求配置出的供其生长繁殖的营养基质。
①比较I组和Ⅱ组,推测SeO32-主要以____________方式进入细菌H,该运输方式的特点有__________(答出2点)
②I和Ⅲ组结果表明SO32-对SeO32-的跨膜运输具有____________(填“促进”或“抑制”)作用。
(3)你认为研究细菌的硒跨膜运输可能有何应用:____________(答出1点即可)。
27. 为了研究不同形状苹果树(圆头大冠形图1和开心形图2)最大净光合速率(Pnmax)、光饱和点(LSP)与不同叶片表面CO2浓度(Cn)的关系,科研人员开展了相关实验,实验结果如图3和图4所示。
回答下列问题:
(1)苹果中有机物的制造离不开光合作用,其中暗反应发生的场所是___________,该过程中形成的_____________(物质)接受光反应阶段产生的___________(物质)所提供的能量,并在酶的作用下逐步转化为糖类。
(2)达到光饱和点后,限制苹果叶片光合作用继续提高的内因有_____________。(答出2点)
(3)图3中Pnmax为0时,对应的Cn不是0,原因是当植株Pnmax为0时,表示植物实际光合作用强度__________(填“大于”、“小于”或“等于”)呼吸作用强度,并不是光合作用停止,所以叶片还吸收CO2用于光合作用。
(4)为提高苹果产量,研究人员建议将圆头大冠形苹果树进行修剪改造成为开心形苹果树,请基于本研究数据解释提出该建议的理由是_________。
28. 丙酯草醚是一种除草剂,研究者利用洋葱根尖为实验材料,开展了丙酯草醚对植物细胞有丝分裂影响的实验研究。
(1)将正常生长的洋葱根尖转入不同浓度的丙酯草醚溶液中,培养一段时间,切取根尖2-3mm,获取________区细胞用于制作根尖细胞有丝分裂临时装片,制片前需对根尖进行__________,然后漂洗、染色,如图为显微镜下观察到的部分细胞图像。
(2)据图分析,图中A箭头所指细胞处于分裂的__________期,伴随着丝粒的分裂,_________分开,并移向两极。图中B箭头所指细胞的染色体数与核DNA分子数之比为________。
(3)研究者统计不同浓度丙酯草醚处理后处于不同时期细胞的个数,结果如下表。
注:有丝分裂指数=分裂期细胞数/观察细胞总数×100%组号
处理条件
SeO32-的吸收速率(nml/109个细胞)
I
将细菌H放入液体培养基(对照)
5
Ⅱ
将部分I组细菌放入含2,4-DNP(细胞呼吸抑制剂)的液体培养基中
4
Ⅲ
将部分I组细菌放入含亚硫酸盐(SO32-)的液体培养基中
<0.5
丙酯草醚浓度(%)
0
0.0125
0.0250
0.0500
0.1000
根尖细胞有丝分裂指数(%)
18.3
8.5
6.2
4.2
3.9
2024长沙雅礼中学高三一模试题生物PDF版含解析: 这是一份2024长沙雅礼中学高三一模试题生物PDF版含解析,共12页。
51,湖南省长沙市明德中学2023-2024学年高一上学期期末生物试题: 这是一份51,湖南省长沙市明德中学2023-2024学年高一上学期期末生物试题,共20页。试卷主要包含了单项选择题,不定项选择题,非选择题等内容,欢迎下载使用。
湖南省长沙市明德中学2023-2024学年高一上学期期末生物试题(Word版附解析): 这是一份湖南省长沙市明德中学2023-2024学年高一上学期期末生物试题(Word版附解析),共20页。试卷主要包含了单项选择题,不定项选择题,非选择题等内容,欢迎下载使用。

