2024长沙长郡中学高一上学期期末生物试题含解析
展开时量:75 分钟 满分:100 分
一、单项选择题(本题共15 小题,每小题2 分,共30分。在每小题给出的四个选项中,只有一项是符合题目要求的。)
1. “高鸟黄云暮,寒蝉碧树秋”描写了深秋暮景,情景交融。下列有关叙述正确的是( )
A. 所有生物都由细胞和细胞产物构成
B 蝉和树有细胞、器官、系统、个体等结构层次
C. 叶子在生命系统的结构层次中属于器官层次
D. 叶绿素分子是生命系统中最基本的结构层次
2. 中国农业大学研制的某玉米品种平均亩产量可达1600斤,某兴趣小组欲检测该品种玉米中有机物的存在,下列有关叙述正确的是( )
A. 若要观察到玉米细胞中的脂肪颗粒,需借助显微镜
B. 检测蛋白质时,双缩脲试剂A 液和B液先混合再使用
C. 向玉米研磨液中加斐林试剂后加热有砖红色沉淀,则玉米一定含有蔗糖
D. 检测玉米种子中的脂肪时,种子切片经苏丹Ⅲ染色后,需用清水反复冲洗
3. 下列关于水和无机盐的说法,错误的是( )
A. 血液中Ca2+含量过低,人体易出现肌肉抽搐
B. 无机盐可以直接为生物体提供能量
C. 水分子间的氢键易形成也易断裂,使水的比热容大
D. 休眠种子与萌发种子相比,结合水与自由水的比值更大
4. 下列关于组成生物体的化学元素及化合物的叙述,正确的是( )
A. DNA 及脱氧核糖都含有的组成元素是C、H、O、N、P
B. 高温处理过的蛋白质不易与双缩脲试剂发生反应
C. DNA 和 RNA 都由 2 条核苷酸长链构成
D. 组成细胞的各种元素大多以化合物的形式存在
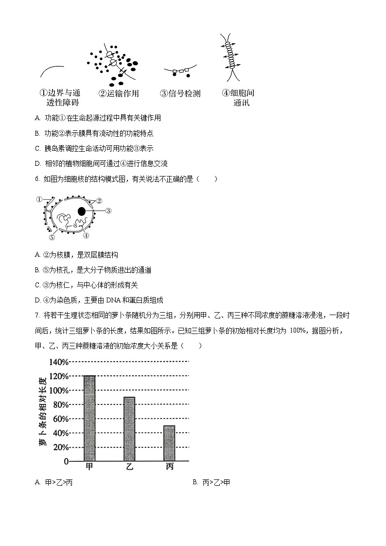
5. 下图是细胞质膜部分功能模式图。据图分析,下列说法不正确的是( )
A. 功能①生命起源过程中具有关键作用
B. 功能②表示膜具有流动性的功能特点
C. 胰岛素调控生命活动可用功能③表示
D. 相邻的植物细胞间可通过④进行信息交流
6. 如图为细胞核的结构模式图,有关说法不正确的是( )
A. ②为核膜,是双层膜结构
B. ⑤为核孔,是大分子物质进出的通道
C. ③为核仁,与中心体的形成有关
D. ④为染色质,主要由DNA和蛋白质组成
7. 将若干生理状态相同的萝卜条随机分为三组,分别用甲、乙、丙三种不同浓度的蔗糖溶液浸泡,一段时间后,统计三组萝卜条的长度,结果如图所示。已知三组萝卜条的初始相对长度均为 100%,据图分析,甲、乙、丙三种蔗糖溶液的初始浓度大小关系是( )
A. 甲>乙>丙B. 丙>乙>甲
C. 乙>甲>丙D. 甲>丙>乙
8. 下列关于胞吞和胞吐过程的叙述,正确的是( )
A. 胞吞和胞吐过程不需要蛋白质参与
B. 胞吞和胞吐过程不需要消耗细胞中的能量
C. 胞吞和胞吐过程体现了细胞膜的流动性
D. 只有单细胞生物会进行胞吞胞吐
9. 下列关于酶的叙述,正确的是( )
A. 酶的基本单位都是氨基酸
B. 酶都是在核糖体上合成的
C. 酶在细胞外也能发挥催化作用
D. 酶的作用原理与无机催化剂的不同
10. 下图是 ATP 与 ADP 相互转化示意图,有关叙述错误的是( )
A. ATP与ADP相互转化机制在生物界普遍存在
B. 催化 ATP合成与催化 ATP水解的场所不完全相同
C. 图解中两个能量的来源和形式完全不同
D. 细胞内吸能反应的能量一般来源于 ATP 水解
11. 下列有关“探究酵母菌细胞呼吸的方式”实验的叙述,错误的是( )
A. 重铬酸钾溶液自身为灰绿色,检测酒精前需使用浓硫酸酸化
B. 检测酒精时,需从酵母菌培养液中取样后进行检测
C. 有氧呼吸实验中澄清石灰水变浑浊速度比无氧呼吸实验快
D. 溴麝香草酚蓝溶液接触二氧化碳气体时,原来的蓝色首先转变为绿色,进而转变为黄色
12. 将竖直放置的水绵和某种需氧细菌的混合溶液放在暗处,白光透过三棱镜照在混合液处,一段时间后,需氧细菌的分布情况最可能是( )
A. 随机、均匀分布在混合液中
B. 集中分布在溶液的上层和下层
C. 集中分布在溶液的中央位置
D. 集中分布在溶液的下层
13. 下列关于细胞不能无限长大的原因,错误的是( )
A. 细胞体积越大,物质运输的速率越低
B. 如果细胞太大,细胞核的“负担”就会过重
C. 细胞表面积与体积的关系限制了细胞的长大
D. 细胞体积越大,物质运输的效率越低
14. 在细胞分裂过程中,细胞周期蛋白D结合并激活细胞周期蛋白依赖性激酶 4 和 6(CDK4/6),CDK4/6 激酶给肿瘤抑制蛋白 RB1、RBL1 和RBL2 添加磷酸基团,从而推动了细胞分裂。下列相关叙述中正确的是( )
A. 显微镜下观察大多细胞都处于分裂期
B. 细胞周期蛋白 D结合并激活 CDK4 和CDK6 对肿瘤细胞的持续分裂不利
C. 只有连续分裂细胞有细胞周期
D. 使用CDK4/6激酶抑制剂可延长肿瘤细胞的细胞周期而缩短患者的生存时间
15. 下图是细胞分裂期的四个时期模式图,下列说法错误的是( )
A. 动物细胞有丝分裂与上图不同之处主要表现在AB图
B. 中间存在细胞板的仅有B图
C. C图细胞内染色单体数目是8条
D. A图中细胞不是高度分化的细胞
二、不定项选择题(本题共5小题,每小题4分,共20分。在每小题给出的四个选项中,有的可能只有一项是符合题目要求,有的可能有多项是符合题目要求。全部选对的得4分,选对但不全的得2分,选错得0分)
16. 如图是将 HIV(艾滋病病毒)、颤蓝细菌、草履虫和水绵四种生物按不同的分类依据分成四组的示意图,下列选项中错误的是( )
A. 甲与乙的分类依据可以是能否进行光合作用
B. 丁组的生物细胞核中都具有染色质(体)
C. 丙与丁的分类依据可以为是不是原核生物
D. 甲组的生物都有细胞结构
17. 已知①酶、②抗体、③胰岛素、④糖原、⑤脂肪、⑥核酸都是人体内有重要作用的物质。下列说法正确的是( )
A. ②③都是由氨基酸通过肽键连接而成的
B. ④⑤都是由许多相同的单体组成的多聚体
C. ①②⑥都是生物大分子
D. ④⑤都是人体细胞内的能源物质
18. 以下有关生物膜系统的叙述正确的是( )
A. 细胞膜、线粒体膜与胃黏膜都属于生物膜系统
B. 细胞间信息交流不都需要受体的参与
C. 原核细胞内的生物膜把各种细胞器分隔开,使细胞内的化学反应互不干扰
D. 蛙的红细胞是细胞膜提取的理想材料
19. 下图为天竺葵叶肉细胞内发生的部分生理反应过程,其中 X物质和Y物质是两种含有3个碳原子的有机物。下列相关叙述不正确的是( )
A. X是暗反应中的三碳化合物,Y是丙酮酸
B. ④过程的场所可能是细胞质基质,也可能是线粒体基质
C. ③过程需要消耗 O₂,并同时产生大量ATP用于生命活动
D. ①过程产生的 NADPH通常与O₂结合生成 H₂O
20. 某细胞有丝分裂过程中三个时间段染色体、核DNA、染色单体的数目如下图。下列说法正确的是( )
A. 图 A 时间段每条染色体上仅 1 个 DNA分子
B. 图 B可能表示该细胞正处于分裂前期
C. 图C一定表示有丝分裂中期
D. 若B、C表示两个连续的时间段,那么导致变化的原因可能是着丝粒的分裂
三、原文填空题(共 10分)
21. _____________是主要的能源物质,脂肪是良好的储能物质。
22. 物质通过简单的扩散作用进出细胞的方式,叫作_____________。
23. 分子从常态转变为容易发生化学反应的_______________所需要的能量称为活化能。
24. 细胞呼吸是指有机物在细胞内经过一系列的_________________ 生成二氧化碳或其他产物,释放能量并生成ATP的过程。
25. 连续分裂的细胞,从 次分裂完成时开始 到_________________时为止,为一个细胞周期。
四、简答题(共40分)
26. 甲状腺细胞可以将氨基酸和碘离子合成甲状腺球蛋白,并且将甲状腺球蛋白分泌到细胞外,其过程如图所示。图中a、b、c是生理过程,①~⑦是结构名称。
(1)图甲中 b过程是__________。
(2)常用________法研究甲状腺球蛋白合成和分泌过程,甲状腺球蛋白从合成到分泌依次经过的细胞器是________(填数字)。
(3)图乙有多种细胞器,要研究细胞器的结构和功能有时需要分离细胞器,分离细胞器常用的方法是___________________。
(4)⑦中能被碱性染料染成深色的物质是__________。
27. 如图甲为物质出入细胞膜的示意图,图乙表示物质出入细胞膜的方式与浓度的关系。请回答下列问题:
(1)在探索细胞膜结构的历程中,图甲是辛格和尼科尔森提出的模型,A 和 D共同组成的物质是__________。
(2)图乙中①表示过程是________(填“自由扩散”“协助扩散”或“主动运输”),图乙中②表示的为图甲中的__________过程(填字母)。
(3)生物膜功能的复杂程度主要取决于________________________。
28. 如图表示在不同条件下.酶促反应的速率变化曲线,试分析:
(1)图甲中Ⅱ和Ⅰ相比较,酶促反应速率慢,这是因为____________________ 。
(2)图甲中 AB段和 BC 段影响酶促反应速率的主要限制因子分别是__________________________ 。
(3)在酶浓度相对值为 1个单位,温度为 25 ℃条件下酶促反应速率最大值应比Ⅱ的______(填“大”或“小”)。
(4)将蛋清溶液和图乙中的蛋白酶乙混合,在适宜的环境条件下充分反应,然后加入双缩脲试剂,实验结果为______________。
(5)将化学反应的 pH 由蛋白酶丙的最适 pH 降低至蛋白酶甲的最适pH,则蛋白酶丙的活性如何变化? ______________________。
29. 光合作用与细胞呼吸相互依存、密不可分,各自又具有相对的独立性。下图是某植物光合作用和细胞呼吸过程示意图,其中Ⅰ~ Ⅶ代表物质,①~⑤代表过程。
(1)图中Ⅰ~Ⅶ代表同种物质的是______________________________。
(2)现有一种酶,可能参与光合作用或呼吸作用,且已知其依赖还原氢的存在才能发挥催化作用,推测这种酶参与了图中①~⑤中的_______________过程。
(3)空气中的 CO₂浓度由 0.03%增加到 1%,则短时间内叶绿体中 C₅含量和C₃含量、光合作用速率的变化分别是________________。
(4)为研究某植物光合作用与呼吸作用的速率问题,研究小组取该植物大小相似的叶片,进行分组实验:已知叶片实验前的重量相等,在不同温度下分别暗处理1h,测其质量变化,立即光照1 h(光照强度相等),再测其重量的变化。得到如下的结果:
注:“一”表示减少重量.“一”表示增加重量组別
一
二
三
四
温度(℃)
27
28
29
30
暗处理后的重量变化(mg)
-2
-3
-4
-5
光照后与暗处理前重量变化(mg)
-3
+3
+3
+2
2024长沙长郡中学高三上学期期末适应性考生物试题含解析: 这是一份2024长沙长郡中学高三上学期期末适应性考生物试题含解析,文件包含湖南省长沙市长郡中学2023-2024学年高三上学期期末适应性考生物试题docx、湖南省长沙市长郡中学2023-2024学年高三上学期期末适应性考生物答案pdf等2份试卷配套教学资源,其中试卷共17页, 欢迎下载使用。
2024长沙长郡中学高三上学期月考试卷(五)生物含解析: 这是一份2024长沙长郡中学高三上学期月考试卷(五)生物含解析,文件包含湖南省长沙市长郡中学2023-2024学年高三上学期月考五生物试卷docx、湖南省长沙市长郡中学2023-2024学年高三上学期月考五生物答案pdf等2份试卷配套教学资源,其中试卷共11页, 欢迎下载使用。
2024长沙长郡中学高三上学期月考(四)生物PDF版含解析: 这是一份2024长沙长郡中学高三上学期月考(四)生物PDF版含解析,文件包含湖南省长沙市长郡中学2023-2024学年高三上学期月考四生物pdf、湖南省长沙市长郡中学2023-2024学年高三上学期月考四生物答案pdf等2份试卷配套教学资源,其中试卷共12页, 欢迎下载使用。

