- 【讲练一体】中职英语 高教版(2021)拓展模块 单元讲练 Unit 6 Carrying Forward Craftsmanship(知识串讲+跟踪训练)(原卷版) 试卷 0 次下载
- 【讲练一体】中职英语 高教版(2021)拓展模块 单元讲练 Unit 6 Carrying Forward Craftsmanship(知识串讲+跟踪训练)(答案版) 试卷 0 次下载
- 【讲练一体】中职英语 高教版(2021)拓展模块 单元讲练 Unit 7 Finding a Job(知识串讲+跟踪训练)(原卷版) 试卷 0 次下载
- 【讲练一体】中职英语 高教版(2021)拓展模块 单元讲练 Unit 7 Finding a Job(知识串讲+跟踪训练)(答案版) 试卷 0 次下载
- 【讲练一体】中职英语 高教版(2021)拓展模块 单元讲练 Unit 8 Making a Career Plan(知识串讲+跟踪训练)(原卷版) 试卷 0 次下载
高教版(2021)拓展模块Unit 8 Making a Career Plan精品巩固练习
展开重点短语
重点语法
状语从句
在主从复合句中,修饰主句或主句中的动词、形容词、副词等的从句叫状语从句,根据从句表达的意思可分为时间状语从句、地点状语从句、原因状语从句、目的状语从句、结果状语从句、条件状语从句、让步状语从句、比较状语从句、方式状语从句。
(1)状语从句的连接词
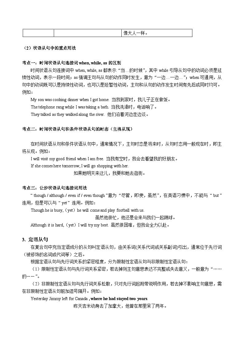
状语从句中的重点用法
考点一:时间状语从句连接词when, while, as的区别
时间状语从句连接词中when, while, as都表示“当…的时候”,其中while引导从句中的动词必须是延续性动词,表示一段时间;as强调主句与从句的动作同时发生,意为“一边…一边…”;when可通用,从句中的动词既可以是持续性动词,也可以是短暂性动词,主句和从句的动作发生时间有先后或同时均可。例如:
My sn was cking dinner when I gt hme. 当我到家时,我儿子正在做饭。
The telephne rang while I was taking a bath. 当我洗澡时,电话响了。
They talked as they walked alng the river. 他们沿着河边走边谈。
考点二:时间状语从句和条件状语从句的时态(主将从现)
在时间状语从句和条件状语从句中,通常情况下,主句时态是将来时,从句时态用一般现在时,即主将从现。例如:
I will visit my gd friend when I am free. 当我有空时,我会去看望我的好朋友。
If she cmes here tmrrw, I will g shpping with her.
如果她明天来这儿,我要和她去逛街。
考点三:让步状语从句连接词用法
“ thugh / althugh / even if / even thugh ”意为“尽管,即使,虽然”,在英语习惯中,不能与 “ but ” 连用,但是可以与 “ yet ” 连用。例如:
Thugh he is busy,(yet)he will cme and play ftball with us.
虽然他很忙,他还是会来与我们一起踢球。
Althugh it is hard,(yet)I will try my best. 虽然很困难,但我会全力以赴。
3. 定语从句
在复合句中充当定语成分的从句叫定语从句,由关系词(关系代词或关系副词)引出,通常位于先行词(被修饰的名词或代词等)之后。
根据定语从句与先行词关系的紧密程度,分为限制性定语从句与非限制性定语从句:
(1)限制性定语从句与先行词关系紧密,若去掉则主句意思表达不完整或失去意义,一般意为“……的……”。
(2)非限制性定语从句与先行词关系松散,只对先行词起附带说明作用,若去掉不影响主句意思,需在非限制性定语从句前加逗号隔开。例如:
Yesterday Jimmy left fr Canada , where he had stayed tw years.
昨天吉米动身去了加拿大,他曾在那里呆了两年。
关系词通常有三个作用:
(1)连接作用:引导定语从句;
(2)替代作用:指代先行词或整个主句;
(3)成分作用:在定语从句中充当句子成分。
①先行词指人时,定语从句的关系代词可以用 “wh, whm, that, whse”
“that, wh, whm”作定语从句的宾语时,常可省略;whm在定语从句中只能作宾语,当关系词前有介词时,只能用whm;whse在定语从句中作定语,后面必须接名词,并与名词一起在从句中作主语或宾语。例如:
Tm is the man (that/wh/whm) I talked t yu abut.
= Tm is the man abut whm I talked t yu. 汤姆就是我与你之前谈论的人。
The wman that/wh spke at the meeting is ur new headmaster.
会上讲话的女士是我们新校长。
He is the by whse father wrks in this factry.
他就是那个父亲在这个工厂上班的男孩。
②先行词指物时,定语从句的关系代词可以用 “that, which, whse”
“ that, which ”作定语从句的宾语时,也常可省略;whse在定语从句中作定语,后面必须接名词,并与名词一起在从句中作主语或宾语。例如:
Mary likes music that/which is quiet and gentle. 玛丽喜欢轻柔的音乐。
The cat (that/which) I put n the desk is blue. 我放在桌子上的那件外套是蓝色的。
I’d like a rm whse windw faces the sea. 我想要一间窗朝向大海的房间。
* “that”和“which”通常可互换使用,但在下列情形中“that”和“which”不可互换:
关系词只能用“that”的情况:
1)当先行词是 “all, much, little, few, nne, smething, anything, everything, nthing”等不定代词时,例如;
I did nthing that might hurt yu. 我一点也没做可能伤害你的事。
2)当先行词前面有all, any, each, few, little, sme, n, every等词作为修饰时,例如;
I have finished all the hmewrk that yu asked me t d.
我完成了你叫我做的所有作业。
3)当先行词前面有序数词、形容词最高级作为修饰时,例如;
This is the best film that I have seen. 这是我看过最好的电影了。
4)当先行词前面有the nly, the same, the very, the last等作为修饰时,例如;
Chatting is the nly thing that interests her mst. 聊天是她惟一感兴趣的。
5)当主句是以wh或which开头的特殊疑问句时;
Wh is the persn that is standing ver there? 站在那边的人是谁?
6)当先行词既有人也有物时,例如:
She tk pictures f things and peple that she was interested in.
她拍下了她感兴趣的人和物的照片。
关系词只能用 “ which ” 的情况:
1)在“介词+关系代词”结构中时,例如;
This is the bk abut which we are talking. 这是我们正在讨论的书。
2)先行词为that或thse时,例如;
What’s that which yu have gt in yur hand? 你手上拿的是什么?
3)两个定语从句,其中一个用了that时。例如:
Let me shw yu the nvel that I brrwed frm the library which was newly pen t us.
我给你看下我从对我们新开放的图书馆借的小说。
4)当定语从句是非限制性定语从句时,例如:
The huse, which we bught last mnth, is very nice.
那房子很不错,它是我们上个月买的。
③定语从句中的关系副词有 “ when, where, why”
“when, where, why”在定语从句中分别作时间状语、地点状语、原因状语,也可以将它们变为“介词+which ”的结构。例如:
This is the place where he was brn.
=This is the place in which he was brn. 这是他出生的地方。
I shall never frget the days when we studied in the schl.
=I shall never frget the days during which we studied in the schl.
我永远不会忘记我们在学校学习的日子。
Can yu tell me the reasn why the car brke dwn?
=Can yu tell me the reasn fr which the car brke dwn? 你能告诉我车坏的原因吗?
【例1】 I really dn’t understand _______ she is talking abut.
A. what B. that C. when D. hw
解析:A本题考查宾语从句连接词。因为“understand理解”是动词,动词后接句子为宾语从句,句意“我真的不理解她在谈论些什么。”, “ what ”既为连接词又作从句的宾语,指代谈论的内容,故选A
【例2】Mary didn’t give up _______ she was very tired.
A. becauseB. as if C. befre D. althugh
解析:D本题考查让步状语从句连接词。句意“尽管Mary很累,但她没有放弃。”,“because因为”, “as if好像”,“befre在…之前”,“althugh即使”,D项符合句意,故选D
【例3】Baidu.cm is a cnvenient website _____ peple can search fr infrmatin.
A. whichB. whereC. what D. that
解析:B 本题考查定语从句连接词。句意“Baidu.cm是一个方便的网站,人们可以在那里搜索信息。”,“peple can search fr infrmatin”为定语从句,从句不缺成分,先行词“ website ”在句中作地点状语,故选B
跟踪训练序号
英文
词性
中文
序号
英文
词性
中文
1
advisr
n.
顾问
11
nursing
n.
护理;看护
2
appintment
n.
预约
12
persnality
n.
性格;人格
3
artistic
adj.
艺术的;有艺术天赋的
13
quiz
n.
小测验
4
challenging
adj.
挑战性的
14
rutine
adj.
日常的;乏味的
p5
cpywriter
n.
文案撰稿人
15
scial
adj.
社交的;社会的
6
diplma
n.
文凭
16
sur
adj.
闷闷不乐的;酸的
7
firm
n.
公司
17
superir
n
上级(的)
8
fulfilled
adv.
感到满足的
18
temper
n.
情绪;脾气
9
gal
n.
目标
19
tight
adj.
密集的;紧的
10
trustwrthy
adj.
值得信任的
序号
英文短语
中文释义
序
英文短语
中文释义
1
clear abut
清楚
11
be gd at
擅长
2
clud cmputing
云计算
12
have sme experience in
在...有经验
3
make up ne’s mind
作出决定
13
make up my mind
下决心
4
g after
追求;谋求
14
plan t d
计划做某事
5
d great in ne’s psitin
在自己的位置上做得很好
15
shrt/lng-term gal
长期、短期目标
8
get a gd salary
获得高新
16
try my best
尽力而为
7
make an appintment
预约
17
Make valuable cntributin t
做出有价值的贡献
8
be crazy abut
非常喜欢
18
had better d
最好做某事
9
find true passin
找到真正的激情
19
10
career requirements
职业要求
状语从句类型
连接词
例句
时间状语从句
when/while/as(当…时), befre, after, since(自从), until(直到), as sn as(一…就…), whenever(无论何时)等
When my parents gt hme, I was ding my hmewrk.
当我爸妈到家时,我正在做作业。
地点状语从句
where, wherever(无论哪里)等
Where there is a will, there is a way.
有志者事竟成。
原因状语从句
because, as(由于), since(既然)等
He didn’t g t schl because he was ill. 因为生病,他没有去上学。
目的状语从句
in rder that, s that (以便)
Speak luder s that everyne can hear yu. 大声点以便每个人都能听清。
结果状语从句
s/such that (结果是…),
s/such…that…(如此…以至于…)
I was s surprised that I culdn’t say anything. 我如此惊讶以至于说不出任何话。
条件状语从句
if, unless (除非), as lng as (只要), nly if (只要) , in case (以防)等
If it snws tmrrw, we will build a snwman. 如果明天下雪,我们就堆雪人。
让步状语从句
thugh/as/althugh (虽然), even thugh/even if (即使), whever (无论是谁), whatever (无论什么), wherever, whenever, whichever (无论哪个), hwever (无论怎样)等
Thugh she is very tired, she desn’t give up.
虽然她很累但她没有放弃。
比较状语从句
as … as (和…一样), nt s/as … as (不如…), than (比),
the+比较级…, the+比较级…等
The higher yu g, the thinner the air will be.
你走得越高,空气就越稀薄。
方式状语从句
as/as if/as thugh (好像)等
The child talked t us as if he were a grwn-up. 那个小孩跟我们讲话就像大人一样。
关系词类别
关系词
先行词
在定语从句中充当的成分
关系代词
wh
人
主语,宾语,表语
whm
人
宾语
which
物
主语,宾语,表语
that
人/物
主语,宾语,表语
whse
人/物
定语
关系副词
where
地点
状语
when
时间
状语
why
原因
状语
一、单项选择
1.The graduatin party wn’t start _________ a very imprtant persn arrives. We have t wait fr him.
A.sinceB.thughC.whileD.until
2.________ yu want t watch televisin, I will turn it ff nw.
A.SinceB.AsC.UntilD.Unless
3.His paintings were nt highly valued _____ he died in 1936.
A.ifB.althughC.untilD.since
4.Nick went back t schl ________ he gt well. He didn’t want t be absent frm classes.
A.s thatB.as lng asC.as sn asD.even thugh
5.________ yu d, dn’t miss this cncert, because it’s s hard fr me t get the tickets.
A.WhateverB.HweverC.Whenever
6.We used the link methd we culd remember these wrds easily.
A.nw thatB.as sn asC.s thatD.as lng as
7.The envirnment will be wrse and wrse ________ we take actin t prtect it.
A.althughB.sinceC.ifD.unless
8.—Mike, can yu tell me hw t speak in an nline class?
—Sure, click n this icn yu start t speak.
A.afterB.untilC.befreD.since
9. Nwadays many animals are facing danger. Such situatin wn’t change _____ humans stp hunting them.
A.thughB.ifC.sinceD.unless
10.Her jb is nt up t the bss's standard ________ she has wrked at it fr a week.
A.sinceB.althughC.ifD.unless
二、完形填空
阅读下面短文,从短文后各题所给的A、B、C和D四个选项中,选出可以填入空白处的最佳选项。
It was a Friday mrning, 7:30 a.m. I felt t lazy t drive my car, s my sn ____11____a Didi fr me. In five minutes, the car came. I was ____12____ busy that I didn’t pay any attentin t the ____13____. I was searching fr an imprtant paper in my leather bag, s I said, “Please g quickly! I’m in a hurry!” The vice came, “Yes, madam!” I was really ____14____, when I heard a wman’s vice! I ____15____ my wrk fr a secnd and lked at the driver. The driver was a yung lady. Maybe, arund thirty r thirty-tw! Fr the first time, I saw a lady driving a Didi!
It was quite a distance frm my hme. She was driving perfectly well. Hundreds f times, I had traveled in a Didi, but never did I see any lady driver. s I started the ____16____,“If yu dn’t mind, can I ask yu sme questins?” “Yes, madam! N prblem,” she replied, “I guess yu are well ____17____.”
“Yes, madam! I have cmpleted my MBA (工商管理学硕士) curse.”
“Oh, ww! Why did yu then chse this jb, ____18____ ging fr an academic (学术的) career (职业)? ”
She smiled and said ____19____,“Driving was my passin (热爱) frm my childhd, madam! I lve driving! I dn’t mind whether big r small jbs. I want a jb where I can get ______20______. I knw, I can’t get enugh mney ut f it, yet as I tld yu ‘I lve driving’!”
That’s it!
11.A.bughtB.brrwedC.bkedD.invented
12.A.suchB.thughC.sD.even
13.A.dateB.trafficC.weatherD.driver
14.A.afraidB.surprisedC.wrriedD.relaxed
15.A.cntinuedB.develpedC.paintedD.stpped
16.A.directinB.cnversatinC.silenceD.business
17.A.dressedB.educatedC.emplyedD.respected
18.A.in ttalB.after allC.instead fD.abve all
19.A.plitelyB.quietlyC.pssiblyD.exactly
20.A.mneyB.friendshipC.satisfactinD.passprt
三、阅读单选
When I walked int the huse after schl, I fund my dad at hme.
“What are yu ding hme already?” I asked casually.
“Andrew, I was laid ff (解雇) tday,” he answered quietly.
I was sure he was jking. “N, yu weren’t. Why are yu really hme?”
Then I nticed his expressin and realized he was telling the truth. My father has always been a hard wrker and was prud f himself n his career (职业). My father’s unemplyment (失业) created many changes in ur lives. He was hme all day, which meant my bed had t be made, my rm cleaned up, and my hmewrk dne right after schl. I wuld cme hme every day t find him at the cmputer searching fr jbs. I began t ntice hw dwn he seemed, and hw lsing his jb had affected (影响) his self-esteem (自尊心), thugh he tried t be ptimistic (乐观). He asked my brther and me t spend less mney. I gave up my pcket mney, thugh it wasn’t much, felt like the right thing t d. I als fund a part-time jb.
After several difficult mnths f searching, my dad decided t g in a ttally different directin. He explained that he never wanted t be laid ff again, s he was ging t start his wn business. Day by day, I watched him build it, and I admired (羡慕) hw much time and energy he spent n it.
One evening I asked if he needed help. “Only if it desn’t interfere (妨碍) with schl,” he said, which sunded like a yes.
I shwed up at his ffice the next afternn, and mst afternns after that fr tw mnths. I always knew he was a hard wrker, but watching him in actin really tuched me. Althugh this was ne f the wrst experiences fr ur family, it taught me a lt abut dealing with adversity. Nw I knw that thrugh clever prblem-slving, I can always find plans, ask fr help, and take risks.
21.When the father was laid ff, he ________.
A.was angry with his bssB.didn’t care abut it at all
C.culdn’t accept the fact easilyD.was as happy as usual
22.We can knw frm the passage that ________.
A.it was nt easy fr the father t find a new jb
B.the father asked his sns t give up their pcket mney
C.the father fund a gd jb when he changed his directin
D.Andrew and his brther helped his father set up his business
23.The underlined wrd “adversity” in the last paragraph prbably means ________.
A.terrible feelingsB.bad situatinsC.lw feelingsD.ld ideas
24.What has Andrew learned frm his father?
A.The spirit (精神) f slving prblems in a clever wayB.The skills f searching the Internet.
C.The experience f saving mney.D.The rich business skills.
25.Which sentence can best describe their experience?
A.Practice makes perfect.B.Danger is the tuchstne (试金石) f life.
C.Grwing up in adversity.D.The miracle (奇迹) is in bad luck.
参考答案:
1.D
2.D
3.C
4.C
5.A
6.C
7.D
8.C
9.D
10.B
11.C 12.C 13.D 14.B 15.D 16.B 17.B 18.C 19.A 20.C
21.C 22.A 23.B 24.A 25.C
中职英语Unit 8 Making a Career Plan精品一课一练: 这是一份中职英语<a href="/yy/tb_c4030708_t7/?tag_id=28" target="_blank">Unit 8 Making a Career Plan精品一课一练</a>,共12页。试卷主要包含了 定语从句等内容,欢迎下载使用。
高教版(2021)拓展模块Unit 7 Finding a Job精品同步达标检测题: 这是一份高教版(2021)拓展模块<a href="/yy/tb_c4030707_t7/?tag_id=28" target="_blank">Unit 7 Finding a Job精品同步达标检测题</a>,共16页。试卷主要包含了概述,非谓语动词的用法,阅读单选等内容,欢迎下载使用。
高教版(2021)拓展模块Unit 6 Carrying Forward Craftsmanship精品练习题: 这是一份高教版(2021)拓展模块<a href="/yy/tb_c4030706_t7/?tag_id=28" target="_blank">Unit 6 Carrying Forward Craftsmanship精品练习题</a>,共10页。

