- 23《出师表》第二课时 课件+教案+素材+练习 课件 1 次下载
- 24《十五从军征》 课件+教案+素材 课件 1 次下载
- 24《山坡羊·潼关怀古》 课件+教案+素材 课件 2 次下载
- 24《白雪歌送武判官归京》 课件+教案+素材 课件 1 次下载
- 24《过零丁洋》 课件+教案+素材 课件 2 次下载
人教部编版九年级下册南乡子登京口北固亭有怀精品ppt课件
展开24 南乡子·登京口北固亭有怀
1.能够有韵味的诵读,把握诗歌内容。2.体会典故在诗词中的表达作用,学习本词借古讽今的写法。3.能够体会作者的思想感情,树立爱国之志。
本词是作者于开禧元年(1205)担任镇江知府时所作。镇江,在历史上曾是英雄用武和建功立业之地,此时成了南宋朝廷抵御金兵南下的江防前线。词人登临京口北固亭时,触景生情,不胜感慨,于是创作了这首怀古述志的著名词作。
辛弃疾(1140—1207),字幼安,号稼轩,历城(今山东济南)人,南宋词人。他的词继承了苏轼豪放的词风,意境雄奇阔大、气势磅礴,与苏轼并称“苏辛”。其词善用典故,托古喻今,多用比兴手法,进一步扩大了词的表现力,使宋词发展达到了新的高峰。著有《稼轩长短句》。代表作品有《西江月·夜行黄沙道中》《永遇乐·京口北固亭怀古》等。
有感情地诵读古诗,读准字音,读出节奏。
南乡子·登京口北固亭有怀辛弃疾 何处望神州?满眼风光北固楼。千古兴亡多少事?悠悠。不尽长江滚滚流。 年少万兜鍪,坐断东南战未休。天下英雄谁敌手?曹刘。生子当如孙仲谋。
[诵读指导]上片整体情感沉郁悲怆,要读出作者深沉而悲慨的语气;下片要读得坚定有力,突出对孙权的崇拜之情。
南乡子·登京口北固亭有怀辛弃疾 何处望神州?满眼风光北固楼。千古兴亡多少事?悠悠。不尽长江滚滚流。
什么地方可以看见中原呢?在北固楼上,满眼都是美好的风光。从古到今有多少国家兴亡之事呢?往事绵绵不断。如同这无尽的长江水滚滚地奔流不息。
年少万兜鍪,坐断东南战未休。天下英雄谁敌手?曹刘。生子当如孙仲谋。
指孙权年轻时就统率千军万马。兜鍪,古代作战时兵士所戴的头盔。这里指代士兵。
孙权年轻时就统率千军万马,占据东南一方,征战不休。天下英雄谁是孙权的对手呢?只有曹操和刘备而已。(难怪曹操说:)“要是能有个孙权那样的儿子就好了!”
曹操率大军南下,见孙权的军队军容整肃,感叹道:“生子当如孙仲谋。”见《三国志·吴书·吴主传》注引《吴历》。仲谋,孙权的字。
南乡子·登京口北固亭有怀
题目。京口,今江苏镇江。北固亭,在镇江东北的北固山上,下临长江。有怀,有所感怀,表明这是一首抒怀之作。标题交代了这首词的写作地点和写作内容。
何处望神州?满眼风光北固楼。
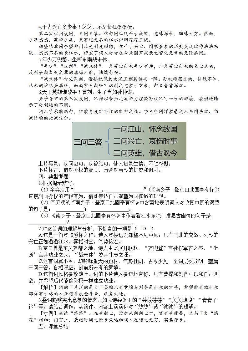
第一次设问望神州何处?弦外之音是中原已非己有了!开篇这突如其来的呵天一问,真可惊天地,泣鬼神。 词人登临远望,由眼前美景引发家国之思,表达了对金兵占领的广大中原地区的怀念。
动作描写。由眼前美景引发家国之思。
“何处望神州?”在全词中的作用是什么?请简要分析。
[答题思路] ①首句作用:开篇点题,统领全诗,领起下文;渲染气氛,奠定基调等。②中间句作用:过渡,承上启下。③结尾句作用:总结全诗,深化或升华主题;卒章显志,表达情感;以景衬情,含蓄隽永。
[参考答案] ①以问句开头,引发怀古之情思;②奠定全词悲壮深沉的感情基调。
千古兴亡多少事?悠悠,不尽长江滚滚流。
第二次运用设问,自问自答。这句问纵观千古成败,意味深长,回味无穷。然而,往事悠悠,英雄往矣,只有这无尽的江水依旧滚滚东流。
“悠悠”既指时间之漫长久远,又指词人思绪之无穷。
由登临北固亭望神州风光引发联想,把千古兴亡、国家盛衰的历史变迁比作滚滚东流、悠悠不尽的长江水,抒发了词人对古往今来国家兴衰之变化无常的无限感慨。
化用杜甫《登高》诗句“无边落木萧萧下,不尽长江滚滚来”,以此透露词人无奈、伤感、抑郁的情感。
年少万兜鍪,坐断东南战未休。
“战未休”含义深刻,借孙权讽刺南宋王朝篇偏安一隅。孙权雄踞东南,征战不休,从未向谁低头屈服,而南宋王朝呢?讽刺之意溢于言表,却又含蓄深沉。
“年少”“坐断”“战未休”一是突出孙权年少有为,二是突出孙权的盖世武功,反衬当朝文武之辈的庸碌无能,怯懦苟安。
天下英雄谁敌手?曹刘。生子当如孙仲谋。
异乎寻常的第三次发问,不惜以夸张之笔极力渲染孙权不可一世的雄姿,委婉地暗示了对朝廷的不满。
词人紧承前两句,继续抒发对孙权的敬仰之情。字里行间洋溢着词人报国杀敌、征战沙场的必战信念。
这句话本是曹操的语言,由辛弃疾口中说出,代表了南宋有志之士要求奋发图强,收复中原的强烈呼声。
上片写景,以问起句,以答结句,使人触景生情,不胜感慨;下片怀古,借对孙权的赞美,暗含对当朝的忧虑和讽刺。
咏史怀古的诗词:①东风不与周郎便,铜雀春深锁二乔。 ——杜牧《赤壁》②出师未捷身先死,长使英雄泪满襟。 ——杜甫《蜀相》③江东子弟多才俊,卷土重来未可知。 ——杜牧《题乌江亭》④商女不知亡国恨,隔江犹唱后庭花。 ——杜牧《泊秦淮》
[答题思路] ①关注诗歌标题及诗歌题材;②抓“诗眼”或关键词;③分析诗歌中的主要意象,明确其特定含义;④借助“注”或“序”,从中寻找线索;⑤关注作者和写作背景,知人论世;⑥抓尾句,一般尾句多是主旨句,以议论或抒情为主。
“生子当如孙仲谋”一句运用典故,表达了词人什么情感?
[参考答案] ①对英雄的仰慕之情;②对南宋朝廷主和派的愤慨之情;③渴望收复失地的爱国之情。
1.根据提示默写。(1)辛弃疾用“___________,_______________”(《南乡子·登京口北固亭有怀》)直接刻画孙权的年轻有为,借此表达自己渴望为国御敌的理想。(2)辛弃疾的《南乡子·登京口北固亭有怀》中含蓄地表明词人对收复中原的渴望的句子是: ___________? _______________。(3)《南乡子·登京口北固亭有怀》中作者看江水东流,发思古幽情的句子是:_______________?______。 _______________。
2.对这首词的理解与分析,不恰当的一项是( )这是一首登临感怀之作。诗人登楼远眺却望不见中原;只有南北的交战、列朝的兴亡正如滔滔江水。囊括时空,气势恢宏。京口曾是东吴建都之地,诗人由此展开联想。“万兜鍪”言孙权军容之盛,“坐断”言其功业之大,“战未休”赞其斗志之旺。这首词属小令,却吟咏重大的题材,气势壮阔,古今少见。全词层次分明。整篇三问三答,自相呼应,创前所未有的意境。这首词风格豪放雄壮。词的下片诗人豪迈地宣称,只有曹操和刘备可以和自己匹敌,并希望后代能像孙权一样建立功业。
【解析】词的下片说的是天下英雄只有曹操和刘备是孙权的对手,希望能有像孙权那样有才略的人来领导抗金斗争,收复失地。
3.叠词能够突出意象的情态。如《诗经》里的“蒹葭苍苍”“关关雎鸠”“青青子衿”等。请结合词作,从韵律、内容上谈谈你对“悠悠”或“滚滚”的理解。
【示例】我选“悠悠”。在音韵上,读起来朗朗上口,富有音律美,又与下文“滚滚”相和;内容上,兼指时间之漫长久远和词人思绪之无穷,寓意深长。
北固楼——一问一答——悲
长江流——二问二答——悲
为国效力的信念报国无门的感慨
此词通过对古代英雄人物的歌颂,表达了作者渴望像古代英雄人物那样建功立业、为国效力的壮烈情怀,饱含着浓浓的爱国思想,但也婉转地表达了作者对统治者无能、苟且偷安的愤懑之情以及报国无门的无限感慨。
初中人教部编版南乡子登京口北固亭有怀获奖ppt课件: 这是一份初中人教部编版<a href="/yw/tb_c154442_t3/?tag_id=26" target="_blank">南乡子登京口北固亭有怀获奖ppt课件</a>,文件包含24《南乡子·登京口北固亭有怀》课件pptx、24《南乡子·登京口北固亭有怀》教学设计doc、243南乡子·登京口北固亭有怀朗诵mp3、南乡子·登京口北固亭有怀mp3、《南乡子·登京口北固亭有怀》微课mp4、《南乡子·登京口北固亭有怀》诵读江源2mp4、一分钟了解辛弃疾mp4、廖昌永王珮瑜首同台唱《南乡子》mp4、电影《辛弃疾1162》插曲《青玉案》mp4、百家讲坛·辛弃疾的一生mp4、英雄史诗电影《辛弃疾》终极预告mp4等11份课件配套教学资源,其中PPT共25页, 欢迎下载使用。
初中语文人教部编版九年级下册南乡子登京口北固亭有怀图文ppt课件: 这是一份初中语文人教部编版九年级下册南乡子登京口北固亭有怀图文ppt课件,共9页。PPT课件主要包含了导入新课,学习目标,作者简介,背景链接,读音停顿,整体把握,合作探究,课堂检测等内容,欢迎下载使用。
语文人教部编版第六单元24 诗词曲五首南乡子·登京口北固亭有怀精品ppt课件: 这是一份语文人教部编版第六单元24 诗词曲五首南乡子·登京口北固亭有怀精品ppt课件,文件包含南乡子·登京口北固亭有怀pptx、南乡子·登京口北固亭有怀导学案docx、3_《南乡子》《山坡羊》默写清单docx等3份课件配套教学资源,其中PPT共24页, 欢迎下载使用。

