专题09+电场+带电粒子在电场中的运动(讲义)-2024年高考物理二轮复习讲练测(新教材新高考)
展开TOC \ "1-4" \h \z \u \l "_Tc13163" 考点一 电场的性质 PAGEREF _Tc13163 4
\l "_Tc21975" PAGEREF _Tc21975 4
\l "_Tc10825" PAGEREF _Tc10825 6
\l "_Tc12228" 1. 静电力作用下的力学问题 PAGEREF _Tc12228 6
\l "_Tc13580" 2. 电场中的功能关系 PAGEREF _Tc13580 6
\l "_Tc18805" 3. 电场中的图像问题 PAGEREF _Tc18805 6
\l "_Tc12075" PAGEREF _Tc12075 8
\l "_Tc9771" 考向一 电场的性质 PAGEREF _Tc9771 8
\l "_Tc22005" 考向二 电场中的图像问题 PAGEREF _Tc22005 10
\l "_Tc8358" 考点二 带电粒子在电场中的运动 PAGEREF _Tc8358 11
\l "_Tc10520" PAGEREF _Tc10520 11
\l "_Tc12833" PAGEREF _Tc12833 16
\l "_Tc23582" 1. 带电粒子在电场中的直线运动 PAGEREF _Tc23582 16
\l "_Tc19021" 2. 带电粒子在电场中的偏转 PAGEREF _Tc19021 16
\l "_Tc18682" 3. 带电粒子在加速、偏转中的运动 PAGEREF _Tc18682 17
\l "_Tc2104" 4. 带电粒子在交变电场中的运动 PAGEREF _Tc2104 18
\l "_Tc5087" PAGEREF _Tc5087 18
\l "_Tc25398" 考向一 带电粒子在电场中的加速和偏转 PAGEREF _Tc25398 18
\l "_Tc29433" 考向二 带电粒子在电场中的综合问题 PAGEREF _Tc29433 19
考点一 电场的性质
1.(2023·全国·高考真题)(多选)在O点处固定一个正点电荷,P点在O点右上方。从P点由静止释放一个带负电的小球,小球仅在重力和该点电荷电场力作用下在竖直面内运动,其一段轨迹如图所示。M、N是轨迹上的两点,OP>OM,OM=ON,则小球( )
A.在运动过程中,电势能先增加后减少
B.在P点的电势能大于在N点的电势能
C.在M点的机械能等于在N点的机械能
D.从M点运动到N点的过程中,电场力始终不做功
【考向】电场的性质
【答案】BC
【详解】ABC.由题知,OP>OM,OM=ON,则根据点电荷的电势分布情况可知φM=φN>φP,则带负电的小球在运动过程中,电势能先减小后增大,且EpP>EpM=EpN,则小球的电势能与机械能之和守恒,则带负电的小球在M点的机械能等于在N点的机械能,A错误、BC正确;D.从M点运动到N点的过程中,电场力先做正功后做负功,D错误。
故选BC。
2.(2022·全国·高考真题)(多选)如图,两对等量异号点电荷、固定于正方形的4个顶点上。L、N是该正方形两条对角线与其内切圆的交点,O为内切圆的圆心,M为切点。则( )
A.L和N两点处的电场方向相互垂直
B.M点的电场方向平行于该点处的切线,方向向左
C.将一带正电的点电荷从M点移动到O点,电场力做正功
D.将一带正电的点电荷从L点移动到N点,电场力做功为零
【考向】电场的性质
【答案】AB
【详解】A.两个正电荷在N点产生的场强方向由N指向O,N点处于两负电荷连线的中垂线上,则两负电荷在N点产生的场强方向由N指向O,则N点的合场强方向由N指向O,同理可知,两个负电荷在L处产生的场强方向由O指向L,L点处于两正电荷连线的中垂线上,两正电荷在L处产生的场强方向由O指向L,则L处的合场方向由O指向L,由于正方形两对角线垂直平分,则L和N两点处的电场方向相互垂直,故A正确;B.正方形底边的一对等量异号电荷在M点产生的场强方向向左,而正方形上方的一对等量异号电荷在M点产生的场强方向向右,由于M点离上方一对等量异号电荷距离较远,则M点的场方向向左,故B正确;C.由图可知,M和O点位于两等量异号电荷的等势线上,即M和O点电势相等,所以将一带正电的点电荷从M点移动到O点,电场力做功为零,故C错误;D.由图可知,L点的电势低于N点电势,则将一带正电的点电荷从L点移动到N点,电场力做功不为零,故D错误。
故选AB。
3.(2021·山东·高考真题)如图甲所示,边长为a的正方形,四个顶点上分别固定一个电荷量为的点电荷;在区间,x轴上电势的变化曲线如图乙所示。现将一电荷量为的点电荷P置于正方形的中心O点,此时每个点电荷所受库仑力的合力均为零。若将P沿x轴向右略微移动后,由静止释放,以下判断正确的是( )
A.,释放后P将向右运动
B.,释放后P将向左运动
C.,释放后P将向右运动
D.,释放后P将向左运动
【考向】电场中的图像问题
【答案】C
【详解】对y轴正向的点电荷,由平衡知识可得,解得,因在区间内沿x轴正向电势升高,则场强方向沿x轴负向,则将P沿x轴正向向右略微移动后释放,P受到向右的电场力而向右运动。
故选C。
1. 静电力作用下的力学问题
1)涉及静电场中的平衡问题,其解题思路与力学中的平衡问题一样,只是在原来受力的基础上多了静电力
2)解题思路
①确定研究对象,根据问题选择“整体法”或“隔离法”确定研究对象。
②受力分析:按照重力、弹力、摩擦力、静电力(、)……顺序分析力
②列方程:根据平衡条件()或牛顿第二定律()列方程。
2. 电场中的功能关系
1)电场力做功与路径无关,只与初、末位置有关.
计算方法有:由公式计算(此公式只适合于匀强电场中),或由动能定理计算.
2)只有电场力做功,电势能和电荷的动能之和保持不变.
3)只有电场力和重力做功,电势能、重力势能、动能三者之和保持不变.
3. 电场中的图像问题
1) E-x图像
①E-x图象反映了电场强度随位移变化的规律,E>0表示电场强度沿x轴正方向;E<0表示电场强度沿x轴负方向.
②E-x图线与x轴所围图形“面积”表示电势差,两点的电势高低根据电场方向判定.在与粒子运动相结合的题目中,可进一步确定粒子的电性、动能变化、电势能变化等情况.
③电场中常见的E-x图象
Ⅰ、点电荷的E-x图象:正点电荷及负点电荷的电场强度E随坐标x变化关系的图象大致如图所示.
Ⅱ、两个等量异种点电荷的E-x图象,如图所示.
Ⅲ、两个等量同种点电荷的E-x图象,如图所示.
2)φ-x图像
①φ-x图像的斜率的绝对值等于电场强度的大小,在φ-x图像切线的斜率为零处,电场强度为零.如果图线是曲线,电场为非匀强电场;如果图线是倾斜的直线,电场为匀强电场,电场强度为零处φ-x图线存在极值,其切线的斜率为零.
②由φ-x图像可以直接判断各点电势的大小,并可根据电势大小关系确定电场强度的方向
,进而可以判断电荷在电场中的受力方向.
③在φ-x图像中分析电荷移动时电势能的变化,可用WAB=qUAB分析WAB的正负,然后作出判断.
④电场中常见的φ-x图象
Ⅰ、点电荷的φ-x图象(取无限远处电势为零),如图所示.
Ⅱ、两个等量异种点电荷连线上的φ-x图象,如图所示.
Ⅲ、两个等量同种点电荷的φ-x图象,如图所示.
3) Ep电-x图像、Ek-x图像
①Ep电-x图线的斜率表示电场力,纵轴截距表示初电势能.
②Ek-x图线的斜率表示合外力,纵轴截距表示初动能.
③根据两图线斜率的变化可判断出电场力的变化,进而判断出电场强度的变化.
4)电场分布结合v-t图像
根据v-t图像的速度变化、斜率变化(即加速度的变化),可确定电荷所受电场力的方向与电场力的大小变化情况,进而确定电场的方向、电势的高低及电势能的变化.
考向一 电场的性质
1.(2024·云南红河·统考一模)(多选)如图所示,O、C分别为和的中点,在A、B两点处分别固定一个电荷量为、的点电荷,已知。将另一正电的试探电荷从O点静止释放后( )
A.在C点所受静电力为零
B.在O点加速度大于在C点加速度
C.由到C的过程中动能先减小后增大
D.由O到C的过程中电势能先减小后增大
【答案】BD
【详解】AB.设,,,则O点的电场强度大小为,方向水平向右;C点的电场强度大小为,方向水平向左;可知,由于C点的电场强度不为零,则试探电荷在C点所受静电力不为零;试探电荷在O点受到的电场力大于在C点受到的电场力,则在O点加速度大于在C点加速度,故A错误,B正确;CD.正电的试探电荷从O点静止释放后到C的过程中,电场力先做正功后做负功,试探电荷的动能先增大后减小,电势能先减小后增大,故C错误,D正确。
故选BD。
2.(2024·浙江·校联考一模)(多选)如图所示为某绝缘空心球的示意图,是过球心的水平截面的圆周上六个点等分点,分别在和固定等量的正负电荷,即和,而是球的某一直径且与水平面垂直,设无穷远处为电势零点,则( )
A.两点的电场强度相同
B.三点的电势分别记为,则
C.将一正的试探电荷从点沿圆弧移到点的过程中电场力先做正功再做负功
D.若处的电荷仍固定不动,将处的电荷移到处,则电荷的电势能将减小
【答案】AD
【详解】A.画出在abcd四点的电荷在EF两点的场强方向如图,由图可知,两点的电场强度相同,选项A正确;
B.由等量异种电荷周围的电势分布可知,三点在等量异种电荷的连线的中垂面上,则各点电势均为零,即,选项B错误;C.将一正的试探电荷从A点沿圆弧移到点的过程中,电势先升高后降低,则正电荷的电势能先增加后减小,则电场力先做负功再做正功,选项C错误;D.若处的电荷仍固定不动,将处的电荷移到处,因b处的电荷在Oa两点的电势相等,则b处的电荷使a处的电荷移到O处引起的电势能不变,则主要考虑dc两处的电荷对电荷a的影响,在a处时,dc两处的电荷在a点的电势为正,则电荷a的电势能为正,到O处时dc两处的电荷在O点的电势为零,则电荷a在O点的电势能为零,可知将处的电荷移到处电荷的电势能将减小,选项D正确。
故选AD。
考向二 电场中的图像问题
3.(2024·四川甘孜·统考一模)(多选)一带负电的粒子只在电场力作用下沿轴正向运动,其电势能随位移变化的关系如图所示,其中段是对称的曲线,段是直线,则下列说法不正确的是( )
A.处电场强度为正值
B.处电势的关系为
C.粒子在段做匀变速运动,段做匀速直线运动
D.段是匀强电场
【答案】AC
【详解】A.在图像中,图像的斜率表示电场力的大小,可知处斜率为零,因此电场强度为零,A不正确;B.根据,可知负电荷在电势越高的位置,电势能越小,因此,B正确;C.在段,电场力为变力,在段,电场力保持不变,因此粒子在段做变加速直线运动,在段做匀变速直线运动,C不正确;D.由于在段电场力大小和方向保持不变,因此段是匀强电场,D正确。
故不正确的选AC。
考点二 带电粒子在电场中的运动
1.(2023·全国·高考真题)在一些电子显示设备中,让阴极发射的电子束通过适当的非匀强电场,可以使发散的电子束聚集。下列4幅图中带箭头的实线表示电场线,如果用虚线表示电子可能的运动轨迹,其中正确的是( )
A. B.
C. D.
【考向】带电粒子的运动
【答案】A
【详解】A.电子做曲线运动满足合力指向轨迹凹侧,A正确;
B.电子做曲线运动满足合力指向轨迹凹侧,对电子受力分析有
可见与电场力的受力特点相互矛盾,B错误;
C.电子做曲线运动满足合力指向轨迹凹侧,对电子受力分析有
可见与电场力的受力特点相互矛盾,C错误;
D.电子做曲线运动满足合力指向轨迹凹侧,对电子受力分析有
可见与电场力的受力特点相互矛盾,D错误;
故选A。
2.(2023·浙江·高考真题)如图所示,示波管由电子枪竖直方向偏转电极YY′、水平方向偏转电极XX′和荧光屏组成。电极XX′的长度为l、间距为d、极板间电压为U,YY′极板间电压为零,电子枪加速电压为10U。电子刚离开金属丝的速度为零,从电子枪射出后沿OO′方向进入偏转电极。已知电子电荷量为e,质量为m,则电子( )
A.在XX′极板间的加速度大小为
B.打在荧光屏时,动能大小为11eU
C.在XX′极板间受到电场力的冲量大小为
D.打在荧光屏时,其速度方向与OO′连线夹角α的正切
【考向】带电粒子在电场中的加速和偏转
【答案】D
【详解】A.由牛顿第二定律可得,在XX′极板间的加速度大小,A错误;B.电子电极XX′间运动时,有vx=axt,,电子离开电极XX′时的动能为,电子离开电极XX′后做匀速直线运动,所以打在荧光屏时,动能大小为,B错误;C.在XX′极板间受到电场力的冲量大小,C错误;D.打在荧光屏时,其速度方向与OO′连线夹角α的正切,D正确。
故选D。
3.(2021·全国·高考真题)(多选)四个带电粒子的电荷量和质量分别、、、它们先后以相同的速度从坐标原点沿x轴正方向射入一匀强电场中,电场方向与y轴平行,不计重力,下列描绘这四个粒子运动轨迹的图像中,可能正确的是( )
A.B.
C.D.
【考向】带电粒子在电场中的偏转
【答案】AD
【详解】带电粒子在匀强电场中做类平抛运动,加速度为,由类平抛运动规律可知,带电粒子的在电场中运动时间为,离开电场时,带电粒子的偏转角的正切为,因为四个带电的粒子的初速相同,电场强度相同,极板长度相同,所以偏转角只与比荷有关,前面三个带电粒子带正电,一个带电粒子带负电,所以一个粒子与另外三个粒子的偏转方向不同;粒子与粒子的比荷相同,所以偏转角相同,轨迹相同,且与粒子的比荷也相同,所以、、三个粒子偏转角相同,但粒子与前两个粒子的偏转方向相反;粒子的比荷与、粒子的比荷小,所以粒子比、粒子的偏转角小,但都带正电,偏转方向相同。
故选AD。
4.(2022·全国·高考真题)(多选)一种可用于卫星上的带电粒子探测装置,由两个同轴的半圆柱形带电导体极板(半径分别为R和)和探测器组成,其横截面如图(a)所示,点O为圆心。在截面内,极板间各点的电场强度大小与其到O点的距离成反比,方向指向O点。4个带正电的同种粒子从极板间通过,到达探测器。不计重力。粒子1、2做圆周运动,圆的圆心为O、半径分别为、;粒子3从距O点的位置入射并从距O点的位置出射;粒子4从距O点的位置入射并从距O点的位置出射,轨迹如图(b)中虚线所示。则( )
A.粒子3入射时的动能比它出射时的大
B.粒子4入射时的动能比它出射时的大
C.粒子1入射时的动能小于粒子2入射时的动能
D.粒子1入射时的动能大于粒子3入射时的动能
【考向】带电粒子在电场中的综合问题
【答案】BD
【详解】C.在截面内,极板间各点的电场强度大小与其到O点的距离成反比,可设为,带正电的同种粒子1、2在均匀辐向电场中做匀速圆周运动,则有,,可得,即粒子1入射时的动能等于粒子2入射时的动能,故C错误;A.粒子3从距O点的位置入射并从距O点的位置出射,做向心运动,电场力做正功,则动能增大,粒子3入射时的动能比它出射时的小,故A错误;B.粒子4从距O点的位置入射并从距O点的位置出射,做离心运动,电场力做负功,则动能减小,粒子4入射时的动能比它出射时的大,故B正确;D.粒子3做向心运动,有,可得,粒子1入射时的动能大于粒子3入射时的动能,故D正确;
故选BD。
5.(2022·江苏·高考真题)某装置用电场控制带电粒子运动,工作原理如图所示,矩形区域内存在多层紧邻的匀强电场,每层的高度均为d,电场强度大小均为E,方向沿竖直方向交替变化,AB边长为,边长为,质量为m、电荷量为的粒子流从装置左端中点射入电场,粒子初动能为,入射角为,在纸面内运动,不计重力及粒子间的相互作用力。
(1)当时,若粒子能从边射出,求该粒子通过电场的时间t;
(2)当时,若粒子从边射出电场时与轴线的距离小于d,求入射角的范围;
(3)当,粒子在为范围内均匀射入电场,求从边出射的粒子与入射粒子的数量之比。
【考向】带电粒子在电场中的综合问题
【答案】(1);(2)或;(3)
【详解】(1)电场方向竖直向上,粒子所受电场力在竖直方向上,粒子在水平方向上做匀速直线运动,速度分解如图所示
粒子在水平方向的速度为
根据可知
解得
(2)粒子进入电场时的初动能
粒子进入电场沿电场方向做减速运动,由牛顿第二定律可得
粒子从边射出电场时与轴线的距离小于d,则要求
解得
所以入射角的范围为或
(3)设粒子入射角为时,粒子恰好从D点射出,由于粒子进入电场时,在水平方向做匀速直线运动,在竖直方向反复做加速相同的减速运动,加速运动。粒子的速度
运动时间为
粒子在沿电场方向,反复做加速大小相同的减速运动,加速运动,则
则
则粒子在分层电场中运动时间相等,设为,则
且
代入数据化简可得
即
解得(舍去)或
解得
则从边出射的粒子与入射粒子的数量之比
1. 带电粒子在电场中的直线运动
1)做直线运动的条件
①粒子所受合外力,粒子静止或做匀速直线运动.
②粒子所受合外力且与初速度共线,带电粒子将做加速直线运动或减速直线运动.
2)用动力学观点分析:
3)用功能观点分析
①匀强电场中:
②非匀强电场中:
2. 带电粒子在电场中的偏转
1)带电粒子以垂直匀强电场的场强方向进入电场后,做类平抛运动.
①垂直于场强方向做匀速直线运动:
②平行于场强方向做初速为零的匀加速直线运动
式中,侧移距离,偏转角
【技巧点拨】是否考虑带电粒子的重力要根据具体情况而定.一般说来:
①基本粒子:如电子、质子、α粒子、离子等除有说明或明确的暗示以外,一般都不考虑重力(但不能忽略质量).
②带电颗粒:如液滴、油滴、尘埃、小球等,除有说明或明确的暗示以外,一般都不能忽略重力.
2)功能关系
当讨论带电粒子的末速度v时也可以从能量的角度进行求解:,其中,指初、末位置间的电势差.
【技巧点拨】电场中常见的功能关系
①若只有静电力做功,电势能与动能之和保持不变.
②若只有静电力和重力做功,电势能、重力势能、动能之和保持不变.
③除重力之外,其他力对物体做的功等于物体机械能的变化量.
④所有外力对物体所做的总功等于物体动能的变化量.
3. 带电粒子在加速、偏转中的运动
1)加速末速度:,解得
2)偏转电场中运动时间:
3)偏转电场出来后偏移量:,偏移角:.
【技巧点拨】偏转量和带电粒子q、m无关,只取决于加速电场和偏转电场.
4)出偏移电场后打到屏幕上总偏移量:
【技巧点拨】
①不同的带电粒子从静止开始经过同一电场加速后再从同一偏转电场射出时,偏移量和偏转角总是相同的.
②粒子经电场偏转后射出,合速度的反向延长线与初速度延长线的交点O为粒子水平位移的中点,即O到偏转电场边缘的距离为偏转极板长度的一半.
4. 带电粒子在交变电场中的运动
1)带电粒子在交变电场中的运动,通常只讨论电压的大小不变、方向做周期性变化(如方波)的情形.
①当粒子平行于电场方向射入时,粒子做直线运动,其初速度和受力情况决定了粒子的运动情况,粒子可以做周期性的直线运动.
②当粒子垂直于电场方向射入时,沿初速度方向的分运动为匀速直线运动,沿电场方向的分运动具有周期性.
2)研究带电粒子在交变电场中的运动,关键是根据电场变化的特点,利用牛顿第二定律正确地判断粒子的运动情况.根据电场的变化情况,分段求解带电粒子运动的末速度、位移等.
3)注重全面分析(分析受力特点和运动规律):抓住粒子运动时间上的周期性和空间上的对称性,求解粒子运动过程中的速度、位移、做功或确定与物理过程相关的临界条件.
4)对于锯齿波和正弦波等电压产生的交变电场,若粒子穿过板间的时间极短,带电粒子穿过电场时可认为是在匀强电场中运动.
考向一 带电粒子在电场中的加速和偏转
1.(2023·四川成都·统考一模)(多选)如图,平行板电容器与电压为U的直流恒压电源相连,改变电容器板间距离d,待电路稳定后,带正电的粒子质量为m、电荷量为q,从靠近左板处由静止释放,测得粒子从出发至右板所用的时间为t,到达右板的速度大小为v,重复上述过程,完成多次实验。板间电场可视为匀强电场,粒子所受重力忽略不计。下列图像正确的是( )
A. B.
C. D.
【答案】AC
【详解】AB.对于带正电的粒子,在匀强电场中受电场力作用,根据动能定理,有,可得,可知,粒子到达右板的速度v的大小与板间距离d无关,A正确、B错误;CD.设粒子在电场中运动的加速度为,有,,,联立可得,可知,粒子从出发至右板所用的时间与板件距离成正比,C正确、D错误。
故选AC。
2.(2023·全国·校联考一模)(多选)如图所示,一带负电粒子(不计重力)质量为、电荷量大小为,以初速度沿两板中央水平方向射人水平放置、距离为、电势差为的一对平行金属板间,经过一段时间从两板间飞出,在此过程中,已知粒子动量变化量的大小为,下列说法正确的是( )
A.粒子在两板间运动的加速度大小为B.粒子从两板间离开时的速度大小为
C.金属板的长度为D.入射点与出射点间的电势差为
【答案】ACD
【详解】A.根据牛顿第二定律可知,粒子在两板间运动的加速度大小为,故A正确;BC.粒子在水平方向做匀速直线运动,水平方向的动量变化为0;粒子在沿电场方向做初速度为0的匀加速直线运动,根据题意有,可得粒子从两板间离开时沿电场方向的分速度大小为,则粒子在两板间的运动时间为,金属板的长度为,故B错误,C正确;D.设入射点与出射点间的电势差为,根据动能定理可得,其中,,联立解得,故D正确。
故选ACD。
考向二 带电粒子在电场中的综合问题
3.(2023·黑龙江·校联考一模)(多选)如图甲,真空中的两平行金属板间距为d、板长为L。A、B两板间加上如乙图所示的周期性变化电压。在t=0时刻,一质量为m、电量为e的电子以初速度v0从两板正中间沿板方向射入电场,并在t=2T时刻从板间射出,不计电子重力。下列说法正确的是( )
A.电子从板间射出时的速度大小为v0
B.电子在板间运动时,电场力的冲量不为零
C.电子从板间射出时机械能增加eU0
D.若电子在时刻进入,将会水平射出
【答案】AD
【详解】AC.0-2T内电场力做功为0,机械能增加量为0,所以电子从板间射出时的速度大小为v0,故A正确,C错误;B.电子在板间运动时,电场力的冲量为,故B错误;D.时刻射入的电子,在时间内,电子受到向上的电场力,向上做匀加速运动,在时间内,电子受到向下的电场力,向上做匀减速运动,在时刻,电子的速度为,方向水平。在时间内,电子受到向的下电场力,向下做匀加速运动,在电子受到向上的电场力,向下做匀减速运动,在时刻,电子的速度为,方向水平。如此反复,最后粒子在时刻离开金属板,速度为,方向水平。故D正确。
故选AD。
4.(2023·广东广州·统考模拟预测)如图是带有转向器的粒子直线加速器,转向器中有辐向电场,A、B接在电压大小恒为U的交变电源上。质量为m、电量为+q的离子,以初速度进入第1个金属圆筒左侧的小孔。离子在每个筒内均做匀速直线运动,时间均为t;在相邻两筒间的缝隙内被电场加速,加速时间不计。离子从第3个金属圆筒右侧出来后,立即由M点射入转向器,沿着半径为R的圆弧虚线(等势线)运动,并从N点射出。求:
(1)第3个金属圆筒的长度;
(2)虚线MN处电场强度的大小。
【答案】(1);(2)
【详解】(1)进入第三个圆筒的速度
第3个金属圆筒的长度
(2)由M点射入转向器,沿着半径为R的圆弧虚线(等势线)运动
解得
考点要求
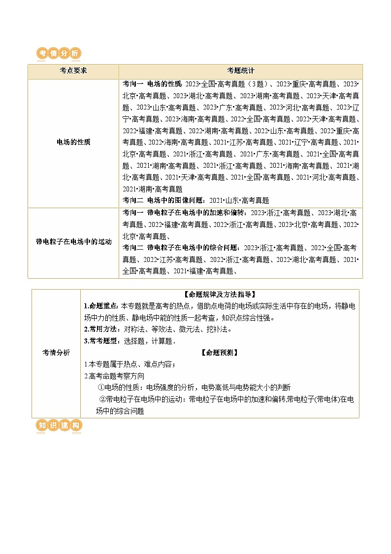
考题统计
电场的性质
考向一 电场的性质:2023•全国•高考真题(3题)、2023•重庆•高考真题、2023•北京•高考真题、2023•湖北•高考真题、2023•湖南•高考真题、2023•天津•高考真题、2023•山东•高考真题、2023•广东•高考真题、2023•河北•高考真题、2023•辽宁•高考真题、2023•海南•高考真题、2022•全国•高考真题、2022•天津•高考真题、2022•福建•高考真题、2022•湖南•高考真题、2022•山东•高考真题、2022•重庆•高考真题、2022•海南•高考真题、2021•江苏•高考真题、2021•辽宁•高考真题、2021•北京•高考真题、2021•浙江•高考真题、2021•广东•高考真题、2021•全国•高考真题、2021•湖南•高考真题、2021•浙江•高考真题、2021•海南•高考真题、2021•湖北•高考真题、2021•天津•高考真题、2021•全国•高考真题、2021•河北•高考真题、2021•湖南•高考真题
考向二 电场中的图像问题:2021•山东•高考真题
带电粒子在电场中的运动
考向一 带电粒子在电场中的加速和偏转:2023•浙江•高考真题、2023•湖北•高考真题、2022•福建•高考真题、2022•浙江•高考真题、2023•北京•高考真题、2022•北京•高考真题、
考向二 带电粒子在电场中的综合问题:2023•浙江•高考真题、2022•全国•高考真题、2022•江苏•高考真题、2022•浙江•高考真题、2022•湖北•高考真题、2021•全国•高考真题、2021•福建•高考真题、
考情分析
【命题规律及方法指导】
1.命题重点:本专题就是高考的热点,借助点电荷的电场或实际生活中存在的电场,将静电场中力的性质、静电场中能的性质一起考查,知识点综合性强。
2.常用方法:对称法、等效法、微元法、挖补法。
3.常考题型:选择题,计算题.
【命题预测】
1.本专题属于热点、难点内容;
2.高考命题考察方向
①电场的性质:电场强度的分析,电势高低与电势能大小的判断
②带电粒子在电场中的运动:带电粒子在电场中的加速和偏转,带电粒子(带电体)在电场中的综合问题
专题09+电场+带电粒子在电场中的运动(练习)-2024年高考物理二轮复习讲练测(新教材新高考): 这是一份专题09+电场+带电粒子在电场中的运动(练习)-2024年高考物理二轮复习讲练测(新教材新高考),文件包含专题09电场带电粒子在电场中的运动练习原卷版docx、专题09电场带电粒子在电场中的运动练习解析版docx等2份试卷配套教学资源,其中试卷共85页, 欢迎下载使用。
专题09+电场+带电粒子在电场中的运动(测试)-2024年高考物理二轮复习讲练测(新教材新高考): 这是一份专题09+电场+带电粒子在电场中的运动(测试)-2024年高考物理二轮复习讲练测(新教材新高考),文件包含专题09电场带电粒子在电场中的运动测试原卷版docx、专题09电场带电粒子在电场中的运动测试解析版docx等2份试卷配套教学资源,其中试卷共23页, 欢迎下载使用。
专题07 电场 带电粒子在电场中的运动-高考物理二轮复习讲练测(全国通用): 这是一份专题07 电场 带电粒子在电场中的运动-高考物理二轮复习讲练测(全国通用),文件包含专题07电场带电粒子在电场中的运动精讲docx、专题07电场带电粒子在电场中的运动精练解析版docx、专题07电场带电粒子在电场中的运动精练原卷版docx等3份试卷配套教学资源,其中试卷共82页, 欢迎下载使用。

