2021-2022学年天津市河西区九年级上学期化学期中试题及答案
展开
这是一份2021-2022学年天津市河西区九年级上学期化学期中试题及答案,共18页。试卷主要包含了 下列仪器不能加热的是, 下列物质中,属于纯净物的是, 下列实验操作中,不正确的是等内容,欢迎下载使用。
一、选择题(本大题共10小题,每小题2分,共20分。每小题给出的四个选项中,只有一个最符合题意。)
1. “嫦娥五号”发射成功,带回一杯月球土壤。下列探月任务一定涉及化学变化的是
A. 展示国旗B. 漫步月面
C. 点火返航D. 采集月壤
【答案】C
【解析】
【详解】A、展示国旗,无新物质生成,所以为物理变化,不符合题意。
B、漫步月面,无新物质生成,所以为物理变化,不符合题意。
C、点火返航,有新物质生成,所以为化学变化,符合题意。
D、采集月壤,无新物质生成,所以为物理变化,不符合题意。
故选:C
2. 下列仪器不能加热的是
A. 烧杯B. 试管C. 量筒D. 燃烧匙
【答案】C
【解析】
【分析】
【详解】烧杯可以被间接(垫着石棉网)加热;试管可以被直接加热;量筒不能加热,防止刻度不准确;燃烧匙可以被直接加热。故选C。
3. 二百多年前用定量方法研究了空气的成分,并得出氧气约占空气总体积1/5结论的科学家是
A. 牛顿B. 拉瓦锡
C. 门捷列夫D. 屠呦呦
【答案】B
【解析】
【详解】拉瓦锡用定量方法研究了空气的成分,并得出氧气约占空气总体积1/5结论。
故选:B。
4. 下列物质中,属于纯净物的是
A. 蒸馏水B. 水泥砂浆
C. 自来水D. 洁净的空气
【答案】A
【解析】
【分析】由一种物质组成的物质叫做纯净物,由两种或两种以上物质混合而成的物质叫做混合物。
【详解】A、蒸馏水是由一种物质组成的物质,属于纯净物,选项A正确;
B、水泥砂浆是由多种物质组成的,属于混合物,选项B不正确;
C、自来水是由水、可溶性物质等多种物质组成的,属于混合物,选项C不正确;
D、洁净的空气中含有氮气、氧气等多种物质,属于混合物,选项D不正确。
故选A。
5. 下列物质由离子直接构成的是
A 氧气B. 金刚石
C. 氯化钠D. 二氧化碳
【答案】C
【解析】
【详解】A、氧气是由氧气分子构成的,故A错误;
B、金刚石是由碳原子构成的,故B错误;
C、氯化钠是由钠离子和氯离子构成的,故C正确;
D、二氧化碳是由二氧化碳分子构成,故D错误。
故选C。
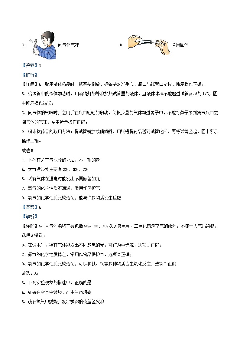
6. 下列实验操作中,不正确的是
A. 取用液体B. 加热液体
C. 闻气体气味D. 取用固体
【答案】B
【解析】
【详解】A、取用液体药品时,瓶塞要倒放,标签要对准手心,瓶口与试管口紧挨,所示操作正确。
B、给试管中的液体加热时,用酒精灯的外焰加热试管里的液体,且液体体积不能超过试管容积的1/3,图中所示操作错误。
C、闻气体的气味时,应用手在瓶口轻轻的扇动,使极少量的气体飘进鼻子中,不能将鼻子凑到集气瓶口去闻气体的气味,图中所示操作正确。
D、粉末状药品的取用方法:将试管横放或稍倾斜,用纸槽将药品送到试管底部,再将试管竖起,图中所示操作正确。
故选B。
7. 下列有关空气成分的说法,不正确的是
A. 大气污染物主要有SO2、NO2、CO2
B. 稀有气体在通电时能发出不同颜色的光
C. 氮气的化学性质不活泼,常用作保护气
D. 氧气的化学性质比较活泼,能与许多物质发生反应
【答案】A
【解析】
【详解】A、大气污染物主要包括SO2、CO、NO2以及臭氧等,二氧化碳是空气的成分,不属于大气污染物,选项A错误;
B、在通电时,稀有气体能发出不同颜色的光,可作为电光源,选项B正确;
C、氮气的化学性质稳定,常用作食品保护气,选项C正确;
D、氧气的化学性质比较活泼,可以和铁、铜等多种物质发生氧化反应,选项D正确。
故选:A。
8. 下列实验现象的描述中,正确的是
A. 红磷在空气中燃烧,产生白色烟雾
B. 硫在氧气中燃烧,发出微弱的淡蓝色火焰
C. 细铁丝在氧气中燃烧时,火星四射,生成黑色固体
D. 木炭伸入盛有氧气的集气瓶中剧烈燃烧,发出白光
【答案】C
【解析】
【详解】A、红磷在空气中燃烧,产生大量的白烟,而不是白烟雾,A错误;
B、硫在氧气中燃烧,发出明亮的蓝紫色火焰,B错误;
C、细铁丝在氧气中剧烈燃烧,火星四射,生成黑色固体,C正确;
D、木炭伸入盛有氧气的集气瓶中,若不点燃,不会剧烈燃烧,发出白光,D错误;
故选C。
9. 下列对宏观事实的解释中,不正确的是
A. 水沸腾时会掀起壶盖—分子体积变大
B. 品红在热水中扩散的更快—温度升高,分子运动速率加快
C. 氮气和氧气的化学性质不同—分子种类不同,性质不同
D. 铁在空气中不能燃烧,在氧气中剧烈燃烧—氧气含量不同
【答案】A
【解析】
【详解】A、水沸腾时会掀起壶盖—温度升高,分子间隔变大,错误;
B、品红在热水中扩散的更快—分子运动速率与温度有关,温度升高,分子运动速率加快,正确;
C、氮气和氧气的化学性质不同—分子保持物质化学性质,分子种类不同,性质不同,正确;
D、铁在空气中不能燃烧,在氧气中剧烈燃烧—氧气含量不同,反应程度不同,正确。
故选A。
10. 下列对化学基本观念中,认识不正确的是
A. 微粒观:保持氮气化学性质的最小粒子是氮气分子
B. 元素观:水、过氧化氢都是由氢元素和氧元素组成的
C. 转化观:氧化汞在一定条件下可生成金属汞
D. 守恒观:4g氢气和16g氧气反应,应该生成20g水
【答案】D
【解析】
【详解】A、分子是保持物质化学性质的最小微粒,氮气是由氮分子构成的,所以保持氮气化学性质的最小粒子是氮气分子,选项A正确;
B、物质是由元素组成的,水、过氧化氢都是由氢元素和氧元素组成的,选项B正确;
C、反应前后元素的种类不变,氧化汞在一定条件下可生成金属汞,选项C正确;
D、根据质量守恒定律,参加反应的各物质的质量总和等于反应生成的各物质质量总和,2g氢气和16g氧气恰好完全反应生成18g水,选项D错误。
故选:D。
二、选择题(本大题共5小题,每小题2分,共10分。每小题给出的四个选项中,有1~2个符合题意。)
11. 从化学方程式 ,不能获取的信息是
A. 反应前后元素的种类不变
B. 燃烧不一定需要氧气
C. 2g氢气完全反应可以生成73 g氯化氢
D. 氢气在氯气中燃烧比在氧气中燃烧放出的热量多
【答案】D
【解析】
【详解】A、通过化学方程式可以得出反应前后元素的种类不变,故A正确;
B、氢气能在氯气中燃烧说明燃烧不一定需要氧气,故B正确;
C、通过化学方程式可算出氢气、氯气、氯化氢的质量比是2:71:73,2g氢气完全反应消耗71 g氯气可以生成73 g氯化氢,故C正确;
D、无法通过化学方程式得出,氢气在氯气中燃烧比在氧气中燃烧放出的热量多,故D错误。故选D。
12. 锂(Li)电池是新型的高能电池。某种锂电池的总反应可表示为Li+MnO2=LiMnO2,下列说法正确的是
A. LiMnO2不属于氧化物B. 该反应属于化合反应
C. MnO2中含有氧分子D. 反应前后锂元素的化合价不变
【答案】AB
【解析】
【详解】A、氧化物是由两种元素组成的化合物,且一种元素是氧元素,LiMnO2是由锂、锰、氧元素三种元素组成,不属于氧化物,选项A正确;
B、该反应由两种物质生成了一种物质,符合“多变一”特征,属于化合反应,选项B正确;
C、二氧化锰是由二氧化锰分子构成,不含有氧分子,选项C错误;
D、化学反应前,锂单质中锂元素的化合价为0,反应后LiMnO2中锂元素的化合价为+1价,选项D错误。
故选:AB。
13. 在反应A+2B=3C+2D中,已知A和B的相对分子质量之比为32:17,当6.4gA与一定量B恰好完全反应后,生成9.6gC,则D的质量为
A. 0.2gB. 1.8g
C. 3.6gD. 4.4g
【答案】C
【解析】
【详解】设反应消耗B的质量为x,A物质的相对分子质量为32n,则B的相对分子质量为17n,
x=6.8g
依据质量守恒定律可知,生成D物质的质量为6.4g+6.8g-9.6g=3.6g。
故选C。
14. 在一密闭容器中,有甲、乙、丙、丁四种物质,在一定条件下存在某个反应,测得反应前后各物质的质量如表:
对该反应,下列描述中正确的是
A. 该反应属于分解反应
B. 甲可能是单质,乙一定是化合物
C. 反应过程中,乙与丁变化的质量比为1:1
D. 若甲与丙的相对分子质量之比为32:56,则反应中甲与丙的化学计量数之比为3:2
【答案】B
【解析】
【分析】根据质量守恒定律可知,反应前后各物质的质量总和是相等的,所以反应后甲物质的质量为:;反应前后甲减少了24g,丙减少了56g,丁减少了27g,乙增加了107g,即24g甲、56g丙、27g丁三种物质反应生成107g乙。
【详解】A、由分析可知,该反应是三种物质反应生成一种物质,所以属于化合反应,故A选项错误;
B、由于该反应是甲、丙、丁三种物质生成另一种物质乙,所以甲、丙、丁三种物质可参是单质,也可能是化合物,乙一定是化合,故B选项正确;
C、反应过程中乙与丁的变化质量比为:107g:27g=107:27,不是1:1,故C选项错误;
D、设该反应中甲与丙的化学计量数分别为、,则有:, ,故D选项错误;
故选B。
15. 将46g纯净物R在足量氧气中充分燃烧,生成88g二氧化碳和54g水。下列判断正确的是
A. R只含碳、氢元素B. 消耗氧气102g
C. R含碳、氢、氧三种元素D. R的化学式是C2H6O
【答案】CD
【解析】
【详解】A、生成物88g二氧化碳和54g水中所含碳、氢元素的质量和=,该质量小于R的质量,可知该物质中含氧元素的质量为:46g-30g=16g,则该物质中一定含有碳、氢、氧三种元素,故A错误;
B、46g纯净物R在足量的氧气中充分燃烧后,生成88g二氧化碳和54g水,根据质量守恒定律,消耗氧气的质量为88g+54g-46g=96g,故B错误;
C、根据选项A中分析可知,R中含碳、氢、氧三种元素,故C正确;
D、88gCO2中含有碳元素的质量为:,54g水中含有氢元素的质量为 ,根据质量守恒定律,反应前后元素质量不变,所以R中碳元素、氢元素质量分别是24g,6g,R物质中氧元素质量为16g,则R中碳、氢、氧个数比为: ,R的化学式是C2H6O,故D正确。
故选CD。
可能用到的相对原子质量:H 1 C 12 O 16 Mg 24 P 31 S 32 Fe 56 Zn 65
三、填空题(本大题共3小题共21分)
16. 化学用语是学习化学的基础。
(1)用化学符号和有关数字表示:
①1个氮气分子_______;
②2个铜原子_______;
③3个氯离子_______;
④标出氧化镁中镁元素的化合价_______。
⑤地壳中含量最多的金属元素是_______。
(2)按要求写化学式:
①三个氧原子构成的分子_______;
②氧化亚铁_______;
③氢氧化钙_______。
【答案】(1) ①. N2 ②. 2Cu ③. 3Cl- ④. ⑤. Al
(2) ①. O3 ②. FeO ③. Ca(OH)2
【解析】
【小问1详解】
①N2表示氮气,也表示一个氮分子,故填:N2。
②元素符号前面数字,表示原子个数,故填:2Cu。
③离子符号前面数字,表示离子个数,故填:3Cl-。
④氧化镁中镁元素的化合价+2价,标注在元素符号正上方,故填:。
⑤地壳中含量最多的金属元素是是铝元素,故填:Al。
【小问2详解】
①三个氧原子构成的分子是臭氧分子,故填:O3。
②氧元素-2价,亚铁+2价,氧化亚铁化学式FeO,故填:FeO。
③钙元素+2价,氢氧根-1价,故氢氧化钙化学式Ca(OH)2,故填:Ca(OH)2。
17. 下图是某化学反应的微观示意图:
该反应中发生变化的粒子是____(填“分子”或“原子”);写出该反应的化学方程式____。
【答案】 ①. 分子 ②.
【解析】
【详解】根据化学反应的微观示意图可知:化学反应的本质是分子分裂成原子,原子重新组合成新的分子,该反应中发生变化的粒子是分子,该反应是硫化氢和氧气,在点燃的条件下生成二氧化硫和水,该反应的化学方程式为:,故填:分子; 。
18. 水是生命之源,是人类宝贵的自然资源。
(1)下列图标是我国“国家节水标志”的是_______(填序号)。
(2)生活中常用_______的方法降低水的硬度,也可以用_______区别硬水和软水。净水时利用活性炭的_______性除去臭味。
(3)如图是电解水实验示意图。
当正极端玻璃管产生了5 mL的_______(填名称),负极端玻璃管产生的气体约为_______mL,该反应的化学方程式为_______。
(4)废水中氨氮(以NH3形式存在)含量过高,直接排放会导致水体富营养化。次氯酸(HClO)可除去废水中的NH3,发生的反应为:2NH3+3HClO=3HCl+X+3H2O。X的化学式为_______。
【答案】(1)B (2) ①. 煮沸##加热煮沸 ②. 肥皂水 ③. 吸附
(3) ①. 氧气 ②. 10 ③.
(4)N2
【解析】
【分析】
【小问1详解】
A、图中表示的是循环利用标志,选项A错误;
B、图中表示的是节约用水的标志,选项B正确;
C、图中表示的是中国环境标志,选项C错误;
D、图中表示的是节能标志,选项D错误;
故填:B。
【小问2详解】
硬水中含有较多的可溶性钙镁化合物,受热易分解生成不溶性的钙镁化合物,所以生活中常用加热煮沸的方法降低水的硬度,也可以用肥皂水区别硬水和软水,振荡,泡沫多,浮渣少的是软水,泡沫少,浮渣多的是硬水。活性炭具有疏松多孔的结构,具有吸附性,净水时利用活性炭的吸附性除去臭味,故填:煮沸或加热煮沸;肥皂水;吸附。
【小问3详解】
电解水实验发现管a产生的气体较多,连接电源的负极,产生的是氢气,管b产生的气体较少,连接电源的负极,产生的气体是氧气,且管a、b产生气体的体积比约为2:1,当正极端玻璃管产生了5 mL的氧气,负极端玻璃管产生的气体约为10mL,电解水生成氢气和氧气,该反应的化学方程式为,故填:氧气;10; 。
【小问4详解】
根据化学反应前后原子的种类、数目不变,反应前,氮、氢、氯、氧原子的个数分别为2、9、3、3,反应后氮、氢、氯、氧原子的个数分别为2、9、3、3,可知1个X分子中含有2个氮原子,所以X为N2,故填:N2。
四、简答题(本大题共3小题共19分)
19. 写出下列反应的化学方程式。
(1)木炭在足量的氧气中燃烧:_______;
(2)细铁丝在氧气中燃烧:_______;
(3)加热氧化汞:_______。
【答案】(1)C+O2CO2
(2)3Fe+2O2Fe3O4
(3)2HgO2Hg+O2↑
【解析】
【小问1详解】
碳和氧气在点燃的条件下反应生成二氧化碳,故反应的化学方程式写为:C+O2CO2。
【小问2详解】
铁和氧气在点燃的条件下反应生成四氧化三铁,故反应的化学方程式写为:3Fe+2O2Fe3O4。
【小问3详解】
氧化汞在加热的条件下反应生成汞和氧气,故反应的化学方程式写为:2HgO2Hg+O2↑。
20. 在宏观、微观和符号之间建立联系是化学特有的思维方式。
(1)嫦娥五号完成我国首次月球采样任务,带回1731g月壤,月壤中含有丰富的氦3.已知氦3的质子数为2,中子数为1,氦3的核外电子数为_______。
(2)氟元素是人体必需的微量元素,能防治龋齿。图甲是氟元素的部分信息,图乙是A~E五种粒子的结构示意图。
①甲图中氟n值为_______,氟一种_______(填“金属”或“非金属”),氟元素位于元素周期表第_______周期。
②乙图中C单质在空气中的体积分数约是_____。A~D四种粒子中属于同种元素的是____(填序号,下同),具有相对稳定结构的原子是____。若E为某原子得到一个电子形成的离子,则m的数值是____。
③氟与D两种元素组成化合物的化学式是_______。
【答案】(1)2 (2) ①. 7 ②. 非金属 ③. 二 ④. 78% ⑤. BD ⑥. A ⑦. 17 ⑧. NaF
【解析】
【小问1详解】
原子中质子数=核外电子数,已知氦3的质子数为2,中子数为1,则氦3的核外电子数为2;
【小问2详解】
①原子中质子数=核外电子数,则甲图中氟n值为9-2=7,氟是一种非金属,因为氟原子核外有2个电子层,则氟元素位于元素周期表第二周期。
②根据图给信息可知,乙图中C单质是氮气,在空气中的体积分数约是78%。具有相同质子数的一类原子总称为元素,则A~D四种粒子中属于同种元素的是BD。核外有一个电子层,该电子层上有2个电子的结构是稳定结构,最外层是8个电子的结构也是稳定结构,所以具有相对稳定结构的原子是A。若E为某原子得到一个电子形成的离子,则m的数值是2+8+8-1=17。③D代表的是钠原子,则氟与钠两种元素组成化合物是氟化钠,其化学式是NaF。
21. A~H是初中化学中的常见的八种物质,其中B是医疗急救时常用的气体单质,E是淡黄色固体,F是一种有刺激性气味的气体,它们之间的转化关系如下图所示。
根据上述信息回答问题。
(1)反应①的化学方程式为_______;
(2)反应②的化学方程式为_______。
【答案】(1)2KMnO4K2MnO4 + MnO2 + O2↑
(2)S+O2SO2
【解析】
【分析】B是医疗急救时常用的气体单质,可知B是氧气;E是淡黄色固体,与氧气在点燃条件下生成有刺激性气味的气体F,则E是硫,F是二氧化硫;A在加热条件下分解生成氧气和另外两种物质,且D在一定条件下与G反应生成氧气和H,可知A是高锰酸钾,D是二氧化锰,C是锰酸钾,G是氯酸钾,H是氯化钾;氯酸钾在受热时,用二氧化锰作催化剂,可以生成氧气,代入验证,正确。
【小问1详解】
根据分析知,反应①是高锰酸钾在受热条件下生成锰酸钾、二氧化锰和氧气,反应的化学方程式为2KMnO4K2MnO4 + MnO2 + O2↑。
【小问2详解】
分析知,反应②是硫在点燃条件下,与氧气反应生成二氧化硫,反应的化学方程式为S+O2SO2。
五、实验题(本大题共2小题共20分)
22. 用如图所示装置测定空气中氧气含量。
(1)将导气管放入水中,打开弹簧夹,双手捂住集气瓶,一段时间后,观察到导管口有气泡冒出,说明_______。
(2)经过规范的、完整的测定空气中氧气含量的实验操作,能证明空气中氧气含量的实验现象是___。
(3)关于该实验,下列说法正确的是(填序号)。
A. 红磷的用量不影响实验结果
B. 该实验中,可用木炭代替红磷
C. 点燃红磷前先用弹簧夹夹紧胶皮管
【答案】(1)装置气密性良好
(2)水进入集气瓶至刻度1处
(3)C
【解析】
【分析】
【小问1详解】
将导管放入水中,打开弹簧夹,双手捂住集气瓶,一段时间后,观察到导管口有气泡冒出,说明装置密性良好。故填:装置气密性良好。
【小问2详解】
能证明空气中氧气含量的实验现象是水进入集气瓶至刻度1处,进入水的体积即为空气中氧气的体积,即氧气约占空气总体积的五分之一。故填:水进入集气瓶至刻度1处。
【小问3详解】
A、红磷的用量会影响实验结果,如果红磷的量不足,无法将瓶内的氧气完全消耗,会导致实验结果偏小,选项A错误;
B、该实验中,不可用木炭代替红磷,是因为木炭燃烧生成二氧化碳,气压变化不大,导致水不能进入集气瓶,不能测定氧气含量,选项B错误。
C、点燃红磷前先用弹簧夹夹紧胶皮管,防止气体逸出影响实验结果,选项C正确;
故填:C。
23. 根据下列装置图回答问题。
(1)仪器b的名称为_______,仪器a常用_______(填“内焰”“外焰”或“焰心”)加热。
(2)实验室里用装置A制取氧气的化学反应方程式是_______。在室温下,因为氧气_______可用装置C收集。若制取和收集一瓶干燥的氧气,需选用上述的装置为_______(填序号)。
(3)若选取装置F,采用排水法收集氧气,氧气应从_______端(填“c”或“d”)通入。
(4)下列物质在相同质量氧气中充分燃烧后,消耗质量最多的是(填序号)。
A. 木炭B. 硫C. 红磷D. 镁E. 铁
【答案】(1) ①. 水槽 ②. 外焰
(2) ①. 2KClO32KCl+3O2↑ ②. 不易溶于水 ③. AE
(3)d (4)E
【解析】
【小问1详解】
仪器b的名称为水槽;仪器a为试管,加热试管时,要用酒精灯的外焰,因为外焰温度最高。
【小问2详解】
A装置属于固液常温型发生装置且试管口没有放棉花,所以应选用加热氯酸钾和二氧化锰混合物的方法制备氧气,反应的化学方程式为:;氧气的密度比空气的大,氧气不易溶于水,所以氧气可以用向上排空气法或排水法收集,但要收集干燥的氧气,所以用向上排空气法,收集装置选E,所以若制取和收集一瓶干燥的氧气,需选用上述装置中的A和E组合。
【小问3详解】
若选取装置F,采用排水法收集氧气,应先将集气瓶内装满水,再由短管通入氧气,氧气密度比水的小且不易溶于水,氧气在液面上方聚集,气压增大将水由长管排出,氧气被收集在集气瓶中,故答案选填:d。
【小问4详解】
木炭、硫、红磷、镁、铁五种物质分别与氧气反应的化学方程式及质量比关系如下:
、、、、
从上述质量关系可以看出,每消耗32份质量的氧气需要12份质量的木炭、32份质量的硫、24.8份质量的红磷、48份质量的镁、84份质量的铁,所以五种物质在相同质量氧气中充分燃烧后,消耗质量最多的是铁,故选E。
24. 在试管中加入25gA溶液,其中只含有氢、氧两种元素,再向试管中加入1g二氧化锰,把带火星的木条伸入试管,木条复燃。待A溶液充分反应后,称量试管中的残留物为25.2g。回答下列问题:
(1)反应物A_______溶液(填名称)。
(2)试管中发生反应的化学方程式为_______,其中二氧化锰在反应中起_______作用。
(3)充分反应后,试管中的残留物里含有_______种(填“1”、“2”或“3”)物质(假设气体全部逸出),其化学式为_______。
【答案】(1)过氧化氢
(2) ①. ②. 催化
(3) ①. 2 ②. H2O、MnO2
【解析】
【小问1详解】
过氧化氢在二氧化锰催化作用下生成氧气和水,氧气能使带火星木条复燃,则反应物A是过氧化氢溶液。
【小问2详解】
过氧化氢在二氧化锰催化作用下生成氧气和水,,二氧化锰起催化作用。
【小问3详解】
充分反应后,试管中的残留物里含有催化剂二氧化锰及水2种,其化学式分别为MnO2、H2O。
六、计算题(本大题共2小题共10分)
25. “粽子香,香厨房”。粽子的香味来源于粽叶中含有的对乙烯基苯酚(化学式为C8H8O)。根据对乙烯基苯酚的化学式计算:
(1)1个对乙烯基苯酚分子由_______个原子构成;
(2)对乙烯基苯酚的相对分子质量为_______;
(3)对乙烯基苯酚中C、H、O三种元素的质量比为_______(最简整数比);
(4)对乙烯基苯酚中质量分数最低的是_______元素;
(5)质量为_______g对乙烯基苯酚中含有19.2g氧元素。
【答案】(1)17 (2)120
(3)12:1:2 (4)氢
(5)144
【解析】
【小问1详解】
1个对乙烯基苯酚分子由八个碳原子,八个氢原子,一个氧原子,共17个原子构成。
故填:17
【小问2详解】
对乙烯基苯酚的相对分子质量为
故填:120
【小问3详解】
对乙烯基苯酚中C、H、O三种元素的质量比为
故填:12:1:2
【小问4详解】
对乙烯基苯酚中质量分数最小为氢元素,因为氢元素的质量为 ,碳元素质量为 ,氧元素的质量为,所以氢元素的质量分数最低。
故填:氢
【小问5详解】
氧元素的质量分数为
故填:144
26. 锌与硫酸(H2SO4)反应生成氢气和硫酸锌。实验室里用6.5 g锌与足量硫酸完全反应,请计算:
(1)参加反应硫酸的质量;
(2)可制得氢气的质量和标准状况下氢气的体积 (已知:标准状况下,氢气的密度为0.0899 g/L)(结果精确至0.1L)。
【答案】(1)设参加反应的硫酸的质量x。
则参加反应硫酸的质量为9.8g。
(2)设制得氢气的质量为y。
则可制得氢气的质量为0.2g;标准状况下氢气的体积为。
答:参加反应的硫酸的质量为9.8g、可制得氢气的质量和体积分别为0.2g、2.2L。
物 质
甲
乙
丙
丁
反应前质量/g
26
3
56
30
反应后质量/g
待测
110
0
3
相关试卷
这是一份2023-2024学年天津市河西区九年级上学期化学期中试题及答案,共20页。试卷主要包含了选择题,填空题,简答题,实验题,计算题等内容,欢迎下载使用。
这是一份2022-2023学年天津市河西区九年级上学期化学期中试题及答案,共20页。试卷主要包含了5 K 39 Mn 55, 下列物质中,属于纯净物的是, 地壳中含量最多的非金属元素是, 下列图示实验操作中,正确是, 下列物质由离子直接构成的是等内容,欢迎下载使用。
这是一份2020-2021学年天津市河西区九年级上学期化学期末试题及答案,共17页。试卷主要包含了 下列元素中,属于金属元素的是, 下列物质中,富含糖类的是, 用灯帽盖灭酒精灯的灭火原理是, B 等内容,欢迎下载使用。

