云南省保山市腾冲市第八中学2023-2024学年高一上学期期末模拟化学试题含答案
展开腾冲市第八中学2023-2024学年高一上学期期末模拟
化学
全卷满分100分,考试时间75分钟
注意事项:
1.答卷前,考生务必将自己的姓名,准考证号填写在答题卡上,并将条形码粘贴在答题卡上的指定位置。
2.回答选择题时,选出每小题答案后,用铅笔把答题卡上对应题目的答案标号涂黑。如需改动,用橡皮擦干净后,再选涂其他答案标号。回答非选择题时,将答案写在答题卡上,写在本试卷上无效。考试结束后,将本试卷和答题卡一并收回。
3.可能用到的相对原子质量:H 1 C 12 O 16 S 32 Cl 35.5
一、选择题(本题共15小题,每小题3分,共计45分。在每小题列出的四个选项中,只有一项是符合题目要求的)
1、.科学家指出,多种海产品如虾、蟹、牡蛎等体内含有的+5价As(砷)元素对人体是无毒的。但同时食用大量海鲜和青菜,易产生砒霜()而中毒。这是因为对人体无害的+5价砷类物质在维生素C的作用下,能够转化为有毒的+3价砷类化合物,即大量海鲜+大量维生素C=砒霜。下列有关解释不正确的是( )
A.维生素C具有还原性B.上述过程中砷元素发生氧化反应
C.上述过程中+5价砷类物质作氧化剂D.+5价砷转化为+3价砷时,得到电子
2.“奋斗者”号载人潜水器完成万米深潜海试,这标志着我国在大深度载人深潜领域达到世界领先水平。可作载人潜水器供氧剂,下列关于的说法正确的有( )
①是一种白色固体 ②与反应有生成
③加入紫色石蕊试液中溶液最终变成蓝色 ④可由Na与在常温下反应制得
⑤阴、阳离子的个数比为1:2
A.1种B.2种C.3种D.4种
3.金属及其化合物的转化关系是化学学习的重要内容之一。下列各组物质的转化关系,不能均由一步反应实现的是( )
A.B.
C.D.
4.下列各组离子在指定溶液中一定能大量共存的是( )
A.无色溶液中:
B.酸性溶液中:
C.遇酚酞变红的溶液中:
D.碱性溶液中:
5.设为阿伏加德罗常数的值,下列说法正确的是( )
A.2.4 g Mg与足量稀硫酸反应,转移的电子数为0.1
B.和的混合气体中的氧原子数为0.2
C.中含有的原子数为0.4
D.中含有的分子数为0.25
6、Sr是一种放射性元素,可导致白血病。下列有关说法不正确的是( )
A.的质子数为38B.的中子数和核外电子数之差为11
C.和互为同位素D.可能是一种不溶于水的物质
7.短周期的三种元素X、Y、Z位于同一周期,其最高价氧化物对应的水化物的酸性由强到弱的顺序是,则下列判断中正确的是( )
A.非金属性:X>Y>ZB.原子半径:X>Y>Z
C.原子的最外层电子数:X
A.氯水在阳光照射后产生小气泡,说明有HClO
B.氯水中加入硝酸银溶液,有白色沉淀产生,说明有
C.氯水中加入粉末,有气泡产生,说明有
D.氯水使紫色石蕊溶液先变红后褪色,说明有和
9. 下列离子方程式中,正确的是
A. 稀硫酸滴在铜片上:Cu+2H+ =Cu2++H2↑
B. 氧化镁与稀盐酸混合:MgO+2H+=Mg2++H2O
C. 铜片插入硝酸银溶液中:Cu+Ag+=Cu2++Ag
D. 稀盐酸滴在石灰石上:CaCO3+2H+=Ca2++H2CO3
10.标准状况下,有①;②个HCl分子;③;④。下列对四种气体的某物理量从小到大的关系表示不正确的是( )
A.体积:④<①<②<③B.分子数:④<①<③<②
C.质量:④<①<③<②D.氢原子数:②<④<③<①
11.配制一定物质的量浓度的溶液的操作过程示意图如下:
下列说法中错误的是( )
A.“操作1”需将溶解的溶液及烧杯洗涤液全部转移到容量瓶中
B.“操作2”中玻璃棒起引流作用 C.“操作4”定容时俯视刻度线会造成结果偏低
D.所配制的溶液中
12.亚氯酸钠()是一种高效的漂白剂和氧化剂,可用于各种纤维和某些食品的漂白。用马蒂逊(Mathiesn)法制备亚氯酸钠的流程如图所示,下列说法错误的是( )
A.消毒漂白能力和在使用过程中的安全性比氯气强
B.反应①阶段中,参加反应的和的个数之比为2:1
C.反应②过程中有大量气体冒出,此气体不能使带火星的木条复燃
D.反应②条件下,氧化性:
13. 下列有关物质检验的实验结论正确的是
14、 用如图装置进行的实验,下列能达到相应实验目的的是
A. 用装置①配制NaOH溶液
B. 用装置②检验溶液中是否有K+
C. 用装置③验证NaHCO3和Na2CO3的热稳定性,B中应放的物质是NaHCO3
D. 用装置④制取氯气
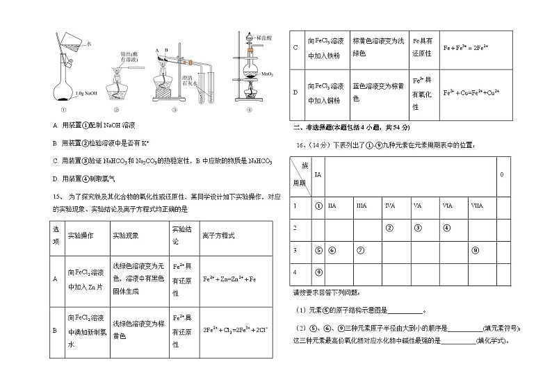
15、 为了探究铁及其化合物的氧化性或还原性,某同学设计如下实验操作,对应的实验现象、实验结论及离子方程式均正确的是
二、非选择题(本题包括4小题,共54分)
16、(14分)下表列出了①-⑨九种元素在元素周期表中的位置:
请按要求回答下列问题:
(1)元素⑤的原子结构示意图是___________。
(2)⑤、⑥、⑨三种元素原子半径由大到小的顺序是___________(填元素符号);这三种元素最高价氧化物对应水化物中碱性最强的是___________(填化学式)。
(3)③、④元素的简单氢化物的稳定性较弱的是___________(填化学式)。
(4)写出一种含②元素的10电子化合物___________(填化学式)。
(5)写出元素⑨的单质与水反应的化学方程式___________。
(6)写出元素⑦的最高价氧化物跟盐酸反应的离子方程式___________。
(7)写出元素⑤和④加热条件下反应生成产物电子式___________。
(8)写出由①④⑧元素形成的化合物的结构式___________。
(9)用电子式表示由①③元素形成化合物的形成过程:___________。
17. (10分)化学在日常防疫中发挥了重要作用,各类杀菌消毒剂逐渐被人们所认识和使用。下列是我们常见的几种消毒剂:①“84”消毒液;②H2O2 (在水溶液中可部分电离);③ClO2;④O3;⑤碘酒;⑥75%酒精;⑦过氧乙酸(CH3COOOH);⑧高铁酸钠(Na2FeO4)。回答下列问题:
(1)上述杀菌消毒剂属于非电解质的是_______(填序号)。
(2)各类杀菌消毒剂使用时,必须严格按照使用说明。
①巴西奥运会期间,由于工作人员将“84”消毒液与双氧水两种消毒剂混用,导致游泳池藻类快速生长,池水变绿。一种可能的原因是NaClO与H2O2反应产生O2促进藻类快速生长。该反应说明氧化性:NaClO_______ H2O2 (填“>”或“<”)。当有0.1 ml O2生成时,反应中转移电子为_______ml。
②若混合使用“洁厕灵”(盐酸是成分之一)与“84”消毒液会产生氯气。原因是________(用离子方程式表示)。
(3)“84”消毒液的稀溶液对环境进行消毒,吸收空气中CO2后杀菌效果更好,发生的离子反应方程式为_______。
(4)“有效氯含量”可用来衡量含氯消毒剂的消毒能力,其定义是“分别在氧化还原反应中得到1ml电子时,Cl2与该种含氯消毒剂的质量比”,则ClO2的有效氯含量为_______(保留两位小数)。
16.(14分) 某工厂的工业废水中含有大量的FeSO4、较多的Cu2+,为了减少污染并变废为宝,工厂计划从该废水中回收FeSO4和金属铜。请根据以下流程图,完成下列问题。
(1)试剂①的化学式为___________,试剂⑤的化学式为___________,操作②的名称为___________。
(2)鉴别溶液⑧中金属阳离子时,应滴加的试剂依次为___________。请写出该鉴别过程中属于氧化还原反应的离子方程式___________。
(3)溶液⑧与氢氧化钠溶液生成的白色沉淀在空气中不稳定,最后会转化为红褐色沉淀,此现象对应的化学方程式为___________。
17. 高铁酸钾(K2FeO4)具有高效的消毒作用,为一种新型非氯高效消毒剂。已知:K2FeO4易溶于水、微溶于浓碱溶液,不溶于乙醇,在0~5℃的强碱性溶液中较稳定。
I.湿法制备高铁酸钾方法如下(夹持装置略去)。
原理:实验室中常用KClO在强碱性介质中与Fe(NO3)3反应制备K2FeO4。
(1)上述装置中制备氯气的离子方程式为_______。盛装浓盐酸的分液漏斗右侧的导管的作用是_______。
(2)氯气的发生装置可以选择图中的_______(用图中大写字母表示)。
(3)选择上述装置,制备K2FeO4,按气流从左到右的方向,合理的连接顺序是a→_______(填仪器接口字母,仪器不可重复使用)。
(4)写出KClO在强碱性介质中与Fe(NO3)3反应生成K2FeO4的离子方程式:_______。
II.干法制备高铁酸钾的主要反应为:。
(5)该反应中的还原剂是_______,每生成1ml Na2FeO4转移_______个电子(阿伏加德罗常数的值用NA表示)。
19、(7分)海水是巨大的资源宝库,
从海水中提取食盐和溴的过程如图所示:
(1)写出工业上由食盐制备的离子方程式:__________。
(2)步骤Ⅰ中已获得,步骤Ⅱ中又将转化为和,其目的是__________。
(3)步骤Ⅱ中通入热空气吹出,利用了的______(填标号)。
A.氧化性B.还原性C.挥发性D.腐蚀性
(4)步骤Ⅱ中用纯碱溶液吸收,该反应的化学方程式为_______________。
(5)从理论上考虑,下列物质也能吸收的是__________(填标号)。
A.B.NaCl溶液C.溶液D.溶液
(6)查阅资料知,的沸点为58.8 ℃,微溶于水,有毒性和强腐蚀性。步骤Ⅲ中对蒸馏烧瓶采取的加热方式是___________,蒸馏温度过高或过低都不利于生产,请解释原因:__________。
腾冲市2023-2024学年高一上学期期末模拟
化学 答案版
全卷满分100分,考试时间75分钟
注意事项:
1.答卷前,考生务必将自己的姓名,准考证号填写在答题卡上,并将条形码粘贴在答题卡上的指定位置。
2.回答选择题时,选出每小题答案后,用铅笔把答题卡上对应题目的答案标号涂黑。如需改动,用橡皮擦干净后,再选涂其他答案标号。回答非选择题时,将答案写在答题卡上,写在本试卷上无效。考试结束后,将本试卷和答题卡一并收回。
3.可能用到的相对原子质量:H 1 C 12 O 16 S 32 Cl 35.5
一、选择题(本题共15小题,每小题3分,共计45分。在每小题列出的四个选项中,只有一项是符合题目要求的)
1、.科学家指出,多种海产品如虾、蟹、牡蛎等体内含有的+5价As(砷)元素对人体是无毒的。但同时食用大量海鲜和青菜,易产生砒霜()而中毒。这是因为对人体无害的+5价砷类物质在维生素C的作用下,能够转化为有毒的+3价砷类化合物,即大量海鲜+大量维生素C=砒霜。下列有关解释不正确的是( )
A.维生素C具有还原性B.上述过程中砷元素发生氧化反应
C.上述过程中+5价砷类物质作氧化剂D.+5价砷转化为+3价砷时,得到电子
2.“奋斗者”号载人潜水器完成万米深潜海试,这标志着我国在大深度载人深潜领域达到世界领先水平。可作载人潜水器供氧剂,下列关于的说法正确的有( )
①是一种白色固体 ②与反应有生成
③加入紫色石蕊试液中溶液最终变成蓝色 ④可由Na与在常温下反应制得
⑤阴、阳离子的个数比为1:2
A.1种B.2种C.3种D.4种
3.金属及其化合物的转化关系是化学学习的重要内容之一。下列各组物质的转化关系,不能均由一步反应实现的是( )
A.B.
C.D.
4.下列各组离子在指定溶液中一定能大量共存的是( )
A.无色溶液中:
B.酸性溶液中:
C.遇酚酞变红的溶液中:
D.碱性溶液中:
5.设为阿伏加德罗常数的值,下列说法正确的是( )
A.2.4 g Mg与足量稀硫酸反应,转移的电子数为0.1
B.和的混合气体中的氧原子数为0.2
C.中含有的原子数为0.4
D.中含有的分子数为0.25
6、Sr是一种放射性元素,可导致白血病。下列有关说法不正确的是( )
A.的质子数为38B.的中子数和核外电子数之差为11
C.和互为同位素D.可能是一种不溶于水的物质
7.短周期的三种元素X、Y、Z位于同一周期,其最高价氧化物对应的水化物的酸性由强到弱的顺序是,则下列判断中正确的是( )
A.非金属性:X>Y>ZB.原子半径:X>Y>Z
C.原子的最外层电子数:X
A.氯水在阳光照射后产生小气泡,说明有HClO
B.氯水中加入硝酸银溶液,有白色沉淀产生,说明有
C.氯水中加入粉末,有气泡产生,说明有
D.氯水使紫色石蕊溶液先变红后褪色,说明有和
9. 下列离子方程式中,正确的是
A. 稀硫酸滴在铜片上:Cu+2H+ =Cu2++H2↑
B. 氧化镁与稀盐酸混合:MgO+2H+=Mg2++H2O
C. 铜片插入硝酸银溶液中:Cu+Ag+=Cu2++Ag
D. 稀盐酸滴在石灰石上:CaCO3+2H+=Ca2++H2CO3
10.标准状况下,有①;②个HCl分子;③;④。下列对四种气体的某物理量从小到大的关系表示不正确的是( )
A.体积:④<①<②<③B.分子数:④<①<③<②
C.质量:④<①<③<②D.氢原子数:②<④<③<①
11.配制一定物质的量浓度的溶液的操作过程示意图如下:
下列说法中错误的是( )
A.“操作1”需将溶解的溶液及烧杯洗涤液全部转移到容量瓶中
B.“操作2”中玻璃棒起引流作用 C.“操作4”定容时俯视刻度线会造成结果偏低
D.所配制的溶液中
12.亚氯酸钠()是一种高效的漂白剂和氧化剂,可用于各种纤维和某些食品的漂白。用马蒂逊(Mathiesn)法制备亚氯酸钠的流程如图所示,下列说法错误的是( )
A.消毒漂白能力和在使用过程中的安全性比氯气强
B.反应①阶段中,参加反应的和的个数之比为2:1
C.反应②过程中有大量气体冒出,此气体不能使带火星的木条复燃
D.反应②条件下,氧化性:
13. 下列有关物质检验的实验结论正确的是
14、 用如图装置进行的实验,下列能达到相应实验目的的是
A. 用装置①配制NaOH溶液
B. 用装置②检验溶液中是否有K+
C. 用装置③验证NaHCO3和Na2CO3的热稳定性,B中应放的物质是NaHCO3
D. 用装置④制取氯气
15、 为了探究铁及其化合物的氧化性或还原性,某同学设计如下实验操作,对应的实验现象、实验结论及离子方程式均正确的是
二、非选择题(本题包括4小题,共54分)
16、(14分)下表列出了①-⑨九种元素在元素周期表中的位置:
请按要求回答下列问题:
(1)元素⑤的原子结构示意图是___________。
(2)⑤、⑥、⑨三种元素原子半径由大到小的顺序是___________(填元素符号);这三种元素最高价氧化物对应水化物中碱性最强的是___________(填化学式)。
(3)③、④元素的简单氢化物的稳定性较弱的是___________(填化学式)。
(4)写出一种含②元素的10电子化合物___________(填化学式)。
(5)写出元素⑨的单质与水反应的化学方程式___________。
(6)写出元素⑦的最高价氧化物跟盐酸反应的离子方程式___________。
(7)写出元素⑤和④加热条件下反应生成产物电子式___________。
(8)写出由①④⑧元素形成的化合物的结构式___________。
(9)用电子式表示由①③元素形成化合物的形成过程:___________。
17. (10分)化学在日常防疫中发挥了重要作用,各类杀菌消毒剂逐渐被人们所认识和使用。下列是我们常见的几种消毒剂:①“84”消毒液;②H2O2 (在水溶液中可部分电离);③ClO2;④O3;⑤碘酒;⑥75%酒精;⑦过氧乙酸(CH3COOOH);⑧高铁酸钠(Na2FeO4)。回答下列问题:
(1)上述杀菌消毒剂属于非电解质的是_______(填序号)。
(2)各类杀菌消毒剂使用时,必须严格按照使用说明。
①巴西奥运会期间,由于工作人员将“84”消毒液与双氧水两种消毒剂混用,导致游泳池藻类快速生长,池水变绿。一种可能的原因是NaClO与H2O2反应产生O2促进藻类快速生长。该反应说明氧化性:NaClO_______ H2O2 (填“>”或“<”)。当有0.1 ml O2生成时,反应中转移电子为_______ml。
②若混合使用“洁厕灵”(盐酸是成分之一)与“84”消毒液会产生氯气。原因是________(用离子方程式表示)。
(3)“84”消毒液的稀溶液对环境进行消毒,吸收空气中CO2后杀菌效果更好,发生的离子反应方程式为_______。
(4)“有效氯含量”可用来衡量含氯消毒剂的消毒能力,其定义是“分别在氧化还原反应中得到1ml电子时,Cl2与该种含氯消毒剂的质量比”,则ClO2的有效氯含量为_______(保留两位小数)。
16.(14分) 某工厂的工业废水中含有大量的FeSO4、较多的Cu2+,为了减少污染并变废为宝,工厂计划从该废水中回收FeSO4和金属铜。请根据以下流程图,完成下列问题。
(1)试剂①的化学式为___________,试剂⑤的化学式为___________,操作②的名称为___________。
(2)鉴别溶液⑧中金属阳离子时,应滴加的试剂依次为___________。请写出该鉴别过程中属于氧化还原反应的离子方程式___________。
(3)溶液⑧与氢氧化钠溶液生成的白色沉淀在空气中不稳定,最后会转化为红褐色沉淀,此现象对应的化学方程式为___________。
17. 高铁酸钾(K2FeO4)具有高效的消毒作用,为一种新型非氯高效消毒剂。已知:K2FeO4易溶于水、微溶于浓碱溶液,不溶于乙醇,在0~5℃的强碱性溶液中较稳定。
I.湿法制备高铁酸钾方法如下(夹持装置略去)。
原理:实验室中常用KClO在强碱性介质中与Fe(NO3)3反应制备K2FeO4。
(1)上述装置中制备氯气的离子方程式为_______。盛装浓盐酸的分液漏斗右侧的导管的作用是_______。
(2)氯气的发生装置可以选择图中的_______(用图中大写字母表示)。
(3)选择上述装置,制备K2FeO4,按气流从左到右的方向,合理的连接顺序是a→_______(填仪器接口字母,仪器不可重复使用)。
(4)写出KClO在强碱性介质中与Fe(NO3)3反应生成K2FeO4的离子方程式:_______。
II.干法制备高铁酸钾的主要反应为:。
(5)该反应中的还原剂是_______,每生成1ml Na2FeO4转移_______个电子(阿伏加德罗常数的值用NA表示)。
19、(7分)海水是巨大的资源宝库,
从海水中提取食盐和溴的过程如图所示:
(1)写出工业上由食盐制备的离子方程式:__________。
(2)步骤Ⅰ中已获得,步骤Ⅱ中又将转化为和,其目的是__________。
(3)步骤Ⅱ中通入热空气吹出,利用了的______(填标号)。
A.氧化性B.还原性C.挥发性D.腐蚀性
(4)步骤Ⅱ中用纯碱溶液吸收,该反应的化学方程式为_______________。
(5)从理论上考虑,下列物质也能吸收的是__________(填标号)。
A.B.NaCl溶液C.溶液D.溶液
(6)查阅资料知,的沸点为58.8 ℃,微溶于水,有毒性和强腐蚀性。步骤Ⅲ中对蒸馏烧瓶采取的加热方式是___________,蒸馏温度过高或过低都不利于生产,请解释原因:__________。
16、答案:(1) (2) ①. K>Na>Mg ②. KOH
(3)NH3
(4)CH4
(5)
(6)
(7) (8)H-O-Cl
(9)
17(1) ①. Fe ②. H2SO4 ③. 过滤
(2) ①. KSCN溶液, 氯水 ②. 2Fe2+ + Cl2 = 2Fe3+ + 2Cl-
(3)4Fe(OH)2+O2+2H2O = 4Fe(OH)3
18.(1) ①. MnO2+4H++2Cl-Mn2++Cl2↑+2H2O ②. 平衡压强,使分液漏斗中的液体顺利流下
(2)A (3)f→g→c→b→e
(4)
(5) ①. FeSO4、Na2O2 ②. 5NA
19(1)
(2)富集溴元素
(3)C
(4)
(5)C
(6)水浴加热;温度过高,大量水蒸气被蒸出,溴蒸气中水的含量增加;温度过低,溴不能完全被蒸出,产率低
解析:(2)海水中溴元素的含量较低,步骤Ⅰ中已获得,步骤Ⅱ中又将转化为和,其目的是富集溴元素。
(3)易挥发,步骤Ⅱ中通入热空气吹出,利用了的挥发性。
(4)步骤Ⅱ中用纯碱溶液吸收,与溶液反应生成和,反应的化学方程式为。
(5)和反应微弱且微溶于水,不能充分吸收,A项错误;NaCl与不反应,B项错误;具有还原性,能吸收,C项正确;具有氧化性,不能吸收,D项错误。
(6)的沸点为58.8 ℃,步骤Ⅲ中对蒸馏烧瓶采取的加热方式是水浴加热。
选项
实验操作及现象
实验结论
A
某钾盐溶于盐酸,产生能使澄清石灰水变浑浊的无色无味气体
该钾盐是K2CO3
B
向某溶液中加入2滴KSCN溶液,溶液变为血红色
该溶液中一定含有Fe3+
C
向某溶液中加入硝酸银溶液,有白色沉淀生成
该溶液中一定含有Cl-
D
某溶液的焰色试验呈黄色
该溶液一定有Na+,无K+
选项
实验操作
实验现象
实验结论
离子方程式
A
向溶液中加入片
浅绿色溶液变为无色,溶液中有黑色固体生成
具有还原性
B
向溶液中滴加新制氯水
浅绿色溶液变为棕黄色
具有还原性
C
向溶液中加入铁粉
棕黄色溶液变为浅绿色
具有还原性
D
向溶液中加入铜粉
蓝色溶液变为棕黄色
具有氧化性
族
周期
IA
0
1
①
IIA
IIIA
IVA
VA
VIA
VIIA
2
②
③
④
3
⑤
⑥
⑦
⑧
4
⑨
选项
实验操作及现象
实验结论
A
某钾盐溶于盐酸,产生能使澄清石灰水变浑浊的无色无味气体
该钾盐是K2CO3
B
向某溶液中加入2滴KSCN溶液,溶液变为血红色
该溶液中一定含有Fe3+
C
向某溶液中加入硝酸银溶液,有白色沉淀生成
该溶液中一定含有Cl-
D
某溶液的焰色试验呈黄色
该溶液一定有Na+,无K+
选项
实验操作
实验现象
实验结论
离子方程式
A
向溶液中加入片
浅绿色溶液变为无色,溶液中有黑色固体生成
具有还原性
B
向溶液中滴加新制氯水
浅绿色溶液变为棕黄色
具有还原性
C
向溶液中加入铁粉
棕黄色溶液变为浅绿色
具有还原性
D
向溶液中加入铜粉
蓝色溶液变为棕黄色
具有氧化性
族
周期
IA
0
1
①
IIA
IIIA
IVA
VA
VIA
VIIA
2
②
③
④
3
⑤
⑥
⑦
⑧
4
⑨
云南省腾冲市第八中学2023-2024学年高一下学期开学化学试题: 这是一份云南省腾冲市第八中学2023-2024学年高一下学期开学化学试题,文件包含云南省腾冲市第八中学2023--2024学年下学期高开学考化学试卷docx、腾冲市第八中学2023--2024学年下学期高开学考化学答题卡doc等2份试卷配套教学资源,其中试卷共6页, 欢迎下载使用。
云南省腾冲市第八中学2023—2024学年上学期高二第3次月考化学试卷(含答案): 这是一份云南省腾冲市第八中学2023—2024学年上学期高二第3次月考化学试卷(含答案),共22页。试卷主要包含了单选题,填空题,实验题等内容,欢迎下载使用。
云南省保山市、文山州2023-2024学年高一上学期1月期末质量监测化学试题(含答案): 这是一份云南省保山市、文山州2023-2024学年高一上学期1月期末质量监测化学试题(含答案),共16页。试卷主要包含了5 Fe-56 Cu-64,5或均得分)等内容,欢迎下载使用。

