云南省保山市2023-2024学年高一下学期期末质量监测化学试题
展开2024年春季学期期末质量监测
高一年级化学
本试卷分第Ⅰ卷 (选择题)和第Ⅱ卷 (非选择题)两部分。考试结束后,请将答题卡交回。满分100分,考试用时75分钟。
以下数据可供解题时参考。
可能用到的相对原子质量: H—1 C—12 N—14 0—16 S—32
第Ⅰ卷 (选择题, 共42分)
注意事项:
1.答题前,考生务必用黑色碳素笔将自己的学校、班级、姓名、考场号、座位号、准考证号在答题卡上填写清楚。
2.每小题选出答案后,用2B铅笔把答题卡上对应题目的答案标号涂黑。如需改动,用橡皮擦干净后,再选涂其他答案标号。在试题卷上作答无效。
一、选择题 (本大题共14个小题,每小题3分,共42分,在每个小题给出的四个选项中,只有一项是符合题目要求的)
1.化学与生活、环境、科技密切相关,下列有关说法不正确的是
A.古壁画颜料中所用的铁红,其成分为 Fe₂O₃
B.传统烟花在制作时常添加含有铂、铁、钠、锶、钡等金属元素,使其燃放时呈现美丽的颜色
C.“空气捕捉”法能实现从空气中捕获二氧化碳,有利于碳达峰、碳中和
D.废旧电池中含有镍、镉等重金属,不能用填埋法处理
2. Cl₂与 H₂O 反应生成HClO 和HCl, 下列说法正确的是
A.核内中子数为18,核内质子数为17 的核素 Cl可表示为
B.次氯酸电子式:
和¹⁶O₂互为同位素
D. Cl₂ 和 HCl 中含有不同类型的共价键
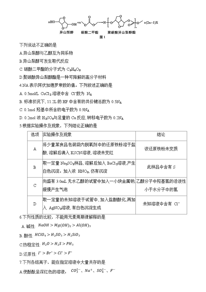
3.聚碳酸异山梨醇酯是一种性能优良的光学材料,可由如图1反应制备。
下列说法不正确的是
A.异山梨醇与乙醇互为同系物
B.异山梨醇可发生取代反应
C. 碳酸二甲酯的分子式为C₃H₆O₃
D.聚碳酸异山梨醇酯是一种可降解的高分子材料
4.NA 表示阿伏加德罗常数的值。下列叙述正确的是
A. 0.5ml/L CuCl₂ 溶液中含 Cl⁻数为 NA
B. 标准状况下, 11.2L的HF中含有的共价键总数为0.5NA
C. 0.1ml羟基中所含的电子数为0.9NA
D. 0.2ml浓H₂SO₄与足量的Cu反应, 转移电子数为0.2NA
5.根据实验操作及现象,下列结论正确的是
6.下列性质的比较,不能用元素周期律解释的是
A. 碱性:
B. 酸性:
C.热稳定性:
D.还原性:
选项
实验操作及现象
结论
A
将少量某食品包装袋内脱氧剂中的还原铁粉溶于盐酸, 溶解后滴入KSCN溶液, 溶液未变红
该还原铁粉未变质
B
取一定量Na₂SO₃样品, 溶解后加入BaCl₂溶液,产生白色沉淀。加入浓 HNO₃, 仍有沉淀
此样品中含有S
C
向盛有3.0mL无水乙醇的试管中加入一小块金属钠, 缓慢产生气泡
乙醇分子中羟基氢的活泼性小于水分子中的氢
D
取一定量的未知溶液于试管中, 加入盐酸酸化,再加入 AgNO₃溶液, 有白色沉淀生成
未知溶液中含有 Cl⁻
7.下列各组离子,能在指定溶液中大量共存的是
A.使酚酞呈深红色的溶液:
B.含大量Ca²⁺的的溶液中: Na⁺、、、⁻
C. 加入 Al能放出H₂ 的溶液中:
D.使 pH 试纸变深蓝色的溶液中:
8.在恒容密闭容器中通入 X并发生反应: 温度 T₁、T₂下X的物质的量浓度c(X)随时间t变化的曲线如图2所示,下列叙述正确的是
A. 温度
B. T₂下, 在0~t₁时间内,
C.M点的正反应速率v正大于N点的逆反应速率
D.该反应进行到M点放出的热量大于进行到W 点放出的热量
9. 向恒容密闭容器中加入2ml NO₂ 存在平衡: 下列分析正确的是
A. 2ml NO₂ 参与反应, 达到平衡后放出56.9kJ的热量
B. 断裂2ml NO₂ 中的共价键所需能量小于断裂 中的共价键所需能量
C.水浴加热,可以实现NO₂的完全转化
D.气体密度不变时,该反应达到平衡状态
10.下列对应的离子方程式书写正确的是
A. 将足量的二氧化碳通入NaClO溶液中:
B.验证“84”消毒液与洁厕剂不能混合的原因:
C.食醋去除水垢中的
D.过量铁粉与稀硝酸反应,产生无色气体:
11.实验室可用图3所示装置制取少量SO₂水溶液并探究其性质,下列有关实验装置和操作说法正确的是
A.将SO₂ 通入氢硫酸中,反应后氧化产物与还原产物的物质的量之比为2:1
B.用装置乙制取SO₂ 水溶液,不能用pH试纸测定溶液的酸性
C.用装置丙吸收尾气中的SO₂
D.用装置甲制取SO₂气体,通入酸性高锰酸钾溶液中可检验其漂白性
12.由 W、X、Y、Z 四种金属按下列装置进行实验。下列说法不正确的是
A.装置甲中 W 电极上发生氧化反应 B.装置乙中Y 电极上的反应式为
C.装置丙中电流由 W 流向Z D.四种金属的活动性强弱顺序为Z>W>Y>X
13.W、X、Y、Z为原子序数依次增大的短周期主族元素,Z 的最外层电子数是 W和X的最外层电子数之和,也是Y的最外层电子数的2倍,W和X的单质常温下均为气体,Y的氧化物为两性氧化物。下列叙述正确的是
A. 原子半径: Z>Y>X>W
B.X 的氧化物均不与水反应
C.工业冶炼单质 Y,可电解熔融状态 Y 的氯化物
D.W、X和Z可形成既含有离子键又含有共价键的化合物
14.利用含锰催化剂Ⅰ催化NH₃脱硝的一种反应机理如图4所示。下列说法不正确的是
A.使用催化剂是为了加快反应速率,提高脱硝效率
B.该过程发生的总反应为
和 中含有的化学键为极性共价键和氢键
装置
现象
金属 W不断溶解
Y 的质量增加
W 上有气体产生
D. 若将 替换为 NHD₂, Ⅳ→Ⅴ反应生成的水可能为DHO、D₂O
第Ⅱ卷 (非选择题,共58分)
注意事项:
第Ⅱ卷用黑色碳素笔在答题卡上各题的答题区域内作答,在试题卷上作答无效。
二、填空题 (本大题共4小题,共58分)
15. (14分)已知A.是化学实验室中常见的有机物,它易溶于水并有特殊气味的液体;B--是石油化学工业重要的基本原料,B属于烃类物质,其相对分子质量为42,有关物质的转化关系如图5所示 (部分反应条件、产物省略)。
回答下列问题:
(1)工业上,由石油 可获得B (填“裂化、裂解” “常压蒸馏”或“减压蒸馏” )。
(2)C 中含有的官能团名称为 ;H的结构简式为 。
(3) A到C的反应类型为 。
(4)由B生成F的化学方程式为 。
(5)A与D反应生成E的化学方程式为 。反应④中浓硫酸的作用为 ,产物E的沸点为 其加热方式最合理的是 (填“水浴加热”或“油浴加热”),图6两套装置选 最合理 (填“a”或“b”)。
16.(15分)研究碳、氮及其化合物的转化对于节能和环境的改善有重大意义。回答下列问题:
Ⅰ. (1) C、CO、CH₄ 和( 是常用的燃料,1ml上述物质分别完全燃烧生成 及H₂O(l)时, 放出的热量依次为393.5kJ、283.0kJ、890.3kJ 和1366.8kJ。 相同质量的这4种燃料完全燃烧,放出热量最多的是 (填化学式)。
(2) 一定条件下, 1mlC(石墨)转化为1ml C(金刚石)要吸收能量。在该条件下,热稳定性: 金刚石 石墨 (填“<”“>”或“=” )。
Ⅱ. 在2L密闭容器内, 800℃时NO(g)和 反应生成 )的体系中, n(NO)随时间的变化如下表所示:
(3)该反应NO的平衡转化率= ;上述反应达到平衡后,在 恒容条件下充入氖气, v正 v逆 (填“<” “>”或“=” )。
(4) 图7中表示 NO₂ 变化曲线的是 , 用O₂表示从0~2s内该反应的平均速率= 。
(5)下列能说明该反应已达到平衡状态的是 (填序号)。
b.容器内气体的相对分子质量保持不变
c.容器内压强保持不变
d.容器内密度保持不变
(6)新型高效的氢氧燃料电池采用铂为电极材料,两电极上分别通入 和 内电路为KOH溶液。电池负极的电极反应式为 ,在内电路中OH⁻移向 (填“负极”或“正极”)。
17. (14分) X、Y、Z、W为原子序数依次增大的四种短周期元素,其中Z为第ⅡA族金属元素,X、W为同一主族元素。X、Z、W 形成的最高价氧化物分别为甲、乙、丙。x、y₂、z、w分别为X、Y、Z、W的单质, 丁是化合物。其转化关系如图 8所示。
请根据以上情况,回答下列问题:
(1)W元素在周期表中的位置为第 周期第 族。
(2)乙中含有的化学键类型是 (填“极性共价键”“非极性共价键”或“离子键”),甲的
时间/s
0
1
2
3
4
5
n(NO)/ ml
0.020
0.010
0.008
0.007
0.007
0.007
电子式为 ,丁属于 (填“酸性氧化物”“碱性氧化物”或“不成盐氧化物”)。
(3)反应③的化学方程式为 。
(4)下列判断正确的是 (填序号)。
A.反应①、②属于氧化还原反应
B.Y 的离子半径比Z的离子半径小
C.反应③可以证明X 的非金属性强于 W
D.一定条件下,x与甲反应生成丁
(5)向等质量的两份z粉a和b分别加入过量的稀硫酸,同时向a中加少量( 溶液,下图中产生H₂的体积V(L)与时间t(min)的关系,其中正确的是 (填序号)。
18.(15分) Ⅰ.绿水青山是习近平总书记构建美丽中国的伟大构想,可用化学实现“变废为宝”,碱式硫酸铁是一种用于污水处理的新型高效絮凝剂,可由硫酸亚铁同热的稀硝酸制得,工业上利用废铁屑 (含少量氧化铝、铁的氧化物等)生产碱式硫酸铁的工艺流程如图9:
已知: 溶液除去油污的原理类似 溶液水解 (离子方程式表示为
②部分阳离子以氢氧化物形式沉淀时溶液的pH如下表所示。
回答下列问题:
沉淀物
Fe(OH)₃
Fe(OH)₂
Al(OH)₃
开始沉淀的pH
2.3
7.5
3.4
完全沉淀的pH
3.2
9.7
4.4
(1)可用 Na₂CO₃溶液除去废铁屑表面油污的原因是 (用离子方程式表示)。
(2)“酸浸”后溶液中主要的金属阳离子有 (填离子符号)。
(3)“调pH”时加入少量 NaHCO₃应控制pH的范围是 , 理由是 。
(4)“氧化”中加入 NaNO₃ 和稀H₂SO₄ 的目的是氧化] 写出该反应的离子方程式: 。
Ⅱ.(5)为了除去CO₂气体中的SO₂气体,下列仪器和药品组合合理的是 (填序号)。
仪器:①洗气瓶 ②干燥管
药品:③固态生石灰 ④苏打溶液 ⑤饱和小苏打溶液
A. ①⑤ B. ②⑤
C. ①③ D. ①④
(6)下列物质能使品红溶液褪色,且褪色原理基本相同的是 (填序号)。
①活性炭 ②新制氯水 ③二氧化硫 ④臭氧 ⑤过氧化钠 ⑥双氧水
A. ①②④ B. ②③⑤
C. ②④⑤⑥ D. ③④⑥
(7)为测定空气中SO₂的含量,某课外小组的同学将空气样品经过管道通入密闭容器的200mL 0.100ml/L的酸性高锰酸钾。已知S 与该溶液反应的离子方程式为(未配平):
若管道中空气流量为a L/min,经过b min溶液恰好褪色,假定样品中的SO₂可被溶液充分吸收,则该空气样品中SO₂的含量为 g/L。
云南省文山州2023-2024学年高一下学期期末中小学学业质量监测化学试题(含解析): 这是一份云南省文山州2023-2024学年高一下学期期末中小学学业质量监测化学试题(含解析),共16页。试卷主要包含了设为阿伏加德罗常数的值,下列实验装置和描述都正确的是等内容,欢迎下载使用。
云南省文山州2023-2024学年高一下学期中小学期末学业质量监测化学试题: 这是一份云南省文山州2023-2024学年高一下学期中小学期末学业质量监测化学试题,文件包含2024年文山州中小学学业质量监测高一化学试题卷pdf、2024年文山州中小学学业质量监测高一化学试题卷答案docx等2份试卷配套教学资源,其中试卷共15页, 欢迎下载使用。
05,云南省保山市、文山州2023-2024学年高二上学期期末质量监测化学试题: 这是一份05,云南省保山市、文山州2023-2024学年高二上学期期末质量监测化学试题,共17页。试卷主要包含了 下列离子方程式书写正确的是, 下列说法错误的是,4ml,A变化0等内容,欢迎下载使用。

