初中物理粤沪版八年级上册1 光世界巡行课时作业
展开1、 太阳光射不到物体的影子里, 是因为光在空气里的传播路径是直的. ( )
2、光在水里传播的速度大约是空气里的3/4.( )
3、影子的形成, 说明光在同一种均匀介质中是沿直线传播的.( )
4、 燃烧的蜡烛、点亮的电灯、萤火虫、夜空中的月亮都是光源.( )
5、能使各种色光全部反射的不透明体的颜色是白色的.( )
二、单选题:
6、雷雨来临时,人们总是先看见闪电后听到雷声,这是因为( )
A.人眼反应快,人耳反应慢
B.电光速度快,雷声速度慢
C.打雷时先发出闪电,后发出雷声
D.自然存在的现象,无法解释
7、光的色散就是( )
A.单色光合成复色光的现象
B.复色光分解为单色光的现象
C.红光和紫光变成白色光的现象
D.白光变成红光和紫光的现象
8、绿色植物叶子里的叶绿素是绿色的,所以( )
A.绿色光对植物生长最有利
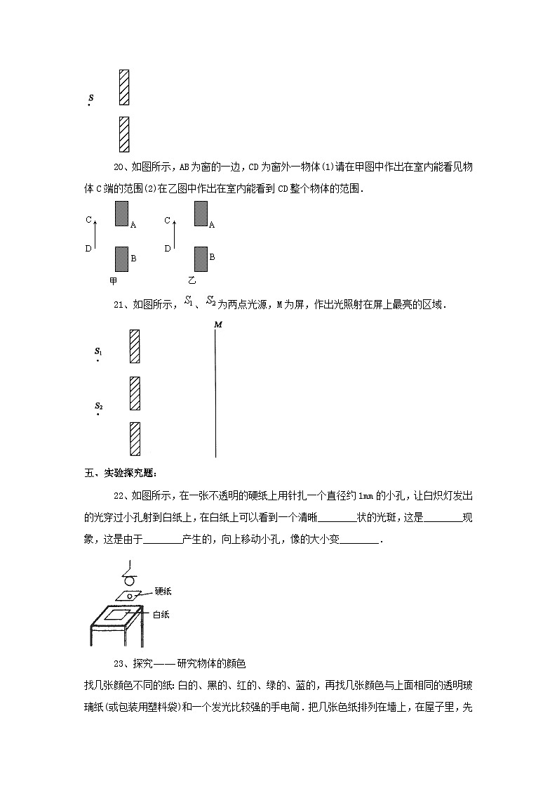
B.绿色光对植物生长最不利
C.一切色光对植物生长的作用相同
D.绿色光适合某些绿色植物
9、如图所示,给定月球的影区分布,当人随地球一道运动时要看到日环食,只有地球运行到( )
A.甲区域 B.乙区域 C.丙区域 D.丁区域
10、小孔成像所成的像一定是( )
A.倒立的像 B.正立的像 C.放大的像 D.缩小的像
三、填空题:
11、我们在研究光的直线传播问题时,运用的方法是________.
12、光在玻璃中传播速度是光在真空中传播速度的, 则光在玻璃中传播速度是__________千米/秒.
13、立竿见影,就是把竹竿竖在阳光下,立刻就能看到它的影子.如果将竹竿移动,影子也随之移动,这说明:由于光的________使竹竿形成影子.
14、________叫光源,在太阳、月亮、点燃的蜡烛以及正在工作的探照灯中,不属于光源的是________。
15、光在________中的传播速度最大,这个速度是________米/秒.
16、光在同一种均匀介质中是沿________传播的,光在真空中的传播速度是________m/s,10s内传播的距离为________m.
四、作图题:
17、如图所示,ab和cd是两条从同一发光点S发出的光线,用作图法确定发光点S的位置.
18、如图所示,S为一点光源,作出物体AB在地面上的影子.
19、如图所示,S为一点光源,作出人在墙的右侧通过窗口看到S的范围.
20、如图所示,AB为窗的一边,CD为窗外一物体(1)请在甲图中作出在室内能看见物体C端的范围(2)在乙图中作出在室内能看到CD整个物体的范围.
21、如图所示,、为两点光源,M为屏,作出光照射在屏上最亮的区域.
五、实验探究题:
22、如图所示,在一张不透明的硬纸上用针扎一个直径约1mm的小孔,让白炽灯发出的光穿过小孔射到白纸上,在白纸上可以看到一个清晰________状的光斑,这是________现象,这是由于________产生的,向上移动小孔,像的大小变________.
23、探究研究物体的颜色
找几张颜色不同的纸:白的、黑的、红的、绿的、蓝的,再找几张颜色与上面相同的透明玻璃纸(或包装用塑料袋)和一个发光比较强的手电筒.把几张色纸排列在墙上,在屋子里,先用手电筒射出的白光依次照射各张色纸,记下它们的颜色;再用各张色纸蒙住手电筒的前端,用不同的色光依次照射各张色纸,把观察到的各张色纸的颜色填入下页表中.
根据观察到的现象你能得出什么结论?
六、阅读材料题:
24、很早的时候,我们祖先就注意观察天象,商朝甲骨文里有许多日食、月食的记载,如图所示.近年,我国科学家根据古书中“(周)懿王元年天再旦于郑”的记载,猜想“天再旦”是天亮了两次,即发生在早晨日全食.恰巧,1997年3月9日,我国境内发生了20世纪最后一次日全食.日全食发生时,新疆北部正好是天亮之际.这次日全食的观察,证实了我国科学家对“天再旦”的猜想,为我国“夏商周断代工程”的课题研究提供了重要的依据.经过推算,我国科学家得出周王元年是公元前899年.日全食现象可以用________来解释.科学家们在这次研究中采用了多种科学方法,请你任意写出两种:________.
参考答案
1、√
2、√
3、√
4、×
5、√
6、B
7、B
8、D
9、D
10、A 提示:小孔成像成的是倒立的实像,它可以是放大的.等大的或缩小的.
11、理想化
12、200000
13、直线传播
14、能自行发光的物体,月亮
15、真空,3×
16、直线,3×108,3×109
17、
18、
19、
20、 如图所示.
画图时应注意,范围为室内能看到的部分,光线应带箭头,看到的部分应画成阴影.
21、
22、灯丝,小孔成像,光沿直线传播,大
23、透明体的颜色是由它透过的白色光决定的,有色不透明体反射与它颜色相同的光.
同学们能总结出部分内容也可以,例:用任何色光照黑纸都呈现黑色;用色光照射白纸呈现与色光相同的颜色等等,只要正确均可,不必求全.
24、光的直线传播,猜想(测)、观测推算、验证等
粤沪版八年级上册第三章 光和眼睛1 光世界巡行一课一练: 这是一份粤沪版八年级上册第三章 光和眼睛1 光世界巡行一课一练,共2页。试卷主要包含了光有什么用途等内容,欢迎下载使用。
初中物理1 光世界巡行练习题: 这是一份初中物理1 光世界巡行练习题,共5页。试卷主要包含了判断题,单选题,填空题,作图题,实验探究题,阅读材料题等内容,欢迎下载使用。
物理八年级上册1 光世界巡行随堂练习题: 这是一份物理八年级上册1 光世界巡行随堂练习题,共1页。试卷主要包含了光与人类生活息息相关,请通过社会调查或查阅资料了解等内容,欢迎下载使用。

