资料中包含下列文件,点击文件名可预览资料内容
还剩14页未读,
继续阅读
所属成套资源:新鲁科版物理必修第一册课件PPT+同步练习+章节检测
成套系列资料,整套一键下载
【章节检测】第五章 章节总结与检测-2024-2025学年高一物理精讲精练(鲁科版必修第一册)
展开
这是一份第五章 章节总结与检测-2023-2024学年高一物理精讲精练(鲁科版必修第一册),文件包含第五章章节总结与检测-高一物理精讲精练鲁科版必修第一册原卷版docx、第五章章节总结与检测-高一物理精讲精练鲁科版必修第一册解析版docx等2份试卷配套教学资源,其中试卷共40页, 欢迎下载使用。
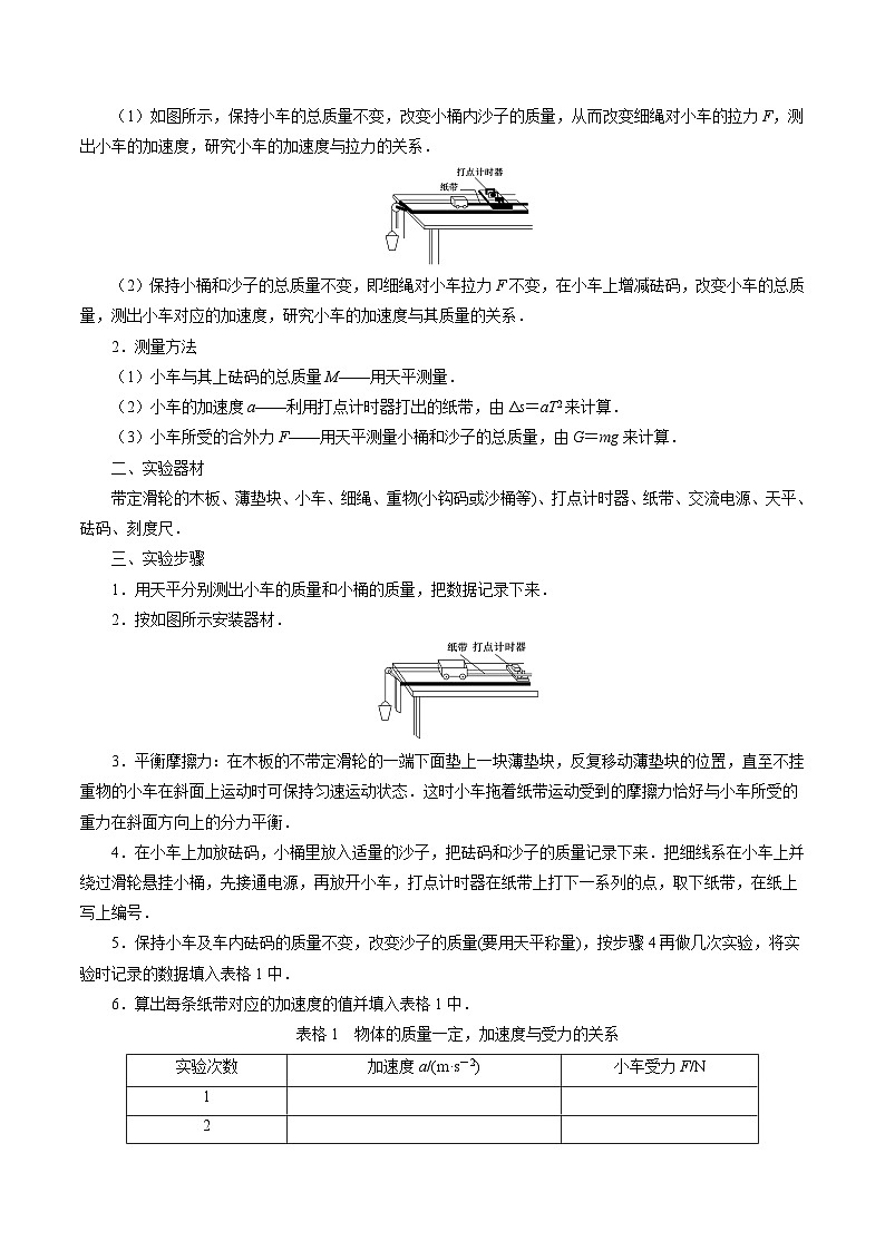
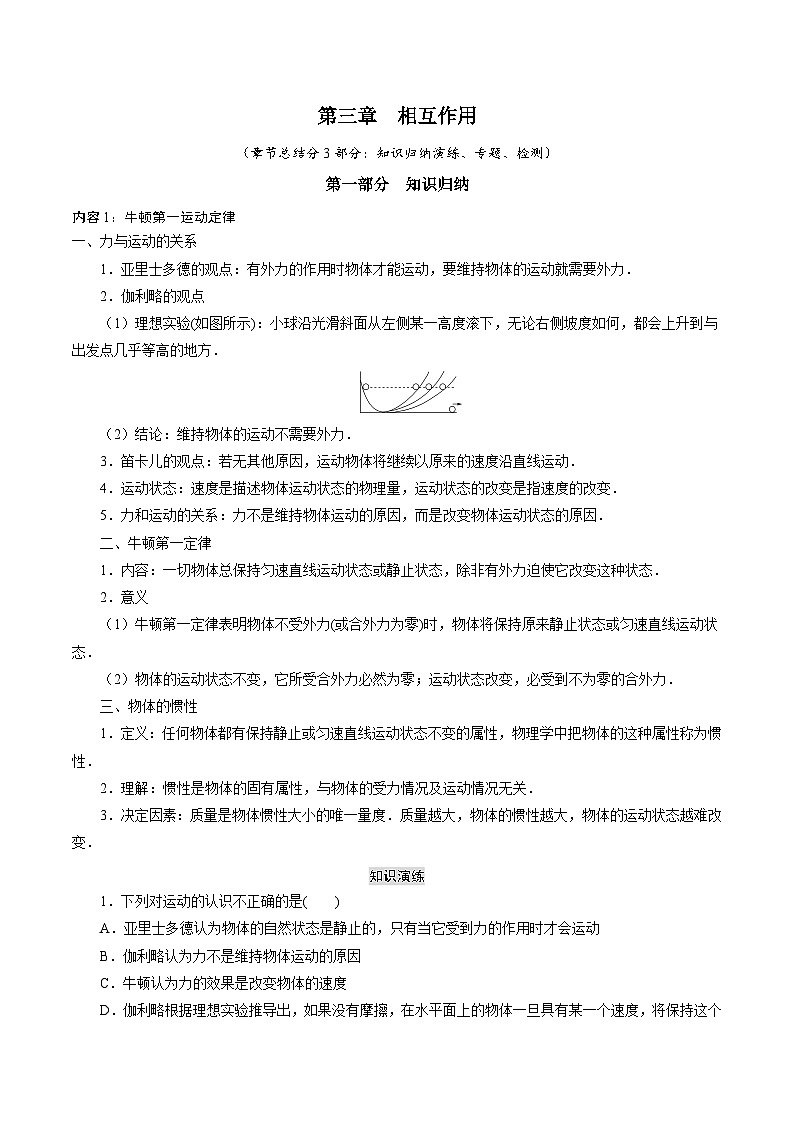
第三章 相互作用(章节总结分3部分:知识归纳演练、专题、检测)第一部分 知识归纳内容1:牛顿第一运动定律一、力与运动的关系1.亚里士多德的观点:有外力的作用时物体才能运动,要维持物体的运动就需要外力.2.伽利略的观点(1)理想实验(如图所示):小球沿光滑斜面从左侧某一高度滚下,无论右侧坡度如何,都会上升到与出发点几乎等高的地方.(2)结论:维持物体的运动不需要外力.3.笛卡儿的观点:若无其他原因,运动物体将继续以原来的速度沿直线运动.4.运动状态:速度是描述物体运动状态的物理量,运动状态的改变是指速度的改变.5.力和运动的关系:力不是维持物体运动的原因,而是改变物体运动状态的原因.二、牛顿第一定律1.内容:一切物体总保持匀速直线运动状态或静止状态,除非有外力迫使它改变这种状态.2.意义(1)牛顿第一定律表明物体不受外力(或合外力为零)时,物体将保持原来静止状态或匀速直线运动状态.(2)物体的运动状态不变,它所受合外力必然为零;运动状态改变,必受到不为零的合外力.三、物体的惯性1.定义:任何物体都有保持静止或匀速直线运动状态不变的属性,物理学中把物体的这种属性称为惯性.2.理解:惯性是物体的固有属性,与物体的受力情况及运动情况无关.3.决定因素:质量是物体惯性大小的唯一量度.质量越大,物体的惯性越大,物体的运动状态越难改变.知识演练1.下列对运动的认识不正确的是( )A.亚里士多德认为物体的自然状态是静止的,只有当它受到力的作用时才会运动B.伽利略认为力不是维持物体运动的原因C.牛顿认为力的效果是改变物体的速度D.伽利略根据理想实验推导出,如果没有摩擦,在水平面上的物体一旦具有某一个速度,将保持这个速度永远运动下去2.以下几种情况中,不需要对物体施加力的是( )A.物体从静止变为运动B.物体从运动变为静止C.物体的运动方向不断改变D.物体的速度大小和运动方向都不改变3.下列说法中正确的是( )A.静止或匀速直线运动的物体一定不受外力的作用B.战斗机在战斗前丢掉副油箱,目的是减小惯性C.从高处下落的玻璃杯比低处下落的玻璃杯容易碎,是因为前者惯性比较大D.物体运动状态改变的难易程度取决于速度的大小4.下列有关惯性的说法中,正确的是( )A.乘坐汽车时系好安全带可减小惯性B.宇宙飞船在太空中也有惯性C.运动员跑得越慢惯性越小D.汽车在启动时才有惯性内容2:科学探究:加速度与力、质量的关系一、实验原理和方法1.探究加速度a与力F及质量m的关系,采用的基本方法是控制变量法.(1)如图所示,保持小车的总质量不变,改变小桶内沙子的质量,从而改变细绳对小车的拉力F,测出小车的加速度,研究小车的加速度与拉力的关系.(2)保持小桶和沙子的总质量不变,即细绳对小车拉力F不变,在小车上增减砝码,改变小车的总质量,测出小车对应的加速度,研究小车的加速度与其质量的关系.2.测量方法(1)小车与其上砝码的总质量M——用天平测量.(2)小车的加速度a——利用打点计时器打出的纸带,由Δs=aT2来计算.(3)小车所受的合外力F——用天平测量小桶和沙子的总质量,由G=mg来计算.二、实验器材带定滑轮的木板、薄垫块、小车、细绳、重物(小钩码或沙桶等)、打点计时器、纸带、交流电源、天平、砝码、刻度尺.三、实验步骤1.用天平分别测出小车的质量和小桶的质量,把数据记录下来.2.按如图所示安装器材.3.平衡摩擦力:在木板的不带定滑轮的一端下面垫上一块薄垫块,反复移动薄垫块的位置,直至不挂重物的小车在斜面上运动时可保持匀速运动状态.这时小车拖着纸带运动受到的摩擦力恰好与小车所受的重力在斜面方向上的分力平衡.4.在小车上加放砝码,小桶里放入适量的沙子,把砝码和沙子的质量记录下来.把细线系在小车上并绕过滑轮悬挂小桶,先接通电源,再放开小车,打点计时器在纸带上打下一系列的点,取下纸带,在纸上写上编号.5.保持小车及车内砝码的质量不变,改变沙子的质量(要用天平称量),按步骤4再做几次实验,将实验时记录的数据填入表格1中.6.算出每条纸带对应的加速度的值并填入表格1中.表格1 物体的质量一定,加速度与受力的关系7.保持沙子和小桶的质量不变,在小车上增减砝码,重复上述步骤4,将实验时记录的数据填入表格2中.8.算出每条纸带对应的加速度的值并填入表格2中.表格2 物体受到的合外力一定,加速度与质量的关系四、数据处理1.探究加速度与力的关系:以a为纵坐标、F为横坐标,根据表格1中的各组数据在坐标系中描点.如果这些点在一条过原点的直线上,说明a与F成正比,如图所示.2.探究加速度与质量的关系:“a与M成反比”实际上就是“a与eq \f(1,M)成正比”.以a为纵坐标,eq \f(1,M)为横坐标建立坐标系,根据表格2中的数据描点.根据aeq \f(1,M)图像是一条不过原点的直线,就能判断a是不是与质量M成反比,如图所示.3.实验结论在误差允许的范围内:(1)物体质量一定时,物体的加速度大小与作用在物体上的合外力成正比.(2)物体受到的合外力一定时,物体的加速度大小与物体的质量成反比.(3)综合(1)(2)结论,则有:物体的加速度大小与作用在物体上的合外力成正比,与物体的质量成反比.五、误差分析1.系统误差(1)误差分析:本实验中所挂重物的重力为G,小车受到细线的拉力为T.由于沙桶是在加速下降,所以TF′C.当马与车做减速运动时,F3μmg时,A相对B滑动D.无论F为何值,B的加速度不会超过eq \f(1,2)μg专题3:动力学的两类基本问题1.已知物体的受力情况,研究物体的运动情况,即在已知物体的受力情况下,求出物体的加速度,结合运动学公式确定物体的运动情况.eq \x(\a\al(已知物体,受力情况))eq \o(――→,\s\up17(由F=ma))eq \x(求得a)eq \o(――→,\s\up11(由匀变速直,线运动公式),\s\do4( , ))eq \x(求得s、v0、vt、t)2.已知物体的运动情况,研究物体的受力情况,即在已知物体的运动情况下,由运动学公式求出物体的加速度,再由加速度确定物体的受力情况.eq \x(\a\al(已知物体,运动情况))eq \o(――→,\s\up11(由匀变速直,线运动公式),\s\do4( , ))eq \x(求得a)eq \o(――→,\s\up11(由F=ma),\s\do4( ))eq \x(\a\al(求得物体,受力情况))【例3】 如图所示为何雯娜在蹦床比赛中的画面.已知何雯娜的体重为49 kg,设她从3.2 m高处自由下落后与蹦床的作用时间为1.2 s,离开蹦床后上升的高度为5 m,试求她对蹦床的平均作用力.(g取10 m/s2)【针对训练】3.如图所示,在倾角θ=37°的足够长的固定斜面底端有一质量m=1 kg的物体,物体与斜面间动摩擦因数μ=0.25.现用轻细绳将物体由静止沿斜面向上拉动,拉力F=10 N,方向平行斜面向上,经时间t=4 s绳子突然断了.求:(sin 37°=0.60,cos 37°=0.80,g=10 m/s2)(1)绳断时物体的速度大小;(2)从绳子断了开始到物体再返回到斜面底端的运动时间.第三部分 章节检测(时间:90分钟 分值:100分)一、选择题(本题共10小题,每小题4分,共40分.在每小题给出的四个选项中,第1~6题只有一项符合题目要求,第7~10题有多项符合题目求,全部选对的得4分,选对但不全的得2分,有选错的得0分)1.如图所示,一人站在电梯中的体重计上随电梯一起运动.用W表示电梯匀速上升时体重计的示数,W1和W2分别表示电梯以大小为a的加速度加速上升和减速上升时体重计的示数,则( )A.W2W1-W22.如图所示,桌面上有一光滑的木块,木块上有一小球,快速向右推动木块,小球的位置可能在桌面上的哪点( )A.A点 B.B点C.O点 D.无法确定3.雨滴从空中由静止落下,若雨滴下落时空气对其的阻力随雨滴下落速度的增大而增大,如图所示的图像可以正确反映出雨滴下落运动情况的是( )A B C D4.如图所示,在光滑的水平面上,质量分别为m1和m2的木块A和B之间用轻弹簧相连,在拉力F作用下,以加速度a做匀加速直线运动,某时刻突然撤去拉力F,此时A和B的瞬时加速度分别为a1和a2,则( )A.a1=a2=0B.a1=a,a2=0C.a1=eq \f(m1,m1+m2)a,a2=eq \f(m2,m1+m2)aD.a1=a,a2=-eq \f(m1,m2)a5.在水平地面上运动的小车车厢底部有一质量为m1的木块,木块和车厢通过一根轻质弹簧相连接,弹簧的劲度系数为k.在车厢的顶部用一根细线悬挂一质量为m2的小球.某段时间内发现细线与竖直方向的夹角为θ,在这段时间内木块与车厢保持相对静止,如图所示.不计木块与车厢底部的摩擦力,则在这段时间内弹簧的形变为( )A.压缩量为eq \f(m1g,k)tan θ B.伸长量为eq \f(m1g,k)tan θC.压缩量为eq \f(m1g,ktan θ) D.伸长量为eq \f(m1g,ktan θ)6.沿固定斜面下滑的物体受到与斜面平行向上的拉力F的作用,其下滑的速度—时间图线如图所示.已知物体与斜面之间的动摩擦因数为常数,在0~5 s、5~10 s、10~15 s内F的大小分别为F1、F2和F3,则( )A.F1<F2 B.F2>F3C.F1>F3 D.F1=F37.如图甲所示,地面上有一质量为M的重物,用力F向上提它,由力F变化而引起物体加速度变化的函数关系如图乙所示,则下列说法中正确的是( )甲 乙A.当F小于图中A点值时,物体的重力Mg>F,物体不动B.图中A点值即为物体的重力值C.物体向上运动的加速度和力F成正比D.图线延长和纵轴的交点B的数值等于该地的重力加速度8.如图所示,在建筑工地上一建筑工人两手对称用水平力将两长方形水泥制品P和Q夹紧,并以加速度a竖直向上搬起,P和Q的质量分别为2m和3m,水平力为F,P和Q间动摩擦因数为μ,在此过程中( )A.P受到Q的摩擦力方向一定竖直向下B.P受到Q的摩擦力大小为2μFC.P受到Q的摩擦力大小为0.5m(g+a)D.P受到Q的摩擦力大小为1.5m(g+a)9.如图所示,在光滑水平地面上,水平外力F拉动小车和木块一起做无相对滑动的加速运动.小车质量为M,木块质量为m,加速度大小为a,木块和小车之间的动摩擦因数为μ,则在这个过程中,木块受到的摩擦力大小是( )A.μmg B.eq \f(mF,M+m)C.μ(M+m)g D.ma10.放在水平地面上的一物块,受到方向不变的水平推力F的作用,F的大小与时间t的关系如图甲所示,物块速度v与时间t的关系如图乙所示.取重力加速度g=10 m/s2.由此两图像可以求得物块的质量m和物块与地面之间的动摩擦因数μ分别为( )A.m=0.5 kg B.m=1.5 kgC.μ=0.4 D.μ=0.2二、非选择题(本题共6小题,共60分,按题目要求作答)11.在“探究加速度与力、质量的关系”的实验中,保持小车的质量不变,改变小车所受的作用力,测得的数据见下表.(1)如图所示的坐标纸上已描出了部分数据点,请在坐标纸上描出第2、4组数据对应的点,然后作出aF图像.(2)由所作图线可以得到结论:在质量一定的情况下,加速度a与作用力F成________比.(3)当研究加速度与物体质量的关系时,应保持__________________不变,改变小车的质量来进行实验.12.某实验小组利用如图所示的装置探究加速度与力、质量的关系.(1)(多选)下列做法正确的是________(填字母代号).A.调节滑轮的高度,使牵引木块的细绳与长木板保持平行B.在调节木板倾斜度,平衡木块受到的滑动摩擦力时,将装有砝码的砝码桶通过定滑轮拴在木块上C.实验时,先放开木块再接通打点计时器的电源D.通过增减木块上的砝码改变质量时,不需要重新调节木板倾斜度(2)为使砝码桶及桶内砝码的总重力在数值上近似等于木块运动时受到的拉力,应满足的条件是砝码桶及桶内砝码的总质量________(选填“远大于”“远小于”或“近似等于”)木块和木块上砝码的总质量.(3)甲、乙两同学在同一实验室,各取一套装置放在水平桌面上,木块上均不放砝码,在没有平衡摩擦力的情况下,研究加速度a与拉力F的关系,分别得到图中甲、乙两条直线.设甲、乙用的木块质量分别为m甲、m乙,甲、乙用的木块与木板间的动摩擦因数分别为μ甲、μ乙,由图可知,m甲________m乙,μ甲________μ乙.(均选填“大于”“小于”或“等于”)13.某飞机场利用如图所示的传送带将地面上的货物运送到飞机上,传送带与地面的夹角θ=30°,传送带两端A、B的距离L=10 m,传送带以v=5 m/s的恒定速度匀速向上运动.在传送带底端A轻放上一质量m=5 kg的货物,货物与传送带间的动摩擦因数μ=eq \f(\r(3),2).求货物从A端运送到B端所需的时间.(g取10 m/s2)14.如图所示,在水平桌面的边角处有一轻质光滑的定滑轮,一条不可伸长的轻绳绕过定滑轮分别与物块A、B相连,细绳处于伸直状态,物块A和B的质量分别为mA=8 kg和mB=2 kg,物块A与水平桌面间的动摩擦因数μ=0.1,物块B距地面的高度h=0.15 m,桌面上部分的绳足够长.现将物块B从h高处由静止释放,直至A停止运动.求A在水平桌面上运动的时间.(g取10 m/s2)15.(12分)美国密执安大学五名学习航空航天工程的大学生搭乘NASA的飞艇参加了“微重力学生飞行机会计划”,飞行员将飞艇开到6 000 m的高空后,让其由静止开始下落,以模拟一种微重力的环境,下落过程中飞艇所受空气阻力仅为其重力的0.04倍,这样持续25 s之久,大学生们就可以进行微重力影响的实验.25 s之后,飞艇向下做匀减速运动,若要求飞艇在离地面高度500 m时速度要减小为零,重力加速度g取10 m/s2,试计算:(1)飞艇在25 s内所下落的高度;(2)飞艇做匀减速运动的过程中,飞艇的加速度大小.16.(14分)一长木板置于粗糙水平地面上,木板左端放置一小物块,在木板右方有一墙壁,木板右端与墙壁的距离为4.5 m,如图甲所示.t=0时刻开始,小物块与木板一起以共同速度向右运动,直至t=1 s时木板与墙壁碰撞(碰撞时间极短).碰撞前后木板速度大小不变,方向相反;运动过程中小物块始终未离开木板.已知碰撞后1 s时间内小物块的vt图线如图乙所示.木板的质量是小物块质量的15倍,重力加速度大小g取10 m/s2.求:甲 乙(1)木板与地面间的动摩擦因数μ1及小物块与木板间的动摩擦因数μ2;(2)木板的最小长度.实验次数加速度a/(m·s-2)小车受力F/N1234实验次数 加速度a/(m·s-2)小车及车内砝码质量M/kg小车及车内砝码质量的倒数eq \f(1,M)/kg-11234组别12345F/N1.02.03.04.05.0a/(m·s-2)0.400.831.181.582.00
第三章 相互作用(章节总结分3部分:知识归纳演练、专题、检测)第一部分 知识归纳内容1:牛顿第一运动定律一、力与运动的关系1.亚里士多德的观点:有外力的作用时物体才能运动,要维持物体的运动就需要外力.2.伽利略的观点(1)理想实验(如图所示):小球沿光滑斜面从左侧某一高度滚下,无论右侧坡度如何,都会上升到与出发点几乎等高的地方.(2)结论:维持物体的运动不需要外力.3.笛卡儿的观点:若无其他原因,运动物体将继续以原来的速度沿直线运动.4.运动状态:速度是描述物体运动状态的物理量,运动状态的改变是指速度的改变.5.力和运动的关系:力不是维持物体运动的原因,而是改变物体运动状态的原因.二、牛顿第一定律1.内容:一切物体总保持匀速直线运动状态或静止状态,除非有外力迫使它改变这种状态.2.意义(1)牛顿第一定律表明物体不受外力(或合外力为零)时,物体将保持原来静止状态或匀速直线运动状态.(2)物体的运动状态不变,它所受合外力必然为零;运动状态改变,必受到不为零的合外力.三、物体的惯性1.定义:任何物体都有保持静止或匀速直线运动状态不变的属性,物理学中把物体的这种属性称为惯性.2.理解:惯性是物体的固有属性,与物体的受力情况及运动情况无关.3.决定因素:质量是物体惯性大小的唯一量度.质量越大,物体的惯性越大,物体的运动状态越难改变.知识演练1.下列对运动的认识不正确的是( )A.亚里士多德认为物体的自然状态是静止的,只有当它受到力的作用时才会运动B.伽利略认为力不是维持物体运动的原因C.牛顿认为力的效果是改变物体的速度D.伽利略根据理想实验推导出,如果没有摩擦,在水平面上的物体一旦具有某一个速度,将保持这个速度永远运动下去2.以下几种情况中,不需要对物体施加力的是( )A.物体从静止变为运动B.物体从运动变为静止C.物体的运动方向不断改变D.物体的速度大小和运动方向都不改变3.下列说法中正确的是( )A.静止或匀速直线运动的物体一定不受外力的作用B.战斗机在战斗前丢掉副油箱,目的是减小惯性C.从高处下落的玻璃杯比低处下落的玻璃杯容易碎,是因为前者惯性比较大D.物体运动状态改变的难易程度取决于速度的大小4.下列有关惯性的说法中,正确的是( )A.乘坐汽车时系好安全带可减小惯性B.宇宙飞船在太空中也有惯性C.运动员跑得越慢惯性越小D.汽车在启动时才有惯性内容2:科学探究:加速度与力、质量的关系一、实验原理和方法1.探究加速度a与力F及质量m的关系,采用的基本方法是控制变量法.(1)如图所示,保持小车的总质量不变,改变小桶内沙子的质量,从而改变细绳对小车的拉力F,测出小车的加速度,研究小车的加速度与拉力的关系.(2)保持小桶和沙子的总质量不变,即细绳对小车拉力F不变,在小车上增减砝码,改变小车的总质量,测出小车对应的加速度,研究小车的加速度与其质量的关系.2.测量方法(1)小车与其上砝码的总质量M——用天平测量.(2)小车的加速度a——利用打点计时器打出的纸带,由Δs=aT2来计算.(3)小车所受的合外力F——用天平测量小桶和沙子的总质量,由G=mg来计算.二、实验器材带定滑轮的木板、薄垫块、小车、细绳、重物(小钩码或沙桶等)、打点计时器、纸带、交流电源、天平、砝码、刻度尺.三、实验步骤1.用天平分别测出小车的质量和小桶的质量,把数据记录下来.2.按如图所示安装器材.3.平衡摩擦力:在木板的不带定滑轮的一端下面垫上一块薄垫块,反复移动薄垫块的位置,直至不挂重物的小车在斜面上运动时可保持匀速运动状态.这时小车拖着纸带运动受到的摩擦力恰好与小车所受的重力在斜面方向上的分力平衡.4.在小车上加放砝码,小桶里放入适量的沙子,把砝码和沙子的质量记录下来.把细线系在小车上并绕过滑轮悬挂小桶,先接通电源,再放开小车,打点计时器在纸带上打下一系列的点,取下纸带,在纸上写上编号.5.保持小车及车内砝码的质量不变,改变沙子的质量(要用天平称量),按步骤4再做几次实验,将实验时记录的数据填入表格1中.6.算出每条纸带对应的加速度的值并填入表格1中.表格1 物体的质量一定,加速度与受力的关系7.保持沙子和小桶的质量不变,在小车上增减砝码,重复上述步骤4,将实验时记录的数据填入表格2中.8.算出每条纸带对应的加速度的值并填入表格2中.表格2 物体受到的合外力一定,加速度与质量的关系四、数据处理1.探究加速度与力的关系:以a为纵坐标、F为横坐标,根据表格1中的各组数据在坐标系中描点.如果这些点在一条过原点的直线上,说明a与F成正比,如图所示.2.探究加速度与质量的关系:“a与M成反比”实际上就是“a与eq \f(1,M)成正比”.以a为纵坐标,eq \f(1,M)为横坐标建立坐标系,根据表格2中的数据描点.根据aeq \f(1,M)图像是一条不过原点的直线,就能判断a是不是与质量M成反比,如图所示.3.实验结论在误差允许的范围内:(1)物体质量一定时,物体的加速度大小与作用在物体上的合外力成正比.(2)物体受到的合外力一定时,物体的加速度大小与物体的质量成反比.(3)综合(1)(2)结论,则有:物体的加速度大小与作用在物体上的合外力成正比,与物体的质量成反比.五、误差分析1.系统误差(1)误差分析:本实验中所挂重物的重力为G,小车受到细线的拉力为T.由于沙桶是在加速下降,所以T
相关资料
更多

