专题07 电功、电功率-【备考期末】2023-2024学年九年级物理上学期期末真题分类汇编(苏科版)
展开一、单选题
1.(2023上·江苏南京·九年级统考期末)很多物理量的单位是由物理学家的名字命名的,电功的单位是( )
A.欧姆B.瓦特C.焦耳D.伏特
2.(2023上·江苏镇江·九年级统考期末)以下常见的家用电器中额定功率最小的是( )
A.电饭锅B.便携式收音机C.普通白炽灯D.立式空调
3.(2023上·江苏扬州·九年级统考期末)如图所示为单相电子式电能表,关于该电能表的下列说法正确的是( )
A.此时的示数为13148 kW·h
B.允许通过的最大电流为10A
C.主要用来测量用电器的电功率
D.指示灯闪250次表示电路消耗的电能为3.6×105 J
4.(2023上·江苏南京·九年级统考期末)下列最接近实际的数据是( )
A.人体安全电压不低于36V
B.家用空调正常工作1h消耗电能约10kW·h
C.日光灯正常工作时的电流约0.2A
D.家庭照明用LED灯的电功率约为200W
5.(2023上·江苏泰州·九年级统考期末)如图所示电路,电源电压保持不变,闭合开关,变阻器滑片向左移动时,下列说法正确的是( )
A.甲表示数变小,乙表示数变大,电路总功率变大
B.甲表示数不变,乙表示数变小,电路总功率变小
C.甲表示数不变,乙表示数变大,电阻R的功率不变
D.甲表示数变小,乙表示数不变,变阻器的功率变小
6.(2023上·江苏镇江·九年级统考期末)下列生活中的物理数据最接近实际的是( )
A.中学生跳绳时的功率约为200WB.家用电冰箱正常工作时的电流约为5A
C.某汽车汽油机的效率可达100%D.装有LED灯管的台灯功率约为9W
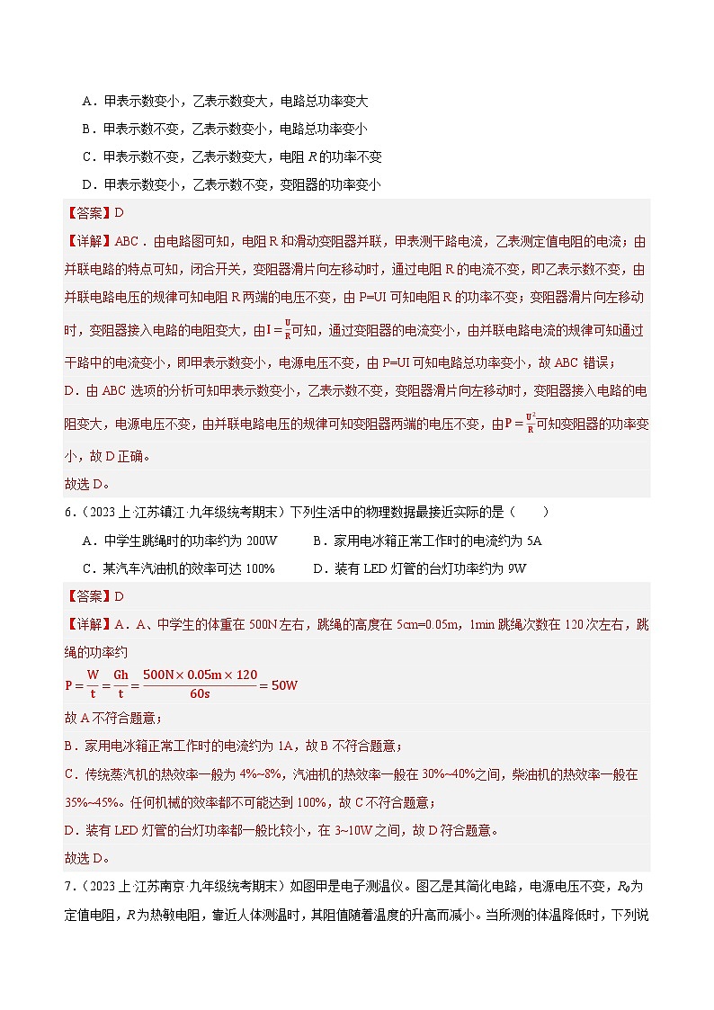
7.(2023上·江苏南京·九年级统考期末)如图甲是电子测温仪。图乙是其简化电路,电源电压不变,R0为定值电阻,R为热敏电阻,靠近人体测温时,其阻值随着温度的升高而减小。当所测的体温降低时,下列说法正确的是( )
A.电路的总电阻变小B.电压表的示数变大
C.R0消耗的功率变小D.电路的总功率变大
二、填空题
8.(2022上·江苏南京·九年级统考期中)为了保护孩子们的视力,教室里日光灯更换成如图所示的LED护眼灯,其中教室前排的三盏灯总是同时亮,同时灭,发现其中一盏灯坏了,另外两盏仍能正常发光,则这三盏LED护眼灯的连接方式是 。LED灯发光效率高,其发光时主要将电能转化为 能。
9.(2023上·江苏镇江·九年级统考期末)小灯泡上标有“5V 3W”,该小灯泡正常发光时通过灯丝的电流为
A。现将其接入8V的电路中,为使小灯泡正常发光,应该 联一个 Ω的电阻。
10.(2023上·江苏泰州·九年级统考期末)若将甲、乙两只定值电阻串联接入电源,电压表指针偏转角度相同,则甲乙两定值电阻的阻值之比是 ;若将甲、乙两只定值电阻并联在同一电源上,则并联时甲定值电阻的功率P甲并与串联时甲定值电阻的功率P甲串之比是 。
11.(2023上·江苏镇江·九年级统考期末)如图是小明家的电能表,示数为 kW·h,当小明单独打开取暖器时,他发现家中电能表的转盘在40min内转动了3600圈,则他家中用电器实际消耗的电能为 kW·h,实际功率为 kW;若该电能表能正常工作的最大电流为20A,则小明家中还能接入额定功率为
kW的用电器。
12.(2023上·江苏南京·九年级统考期末)如图所示电路,电源电压为8V,闭合开关S时,电压表示数为6V,则灯L1两端电压为 V,灯L1、L2阻值之比为 ,灯L1、L2消耗电功率之比为 。
三、实验题
13.(2023上·江苏南京·九年级统考期末)如图是利用了小灯泡的三个电学实验。
(1)实验1、2、3中,需要更换不同规格的灯泡多次收集实验数据的是实验 (填数字),多次实验是为了 ;
(2)实验3中,在一定时间内,电流通过灯泡做功越多灯泡越亮,该实验方法在实验
(填数字)中也运用了。实验3可以验证电功与 是否有关。
四、综合题
14.(2023上·江苏泰州·九年级统考期末)图甲和图乙分别是R1=48.4Ω和R2=193.6Ω的电热丝组成的两种电路,
(1)在它们工作时的不同功率情况中,最大功率是 W,最小功率是 W。
(2)若图甲的电路以最大功率状态工作10min,则会导致所在电路标有“2400imp/(kw·h)”的电子式电能表的指示灯闪烁 次。
(3)上述10min内产生的热量相当于完全燃烧约 m3的天然气放出的热量(天然气的热值为4×107J/m3)。
五、计算题
15.(2023上·北京密云·九年级统考期末)如图所示,电源两端电压为10V并保持不变,电阻R1的阻值为15Ω。当开关S闭合时,电压表示数为4V。求:
(1)R1两端的电压;
(2)通过R1的电流;
(3)电阻R2的阻值;
(4)电阻R1的电功率。
16.(2023上·重庆沙坪坝·九年级期末)如图所示,电源电压恒定,小灯泡标有“3V 1.5W”的字样,R为定值电阻。闭合开关S,小灯泡正常发光;再闭合开关S1,电流表示数为0.7A。求:
(1)小灯泡正常发光时的电流为多少A;
(2)通电1min,定值电阻R消耗的电能是多少J?
17.(2023上·福建龙岩·九年级统考期末)将标有“**V 10W”的小灯泡L与R=10Ω的电阻按如图方式连接。闭合开关S后,电压表的示数为8V,电流表的示数为1A。设小灯泡灯丝电阻不变。求:
(1)小灯泡L的电阻;
(2)整个电路消耗的总功率;
(3)小灯泡L的额定电压。
一、单选题
1.(2023上·江苏淮安·九年级统考期末)下列所提供的数据中符合实际情况的是( )
A.一节干电池电压为15V
B.家用电冰箱的工作电流约1A
C.中考跳绳合格,考生的跳绳功率约1500W
D.小明将一个鸡蛋从地土拿起并缓慢举过头顶,对鸡蛋做功约100J
2.(2023上·江苏泰州·九年级统考期末)疫情期间,小明设计了如图所示的测量体温的电路,用电表的示数大小反映温度高低,热敏电阻R1的阻值随温度的升高而增大,定值电阻R2起保护电路的作用。下列分析正确的是( )
A.温度变化时,R1两端电压不变B.温度降低时,电路总功率变大
C.电表是电压表D.温度降低时电路中电流变小
3.(2023上·江苏泰州·九年级统考期末)在科学探究时,为了减小误差或寻找物理规律,经常需要进行反复多次测量,如:
①“探究电流与电压关系”时,多次测量
②“研究杠杆的平衡条件”时,改变动力(臂)和阻力(臂),多次测量
③“研究串、并联电路的电流特点”时,换用不同阻值的定值电阻,多次测量
④“用电压表和电流表测定值电阻”时,多次测量电阻两端电压和通过电阻的电流值
⑤“测量灯泡的额定功率”
在上述实验中,属于多次实验寻找普遍规律的有( )
A.②③⑤B.①②③C.①②⑤D.②③④
4.(2023上·江苏南京·九年级统考期末)如图所示电路,电源电压不变,R为定值电阻,“6V 2W”的灯泡L1接在a、b两接线柱间,闭合开关S,灯L1正常发光;若在a、b两接线柱间换上标有“6V 3W”的灯泡L2,闭合开关S,则灯L2( )
A.恰能正常发光B.比正常发光时偏亮
C.灯丝可能烧断D.比正常发光时偏暗
5.(2023上·江苏泰州·九年级统考期末)在“比较两个灯泡亮暗”活动中,将标有“2.5V”字样的灯泡甲和“3.8V”字样的灯泡乙串联后接到电路中,观察到乙灯比甲灯亮,则下列说法正确的是( )
A.通过乙灯的电流比通过甲灯的电流大
B.甲灯的电阻比乙灯的电阻大
C.相同时间内,电流通过乙灯做的功多
D.甲灯的实际电压比乙灯的实际电压大
6.(2023上·江苏镇江·九年级统考期末)如图所示,电源为恒流电源,R1为滑动变阻器,R2为定值电阻,电压表的示数为U,电流表A的示数为I,电流表A1的示数为I1,电流表A2的示数为I2,电路的总功率为P总,移动滑动变阻器的滑片,下列关系图像正确的是( )
A. B.
C. D.
7.(2023上·江苏泰州·九年级统考期末)如图所示,电源电压恒为6V,定值电阻R的阻值为10Ω,闭合开关后,使变阻器的阻值减小10Ω,电流表的示数变化了0.1A,则下列说法正确的是( )
A.定值电阻的电功率增加了0.5WB.电流表示数减小了0.1A
C.电压表示数减小了0.5VD.变阻器的电功率减小了0.9W
二、填空题
8.(2023上·江苏扬州·九年级校考期末)标有“2V 0.1W”字样的LED灯正常发光时的电流为 A,电源电压为6V,为使LED灯正常发光,需串联一只 Ω的电阻,与普通的小灯泡相比,在达到相同亮度的条件下,假设LED灯可以节约90%的电能,则该LED灯与 W的小灯泡亮度相当。LED 灯主要是用 (选填“纳米材料”“超导材料”或“半导体材料”)制成的。
9.(2023上·江苏南京·九年级统考期末)图甲中两灯泡的规格均为“24V,60W”,电源电压不变,若只断开S2,两灯均正常发光,电流表示数为 A,工作10min共消耗电能W为 J,再断开S3,电路的总 (填电学物理量名称)变大;若只闭合S2,电能W能使电路工作 min。如图乙所示的电能表,所在电路若消耗电能W,转盘转 圈。不考虑灯丝电阻的变化。
10.(2023上·江苏淮安·九年级统考期末)如图甲是额定电压为220V的电吹风的简化电路。其中电热丝通电后可以发热,电动机通电后可以送风,已知电动机的额定功率为120W。要送冷风,开关应该放在图中的
位置(选填“A”、“B”或“C”)。送热风时,电路消耗的总功率为560W,则电热丝R的阻值应为 Ω。如图所示,小灯泡L1与L2串联(灯丝电阻不变),其中L2的电功率为4W,且L1比L2亮,使用一段时间后,L2灯突然熄灭,发生故障后L1的功率为25W,则出现故障前L1的电功率为 W。
11.(2023上·江苏镇江·九年级统考期末)如图所示的电路,电源电压保持不变,闭合开关S,调节滑动变阻器的滑片,使其从最右端向左滑动到a点时,小灯泡电流达到最大值,此时小灯泡的实际功率为6.4W。在图中绘制出电流表与两个电压表示数变化关系的图像,则电源电压为 V;滑动变阻器的最大阻值为 Ω。
12.(2023上·江苏南京·九年级统考期末)如图所示,电源电压恒为4.5V,电压表量程“0~3V”,电流表量程“0~0.6A”,滑动变阻器规格“10Ω,1A”,灯泡标有“2.5V 1.25W”,闭合开关,不考虑灯丝电阻的变化,调节滑动变阻器过程中,保证电路安全,则电压表的示数变化范围是 ,电路总功率变化范围是 。
13.(2023上·江苏苏州·九年级苏州中学校考期末)如图所示,电源两端电压U=3V保持不变。当开关S1闭合、S2断开,滑动变阻器滑片P在AB中点时,电压表示数为U1,电流表示数为I1;当滑动变阻器滑片P移至B端时,电压表示数为U2,电流表示数为I2.当开关S1、S2都闭合,滑动变阻器滑片P移至A端时,电流表示数为I3,已知R2=1Ω,U1∶U2=3∶4,I2∶I3=1∶6,则R1的电阻值为 Ω。当开关S1闭合、S2断开,滑动变阻器滑片P在中点时,通电1min,电路消耗的电能是 J。
三、实验题
14.(2023上·江苏南京·九年级统考期末)综合实践活动时,小明设计了一个“双电表”显示拉力大小的装置,如图所示。电压表量程为0~3V,定值电阻R0的阻值为8Ω;MN是长为40cm、阻值为40Ω的电阻丝R,其阻值与长度成正比,P与电阻丝R接触且摩擦不计,弹簧电阻恒为2Ω,滑片P恰停至M端,电流表的示数为0.18A,电压表示数为2V。
(1)电路中的接线柱“C”应与电阻丝R的 (选填“A”或“B”)接线柱连接。
(2)该装置中的电源电压多大?( )
(3)当电压表的示数为2V时,电路消耗的总功率为多少?( )此时拉力大小为多少?( )
(4)为了让该装置在弹簧允许的最大范围内“双电表”均可使用,应在该电路中的 (选填“D”或“E”)位置处串联一个至少为 Ω的电阻。
四、综合题
15.(2023上·江苏镇江·九年级统考期末)今年夏天干旱严重,为确保蔬菜正常供应,建设“智能测控自动灌溉系统”是市蔬菜生产基地的重要项目。图1是该系统抽水、蓄水的装置结构示意图,水泵从水源抽水至高位水池储存,水池出水口出水灌溉蔬菜。图2是抽水、蓄水自动控制电路:R为电阻箱,RF为置于池底的压力敏感电阻,其阻值随上方水的压力的变化而变化。已知:电压U=9V;当水池内水位下降,电阻箱R两端电压UAB≥5V时,信号触发器闭合开关K,水泵启动,当水池内水位升高,电阻箱R两端电压UAB≤4.5V时,信号触发器断开开关K,水泵停止工作,从而通过控制水泵工作将池内水位保持在一定的范围内(不需要考虑信号触发器与电阻箱R的连接);RF的阻值随池内水位变化关系如图3所示。
(1)当池内水位升高时,RF ,电阻箱R两端电压UAB ;(选填“变大”“不变”或“变小”);
(2)下表为水泵相关参数,请计算两水泵同时正常工作10h共需要消耗多少度电?
(3)若调节电阻箱R=250Ω,请计算池内水位H的范围; ;
(4)当灌溉用水量变大时,仅靠1号水泵抽水,无法保持池内水位在一定范围内,出水口水压变小,此时需要闭合开关S1,启动2号水泵,实现两水泵同时抽水。请在图2中接入一电压表,并说明当电压表示数出现什么现象时,需要闭合开关S1。
16.(2023上·江苏南京·九年级统考期末)图甲是小明家中电能表参数。家中仅有一个养生壶(如图乙)在工作,它的主要参数如表格所示,其中R1、R2是发热电阻。
(1)该壶在低温挡正常工作时,开关S1 ,开关S2接 ,其低温挡功率为 W;
(2)若该壶在中温挡正常工作2min,电能表的指示灯闪烁 次;
(3)调节该壶至高温挡正常工作,将标准大气压下、初温为12℃的一满壶水烧开,若此过程中加热效率为80%,烧开一壶水需要 s。[水的比热容为4.2×103J/(kg∙℃)]
五、计算题
17.(2023上·江苏淮安·九年级统考期末)如图甲所示为“无人机”(多功能飞行器),它具有4个旋翼,可通过无线电进行操控,其在拍摄调查、无人配送等方面具有广阔的前景;
(1)该无人机一个旋翼的电动机额定功率为30W,额定电压为15V,一个电动机正常工作时,通过的电流为多少?
(2)该机所需的能量是由一块输出电压为15V、容量为5000mA⋅h的电池提供,若电能的80%用于飞行,飞行时的实际功率为100W,则该机最多能飞行的时间为多少?
(3)该“无人机”携带的微型摄像机带有自动拍摄功能,未出现火情时处于待机状态,等到火情来临产生一定强度的红外线,摄像机将自主启动进入工作状态;小明利用红外探测器设计了一个“模拟自启系统”,如图乙所示;该系统由“自启电路”“控制电路”等组成;其中电源由“无人机”的锂电池提供,锂电池额定电压为15V,R是电阻箱,RP是红外探测器,可视为可变电阻,它的阻值与红外线强度变化的对应关系如下表所示;(E为红外线强度,cd表示其单位)
①据表中数据,请在图丙坐标系中描点作出R﹣E的关系图线;
②若a、b两端电压必须等于或大于9V时,控制电路才能启动摄像机进入工作状态;小明设定红外线强度为4.5cd时启动摄像机工作,电阻箱的阻值至少应调到多少?
18.(2023上·江苏泰州·九年级统考期末)如图所示是我国自主研发的新能源汽车,正在由充电桩进行充电。该充电桩额定输出电压为500V,额定输出电流为20A。该电动汽车的电源由8000节电池组成,电池总质量为400kg,该电池的能量密度为0.20kW·h/kg(能量密度是指电池可以充入的最大电能与电池质量的比值),汽车每行驶100km的耗电量为20kW·h。求:
(1)充电桩的额定输出功率是多少千瓦?
(2)该汽车电池一次能够储存的最大电能?将汽车电池从完全没电充电至充满,需要多少小时?
(3)若汽车以20m/s的速度在水平路面上匀速行驶100km的过程中,受到的平均阻力是360N,则该过程中汽车将电能转化为机械能的效率是多大?
六、科普阅读题
19.(2023上·江苏扬州·九年级统考期末)阅读下列短文,回答问题。
直流充电桩
直流充电桩是一种为电动汽车补给能量的装置,如图甲所示。它能够将电网中的交流电转化为直流电,再将电能充入汽车动力电池(以下简称电池)。通常,直流充电桩比交流充电桩的充电电压更高、电流更大,因而可实现快速充电。
设电池当前储能占充满状态储能的百分比为D。充电时,充电桩的充电功率P会随着电池的D的变化而变化,同时用户还可以通过充电桩显示屏了解充电过程中的其他相关信息。
现实际测试一个直流充电桩对某辆电动汽车的充电性能。假定测试中充电桩输出的电能全部转化为电池的储能。充电前,D为30%,充电桩显示屏中充电时长、充电度数、充电费用示数均为0。开始充电后,P与D的关系如图乙所示(为方便计算,图像已作近似处理)。充满后,立即停止充电。当D达到70%时充电桩显示屏的部分即时信息如表。
(1)通常,直流充电桩比交流充电桩的充电电压更高、电流更大,故充电功率更 ;
(2)在D从30%增至70%的过程中,充电功率大致的变化规律是 。当D为70%时,充电电流为 A;
(3)若充电过程中充电电费单价不变,则测试全过程的充电费用为 元。
F/N
0.1
0.2
0.3
0.4
0.5
0.6
0.7
0.8
x/cm
5
10
15
20
25
30
35
40
型号
电压
叶轮
最大流量
最高扬程
功率
管径
QD3-82/5-2.2(1号水泵)
220V
5个
3m3/h
82m
2.2kW
25mm
QD3-100/6-2.6(2号水泵)
220V
6个
3m3/h
100m
2.6kW
25mm
低温挡功率/W
中温挡功率/W
550
高温挡功率/W
1100
满装后水的质量/kg
1
E/cd
1.0
2.0
3.0
4.0
6.0
RP/Ω
18
9
6
4.5
3
充电电压(V)
充电电流(A)
充电时间(min)
充电度数(kW·h)
充电费用(元)
400
45
24.0
28.80
专题06 欧姆定律-【备考期末】2023-2024学年九年级物理上学期期末真题分类汇编(苏科版): 这是一份专题06 欧姆定律-【备考期末】2023-2024学年九年级物理上学期期末真题分类汇编(苏科版),文件包含专题06欧姆定律-好题汇编备战2023-2024学年九年级物理上学期期末真题分类汇编苏科版原卷版docx、专题06欧姆定律-好题汇编备战2023-2024学年九年级物理上学期期末真题分类汇编苏科版解析版docx等2份试卷配套教学资源,其中试卷共48页, 欢迎下载使用。
专题04 电路初探-【备考期末】2023-2024学年九年级物理上学期期末真题分类汇编( 苏科版): 这是一份专题04 电路初探-【备考期末】2023-2024学年九年级物理上学期期末真题分类汇编( 苏科版),文件包含专题04电路初探-好题汇编备战2023-2024学年九年级物理上学期期末真题分类汇编苏科版原卷版docx、专题04电路初探-好题汇编备战2023-2024学年九年级物理上学期期末真题分类汇编苏科版解析版docx等2份试卷配套教学资源,其中试卷共37页, 欢迎下载使用。
专题07 物体的运动-【备考期末】2023-2024学年八年级物理上学期期末真题分类汇编(苏科版): 这是一份专题07 物体的运动-【备考期末】2023-2024学年八年级物理上学期期末真题分类汇编(苏科版),文件包含专题07物体的运动-好题汇编备战2023-2024学年八年级物理上学期期末真题分类汇编苏科版原卷版docx、专题07物体的运动-好题汇编备战2023-2024学年八年级物理上学期期末真题分类汇编苏科版解析版docx等2份试卷配套教学资源,其中试卷共22页, 欢迎下载使用。

