还剩9页未读,
继续阅读
【单元检测】浙江省2022-2023学年上学期浙教版九年级科学卷(八)第二章 物质转化与材料利用(综合D)
展开
这是一份【单元检测】浙江省2022-2023学年上学期浙教版九年级科学卷(八)第二章 物质转化与材料利用(综合D),共12页。
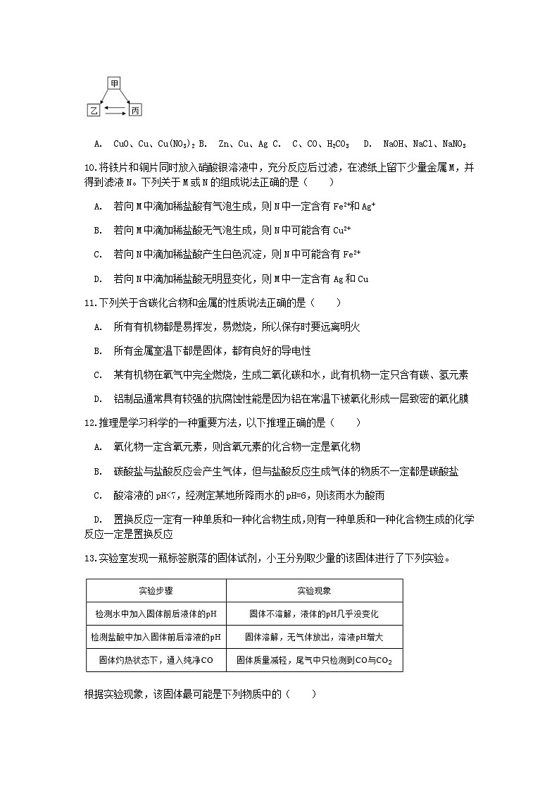
【单元检测】科学九年级(上册)测试卷(八)第二章 物质转化与材料利用(综合D)一、选择题(每小题只有一个正确答案,每小题2分,共40分)1.如图所示,托盘天平左右两边各放一只质量相等的烧杯,在两支烧杯中加入等质量、等质量分数的稀盐酸,此时天平平衡。然后在左盘烧杯中加入5g锌粒,在右盘烧杯中加入5g铁粉,充分反应后,两烧杯底部均有固体剩余,则此时天平( )A. 向左偏 B. 向右偏 C. 仍然平衡 D. 无法判断 2.为探究锌、铜、铁三种金属的活动性顺序,某学习小组做了如甲图所示实验。实验结束后将试管①、试管②内的物质全部倒入同一烧杯中,充分反应后发现烧杯中的红色固体物质明显增多(如乙图所示)。下列说法不正确的是( )A. 甲图所示试管②中反应后固体一定不含铁 B. 乙图所示反应后烧杯中的固体一定含有铁 C. 乙图所示反应后烧杯中的溶液一定含有氯化锌和氯化亚铁,可能含有氯化铜 D. 乙图所示反应后烧杯中最后所得固体的质量一定大于2ag 3.构建知识网络是一种重要的学习方法。如图是关于盐酸化学性质的知识网络图:“﹣”表示相连的两种物质能发生反应,“→”表示一种物质能转化为另一种物质。若A、B、C分别属于不同类别的化合物,则A、B、C可能是( )A. CuO、Ba(OH)2、CuSO4 B. NaOH、HNO3、K2CO3 C. KOH、FeCl3、Na2CO3D. NaOH、Ba(NO3)2、H2SO4 4.利用下列各组物质之间的反应,不能够验证各选项中三种金属活动性顺序的是( )A. 硫酸锌溶液、铜丝、硝酸银 B. 氯化亚铁溶液、铜、硝酸银溶液 C. 铁、氯化铜溶液、银 D. 氯化亚铁溶液、氯化铜溶液、银 5.下列四个图像的变化趋势,能正确描述对应操作的是( )A. A图为足量的铁片和铝片分别与等浓度、等质量的稀盐酸反应 B. B图为将浓硫酸敞口放置在空气中,硫酸溶液的浓度变化 C. C图为向氢氧化钠和氯化钡的混合溶液中,逐滴滴加稀硫酸 D. D图为向pH=14的氢氧化钠溶液中不断加入水 6.“对比法”是实验探究中常用的一种科学方法,分析以下铁钉生锈实验的设计,得出的结论不正确的是( )A. 由①②可说明铁生锈一定要有氧气参加B. 由②③可说明铁生锈一定要有水参加C. 由①③可说明铁生锈一定要有水参加D. 由①②③可说明铁生锈必须水和氧气同时参加7.下列选项所示的物质转化均能一步实现的是( )8.在FeCl2和CuCl2的混合溶液中加入Zn粉,下列说法错误的是( )A. 若反应完成后Zn无剩余,溶液中若有CuCl2,则一定有FeCl2B. 若反应完成后Zn无剩余,溶液中若无CuCl2,则可能有FeCl2C. 若反应完成后Zn有剩余,则溶液中有ZnCl2,无CuCl2和FeCl2D. 若反应完成后Zn有剩余,则溶液中有ZnCl2,无CuCl2,可能有FeCl29.如图为物质的转化关系,其中“→”表示某种物质可一步反应生成另一种物质,则下列各组物质按照甲、乙、丙的顺序符合对应“转化关系”的是( )A. CuO、Cu、Cu(NO3)2 B. Zn、Cu、Ag C. C、CO、H2CO3 D. NaOH、NaCl、NaNO3 10.将铁片和铜片同时放入硝酸银溶液中,充分反应后过滤,在滤纸上留下少量金属M,并得到滤液N。下列关于M或N的组成说法正确的是( )A. 若向M中滴加稀盐酸有气泡生成,则N中一定含有Fe2+和Ag+ B. 若向M中滴加稀盐酸无气泡生成,则N中可能含有Cu2+ C. 若向N中滴加稀盐酸产生白色沉淀,则N中可能含有Fe2+ D. 若向N中滴加稀盐酸无明显变化,则M中一定含有Ag和Cu 11.下列关于含碳化合物和金属的性质说法正确的是( )A. 所有有机物都是易挥发,易燃烧,所以保存时要远离明火 B. 所有金属室温下都是固体,都有良好的导电性C. 某有机物在氧气中完全燃烧,生成二氧化碳和水,此有机物一定只含有碳、氢元素D. 铝制品通常具有较强的抗腐蚀性能是因为铝在常温下被氧化形成一层致密的氧化膜12.推理是学习科学的一种重要方法,以下推理正确的是( )A. 氧化物一定含氧元素,则含氧元素的化合物一定是氧化物 B. 碳酸盐与盐酸反应会产生气体,但与盐酸反应生成气体的物质不一定都是碳酸盐C. 酸溶液的pH<7,经测定某地所降雨水的pH=6,则该雨水为酸雨D. 置换反应一定有一种单质和一种化合物生成,则有一种单质和一种化合物生成的化学反应一定是置换反应 13.实验室发现一瓶标签脱落的固体试剂,小王分别取少量的该固体进行了下列实验。根据实验现象,该固体最可能是下列物质中的( )A. 氧化铜B. 铜C. 氢氧化铁 D. 碳酸镁14.把等质量的X、Y、Z、M四种金属分别加入到同体积、同浓度的足量稀盐酸中。再把Y加入到MNO3溶液中。反应关系如图所示。据此判断四种金属的活动性顺序为( )A. Z>X>M>Y B. X>Z>Y>M C. X>Z>M>Y D. Y>M>Z>X 15.如图为探究铝和铜的金属活动性强弱的实验如图,下列说法不正确的是( )A. 现象:在反应过程中,观察到溶液颜色由蓝色变为无色 B. 反应后液体的质量比反应前增重了 C. 其反应微观的实质:2Al+3Cu2+═2Al3++3Cu D. 根据图示可以得出的铝活动性比铜强 16.下列方法不能把相应物质鉴别区分开的是( )17.下列除杂(括号内为杂质)所加试剂与操作都正确的是( )A. KCl(K2CO3):加足量稀硫酸、过滤、蒸发、结晶 B. BaSO4(BaCO3):加足量稀盐酸、过滤、洗涤、干燥 C. CuO(Cu):加足量稀盐酸、过滤、洗涤、干燥 D. MnO2(KCl):加水溶解、过滤、蒸发、结晶 18.向AgNO3溶液中加人一定质量的Al和Fe的混合粉末,充分反应后过滤,得到滤渣和浅绿色滤液。关于该滤渣和滤液有下列四种说法:①向滤渣中加入稀盐酸,一定有气泡产生。②向滤液中加入稀盐酸,一定有沉淀产生。 ③滤渣中一定含有Ag,可能有Fe。 ④滤液中一定含有Fe(NO3)2,一定不含AgNO3,可能含有Al(NO3)3。以上说法正确的个数为( )A. 0个 B. 1个 C. 2个 D. 3个 19.如图,给出了三种物质可能存在的转化关系,根据所学的物质性质及化学变化规律,判断下列选项正确的是( )A. 实现①转化,可加入氧化铜 B. 实现②转化,可通入CO2 C. 实现③转化,可加入稀盐酸 D. 能一步实现转化的是④ 20.如图是CO还原氧化铁的“微型”实验装置(夹持仪器等略)。已知:HCOOH=热浓硫酸H2O+CO↑,下列说法不正确的是( )A. 实验中所需CO可现制现用 B. 此装置可节约用品,污染小,现象明显 C. 实验时先挤压软塑料滴瓶,再点燃酒精喷灯 D. 该实验中所涉及反应的基本类型有分解反应和置换反应 二、填空题(共30分)21. (6分)下列是利用光亮铁钉为材料之一的系列变化。请回答问题:(1)写出能实现反应①的化学方程式__________。(2)反应②中,光亮铁钉主要与空气中的__________发生反应。(3)若反应①和②所用的光亮铁钉质量相同,用ma、mb、mc分别代表光亮铁钉、红色铁钉、无锈铁钉,则它们的质量由大到小的顺序为__________。22. (4分)在硫酸铜溶液中插入一根铁棒一段时间,反应前后溶液中存在的离子种类如图所示,其中表示不同的离子。(1)表示__________(填写离子符号)。(2)反应后所得溶液的质量__________反应前溶液的质量(选填“大于”“小于”或“等于”)。23. (4分)近日,中科院低碳转化科学与工程重点实验室在应用催化剂和加热的条件下,实现了二氧化碳加氢气一步转化得到甲醇汽油。(1)以上4种物质属于氧化物的有:__________。(填写物质名称)(2)据上图中的微观过程,写出该反应的化学方程式__________。24. (6分)碲(Te)被誉为“现代工业、国防与尖端技术的维生素,创造人间奇迹的桥梁”。实验室模拟提取碲的一个实验是:取某含碲物质(TeOSO4)溶液于烧瓶中,加入适量NaCl,加热到一定温度,持续通入SO2,待反应一定时间,过滤得到粗碲。1.反应的总化学方程式为:,则X为_______(填化学式)。2.为探究获得较高粗碲沉淀率的反应条件,某研究小组在控制NaCl浓度和SO2流量不变的条件下,改变反应条件进行下述对比试验,数据表下。分析表中数据回答 ①为了得到较高的粗碲沉淀率,最佳的反应条件是__________。②为了提升设备利用效率和节约能源,可进一步优化反应条件测定粗碲沉淀率。若再设计对比实验,选择的反应条件还可以是__________(填选项)。A.80℃,1.5h B.80℃,2.5h C.70℃,2.0h D.95℃,2.0h25. (4分)实验室的某一废液中含有Cu(NO3)2、NaNO3和AgNO3三种溶质。小科同学设计了如下实验方案来分离、回收废液中的金属铜和银。根据以下实验过程和现象回答问题:(1)加入适量铜粉后,废液中发生反应的化学方程式是__________。 (2)滤液D中的溶质有__________。26. (4分)社会发展离不开金属材料,如硬铝是制作飞机机翼的材料,其主要成分为铝、镁和铜等。现将一定量的硬铝粉末放入硝酸银溶液中,充分反应后,溶液呈蓝色,写出导致溶液呈蓝色的反应的化学方程式__________,此时溶液中一定有的溶质是__________。27. (2分)小刚通过实验探究得知以下两组物质均能发生反应:Ⅰ.铁和硫酸铜溶液 Ⅱ.铝和硫酸亚铁溶液①Ⅰ中发生反应的化学方程式是__________。②小刚继续探究某未知金属X与铁、铜的活动性强弱关系,设计了以下实验方案并对实验结果进行预测。下列实验方案及预测如果与事实相符,就可以判断出X、铁、铜金属活动性强弱顺序的有__________(填序号)。A.将X放入CuSO4溶液中能反应 B.将X放入CuSO4溶液中不能反应 C.将X放入FeSO4溶液中能反应 D.将X放入FeSO4溶液中不能反应E.将X放入FeSO4溶液中不能反应,放入CuSO4溶液中能反应三、实验探究题(每空2分,共20分)28. (6分)为了比较a、b、c三种金属的活动性强弱,小金设计了如图甲的实验装置。他取三种金属各m克,分别加入足量的稀硫酸进行反应。在相同条件下测定不同时间内产生氢气的体积,实验记录如图乙。(1)实验中还要控制的变量是________(写出其中一个);(2)为使得到的实验数据准确,应该________(选填“A”或“B”);A.从刚开始产生气体时收集 B.从有连续均匀气泡产生开始收集(3)根据图乙,小金得出三种金属的活泼性大小为a>b>c,他的依据是________。29. (8分)由于大量使用一次性塑料袋造成的“白色污染”,某科学小组的同学对某种塑料的组成进行分析探究(查阅资料:该塑料只含C、H两种元素),设计如图实验装置,使该塑料试样在纯氧中完全燃烧,观察实验现象、分析有关数据、推算塑料组成元素的含量。根据实验装置,回答下列问题:(1)装置B的作用________________;(2)D、E装置是气体的吸收装置,该处设计有不正确之处,如何改进__________,理由是____________________________;(3)若装置中没有连接仪器B,会使该塑料中氢元素的含量测量结果__________(填“偏大”“偏小”或“无影响”)。30. (6分)现用含二氧化碳和水蒸气杂质的某还原性气体来测定一种铁的氧化物(FexOy)的组成,其实验装置如下图所示:(1)实验过程中装置丁中没有明显变化,而装置戊中的溶液里出现了白色沉淀。该还原性气体是_____________(填化学式)。(2)当装置丙中的FexOy全部被还原性后,称知剩余固体的质量为16.8g,装置戊的质量增加了17.6g。该铁的氧化物的化学式为__________。(3)如果没有装置甲,测定结果即铁元素与氧元素的质量的比将会_________(填“偏大”、“偏小”或“无影响”)。四、计算题(共10分)31. (4分)钢铁工业是一个国家的支柱产业之一,某同学采集了一些生铁样品(含杂质,杂质不溶于水,不与稀硫酸反应)采用如图1所示装置进行分析.分别称得锥形瓶与棉花的质量为44.1g,生铁样品的质量为9.0g.在锥形瓶中加入足量稀硫酸后,立即开始记录电子天平的示数,记录数据如图2.请认真分析数据,回答下列问题:(1)小军数据处理的图象中正确的是图3的________。 (2)计算样品中铁的质量分数。32. (6分)Cu与Zn的合金称为黄铜,有优良的导热性和耐腐蚀性,可用作各种仪器零件。某化学兴趣小组的同学为了测定某黄铜的组成,取20g该黄铜样品于烧杯中,向其中分5次加入相同溶质质量分数的稀硫酸,使之充分反应。每次所用稀硫酸的质量及剩余固体的质量记录于下表:试回答下列问题: (1)从以上数据可知,最后剩余的11.2g固体的成分是________;表格中,m=________。 (2)黄铜样品中锌的质量分数为________。 (3)计算所用稀硫酸中硫酸的质量分数是多少? (4)配制100g该浓度的稀硫酸需要质量分数为98%浓硫酸的质量是多少? 参考答案一、选择题(每小题只有一个正确答案,每小题2分,共40分)1.C 2.B 3.B 4.D 5.A 6.B 7.D 8.D 9.A 10.B11.D 12.B 13.A 14.B 15.B 16.B 17.B 18.B 19.C 20.D二、填空题(共30分)21. (6分)Fe+CuSO4==FeSO4+Cu;氧气和水蒸气;mb>ma>mc 22. (4分)(1)Fe2+(2)小于 23. (4分)(1)二氧化碳 水(2)CO2+3H2====(催化剂加热)CH3OH+H2O24. (6分)H2O;80℃、2.0h;A 25. (4分)(1)Cu+2AgNO3=Cu(NO3)2+2Ag;(2)Fe(NO3)2、NaNO326. (4分)Cu+2AgNO3==Cu(NO3)2+2Ag;硝酸镁、硝酸铝、硝酸铜[或Mg(NO3)2、Al(NO3)3、Cu(NO3)2]。 27. (2分)①Fe+CuSO4═FeSO4+Cu ②BCE 三、实验探究题(每空2分,共20分)28. (6分)(1)稀硫酸的浓度、金属的形状等;(2)A;(3)在相同的时间内产生氢气的体积。(产生相同体积的氢气所用的时间)29. (8分)(1)吸收气体中的水分(2)对调装置E、F的位置;水蒸气的吸收应在通溶液之前(或“若按原装置,前者会把水蒸气带给后者”)(3)偏大30. (6分)(1)CO(2)Fe3O4(3)偏小四、计算题(共10分)31. (4分) (1)B(2)设反应的铁的质量为xFe+H2SO4═FeSO4+H2↑56 2x 0.3g56/x=2/0.3g x=8.4g铁的质量分数为:8.4g/9g ×100%=93.3% (6分)(1)Cu;17.4(2)44%设40g稀硫酸中硫酸的质量为xH2SO4+Zn═ZnSO4+H2↑98 65 x 2.6g98/x=65/2.6g解得:x=3.92g稀硫酸中硫酸的质量分数为:3.92g40g×100%=9.8%(4)设需要质量分数为98%浓硫酸的质量为Y则100g×9.8%=Y×98%,解得;Y=10g
【单元检测】科学九年级(上册)测试卷(八)第二章 物质转化与材料利用(综合D)一、选择题(每小题只有一个正确答案,每小题2分,共40分)1.如图所示,托盘天平左右两边各放一只质量相等的烧杯,在两支烧杯中加入等质量、等质量分数的稀盐酸,此时天平平衡。然后在左盘烧杯中加入5g锌粒,在右盘烧杯中加入5g铁粉,充分反应后,两烧杯底部均有固体剩余,则此时天平( )A. 向左偏 B. 向右偏 C. 仍然平衡 D. 无法判断 2.为探究锌、铜、铁三种金属的活动性顺序,某学习小组做了如甲图所示实验。实验结束后将试管①、试管②内的物质全部倒入同一烧杯中,充分反应后发现烧杯中的红色固体物质明显增多(如乙图所示)。下列说法不正确的是( )A. 甲图所示试管②中反应后固体一定不含铁 B. 乙图所示反应后烧杯中的固体一定含有铁 C. 乙图所示反应后烧杯中的溶液一定含有氯化锌和氯化亚铁,可能含有氯化铜 D. 乙图所示反应后烧杯中最后所得固体的质量一定大于2ag 3.构建知识网络是一种重要的学习方法。如图是关于盐酸化学性质的知识网络图:“﹣”表示相连的两种物质能发生反应,“→”表示一种物质能转化为另一种物质。若A、B、C分别属于不同类别的化合物,则A、B、C可能是( )A. CuO、Ba(OH)2、CuSO4 B. NaOH、HNO3、K2CO3 C. KOH、FeCl3、Na2CO3D. NaOH、Ba(NO3)2、H2SO4 4.利用下列各组物质之间的反应,不能够验证各选项中三种金属活动性顺序的是( )A. 硫酸锌溶液、铜丝、硝酸银 B. 氯化亚铁溶液、铜、硝酸银溶液 C. 铁、氯化铜溶液、银 D. 氯化亚铁溶液、氯化铜溶液、银 5.下列四个图像的变化趋势,能正确描述对应操作的是( )A. A图为足量的铁片和铝片分别与等浓度、等质量的稀盐酸反应 B. B图为将浓硫酸敞口放置在空气中,硫酸溶液的浓度变化 C. C图为向氢氧化钠和氯化钡的混合溶液中,逐滴滴加稀硫酸 D. D图为向pH=14的氢氧化钠溶液中不断加入水 6.“对比法”是实验探究中常用的一种科学方法,分析以下铁钉生锈实验的设计,得出的结论不正确的是( )A. 由①②可说明铁生锈一定要有氧气参加B. 由②③可说明铁生锈一定要有水参加C. 由①③可说明铁生锈一定要有水参加D. 由①②③可说明铁生锈必须水和氧气同时参加7.下列选项所示的物质转化均能一步实现的是( )8.在FeCl2和CuCl2的混合溶液中加入Zn粉,下列说法错误的是( )A. 若反应完成后Zn无剩余,溶液中若有CuCl2,则一定有FeCl2B. 若反应完成后Zn无剩余,溶液中若无CuCl2,则可能有FeCl2C. 若反应完成后Zn有剩余,则溶液中有ZnCl2,无CuCl2和FeCl2D. 若反应完成后Zn有剩余,则溶液中有ZnCl2,无CuCl2,可能有FeCl29.如图为物质的转化关系,其中“→”表示某种物质可一步反应生成另一种物质,则下列各组物质按照甲、乙、丙的顺序符合对应“转化关系”的是( )A. CuO、Cu、Cu(NO3)2 B. Zn、Cu、Ag C. C、CO、H2CO3 D. NaOH、NaCl、NaNO3 10.将铁片和铜片同时放入硝酸银溶液中,充分反应后过滤,在滤纸上留下少量金属M,并得到滤液N。下列关于M或N的组成说法正确的是( )A. 若向M中滴加稀盐酸有气泡生成,则N中一定含有Fe2+和Ag+ B. 若向M中滴加稀盐酸无气泡生成,则N中可能含有Cu2+ C. 若向N中滴加稀盐酸产生白色沉淀,则N中可能含有Fe2+ D. 若向N中滴加稀盐酸无明显变化,则M中一定含有Ag和Cu 11.下列关于含碳化合物和金属的性质说法正确的是( )A. 所有有机物都是易挥发,易燃烧,所以保存时要远离明火 B. 所有金属室温下都是固体,都有良好的导电性C. 某有机物在氧气中完全燃烧,生成二氧化碳和水,此有机物一定只含有碳、氢元素D. 铝制品通常具有较强的抗腐蚀性能是因为铝在常温下被氧化形成一层致密的氧化膜12.推理是学习科学的一种重要方法,以下推理正确的是( )A. 氧化物一定含氧元素,则含氧元素的化合物一定是氧化物 B. 碳酸盐与盐酸反应会产生气体,但与盐酸反应生成气体的物质不一定都是碳酸盐C. 酸溶液的pH<7,经测定某地所降雨水的pH=6,则该雨水为酸雨D. 置换反应一定有一种单质和一种化合物生成,则有一种单质和一种化合物生成的化学反应一定是置换反应 13.实验室发现一瓶标签脱落的固体试剂,小王分别取少量的该固体进行了下列实验。根据实验现象,该固体最可能是下列物质中的( )A. 氧化铜B. 铜C. 氢氧化铁 D. 碳酸镁14.把等质量的X、Y、Z、M四种金属分别加入到同体积、同浓度的足量稀盐酸中。再把Y加入到MNO3溶液中。反应关系如图所示。据此判断四种金属的活动性顺序为( )A. Z>X>M>Y B. X>Z>Y>M C. X>Z>M>Y D. Y>M>Z>X 15.如图为探究铝和铜的金属活动性强弱的实验如图,下列说法不正确的是( )A. 现象:在反应过程中,观察到溶液颜色由蓝色变为无色 B. 反应后液体的质量比反应前增重了 C. 其反应微观的实质:2Al+3Cu2+═2Al3++3Cu D. 根据图示可以得出的铝活动性比铜强 16.下列方法不能把相应物质鉴别区分开的是( )17.下列除杂(括号内为杂质)所加试剂与操作都正确的是( )A. KCl(K2CO3):加足量稀硫酸、过滤、蒸发、结晶 B. BaSO4(BaCO3):加足量稀盐酸、过滤、洗涤、干燥 C. CuO(Cu):加足量稀盐酸、过滤、洗涤、干燥 D. MnO2(KCl):加水溶解、过滤、蒸发、结晶 18.向AgNO3溶液中加人一定质量的Al和Fe的混合粉末,充分反应后过滤,得到滤渣和浅绿色滤液。关于该滤渣和滤液有下列四种说法:①向滤渣中加入稀盐酸,一定有气泡产生。②向滤液中加入稀盐酸,一定有沉淀产生。 ③滤渣中一定含有Ag,可能有Fe。 ④滤液中一定含有Fe(NO3)2,一定不含AgNO3,可能含有Al(NO3)3。以上说法正确的个数为( )A. 0个 B. 1个 C. 2个 D. 3个 19.如图,给出了三种物质可能存在的转化关系,根据所学的物质性质及化学变化规律,判断下列选项正确的是( )A. 实现①转化,可加入氧化铜 B. 实现②转化,可通入CO2 C. 实现③转化,可加入稀盐酸 D. 能一步实现转化的是④ 20.如图是CO还原氧化铁的“微型”实验装置(夹持仪器等略)。已知:HCOOH=热浓硫酸H2O+CO↑,下列说法不正确的是( )A. 实验中所需CO可现制现用 B. 此装置可节约用品,污染小,现象明显 C. 实验时先挤压软塑料滴瓶,再点燃酒精喷灯 D. 该实验中所涉及反应的基本类型有分解反应和置换反应 二、填空题(共30分)21. (6分)下列是利用光亮铁钉为材料之一的系列变化。请回答问题:(1)写出能实现反应①的化学方程式__________。(2)反应②中,光亮铁钉主要与空气中的__________发生反应。(3)若反应①和②所用的光亮铁钉质量相同,用ma、mb、mc分别代表光亮铁钉、红色铁钉、无锈铁钉,则它们的质量由大到小的顺序为__________。22. (4分)在硫酸铜溶液中插入一根铁棒一段时间,反应前后溶液中存在的离子种类如图所示,其中表示不同的离子。(1)表示__________(填写离子符号)。(2)反应后所得溶液的质量__________反应前溶液的质量(选填“大于”“小于”或“等于”)。23. (4分)近日,中科院低碳转化科学与工程重点实验室在应用催化剂和加热的条件下,实现了二氧化碳加氢气一步转化得到甲醇汽油。(1)以上4种物质属于氧化物的有:__________。(填写物质名称)(2)据上图中的微观过程,写出该反应的化学方程式__________。24. (6分)碲(Te)被誉为“现代工业、国防与尖端技术的维生素,创造人间奇迹的桥梁”。实验室模拟提取碲的一个实验是:取某含碲物质(TeOSO4)溶液于烧瓶中,加入适量NaCl,加热到一定温度,持续通入SO2,待反应一定时间,过滤得到粗碲。1.反应的总化学方程式为:,则X为_______(填化学式)。2.为探究获得较高粗碲沉淀率的反应条件,某研究小组在控制NaCl浓度和SO2流量不变的条件下,改变反应条件进行下述对比试验,数据表下。分析表中数据回答 ①为了得到较高的粗碲沉淀率,最佳的反应条件是__________。②为了提升设备利用效率和节约能源,可进一步优化反应条件测定粗碲沉淀率。若再设计对比实验,选择的反应条件还可以是__________(填选项)。A.80℃,1.5h B.80℃,2.5h C.70℃,2.0h D.95℃,2.0h25. (4分)实验室的某一废液中含有Cu(NO3)2、NaNO3和AgNO3三种溶质。小科同学设计了如下实验方案来分离、回收废液中的金属铜和银。根据以下实验过程和现象回答问题:(1)加入适量铜粉后,废液中发生反应的化学方程式是__________。 (2)滤液D中的溶质有__________。26. (4分)社会发展离不开金属材料,如硬铝是制作飞机机翼的材料,其主要成分为铝、镁和铜等。现将一定量的硬铝粉末放入硝酸银溶液中,充分反应后,溶液呈蓝色,写出导致溶液呈蓝色的反应的化学方程式__________,此时溶液中一定有的溶质是__________。27. (2分)小刚通过实验探究得知以下两组物质均能发生反应:Ⅰ.铁和硫酸铜溶液 Ⅱ.铝和硫酸亚铁溶液①Ⅰ中发生反应的化学方程式是__________。②小刚继续探究某未知金属X与铁、铜的活动性强弱关系,设计了以下实验方案并对实验结果进行预测。下列实验方案及预测如果与事实相符,就可以判断出X、铁、铜金属活动性强弱顺序的有__________(填序号)。A.将X放入CuSO4溶液中能反应 B.将X放入CuSO4溶液中不能反应 C.将X放入FeSO4溶液中能反应 D.将X放入FeSO4溶液中不能反应E.将X放入FeSO4溶液中不能反应,放入CuSO4溶液中能反应三、实验探究题(每空2分,共20分)28. (6分)为了比较a、b、c三种金属的活动性强弱,小金设计了如图甲的实验装置。他取三种金属各m克,分别加入足量的稀硫酸进行反应。在相同条件下测定不同时间内产生氢气的体积,实验记录如图乙。(1)实验中还要控制的变量是________(写出其中一个);(2)为使得到的实验数据准确,应该________(选填“A”或“B”);A.从刚开始产生气体时收集 B.从有连续均匀气泡产生开始收集(3)根据图乙,小金得出三种金属的活泼性大小为a>b>c,他的依据是________。29. (8分)由于大量使用一次性塑料袋造成的“白色污染”,某科学小组的同学对某种塑料的组成进行分析探究(查阅资料:该塑料只含C、H两种元素),设计如图实验装置,使该塑料试样在纯氧中完全燃烧,观察实验现象、分析有关数据、推算塑料组成元素的含量。根据实验装置,回答下列问题:(1)装置B的作用________________;(2)D、E装置是气体的吸收装置,该处设计有不正确之处,如何改进__________,理由是____________________________;(3)若装置中没有连接仪器B,会使该塑料中氢元素的含量测量结果__________(填“偏大”“偏小”或“无影响”)。30. (6分)现用含二氧化碳和水蒸气杂质的某还原性气体来测定一种铁的氧化物(FexOy)的组成,其实验装置如下图所示:(1)实验过程中装置丁中没有明显变化,而装置戊中的溶液里出现了白色沉淀。该还原性气体是_____________(填化学式)。(2)当装置丙中的FexOy全部被还原性后,称知剩余固体的质量为16.8g,装置戊的质量增加了17.6g。该铁的氧化物的化学式为__________。(3)如果没有装置甲,测定结果即铁元素与氧元素的质量的比将会_________(填“偏大”、“偏小”或“无影响”)。四、计算题(共10分)31. (4分)钢铁工业是一个国家的支柱产业之一,某同学采集了一些生铁样品(含杂质,杂质不溶于水,不与稀硫酸反应)采用如图1所示装置进行分析.分别称得锥形瓶与棉花的质量为44.1g,生铁样品的质量为9.0g.在锥形瓶中加入足量稀硫酸后,立即开始记录电子天平的示数,记录数据如图2.请认真分析数据,回答下列问题:(1)小军数据处理的图象中正确的是图3的________。 (2)计算样品中铁的质量分数。32. (6分)Cu与Zn的合金称为黄铜,有优良的导热性和耐腐蚀性,可用作各种仪器零件。某化学兴趣小组的同学为了测定某黄铜的组成,取20g该黄铜样品于烧杯中,向其中分5次加入相同溶质质量分数的稀硫酸,使之充分反应。每次所用稀硫酸的质量及剩余固体的质量记录于下表:试回答下列问题: (1)从以上数据可知,最后剩余的11.2g固体的成分是________;表格中,m=________。 (2)黄铜样品中锌的质量分数为________。 (3)计算所用稀硫酸中硫酸的质量分数是多少? (4)配制100g该浓度的稀硫酸需要质量分数为98%浓硫酸的质量是多少? 参考答案一、选择题(每小题只有一个正确答案,每小题2分,共40分)1.C 2.B 3.B 4.D 5.A 6.B 7.D 8.D 9.A 10.B11.D 12.B 13.A 14.B 15.B 16.B 17.B 18.B 19.C 20.D二、填空题(共30分)21. (6分)Fe+CuSO4==FeSO4+Cu;氧气和水蒸气;mb>ma>mc 22. (4分)(1)Fe2+(2)小于 23. (4分)(1)二氧化碳 水(2)CO2+3H2====(催化剂加热)CH3OH+H2O24. (6分)H2O;80℃、2.0h;A 25. (4分)(1)Cu+2AgNO3=Cu(NO3)2+2Ag;(2)Fe(NO3)2、NaNO326. (4分)Cu+2AgNO3==Cu(NO3)2+2Ag;硝酸镁、硝酸铝、硝酸铜[或Mg(NO3)2、Al(NO3)3、Cu(NO3)2]。 27. (2分)①Fe+CuSO4═FeSO4+Cu ②BCE 三、实验探究题(每空2分,共20分)28. (6分)(1)稀硫酸的浓度、金属的形状等;(2)A;(3)在相同的时间内产生氢气的体积。(产生相同体积的氢气所用的时间)29. (8分)(1)吸收气体中的水分(2)对调装置E、F的位置;水蒸气的吸收应在通溶液之前(或“若按原装置,前者会把水蒸气带给后者”)(3)偏大30. (6分)(1)CO(2)Fe3O4(3)偏小四、计算题(共10分)31. (4分) (1)B(2)设反应的铁的质量为xFe+H2SO4═FeSO4+H2↑56 2x 0.3g56/x=2/0.3g x=8.4g铁的质量分数为:8.4g/9g ×100%=93.3% (6分)(1)Cu;17.4(2)44%设40g稀硫酸中硫酸的质量为xH2SO4+Zn═ZnSO4+H2↑98 65 x 2.6g98/x=65/2.6g解得:x=3.92g稀硫酸中硫酸的质量分数为:3.92g40g×100%=9.8%(4)设需要质量分数为98%浓硫酸的质量为Y则100g×9.8%=Y×98%,解得;Y=10g
相关资料
更多

