2022-2023学年四川省绵阳市南山中学实验学校高二下学期期中生物试题含答案
展开注意事项:
1.答第I卷前,考生务必将自己的姓名、准考证号用铅笔涂写在答题卡上。
2.每小题选出答案后,用铅笔把答题卡上对应题目的答案标号涂黑,如需改动,用橡皮擦擦干净后,再选涂其他答案,不能答在试题卷上。
第Ⅰ卷(选择题,共50分)
一、选择题(本题包括30小题,每小题1分,共30分。每小题只有一个选项符合题意。)
1. 人们在生活中常利用微生物发酵生产制作多种美味食品。下列相关叙述正确的是( )
A. 酵母菌和乳酸菌能够在缺氧和呈酸性的发酵液中繁殖
B. 腐乳制作过程中加入料酒可抑制杂菌生长,而促进毛霉生长
C. 泡菜制作的中期乳酸菌通过无丝分裂快速繁殖
D. 泡菜腌制时间长短会影响亚硝酸盐含量,但温度和食盐的用量不影响
【答案】A
【解析】
【分析】参与果酒制作的微生物是酵母菌,其新陈代谢类型为异养兼性厌氧型。参与腐乳制作的微生物主要是毛霉,其新陈代谢类型是异养需氧型。参与泡菜制作的微生物是乳酸菌,其新陈代谢类型是异养厌氧型。在无氧条件下,乳酸菌将葡萄糖分解成乳酸。
【详解】A、酵母菌是兼性厌氧菌,乳酸菌是厌氧菌,酵母菌和乳酸菌能够在缺氧和呈酸性的发酵液中都能繁殖,A正确;
B、实验中加入料酒抑制杂菌生长,毛霉生长也受到抑制,B错误;
C、无丝分裂是真核细胞分裂方式之一,泡菜制作主要依赖乳酸菌发挥作用,乳酸菌是原核生物,不能进行无丝分裂,C错误;
D、泡菜制作过程中,温度过高、食盐用量过低、腌制时间过短,容易造成细菌大量繁殖,亚硝酸盐含量增加,故在泡菜的制作过程中温度、时间、食盐用量等都会影响亚硝酸盐的含量,D错误。
故选A。
2. 下列现象的出现,主要是由酵母菌引起的是
A. 变酸的酒的表面出现菌膜
B. 泡菜坛内长出的一层白膜
C. 腐乳外部一层致密的“皮”
D. 培养基中的酚红指示剂变红
【答案】B
【解析】
【分析】醋酸菌是好氧菌,在氧气充足的条件下可以将乙醇转化成醋酸;
泡菜制作的原理是乳酸菌发酵,在泡菜制作过程中,泡菜发酵液的营养丰富,其表面往往含有适量的氧气,适合酵母菌生长繁殖,成膜酵母菌生长繁殖会在泡菜坛液面的形成一层白膜;
腐乳表面的一层致密的皮是由毛霉的匍匐菌丝形成的,它能形成腐乳的体,使腐乳成型。
【详解】A、变酸的酒的表面出现菌膜,主要是由醋酸菌引起的,A不符合题意;
B、泡菜坛内长出的一层白膜,主要是由酵母菌引起的,B符合题意;
C、腐乳外部一层致密的“皮”, 主要是由毛霉的匍匐菌丝形成的,C不符合题意;
D、培养基中的酚红指示剂变红,主要是由分解尿素的微生物分解尿素产生的NH3与酚红反应形成的,D不符合题意。
故选B。
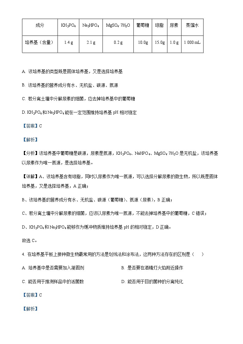
3. 下表是某培养基的配方,有关叙述错误的是( )
A. 该培养基的类型既是固体培养基,又是选择培养基
B. 该培养基的营养成分有水、无机盐、碳源、氮源
C. 若分离土壤中分解尿素的细菌,应去掉培养基中的葡萄糖
D. KH2PO4和Na2HPO4能在一定范围维持培养基pH相对稳定
【答案】C
【解析】
【分析】该培养基中葡萄糖是碳源,尿素是氮源,KH2PO4、NaHPO4、MgSO4·7H2O是无机盐,该培养基以尿素作为唯一氮源,是选择培养基。
【详解】A、该培养基含有琼脂,同时以尿素作为唯一氮源,可以选择分解尿素的微生物,所以既是固体培养基,又是选择培养基,A正确;
B、该培养基的营养成分有水、无机盐、碳源(葡萄糖)、氮源(尿素),B正确;
C、若分离土壤中分解尿素的细菌,应该以尿素为唯一氮源,不能去掉培养基中的葡萄糖,C错误;
D、KH2PO4和Na2HPO4能够作为缓冲物质维持培养基pH的相对稳定,D正确。
故选C。
4. 在培养基平板上接种微生物最常用的方法是划线法和涂布法,这两种方法存在的区别是( )
A. 培养基中是否需要加入凝固剂B. 是否要在酒精灯火焰附近操作
C. 能否用于推测样品中的活菌数D. 能否用于目的菌种的分离纯化
【答案】C
【解析】
【分析】1、稀释涂布平板法:将待分离的菌液经过大量稀释后,均匀涂布在培养皿表面,经培养后可形成单个菌落。
2、平板划线法:将已经熔化的培养基倒入培养皿制成平板,接种,划线,在恒温箱里培养.在线的开始部分,微生物往往连在一起生长,随着线的延伸,菌数逐渐减少,最后可能形成单个菌落。
【详解】A、两种培养基都要加入凝固剂,A错误;
B、接种过程中,两种接种方法都要在酒精灯火焰附近操作,以避免杂菌的污染,B错误;
CD、两种方法都能分离和纯化菌落,但只有稀释涂布法才能用于推测样品中的活菌数,C正确,D错误。
故选C。
5. 下列根据相应实验现象分析得出的结论,错误的是
A. 牛肉膏蛋白胨空白对照培养基上没有菌落生长,说明培养基没有被杂菌污染
B. 牛肉膏蛋白胨培养基的菌落数大于选择培养基,说明选择培养基有选择作用
C. 稀释涂布平板法获得的培养基上菌落数小于30,说明可能是稀释的倍数太大
D. 在接种大肠杆菌的培养基上观察到菌落有大有小,说明培养基已被杂菌污染
【答案】D
【解析】
【分析】对照实验是指除所控因素外其它条件与被对照实验完全对等的实验,判断选择培养基是否起到了选择作用,则接种了的选择培养基是实验组,而接种了的牛肉膏蛋白胨培养基属于对照组。
稀释涂布平板法则是将菌液进行一系列的梯度稀释,然后将不同稀释度的菌液分别涂布到琼脂固体培养基的表面,进行培养。
【详解】A、牛肉膏蛋白陈空白对照培养基上没有菌落生长,说明培养基没有被杂菌污染,A正确;
B、牛肉膏蛋白陈培养基可培养所以的细胞,不具有选择性,如果牛肉膏蛋白陈培养基的菌落数大于选择培养基,说明选择培养基有选择作用,B正确;
C、稀释涂布平板法获得的培养基上菌落数小于30,说明可能是稀释的倍数太大,C正确;
D、在接种大肠杆菌的培养基上观察到菌落有大有小,培养基不一定被杂菌污染,可能是大肠杆菌菌落形成的时间不一,不能仅通过菌落的大小判别不同种类的微生物,D错误。
故选D。
6. 下列关于纤维素和纤维素酶的说法,错误的是( )
A. 纤维素酶是一种复合酶,它至少包括 C1酶、CX酶和葡萄糖苷酶
B. 纤维素水解得到的纤维二糖会被葡萄糖苷酶进一步分解成葡萄糖
C. 测定分解纤维素产生葡萄糖的速率可以推测纤维素酶活性的高低
D. 刚果红染色的原理是刚果红能与培养基中的纤维素酶形成红色复合物
【答案】D
【解析】
【分析】刚果红可与纤维素形成红色复合物,但并不和纤维素水解后的纤维二糖和葡萄糖发生颜色反应;当纤维素被纤维素酶水解后,刚果红-纤维素复合物就无法形成,培养基中会出现以纤维素分解菌为中心的透明圈,据此可筛选出纤维素分解菌。
【详解】A、纤维素酶是一种复合酶,至少包括三种组分,即C1酶、CX酶、葡萄糖苷酶,A正确;
B、纤维素酶中的C1酶和CX酶会将纤维素分解成纤维二糖,葡萄糖苷酶将纤维二糖分解成葡萄糖,纤维素在这三种组分的共同作用下被水解为葡萄糖,进而为微生物的生长提供营养,B正确;
C、测定分解纤维素产生葡萄糖的速率可以推测纤维素酶活性的高低,活性越高,分解纤维素产生葡萄糖的速率越大,C正确;
D、刚果红染色的原理是刚果红与培养基中的纤维素形成红色复合物,当纤维素被纤维素酶分解后,刚果红-纤维素的复合物就无法形成,培养基中会出现以纤维素分解菌为中心的透明圈,D错误。
故选D。
7. 下列关于制备固定化酵母细胞的叙述,错误的是( )
A. 制作的凝胶珠的颜色过浅、呈白色,说明凝胶珠固定的酵母细胞数目较少
B. 用包埋法固定酵母细胞,形成的凝胶珠形状应规则、大小应适宜
C. 向CaCl2溶液中滴加海藻酸钠与酵母细胞混合液时速度越快越好
D. 用于工业生产时,细胞固定化及发酵过程都应在无菌条件下进行
【答案】C
【解析】
【分析】制备固定化酵母细胞:(1)配制海藻酸钠溶液:小火、间断加热、定容,如果加热太快,海藻酸钠会发生焦糊。(2)海藻酸钠溶液与酶母细胞混合:冷却后再混合,注意混合均匀,不要进入气泡。 (3)制备固定化酵母细胞:高度适宜,并匀速滴入。 (4)刚溶化的海藻酸钠应冷却后再与酵母菌混合,否则温度过高会导致酵母菌死亡。
【详解】A、如果制作的凝胶珠颜色过浅,呈白色,说明海藻酸钠的浓度偏低,固定的酵母细胞数目较少;如果形成的凝胶珠不是圆形或椭圆形,则说明海藻酸钠的浓度偏高,A正确;
B、酵母细胞的固定采用方法一般是包埋法,是将酶或细胞包埋在能固化的载体中,形成的凝胶珠形状应规则、大小应适宜,B正确;
C、向CaCl2溶液中滴加海藻酸钠与酵母细胞混合液时要高度适宜,并匀速滴入,防止出现拖尾现象,C错误;
D、工业生产中,酵母细胞的固定化需在严格无菌条件下进行,以防杂菌的影响,D正确。
故选C。
8. 下列与血红蛋白提取、分离和鉴定有关的叙述,正确的是( )
A. 洗涤红细胞去除杂蛋白时应使用pH适宜的磷酸缓冲液
B. 洗涤红细胞时,离心速度要低,离心时间要长,才能将红细胞和白细胞分离开
C. 透析可除去样品中分子质量较小的杂质
D. 加入SDS的凝胶中,电泳迁移率完全取决于分子带电性质的差异
【答案】C
【解析】
【分析】血红蛋白的提取和分离实验中,样品的处理包括红细胞的洗涤、血红蛋白的释放、分离血红蛋白溶液和透析。红细胞的洗涤的目的为去除杂蛋白,以利于后续步骤的分离纯化,用生理盐水洗涤。在蒸馏水和甲苯的作用下,红细胞破裂,释放出血红蛋白,再利用差速离心法分离血红蛋白溶液,磷酸缓冲液对分离后的血红蛋白溶液进行透析,对其进一步纯化。
【详解】A、对红细胞洗涤时应该用生理盐水,目的是去除杂蛋白,A错误;
B、洗涤红细胞时,离心时采用低速短时间离心的方法,重复三次,上清液中没有黄色,表明红细胞已经洗涤干净,B错误;
C、透析袋能使小分子物质自由进出,而将大分子保留在袋内,透析可以去除样品中分子量较小的杂质,或用于更换样品的缓冲液,C正确;
D、蛋白质在聚丙烯酰胺凝胶中的迁移率取决于它所带净电荷的多少以及分子的大小等因素,为了消除净电荷对迁移率的影响,可以在凝胶中加入SDS,SDS所带负电荷的量大大超过了蛋白质分子原有的电荷量,因而掩盖了不同种蛋白质间的电荷差别,使电泳迁移率完全取决于分子的大小,D错误。
故选C。
9. 下列关于玫瑰精油、橘皮精油和胡萝卜素提取的相关实验操作,正确的是
A. 玫瑰精油提取实验中,可直接将收集到的乳浊液用分液漏斗分离
B. 为了提高柑橘皮的出油率,需要将新鲜柑橘皮直接用石灰水浸泡
C. 为了加强胡萝卜素的萃取效果,应降低萃取温度并延长萃取时间
D. 为了防止胡萝卜素在干燥时分解,应该控制干燥温度和干燥时间
【答案】D
【解析】
【分析】提取玫瑰精油常用的方法是水蒸气蒸馏法,实验流程是:鲜玫瑰花瓣+清水→水蒸气蒸馏→获得油水混合物→分离油层→除水→玫瑰精油;
提取胡萝卜素的方法是压榨法,实验流程:胡萝卜→粉碎→干燥→萃取→过滤→浓缩→胡萝卜素。
【详解】A、玫瑰精油提取实验中,收集到的乳浊液中加入NaCl,使油水分层,再用分液漏斗分离,A错误;
B、为了提高柑橘皮的出油率,需要将新鲜柑橘皮干燥去水,再用石灰水浸泡,B错误;
C、胡萝卜素原料的颗粒小,萃取的温度高(适宜),时间长,需要提取的物质能够充分溶解,萃取效果好,C错误;
D、为了防止胡萝卜素在干燥时分解,应该控制干燥温度和干燥时间,D正确。
故选D。
10. 如图甲为胡萝卜素粗品鉴定装置示意图,图乙是某次鉴定结果。下列叙述错误的是( )
A. 提取的胡萝卜素粗品通过纸层析法进行鉴定
B. 在对甲图中的e进行点样时,应该快速细致,圆点要小,每次点样时都要保持滤纸干燥
C. 图乙中A、B、C、D四点中,属于萃取样品样点的是B和C
D. 图乙中①代表的物质是胡萝卜素,②代表其他色素和杂质,该结果说明萃取操作失败
【答案】D
【解析】
【分析】提取的胡萝卜素粗品采用的是纸层析法进行鉴定,其原理是色素在滤纸上的运动速度不同,从而使各成分分开,因层析液易挥发,故应在色谱容器上方用玻璃盖盖严。在进行点样时,应注意点样要快速细致,并保持滤纸干燥。
【详解】A、色素在滤纸上的运动速度不同,从而使各成分分开,故提取的胡萝卜素粗品通过纸层析法进行鉴定,A正确;
B、点样要求是应该快速细致,圆点要小,直径约为2mm左右,每次点样后,可用吹风机将溶剂吹干,注意保持滤纸干燥,B正确;
C、A、B、C、D四点中,属于标准样品的样点是A和D,提取样品的样点是B和C,C正确;
D、在图中的层析谱中,①和②代表的物质分别是β-胡萝卜素、其他色素和杂质,该层析的目的是胡萝卜素粗品的鉴定,不代表萃取失败,D错误。
故选D。
11. 过滤是生物实验中经常用到的一种方法,下列相关叙述错误的是
A. 血红蛋白样品处理时要用滤纸过滤,目的是除去脂溶性沉淀层
B. 橘皮压榨液第一次用普通布袋过滤,目的是除去固体物和残渣
C. 橘皮压榨液第二次用单层尼龙布过滤,目的是除去固体Na2SO4
D. 胡萝卜素在萃取后要进行过滤,目的是除去萃取液中的不溶物
【答案】C
【解析】
【分析】考查蛋白质的分离和提取、橘皮精油提取、胡萝卜素的提取实验中的过滤步骤,考生通过识记理解各个实验过滤的作用,即可分析作答。
【详解】A. 血红蛋白样品处理时要用滤纸过滤,目的是除去脂溶性沉淀层,A正确;
B. 橘皮压榨液第一次用普通布袋过滤除去固体物和残渣,然后离心进一步除去质量较小的残留固体物,B正确;
C. 橘皮压榨液第二次用分液漏斗过滤,目的是除去固体Na2SO4,C错误;
D. 胡萝卜素在萃取后要进行过滤,目的是除去萃取液中的不溶物,D正确。
故选C。
12. 下列有关细胞大小和分裂的叙述正确的是( )
A. 细胞体积越小,其相对表面积越大,物质运输效率越低
B. 原核细胞和蛙的红细胞都可以进行无丝分裂
C. 无丝分裂的过程中,会出现纺锤丝和染色体的变化
D. 细胞不能无限长大的原因之一是细胞核中的DNA不会随细胞体积的扩大而增加
【答案】D
【解析】
【分析】有丝分裂、无丝分裂、减数分裂是真核细胞的分裂方式,二分裂是原核细胞的分裂方式,病毒通过增殖繁殖后代。单细胞生物的细胞分裂就是进行个体的繁衍,多细胞生物的细胞分裂和分化只是个体的生长发育。
【详解】A、细胞体积越小,其相对表面积(即表面积与体积之比)越大,物质运输效率越高,A错误;
B、原核细胞的分裂方式是二分裂,蛙的红细胞可以进行无丝分裂,B错误;
C、无丝分裂的过程中,不会出现纺锤丝和染色体的变化,C错误;
D、细胞核中的DNA不会随着细胞体积的增大而增加,这是细胞不能无限长大的原因之一,D正确。
故选D。
13. 下图A表示细胞进行有丝分裂的一个细胞周期,图B表示连续分裂的细胞相邻两个细胞周期图。下列叙述中正确的是( )
A. 一个细胞周期是指乙→甲的全过程
B. b段的主要变化是DNA的复制及有关蛋白质的合成
C. c、d两段都要消耗ATP
D. 在高等植物细胞内,两组中心体之间发出星射线形成纺锤体发生在甲→乙过程
【答案】C
【解析】
【分析】有丝分裂的细胞具有细胞周期,一个细胞周期由间期(时间长)和分裂期(时间短)组成,据图分析,图A中乙→甲为间期,甲→乙为分裂期,乙→甲→乙为一个细胞周期;图B中a、c段为间期,b、d段为分裂期。
【详解】A、图A中乙→甲为间期,甲→乙为分裂期,图A中一个细胞周期是指乙→甲→乙的过程, A错误;
B、a、c段为间期,b、d段为分裂期,DNA的复制及有关蛋白质的合成主要发生在间期(a、c段),而b段为分裂期, B错误;
C、分裂间期和分裂期均要消耗ATP,故c(分裂间期)、d(分裂期)两段都要消耗ATP,C正确;
D、高等植物细胞没有中心体,D错误。
故选C。
14. 下列物质变化示意图中,哪个不可能发生在有丝分裂过程中
A. AB. BC. CD. D
【答案】D
【解析】
【详解】A图形表示的是细胞中染色体变化,B图形表示细胞DNA含量变化或一条染色体上的DNA含量变量,C图形可表示含染色单体的染色体与DNA之间的关系,当含有染色单体时,染色单体与DNA的数目应相等,D图形表示错误。
15. 处于有丝分裂过程中的动物细胞某一时期细胞内的染色体、染色单体、核DNA分子三者的数量比是1∶2∶2,此时细胞内可能发生着
A. 细胞膜向内凹陷B. 着丝粒一分为二
C. 中心体移向两极D. DNA正在进行复制
【答案】C
【解析】
【分析】有丝分裂过程中,染色体、染色单体、DNA变化特点 (体细胞染色体为2N):
(1)染色体变化:后期加倍(4N),平时不变(2N);
(2)DNA变化:间期加倍(2N→4N),末期还原(2N);
(3)染色单体变化:间期出现(0→4N),后期消失(4N→0),存在时数目同DNA。
因此,有丝分裂期期和中期,细胞中染色体数、染色单体数、染色体上的DNA分子数之间的比例为 1:2:2。
【详解】A、细胞膜向内凹陷发生在末期,此时细胞中不含染色单体,且染色体数:DNA分子数=1:1,这与题干不符,A错误;
B、着丝点一分为二发生在后期,此时细胞中不含染色单体,且染色体数:DNA分子数=1:1,这与题干不符,B错误;
C、中心体在前期移向两极,此时细胞中染色体数、染色单体数、染色体上的DNA分子数之间的比例为 1:2:2,与题干相符,C正确;
D、DNA复制发生在分裂间期,此时正在进行DNA的复制,还没有出现染色单体,与题干信息不符,D错误。
故选C。
16. 下列关于观察洋葱根尖分生区细胞有丝分裂的实验过程叙述正确的是( )
A. 用解离液处理的目的是使组织细胞彼此分散开来形成单层细胞
B. 用95%的乙醇漂洗解离液的目的是为了避免解离液对碱性染料的影响
C. 持续观察处于分裂中期的细胞,能够观察到该细胞中着丝点的分裂过程
D. 统计多个视野中不同时期的细胞数能够估算各个时期持续的相对时间
【答案】D
【解析】
【分析】观察细胞有丝分裂实验的步骤:解离(解离液由盐酸和酒精组成,目的是使细胞分散开来)、漂洗(洗去解离液,便于染色)、染色(用龙胆紫、醋酸洋红等碱性染料)、制片(该过程中压片是为了将根尖细胞压成薄层,使之不相互重叠影响观察)和观察(先低倍镜观察,后高倍镜观察)。
【详解】A、解离充分是实验成功的必备条件,解离的目的是用药液使组织细胞彼此分离开来,压片的目的是把材料压成单层细胞,A错误;
B、解离后漂洗用的是清水,目的是洗去解离液,便于染色,B错误;
C、在解离时细胞已经被杀死,故不能看到一个细胞分裂过程的动态变化,C错误;
D、分裂间期持续时间长,处于间期的细胞数目多,分裂期持续时间短,处于分裂期的细胞数目少,故统计多个视野中不同时期的细胞数能够估算各个时期持续的相对时间,D正确。
故选D。
17. 下图表示雄果蝇体内某细胞分裂过程中,细胞内每条染色体上DNA含量变化(甲曲线)及与之对应的细胞中染色体数目变化(乙曲线)。下列说法不正确的是( )
A. CE阶段,细胞中每条染色体上都含有两条染色单体
B. D时刻之后,不考虑变异,单个细胞就不会同时含X和Y染色体
C. CD阶段所有非姐妹染色单体之间均可以发生交叉互换
D. EF阶段的变化不依赖纺锤丝的牵引作用
【答案】C
【解析】
【分析】减数分裂过程:(1)减数第一次分裂间期:染色体的复制;(2)减数第一次分裂:①前期:联会,同源染色体上的非姐妹染色单体交叉互换;②中期:同源染色体成对的排列在赤道板上;③后期:同源染色体分离,非同源染色体自由组合;④末期:细胞质分裂.(3)减数第二次分裂过程:①前期:核膜、核仁逐渐解体消失,出现纺锤体和染色体;②中期:染色体形态固定、数目清晰;③后期:着丝点分裂,姐妹染色单体分开成为染色体,并均匀地移向两极;④末期:核膜、核仁重建、纺锤体和染色体消失
【详解】A、CE阶段,每条染色体上均含有2个DNA分子,表明此时着丝点(着丝粒)未分裂,因此细胞中每条染色体上都含有两条染色单体,A正确;
B、D点为减数第一次分裂结束,由于减数第一次分裂后期同源染色体分离,因此D点所对应时刻之后,单个细胞就不会同时含X和Y染色体,B正确;
C、D点为减数第一次分裂结束,CD阶段表示减数第一次分裂的分裂期,只有减数第一次分裂前期的四分体时期部分非姐妹染色单体之间可以发生交叉互换,C错误;
D、EF所对应的时间段为减数第二次分裂后期,此时发生了着丝点自动分裂,染色单体消失,该变化不依赖纺锤丝的牵引作用,D正确。
故选C。
18. 一动物精原细胞在进行减数分裂过程中形成了4个四分体,则次级精母细胞在中期时染色体、染色单体和核DNA分子数依次是( )
A. 4、8、8B. 2、4、8
C. 8、16、16D. 8、0、8
【答案】A
【解析】
【分析】四分体:联会后的每对同源染色体含有四条染色单体,叫做四分体,则四分体的个数等于减数分裂中配对的同源染色体对数。
【详解】4个四分体表示初级精母细胞中含有4对同源染色体,共有8条染色体,经减数第一次分裂同源染色体分开,染色体数目减半,则次级精母细胞中只能得到每对同源染色体中的一条,故减数第二次分裂中期(着丝粒还未断开)细胞中染色体数为4条,染色单体数为8条,核DNA分子数也是8条。
故选A。
19. 甲、乙为某雄性二倍体动物(基因型为AaBb)体内不同细胞处于不同分裂时期的示意图,染色体及基因分布如图所示。下列相关叙述不正确的是( )
A. 甲图所示细胞处于有丝分裂后期,有4个染色体组
B. 甲图中①②染色体上基因分布的原因是染色体发生了交叉互换
C. 乙图为次级精母细胞,可产生基因型为AB和aB的两种精子
D. 乙图中细胞处于减数第二次分裂后期
【答案】B
【解析】
【分析】分析题图:图甲细胞含有同源染色体,且着丝点分裂,处于有丝分裂后期;图乙细胞不含有同源染色体,且着丝点分裂,处于减数第二次分裂后期。
【详解】A、甲图所示细胞含有同源染色体,且着丝点分裂,处于有丝分裂后期,相同形态的染色体有4条,含有4个染色体组,A正确;
B、交叉互换是减数第一次分裂前期时同源染色体的非姐妹染色单体之间的片段交换,甲图为有丝分裂细胞图,①②染色体上基因分布的原因是基因突变,B错误;
C、乙图细胞处于减数第二次分裂后期,为次级精母细胞,根据其中的基因组成可知,该细胞可产生基因型为AB和aB的两种精子,C正确;
D、乙细胞没有同源染色体,且着丝点分裂,所以处于减数第二次分裂后期,D正确。
故选B。
20. 某哺乳动物的部分染色体及基因组成如甲图所示,观察该动物某器官切片,发现了如乙图、丙图所示细胞。下列说法错误的是( )
A. 不考虑变异,细胞乙“?”处的基因是a
B. 细胞乙分裂后的子细胞可能会继续分裂
C. 细胞丙的变化是分离定律的细胞学基础
D. 根据甲乙丙细胞无法确定该动物的性别
【答案】C
【解析】
【分析】分析题图,乙细胞含有同源染色体,着丝点断裂,处于有丝分裂的后期,丙细胞没有同源染色体,着丝点断裂,处于减数第二次分裂的后期,细胞质均分,该细胞可能是次级精母细胞,也可能是极体。
【详解】A、分析可知,细胞乙处于有丝分裂后期,又根据甲图可知该动物基因型为AaBb,不考虑变异,细胞乙“?”所在的染色体和A基因所在的染色体是同源染色体,故细胞乙“?”处的基因是a,A正确;
B、细胞乙为有丝分裂,分裂后的子细胞保留了分裂的能力,可能会继续分裂,B正确;
C、细胞丙为减数第二次分裂后期,而分离定律发生在减数第一次分裂的后期,C错误;
D、乙细胞为有丝分裂图像,无法判断性别,甲丙虽然为减数分裂,但甲为减数第一次分裂前期,不能判断,丙虽为减数第二次后期,但由于细胞质发生均等分裂,该细胞可能是次级精母细胞,也可能是极体,也无法判断性别,D正确。
故选C。
21. 某植物体细胞内含有8对染色体,将该植物的根尖分生区细胞置于含3H标记的胸腺嘧啶的培养基中,大约一个细胞周期的时间,然后在不含3H标记的培养基中继续培养子细胞至有丝分裂分裂后期,一个细胞内具有放射性标记的染色体条数为
A. 8条B. 16条
C. 32条D. 不确定
【答案】B
【解析】
【详解】(1)在含3H标记的胸腺嘧啶脱氧核苷酸培养基中完成一个细胞周期,在间期每条染色体上的1个DNA复制为2个DNA分别在两条单体上,由于DNA半保留复制,这两个DNA都是1条链含3H,1条链不含3H,即两条单体都有3H,这样第一次分裂形成的2个子细胞中,每条染色体的DNA都是1条链含3H,1条链不含3H.
(2)第二次分裂间期,DNA又进行一次半保留复制,结果每条染色体含有两个DNA,其中1个DNA的1条链含3H,1条链不含3H,另一个DNA的2条链都不含3H,即每条染色体中都只有一条单体被标记.后期着丝点分裂,姐妹染色单体分开成为染色体,并在纺锤丝的牵引下随机移向两极,因此每个细胞具有放射性标记的染色体有16条。
故选B.
22. 如图表示基因型为AaBb的某哺乳动物产生生殖细胞的过程,正确的说法是( )
A. Ⅰ、Ⅱ过程中核遗传物质未发生改变
B. 只有Ⅰ过程可表示细胞进行有丝分裂
C. Ⅲ过程同源染色体分离,染色体减半
D. 若无交叉互换,精子有4种基因型
【答案】B
【解析】
【分析】根据题意和图示分析可知:Ⅰ表示精原细胞通过有丝分裂增殖;Ⅱ表示减数第一次分裂、Ⅲ表示减数第二次分裂、Ⅳ表示精细胞变形形成精子的过程。
【详解】A、Ⅰ表示有丝分裂,分裂产生的子细胞核遗传物质不变,Ⅱ表示减数第一次分裂,该过程会发生同源染色体分离和非同源染色体自由组合,因此Ⅱ过程产生的细胞中核遗传物质会发生改变,A错误;
B、Ⅰ表示精原细胞通过有丝分裂增殖;Ⅱ表示减数第一次分裂、Ⅲ表示减数第二次分裂、Ⅳ表示精细胞变形形成精子的过程,只有Ⅰ过程可表示细胞进行有丝分裂,B正确;
C、Ⅱ表示减数第一次分裂,该过程中存在同源染色体分离,Ⅱ过程产生的细胞中的染色体数目减半,C错误;
D、若无交叉互换,一个精原细胞经过减数分裂形成4个精细胞,但只有两种类型,即Ⅲ过程形成的子细胞有2种染色体组成,D错误。
故选B。
23. 下列几种基因型个体经过减数分裂形成的异常配子的原因分析正确的是( )
A. AB. BC. CD. D
【答案】C
【解析】
【分析】减数分裂过程:(1)减数第一次分裂前的间期:染色体的复制。(2)减数第一次分裂:①前期:联会,同源染色体上的非姐妹染色单体交叉互换;②中期:同源染色体成对的排列在赤道板上;③后期:同源染色体分离,非同源染色体自由组合;④末期:细胞质分裂。(3)减数第二次分裂过程:①前期:核膜、核仁逐渐解体消失,出现纺锤体和染色体;②中期:染色体形态固定、数目清晰;③后期:着丝粒分裂,姐妹染色单体分开成为染色体,并均匀地移向两极;④末期:核膜、核仁重建、纺锤体和染色体消失。
【详解】A、基因型为Dd的个体,产生了dd和无D和d的配子,说明d和d没有分离,则发生异常的时期是减数第二次分裂前的后期姐妹染色单体没有分离造成的,A错误;
B、基因型为AaBb的个体,产生的配子为AaB、AaB、b、b,说明等位基因A、a没有分离,则发生异常的时期是减数第一次分裂后期同源染色体分离时,含A、a的同源染色体没有分离,B错误;
C、基因型为XaY的个体,产生的配子为XaY、XaY,说明X、Y染色体没有分离,则发生异常的时期是减数第一次分裂后期同源染色体分离时,X、Y同源染色体没有分离,C正确;
D、基因型为AaXBXb的个体,产生的配子为AAXBXb、XBXb、a、a,说明XB、Xb没有分离,则发生异常的时期是减数第一次分裂后期;又因为AA没有分离,则发生异常的时期是减数第二次分裂后期着丝粒分裂后,含有A基因的染色体移向了同一极,D错误。
故选C。
24. 和无性生殖相比,有性生殖的生物子代的基因组合更具有多样性,其原因一般不包括( )
A. 非同源染色体自由组合导致形成的配子具有多样性
B. 同源染色体上非姐妹单体之间互换导致配子多样性
C. 卵细胞和精子结合的随机性使后代产生不同的基因组合
D. 由于DNA 分子复制差错会导致出现子代从未有的新性状
【答案】D
【解析】
【分析】配子的多种多样是由于基因重组导致的,基因重组包括同源染色体上非姐妹单体之间的交叉互换导致的基因重组和非同源染色体的自由组合导致的基因重组。
【详解】ABC、同源染色体上非姐妹单体之间的交叉互换和非同源染色自由组合导致配子多样性,卵细胞和精子结合的随机性使后代产生不同的基因组合,这些都是有性生殖的生物导致双亲后代的基因组合具有多样性,ABC错误;
D、DNA分子复制差错属于基因突变,基因突变的频率往往是很低的,具有普遍性,DNA分子复制差错会导致子代出现从未有的新性状,但这不是有性生殖的生物导致双亲后代的基因组合具有多样性的原因,D正确。
故选D。
25. 下图中果蝇(2n)细胞类型是依据不同时期细胞中染色体数和核DNA 分子数的数量关系而划分的。有关叙述错误的是( )
A. 图示细胞类型中一定具有同源染色体的细胞类型有a、b
B. 若c细胞取自精巢且没有同源染色体,则c细胞是次级精母细胞
C. 属于同一次减数分裂的b、d、e细胞出现的先后顺序是d→b→e
D. 若要观察果蝇细胞的减数分裂现象,最好选雄性的精巢作为实验材料
【答案】C
【解析】
【分析】分析柱形图:a是染色体数为体细胞的2倍,处于有丝分裂后期;b细胞处于减数第一次分裂或者处于有丝分裂前期、中期;c可以是体细胞也可以是处于减数第二次分裂后期的细胞;d为减数第二次分裂的前期或中期细胞;e细胞为精细胞、卵细胞或极体。
【详解】A、由于处于减数第二次分裂过程的细胞中不含同源染色体,所以5种细胞类型中,一定具有同源染色体的细胞类型有a和b,A正确;
B、若c细胞取自精巢,没有同源染色体,此时染色体数与体细胞相等,且染色体数与核DNA数相等,那么该细胞是次级精母细胞,B正确;
C、根据分析,若类型b、d、e的细胞属于同一次减数分裂,出现的先后顺序是b→d→e,C错误;
D、在动物卵巢内的减数分裂没有进行彻底,排卵时排出的仅仅是次级卵母细胞,次级卵母细胞只有和精子相遇后,在精子的刺激下,才继续完成减数第二次分裂,因此观察某哺乳动物减数分裂具体的图象,最好使选精巢作为实验材料,D正确。
故选C。
26. 如图为取自同一哺乳动物不同细胞的细胞分裂示意图(假设该生物的体细胞有4条染色体,基因型为MMNn),下列说法正确的是
A. 图甲、乙、丙所示的细胞分裂过程中可发生基因重组
B. 图甲、图乙细胞中均含有两个染色体组,图丙、图丁细胞中均不具有同源染色体
C. 图丁细胞的名称为次级精母细胞或极体
D. 若相应基因如图丁所示,则说明该细胞在此之前发生了基因突变
【答案】D
【解析】
【分析】甲细胞含有同源染色体,且着丝点分裂,处于有丝分裂后期;乙细胞含有同源染色体,且同源染色体分离,处于减数第一次分裂后期;丙细胞含有同源染色体,且着丝点都排列在赤道板上,处于有丝分裂中期;丁细胞不含同源染色体,处于减数第二次分裂后期。
【详解】A、基因重组发生在减数分裂过程中,而图甲合图丙细胞进行的是有丝分裂,不会发生基因重组,A错误;
B、图甲细胞中含有四个染色体组,图丙细胞中含有同源染色体,B错误;
C、由图乙可知该动物为雄性动物,因此图丁细胞的名称为次级精母细胞,C错误;
D、该生物的基因型为MMNn,若相应基因如图丁所示,出现了新出现的m基因,则说明该细胞在此之前发生了基因突变,D正确。
故选D。
27. 某生物兴趣小组用紫花豌豆与白花豌豆做杂交实验,下列叙述错误的是( )
A. 从F1自交得到F2时,无需人工授粉,也无需套袋
B. 在母本开花后再对母本去雄的目的是防止自花传粉
C. 若F1既有紫花又有白花,则无法判断花色的显隐性关系
D. 若F1全为紫花,F2有白花,则表明发生了性状分离现象
【答案】B
【解析】
【分析】人工异花授粉过程为:去雄(在花蕾期去掉雄蕊)→套上纸袋→人工异花授粉(待花成熟时,采集另一株植株的花粉涂在去雄花的柱头上)→套上纸袋。
【详解】A、豌豆是自花传粉,闭花授粉的植物,从F1自交得到F2时,自花传粉,闭花授粉,没有外来花粉干扰,因此无需人工授粉,也无需套袋,A正确;
B、豌豆是自花传粉,闭花授粉,对母本人工去雄的原因是避免自花传粉,但去雄应该在花蕾期,开花后已经完成授粉,B错误;
C、亲代是紫花豌豆与白花豌豆杂交,若F1既有紫花又有白花,则属于测交,无法判断花色的显隐性关系,C正确;
D、性状分离是指在杂种后代中,同时显现出显性性状和隐性性状的现象,若F1全为紫花,F2有白花,则表明发生了性状分离现象,D正确。
故选B。
28. 假说—演绎法是现代科学研究中常用的一种方法,包括“提出问题、作出假设、演绎推理、实验检验、得出结论”五个基本环节。利用该方法,发现了两个遗传定律。下列关于孟德尔的研究过程的分析,正确的是( )
A. 孟德尔所作假说内容之一是“遗传因子在体细胞染色体上成对存在”
B. 孟德尔作出假说的核心内容是“豌豆产生的雌雄配子数量相同”
C. 孟德尔依据减数分裂的相关原理进行了“演绎推理”的过程
D. 为了验证假说是否正确,孟德尔设计并完成了测交实验
【答案】D
【解析】
【分析】孟德尔发现遗传定律用了假说—演绎法,其基本步骤:提出问题→作出假说→演绎推理→实验验证→得出结论。
【详解】A、孟德尔并未涉及到染色体,A错误;
B、孟德尔所作假设的核心内容是“成对的遗传因子在形成配子时彼此分离,分别进到不同配子中",B错误;
C、孟德尔依据假说的内容进行“演绎推理”的过程,是在建立在大量实验的基础上,没有涉及减数分裂,C错误;
D、为了验证假说是否正确,孟德尔设计并完成了测交实验,测交后代性状比为1:1可以从个体水平上说明基因分离定律的实质,D正确。
故选D。
29. 某品系的鼠,毛色灰色和黄色是一相对性状。科学家进行大量的杂交实验,得到了如下结果,由此推断错误的是:
A. 甲组灰色子代为纯合子
B. 乙组后代黄色毛鼠既有杂合子也有纯合子
C. 乙组结果可判断控制鼠的灰色基因是隐性基因
D. 鼠毛色这对相对性状的遗传符合基因的分离定律
【答案】B
【解析】
【分析】由题文描述可知:该题考查学生对基因的分离定律的相关知识的理解能力。
【详解】甲组的双亲及子代均为灰色,说明灰色能稳定遗传,进而推知子代为纯合子,A正确;乙组的双亲均为黄色,后代中黄色∶灰色=2∶1,说明双亲均为杂合子,黄色对灰色为显性,且存在显性纯合致死现象,因此后代黄色毛鼠均杂合子,控制鼠的灰色基因是隐性基因,B错误,C正确。综上分析,鼠的毛色这对相对性状由一对等位基因控制,因此其遗传符合基因的分离定律,D正确。
【点睛】】以乙组“黄色×黄色→2/3黄色,1/3灰色”为切入点,明辨黄色为杂合子,且黄色对灰色为显性,存在显性纯合致死现象,据此围绕“基因的分离定律”的相关知识分析判断各选项。
30. 已知某环境条件下某动物种群中只有基因型为AA和Aa个体能存活,aa个体在出生前会全部死亡。现该动物的一个大群体,AA和Aa个体数比1∶1,假设每对亲本仅交配一次且成功受孕(均为单胎),在上述环境条件下,理论上该群体随机交配一代产生的子代中Aa所占的比例为( )
A. 6/16B. 2/5C. 4/9D. 1/2
【答案】B
【解析】
【分析】基因的分离定律的实质:在杂合子的细胞中,位于一对同源染色体上的等位基因,具有一定的独立性;在减数分裂形成配子的过程中,等位基因会随同源染色体的分开而分离,分别进入到两个配子中,独立地随配子遗传给后代。
【详解】由题意分析可知,aa纯合致死,AA和Aa个体全部存活,让AA和Aa作为亲本随机交配,且其比例为1∶1,则A的基因频率为 3/4,a的基因频率为 1/4。其后代AA的基因频率为 3/4×3/4= 9/16,Aa的基因频率是2× 3/4× 1/4= 6/16,aa的基因频率为 1/4×1/4 = 1/16,又因为aa个体在出生前会全部死亡,所以该群体随机交配产生的第一代中只有AA和Aa个体,且两者比例9∶6=3∶2,故理论上该群体随机交配一代产生的子代中Aa所占的比例为2/5,所以B正确,ACD不正确。
故选B。
【点睛】
二、选择题(本题包括10小题,每小题2分,共20分。每小题只有一个选项符合题意。)
31. 微生物需要从外界吸收营养物质来维持正常的生长和繁殖。下列关于微生物营养的叙述,正确的是( )
A. 尿素分解菌和纤维素分解菌的培养基中可能含有相同的无机盐
B. 筛选硝化细菌(自养型)的培养基中需加入适宜浓度的有机碳源
C. 只含有水和无机盐两类成分的培养基中不可能形成生物群落
D. 乳酸菌需要的特殊营养物质是指其自身不能合成的某些无机物
【答案】A
【解析】
【分析】培养基一般含有水、碳源、氮源、无机盐。培养基还需要满足微生物生长对pH、特殊营养物质以及氧气的要求。如培养乳酸杆菌时需添加维生素,培养霉菌时需将pH调至酸性,培养细菌时需将pH调至中性或微碱性。选择培养基是指允许特定种类的微生物生长,同时抑制或阻止其他种类微生物生长的培养基。
【详解】A、尿素分解菌的培养基中含有的无机盐是KH2PO4、Na2HPO4、MgSO4,纤维素分解菌的培养基中含有的无机盐是NaNO3、KH2PO4、Na2HPO4、MgSO4、KCl。A正确;
B、硝化细菌是自养生物,可以用空气中CO2作为碳源,用缺乏有机碳源的培养基可以筛选硝化细菌。B错误;
C、只含有水和无机盐两类成分的培养基,可以培养既能固氮又能以CO2作为碳源的微生物(如固氮蓝藻)。C错误;
D、乳酸菌需要的特殊营养物质是维生素,是有机物。D错误。
故选A。
32. 下列与酶的应用有关的叙述,正确的是( )
A. 果胶酶催化果胶分解成可溶性的半乳糖,使果汁变得澄清且更易榨取
B. 利用固定化葡萄糖异构酶生产高果糖浆,能大幅降低葡萄糖的使用量
C. 洗衣粉中添加的酶能将大分子有机物全部彻底氧化分解为小分子物质
D. 为更好地保持酶的活性,酶制剂都要保存在低温和适宜的pH条件下
【答案】D
【解析】
【分析】1、酶的本质:酶是活细胞产生的具有催化作用的有机物,其中绝大多数是蛋白质,少数是RNA。
2、酶促反应原理:(1)活化能:分子从常态转变为容易发生化学反应的活跃状态所需要的能量;(2)酶的作用机理:降低化学反应所需要的活化能。
3、酶的特性:高效性、专一性、反应条件温和。
【详解】A、果汁中含有大量的果胶,并且该物质不溶于水,果胶酶能够分解果胶,使果胶分解成半乳糖醛酸,使浑浊的果汁变的澄清,A错误;
B、用固定化葡萄糖异构酶生产高果糖浆,反应柱能连续使用半年,大大降低了生产成本,但葡萄糖属于底物,不能降低使用量,B错误;
C、洗衣粉中添加的酶能将相应的大分子有机物分解为可溶性的小分子物质,但不能将所有的有机物全部彻底氧化分解,C错误;
D、酶适合在适宜的pH及低温条件下保存,高温、pH偏低或偏高都会破坏酶的空间结构,使其失活,D正确。
故选D。
33. 下列有关实验操作流程的表述中,步骤不完善的是
A. 制作果醋:挑选葡萄→冲洗→榨汁→酒精发酵→醋酸发酵→果醋
B. 制作腐乳:让豆腐长出毛霉→加盐腌制→加卤汤装瓶→密封腌制→腐乳
C. 提取玫瑰精油:鲜玫瑰花→水蒸气蒸馏→油水混合物→分离油层→玫瑰油
D. 提取胡萝卜素:胡萝卜→粉碎→干燥→萃取→过滤→浓缩→胡萝卜素
【答案】C
【解析】
【分析】制作果酒和果醋的流程是挑选葡萄→冲洗→榨汁→酒精发酵→醋酸发酵→果酒;
腐乳的制作流程:让豆腐上长出毛霉→加盐腌制→加卤汤装瓶→密封腌制→腐乳;
提取玫瑰精油常用的方法是水蒸气蒸馏法,实验流程是:鲜玫瑰花瓣+清水→水蒸气蒸馏→获得油水混合物→分离油层→除水→玫瑰精油;
提取胡萝卜素的实验流程:胡萝卜→粉碎→干燥→萃取→过滤→浓缩→胡萝卜素。
【详解】A、通过果酒发酵制作果醋的步骤:挑选葡萄→冲洗→榨汁→酒精发酵→醋酸发酵→果醋,A正确;
B、腐乳的制作流程为:让豆腐长出毛霉→加盐腌制→加卤汤装瓶→密封腌制→腐乳,B正确;
C、提取玫瑰精油:鲜玫瑰花+水→油水混合物→水蒸气蒸馏→分离油层→除水→玫瑰油,C错误;
D、提取胡萝卜素的实验流程:胡萝卜→粉碎→干燥→萃取→过滤→浓缩→胡萝卜素,D正确。
故选C。
34. 将某种动物细胞分别进行正常培养和药物处理培养,一段时间后统计不同DNA含量的细胞数,结果如下图所示。据图推测该药物的作用可能是
A. 通过抑制DNA的复制抑制细胞分裂
B. 通过抑制纺锤体的形成抑制细胞分裂
C. 通过促进DNA的复制促进细胞分裂
D. 通过促进着丝点分裂促进细胞分裂
【答案】B
【解析】
【详解】细胞分裂间期主要完成DNA的复制和有关蛋白质的合成,前期有纺锤体出现。由柱形图可知,正常培养时DNA含量为2n的细胞数多,即处于分裂间期复制前的细胞多;药物处理后,DNA含量为4n的细胞数多,即DNA完成了复制而加倍,且细胞不分裂而保持在4n,纺锤体不形成时细胞就不分裂,该药物类似于秋水仙素,抑制纺锤体的形成,抑制细胞分裂。
故选B。
35. 在细胞增殖过程中,染色体和 DNA 都有复制和加倍的过程,下列相关叙述错误的是( )
A. DNA 复制完成后染色体数量就是之前的两倍
B. DNA 的复制和加倍都发生在细胞分裂的间期
C. 染色体的复制和加倍发生在细胞分裂的不同时期
D. 染色体复制和 DNA 数量的加倍发生在同一时期
【答案】A
【解析】
【分析】染色体复制后,染色体数目不变,DNA数目加倍。
【详解】A、DNA 复制完成后DNA数目是之前的两倍, 而染色体数目不变,A 错误;
B、DNA的复制和加倍都发生在细胞分裂的间期, B正确;
C、染色体的复制发生在分裂间期,而染色体的加倍发生在分裂后期,C正确;
D、染色体的复制和DNA数量的加倍都发生在分裂间期,D正确。
故选A。
36. 下列对高等动物通过减数分裂形成雌、雄配子以及受精作用的描述正确的是( )
A. 进入卵细胞并与之融合的精子几乎不携带细胞质
B. 每个卵细胞继承了初级卵母细胞1/4的细胞质
C. 等位基因进入卵细胞的机会并不相等,因为一次减数分裂只形成一个卵细胞
D. 受精卵中的遗传物质,一半来自于父方,一半来自于母方
【答案】A
【解析】
【分析】受精作用:精子的头部进入卵细胞,尾部留在外面,紧接着,在卵细胞细胞膜的外面出现一层特殊的膜,以阻止其他精子再进入,精子的头部进入卵细胞后不久,里面的细胞核就与卵细胞的细胞核相遇,使彼此的染色体会合在一起。
【详解】A、精子进入卵细胞时只有头部进入,几乎不携带细胞质,A正确;
B、卵细胞形成过程中,初级卵母细胞和次级卵母细胞的分裂都是不均等的,次级卵母细胞比第一极体体积更大,次级卵母细胞分裂形成卵细胞和第二极体,且卵细胞体积更大,因此每个卵细胞继承了初级卵母细胞大于1/4的细胞质,B错误;
C、等位基因在减数第一次分裂后期随同源染色体分离而分开,进入子细胞中,所以等位基因进入卵细胞的机会相等,C错误;
D、受精卵中的细胞核遗传物质一半来自于父方,一半来自于母方,而细胞质遗传物质几乎都来自母方,D错误。
故选A。
37. 下图表示细胞分裂和受精作用过程中核DNA含量和染色体数目的变化,据图分析以下结论中不正确的是( )
A. MN段发生了核DNA含量的加倍
B. L点→M点所示过程与细胞膜的流动性有关
C. GH段和OP段,细胞中含有的染色体数相等
D. a、c阶段为有丝分裂(或包含有丝分裂)、b阶段为减数分裂
【答案】C
【解析】
【分析】分析曲线图:图示细胞分裂和受精作用过程中,核DNA含量和染色体数目的变化,其中a表示有丝分裂过程中DNA含量的变化规律;b表示减数分裂过程中DNA含量变化规律;c表示受精作用和有丝分裂过程中染色体数目变化规律。
【详解】A、MN段包括分裂间期,间期进行DNA 的复制,因此该过程中核DNA 含量发生了加倍,A正确;
B、L点→M点染色体数目加倍,为受精过程,该过程中精细胞和卵细胞结合依赖于细胞膜的流动性,B正确;
C、GH段表示减数第一次分裂,此阶段细胞中所含染色体数目与体细胞相同,OP 段表示有丝分裂后期,此时细胞中所含染色体数目是体细胞的2倍,C错误;
D、图中a表示有丝分裂过程中核DNA含量的变化规律;b表示减数分裂过程中核DNA含量变化规律;c表示受精作用和有丝分裂过程中染色体数目变化规律,D正确。
故选C。
38. 下列有关一对相对性状遗传的叙述中,正确的是( )
A. 在一个种群中,若仅考虑一对等位基因,可能有4种不同的交配类型
B. 最能说明基因分离定律实质的是F2的表现型比为3:1
C. 测交可用于判断一对相对性状的显隐性
D. 若要鉴别和保留纯合的抗锈病(显性)小麦,最简便易行的方法是自交
【答案】D
【解析】
【分析】常用的鉴别方法:(1)鉴别一只动物是否为纯合子,可用测交法;(2)鉴别一棵植物是否为纯合子,可用测交法和自交法,其中自交法最简便;(3)鉴别一对相对性状的显性和隐性,可用杂交法和自交法(只能用于植物);(4)提高优良品种的纯度,常用自交法;(5)检验杂种F1的基因型采用测交法。
【详解】A、若以A、a这一对等位基因为例,可有6种不同的交配类型,即AA×AA、AA×Aa、AA×aa、Aa×Aa、Aa×aa、aa×aa,A错误;
B、最能说明基因分离定律实质的是F1产生两种比例相等的配子,B错误;
C、测交不能用于判断一对相对性状的显隐性,自交可判断显隐性,C错误;
D、由于小麦属于雌雄同株植物,所以鉴别和保留纯合的抗锈病(显性)小麦,可用自交法最简便,D正确。
故选D
39. 某植物的高茎和矮茎受一对等位基因控制,高茎为显性性状,且含有显性基因的花粉存在一定比例的致死现象:欲验证含有显性基因的部分花粉存在致死现象,下列适合进行验证的杂交组合是( )
A. 杂合高茎植株(♂)×矮茎植株(♀)
B. 纯合高茎植株(♂)×矮茎植株(♀)
C. 纯合高茎植株(♂)×杂合高茎植株(♀)
D. 纯合高茎植株(♂)×纯合高茎植株(♀)
【答案】A
【解析】
【分析】基因的分离定律实质:在杂合子的细胞中,位于一对同源染色体上的等位基因,具有一定的独立性;在减数分裂形成配子的过程中,等位基因会随同源染色体的分开而分离,分别进入到两个配子中,独立地随配子遗传给后代。
【详解】A、♂杂合高茎植株(Dd)×♀矮茎植株(dd),正常情况,子代高茎:矮茎=1:1,若部分D基因的雄配子致死,则子代高茎:矮茎小于1:1,A正确;
B、♂纯合高茎植株(DD)×♀矮茎植株(dd),子代都为高茎,故无法验证含有显性基因的部分花粉存在致死,B错误;
C、♂杂合高茎植株(Dd)×♀杂合高茎植株(Dd),正常情况子代的高茎:矮茎=3∶1,但由于不论雌配子还是雄配子D基因致死,子代的高茎:矮茎的比例都不为3∶1,故无法验证到底是雄配子的问题还是雌配子的问题,C错误;
D、♂纯合高茎植株(DD)×♀纯合高茎植株(DD),不论是否存在致死,子代都是高茎,无法判断,D错误。
故选A。
40. 将遗传因子组成为Aa的豌豆连续自交,后代中的纯合子和杂合子按所占的比例绘得如图所示曲线。据图分析,错误的说法是( )
A. a曲线可代表自交n代后纯合子所占的比例
B. b曲线可代表自交n代后显性纯合子所占的比例
C. 隐性纯合子的比例比b曲线所对应的比例要小
D. c曲线可代表自交n代后杂合子所占的比例
【答案】C
【解析】
【分析】杂合子自交n代,后代纯合子和杂合子所占的比例:杂合子所占的比例为(1/2)n,纯合子所占的比例为1-(1/2)n。由此可见,随着自交代数的增加,后代纯合子所占的比例逐渐增多,且无限接近于1;显性纯合子=隐性纯合子的比例无限接近于1/2;杂合所占比例越来越小,且无限接近于0。
【详解】A、Aa个体自交一代产生个体比为AA∶Aa∶aa=1∶2∶1,纯合子的比例由0变成了50%,若再次自交还会提高纯合子的比例,所以自交代数越多,纯合子占的比例越高,可推知,自交n代后,杂合子所占的比例为(1/2)n,纯合子所占的比例为1-(1/2)n,后代纯合子所占的比例逐渐增多,且无限接近于1,即为a曲线,A正确;
B、自交n代后,纯合子所占的比例为1-(1/2)n,且无限接近于1;显性纯合子=隐性纯合子的比例无限接近于1/2,因此b曲线可代表自交n代后显性纯合子所占的比例,B正确;
C、自交n代后,显性纯合子=隐性纯合子的比例都无限接近于1/2,因此隐性纯合子的比例可用b曲线来代表,不会比b曲线所对应的比例要小,C错误;
D、自交n代后,杂合子所占的比例为(1/2)n,即杂合所占比例越来越小,且无限接近于0,可用c曲线代表,D正确。
故选C。
第Ⅱ卷(非选择题,共40分)
41. “神农尝百草,日遇七十二毒,得茶而解之一”。茶饮料极少添加人工合成的色素、香精等添加剂,更多利用从植物中提取的天然成分。请回答下列问题:
(1)植物芳香油组成比较复杂,主要包括_________及其衍生物。
(2)茶饮料所用的茉莉油常用水蒸气蒸馏法提取。其理由是茉莉油具有__________的性质。 如果要提高茉莉油的品质,就需要_________(“延长”或“缩短”)蒸馏的时间。
(3)茶饮料所用的橘皮油常用压榨法提取,不采用水蒸气蒸馏法的原因是____________。制备过程中加入NaHCO3和Na2SO4的目的是______________。
(4)提取茶饮料所用的胡萝卜素时,萃取剂应具备的特点是____________________(答出3点即可)。萃取装置的加热瓶口安装回流冷凝装置的目的是_____________,萃取液的浓缩可直接用_________装置。
【答案】(1)萜类化合物
(2) ①. 挥发性较强 ②. 延长
(3) ①. 会导致原料焦糊和有效成分水解 ②. 使橘皮油易于水分离
(4) ①. 有较高的沸点 、能够充分溶解胡萝卜素、与水不混溶 ②. 防止加热时有机溶剂挥发 ③. 蒸馏
【解析】
【分析】胡萝卜素是橘黄色结晶,化学性质比较稳定,不溶于水,易溶于有机溶剂,所以提取胡萝卜素常用有机溶剂萃取的方法。
【小问1详解】
植物芳香油组成比较复杂,主要包括萜类化合物及其衍生物。
【小问2详解】
水蒸气蒸馏法的原理是利用水蒸气将挥发性较强的芳香油携带出来,形成油水混合物,冷却后混合物又会重新分离出油层和水层。茉莉油常用水蒸气蒸馏法提取,其理由是茉莉油挥发性较强的性质。水蒸气蒸馏过程,许多因素都会影响产品的品质,比如温度和时间,如果要提高茉莉油的品质,就需要延长蒸馏的时间。
【小问3详解】
茶饮料所用的橘皮油常用压榨法提取,不采用水蒸气蒸馏法的原因是会导致原料焦糊和有效成分水解。制备过程中加入NaHCO3和Na2SO4的目的是使橘皮油易于水分离。
【小问4详解】
胡萝卜素的化学性质比较稳定、不溶于水、易溶于有机溶剂,用萃取法提取胡萝卜素时,所选用的萃取剂应具有较高的沸点、能够充分溶解胡萝卜素且不与水混溶等特点。为了防止加热时有机溶剂挥发,萃取装置要在加热瓶口安装回流冷凝装置。萃取液的浓缩可直接用蒸馏装置。
42. 为了调查某小区自来水的水质情况,研究小组对该小区自来水水样中的大肠杆菌进行了研究。回答下列问题:
(1)该研究小组先采用平板划线法分离提纯自来水中的大肠杆菌,分离培养大肠杆菌可以使用_____________(填“麦芽汁培养基”或“牛肉膏蛋白胨培养基”或“查氏培养基”)。培养基的灭菌方法为_______________。
(2)该研究小组可采用稀释涂布平板法对自来水中大肠杆菌数目进行测定,利用该方法测定活菌数目的原理是______________。该方法统计结果比实际值偏小的原因是________________。
(3)自来水中大肠杆菌的数目还可以采用滤膜法进行测定,将已知体积的自来水过滤后,将滤膜放在伊红美蓝培养基上培养,然后根据培养基上黑色菌落的数目,计算出水样中大肠杆菌的数量。伊红美蓝培养基从用途来看属于_________培养基。
(4)大肠杆菌代谢产物中含有多种蛋白质,通过凝胶色谱法分离这些蛋白质时,先收集到的蛋白质分子量较大,原因是________________。
【答案】(1) ①. 牛肉膏蛋白胨培养基 ②. 高压蒸汽灭菌法
(2) ①. 当样品稀释度足够高时,培养基表面生长的一个菌落,来源于样品稀释液中的一个活菌 ②. 当两个或多个细胞连在一起时,平板上观察到的只是一个菌落
(3)鉴别 (4)相对分子量较大的蛋白质,无法进入凝胶内部的通道,只能在凝胶外部移动,路程较短,移动速度较大
【解析】
【分析】1、培养基按其特殊用途可分为选择培养基和鉴别培养基,其中选择培养基是指通过培养混合的微生物,仅得到或筛选出所需要的微生物的培养基。
2、伊红为酸性染料,美蓝为碱性染料,大肠杆菌在伊红美蓝培养基的菌落呈深紫色(黑色),并有金属光泽,伊红美蓝是专一鉴别大肠杆菌的指示剂。
3、常用的纯化微生物时的接种方法有平板划线法和稀释涂布平板法。
4、用稀释涂布平板法进行对微生物计数时,当样品的稀释度足够高时,培养基表面的一个菌落,来源于样品稀释液中的一个活菌,通过统计平板上的菌落数,就能推测出样品大约含有多少活菌。
【小问1详解】
大肠杆菌属于细菌,分离培养大肠杆菌可以使用牛肉膏蛋白胨培养基。灭菌是指用强烈的理化因素杀死物体内外所有的微生物(包括芽孢和孢子),常用的方法有灼烧灭菌、干热灭菌、高压蒸汽灭菌,培养基的灭菌方法为高压蒸汽灭菌法。
【小问2详解】
采用稀释涂布平板法对自来水中大肠杆菌数目进行测定,利用该方法测定活菌数目的原理是当样品稀释度足够高时,培养基表面生长的一个菌落,来源于样品稀释液中的一个活菌;通过统计培养基上的菌落数,就能推测出样品中的活菌数,若以菌落数代表样品中的大肠杆菌数量,则统计结果比实际值偏小,因为当两个或多个细菌连在一起时,平板上观察到的只是一个菌落。
【小问3详解】
大肠杆菌的代谢产物会和伊红美蓝发生反应,使菌落呈现黑色,伊红美蓝培养基可用于检测水中大肠杆菌的数量,从培养基的用途上看,伊红美蓝培养基属于鉴别培养基。
【小问4详解】
通过凝胶色谱法分离这些蛋白质时,相对分子量较大的蛋白质,无法进入凝胶内部的通道,只能在凝胶外部移动,路程短,移动速度快,所以通过凝胶色谱法分离蛋白质时,先收集到的蛋白质分子量较大。
43. 下图甲中①②③④表示某个高等动物(体细胞染色体数目为2N=4)体内的细胞分裂图;图乙表示该动物细胞分裂过程中不同时期的细胞数以及一个细胞中的染色体、染色单体和DNA分子的数目。请据图回答下列问题:
(1)图甲中含有同源染色体的是_________(填序号),属于减数分裂的是________(填序号)。
(2)根据图甲中的________(填序号)细胞分裂图像可判断该动物的性别,依据是_______________。图甲中③细胞的名称是________________。
(3)图乙由Ⅰ→Ⅱ的过程中,细胞内发生的主要变化是___________________。
(4)若观察到②细胞在前面某时期出现一对联会的两条染色体之间大小明显不同,这一对同源染色体可能是性染色体,则该生物性别决定方式为_____(填“XY”或“ZW”)型。
【答案】(1) ①. ①② ②. ②③④
(2) ①. ② ②. 细胞质不均等分裂 ③. (第一)极体
(3)DNA复制和相关蛋白质的合成
(4)ZW
【解析】
【分析】分析甲图:①表示有丝分裂的后期,②表示减数第一次分裂的后期,③表示减数第二次分裂的后期,④表示减数分裂形成的子细胞。
分析乙图:细胞数由1→1→2→4,表示减数分裂,Ⅰ表示减数分裂前间期,Ⅱ表示减数第一次分裂,Ⅲ表示减数第二次分裂后末期,Ⅳ表示减数分裂形成的子细胞。
【小问1详解】
图甲中①含有同源染色体,着丝粒分裂,表示有丝分裂的后期;②正在进行同源染色体分离,表示减数第一次分裂的后期,③无同源染色体,着丝粒分裂,表示减数第二次分裂的后期,④表示减数分裂形成的子细胞,因此图甲中含有同源染色体的是①②,属于减数分裂的是②③④。
【小问2详解】
图甲中的②表示减数第一次分裂的后期,且细胞质不均等分裂,说明该动物是雌性。③表示减数第二次分裂的后期,且细胞质均等分裂,表示(第一)极体。
【小问3详解】
图乙中Ⅰ表示减数分裂前间期,Ⅱ表示减数第一次分裂,Ⅰ→Ⅱ的过程中,细胞内发生的主要变化是DNA复制和相关蛋白质的合成。
【小问4详解】
据题意可知,该动物是雌性,细胞在某时期出现一对联会的两条染色体之间大小明显不同的性染色体,ZW型性别决定生物雌性个体性染色体大小形状不同,XY型性别决定生物雌性个体性染色体大小形状相同,说明该生物性别决定方式为ZW型。
44. 在一个经长期随机交配形成的自然鼠群中,存在的毛色表现型与基因型的关系如下表(注:AA纯合胚胎致死)。请分析回答相关问题:
(1)若亲本基因型为Aa1×Aa2,则其子代的表现型及其比例可能为__________________。
(2)两只鼠杂交,后代出现三种表现型,则该对亲本的基因型是____________,它们再生一只黑色雄鼠的概率是_________。
(3)现有一只黄色雄鼠和多只其他各色雌鼠,如何利用杂交方法检测出该雄鼠的基因型?
实验思路:让该黄色雄鼠和多只__________________。
结果预测:①________,则该黄色雄鼠的基因型为Aa1 ;
②__________,则该黄色雄鼠基因型为Aa2 。
【答案】(1)黄色∶灰色=2∶1
(2) ①. Aa2、a1a2 ②. 1/8
(3) ①. 黑色雌鼠杂交,观察并统计后代的毛色 ②. 如果后代出现黄色和灰色 ③. 如果后代出现黄色和黑色
【解析】
【分析】基因分离定律的实质:在杂合子的细胞中,位于一对同源染色体上的等位基因,具有一定的独立性;生物体在进行减数分裂形成配子时,等位基因会随着同源染色体的分开而分离,分别进入到两个配子中,独立地随配子遗传给后代。
【小问1详解】
Aa1×Aa2,后代中基因型有AA(死亡)、Aa1(黄色)、Aa2(黄色)、a1a2(灰色),其中黄色:灰色=2:1
【小问2详解】
由后代有黑色a2a2可推知其亲代均有a2,又因后代有三种表现型,所以亲本的基因型为Aa2和a1a2,它们再生一只黑色鼠概率为1/4,雄性概率为1/2,所以它们再生一只黑色雄鼠概率为1/8。
【小问3详解】
要通过杂交方法检测出黄色雄鼠的基因型(Aa1或Aa2),可将该黄色雄鼠与多只黑色雌鼠(a2a2)杂交并观察后代毛色。
结果预测:①如果该黄色雄鼠的基因型为Aa1,后代的基因型为Aa2和a1a2,则后代出现黄色和灰色;成分
KH2PO4
Na2HPO4
MgSO4·7H2O
葡萄糖
琼脂
尿素
蒸馏水
培养基(含量)
1.4 g
2.1 g
0.2 g
10.0g
15.0g
1.0 g
1 000 mL
选项
个体基因型
配子基因型
染色体异常移动发生时期
A
Dd
D、D、dd、无D和d
减数第一次分裂
B
AaBb
AaB、AaB、b、b
减数第二次分裂
C
XaY
XaY、XaY、无性染色体
减数第一次分裂
D
AaXBXb
AAXBXb、XBXb、a、a
减数第二次分裂
杂交组合
亲本
后代
甲
灰色×灰色
灰色
乙
黄色×黄色
2/3黄色,1/3灰色
丙
灰色×黄色
1/2黄色,1/2灰色
表现型
黄色
灰色
黑色
基因型
Aa1
Aa2
a1a1
a1a2
a2a2
2022-2023学年四川省绵阳市南山中学实验学校高一下学期2月月考生物试题含答案: 这是一份2022-2023学年四川省绵阳市南山中学实验学校高一下学期2月月考生物试题含答案,文件包含四川省绵阳市南山中学实验学校2022-2023学年高一2月月考生物试题Word版含解析docx、四川省绵阳市南山中学实验学校2022-2023学年高一2月月考生物试题Word版无答案docx等2份试卷配套教学资源,其中试卷共49页, 欢迎下载使用。
四川省绵阳市南山中学实验学校2022-2023学年高二生物下学期期中试题(Word版附解析): 这是一份四川省绵阳市南山中学实验学校2022-2023学年高二生物下学期期中试题(Word版附解析),共31页。
四川省绵阳市南山中学实验学校2022-2023学年高一生物下学期期中模拟试题(Word版附解析): 这是一份四川省绵阳市南山中学实验学校2022-2023学年高一生物下学期期中模拟试题(Word版附解析),共22页。试卷主要包含了单选题,填空题等内容,欢迎下载使用。

