还剩2页未读,
继续阅读
所属成套资源:冀教版数学八年级上册 教案
成套系列资料,整套一键下载
- 冀教版数学八年级上册17.3勾股定理_2 教案 教案 0 次下载
- 冀教版数学八年级上册“变换”的视角看… 教案 教案 0 次下载
- 冀教版数学八年级上册回顾与反思 教案 教案 0 次下载
- 冀教版数学八年级上册回顾与反思 教案 教案 0 次下载
- 冀教版数学八年级上册复习题 教案 教案 0 次下载
冀教版数学八年级上册复习题 教案
展开
这是一份冀教版数学八年级上册复习题 教案,共4页。
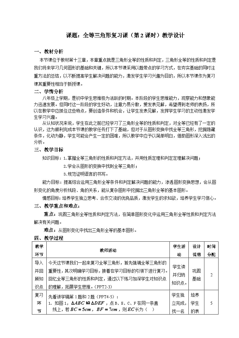
课题:全等三角形复习课(第2课时)教学设计 一、教材分析 本节课位于教材第十三章,本章重点就是三角形全等的性质和判定,三角形全等的性质和判定是我们将来学习几何图形的基础和关键,所以本节课采用以题带点的学习方式,在夯实基础的同时注重方法的总结,以不断提高学生解决问题的能力,激发学生学习兴趣为目的,所以本节课作为复习课其重要性相当于新授课。二、学情分析八年级上学期,是初中学生思维极为活跃的时期。本阶段的学生思维能力,观察能力和想象能力迅速发展。但同时这一阶段的学生好动,注意力易分散,爱发表见解,希望得到老师的表扬,所以在教学中应抓住这些特点,要创造条件和机会,让学生发表见解,发挥学生学习的主动性激发学生学习兴趣。从认知状况来说,学生在此之前已经学习了三角形全等的性质和判定,对全等已经有了一定的认识,这为顺利完成本节课的教学任务打下了基础,但对于从图形变换中找全等三角形,挖掘隐藏条件,化动为静,学生可能会产生一定的困难,所以教学中应予以简单明白,借助图形深入浅出的分析。三、教学目标知识目标:1.掌握全等三角形的性质和判定方法,并用性质定理和判定定理解决问题; 2.学会从图形的变换中找到全等三角形; 3.规范证明语言的书写。能力目标:提高综合运用三角形全等条件和判定解决问题的能力,渗透图形变换思想,会从图形变化的角度分析线段、角的关系,能从复杂图形中挖掘出三角形全等的基本图形。情感目标:培养学生独立思考、合作交流的优良品质,激发学生的求知欲,培养学生学习信心。三、教学重点和难点:重点:巩固三角形全等性质和判定方法,在简单图形变化中运用三角形全等性质和判定方法解决有关问题。难点:从图形变化中找出三角形全等的基本图形。四、教学过程五、板书设计13. 全等三角形图5性质:对应边相等,对应角相等 6.判定:SSS、SAS、ASA、AAS二、练习 3. ∠DEC=∠BFA或DE//BF(AAS)+ ∠EDC=∠FBC (ASA) AF=CE 或AE=CF (SAS) (学生板书过程) 教学环节教师活动学生活动设计说明时间分配导入并回顾知识点今天这节课我们一起来复习全等三角形,首先强调全等三角形的重要性,其次明确学习目标,接着在学习目标的引领下进行复习。回忆全等三角形的性质和判定,通过以下练习加深学生对知识点的理解,拓展学生思维。(PPT2-3)学生读并归纳知识点。巩固基础2复习环节一全等性质的运用先看讲学稿第1题和2题(PPT4-5):如图1,,点B、E、C、F在同一条直 线上,若,,则长为( ) A. B. C. D. 2.如图1,,点B、E、C、F在同一条直线上,若,,,,则四边形的面积是( )图1A. B. C. D. 待学生讲解完后,教师总结:此题是全等三角形性质的应用:对应边相等,对应角相等,又用到了梯形面积的计算,分析出梯形成立的原因,指导改错,引导学生明白做题要敢于大胆猜想,但必须要验证,要有依据。学生独立完成,找一名学生讲解第2题,通过练习,巩固全等性质,体会数学转化思想,为后继学习打基础。培养学生的表达能力,展示学生的做题思路,发现解题中出现的问题。5环节二探索全等条件现在我们进入第二个环节,巩固全等三角形的判定方法。PPT6-7再次回顾全等判定方法:SSS、SAS、ASA、AAS,它们共同的特点是都是三个条件。接下来我们看讲学稿3题(PPT6),这是一道开放性练习,启发学生思考做题方法。3.如图2,,,请你添加一个条件 使,依据是 。图2教师在黑板上画图,结合图形看题目中的已知条件,在针对判定方法,补充条件。引导学生可以添加直接条件,也可以添加间接条件,强调要以全等判定方法为依据,明确已知条件和待补充的条件,为后边的证明奠定基础。请看讲学稿第4题(PPT7),你有那些方法找到D点?图34.在网格图中如图所示,且 与全等,则符合要求的格点的位置有____个。换一种方式考察全等三角形的判定,引导学生认识到可以通过图形变换得到全等,拓展学生思维。找基础较弱的学生回答此题,其他学生可以补充。 培养他们的信心,指导他们学会这类题的解题方法。8环节三综合应用在全等三角形性质和判定巩固后,插入这个综合(PPT8),既是对前面的一个检验,也为下一道题做铺垫。5.如图5,在中,,BC=2cm,于D, 在AC上取一点E 使EC=BC,过点E作交CD延长线于点F,若EF=5cm,则AE=________cm 小结:小型综合应用和灵活应用,该题图形比较复杂,问题较多,需要放慢速度,给学生思考的时间。找两个中等的学生试着讲,教师引导或其他同学补充。归纳出8字形和A字形。8环节四合作交流能力提升引导学生用刚学的方法来解决以下问题(PPT9)6.如图5,△ABC 和△CDE都是等腰直角三角形,B、C、 图5E三点在同一条直线上,BD的延长线交AE于点F.(1)求证:;(2)求证: ,BF=AC变式1: 如图:如果固定不动,绕C点旋转,使得B、C、E不在同一条直线上,连结BD、AE ,以上结论还成立吗?选择其中一种情况给与证明。在学生讲解过程中有针对性的向学生提出问题,挖掘学生思维,引导学生思考解题方法,在做题过程中体会类比思想,感受数学变化及奥妙,激发学生学习的好奇心。变式2:如果图中的两个等腰三角形换成两个等边三角形或两个正方形,以上结论还成立吗?(1)如图7,A是CD上的一点, △ABC和△ADE都是等边三角形求证:CE=BD(2)如图8,△ABC 和△ADE都是等边三角形,求证:CE=BD(3)如图9,分别以△ABC的边AB, AC为一边画正方形AEDB和正方形ACFG,连结CE, BG. 求证:BG=CE拓展学生横向发散思维,帮助学生构建知识网络。找一个中等生板演6题过程并讲解做法,其他同学可以补充或介绍不同的方法,另一人讲解变式1,学生归纳这两道题之间的联系。留作学生课下练习,巩固本节课的学习成果。考查学生的阅读能力和分析能力,同时也检验学生是否真正掌握全等三角形的判定方法。18反思评价知识点:全等三角形的性质和判定方法化动为静 类比思想 8字形 A字形从复杂图形中找出基本图形了解学生本节课学习情况,帮助学生梳理知识点,加深学生对数学学习方法的理解。找1-2位同学总结本节课收获培养学生归纳总结能力2布置作业完善讲学稿,改正自己的错误。完成稿上的课后巩固部分。独立完成巩固课堂学习
课题:全等三角形复习课(第2课时)教学设计 一、教材分析 本节课位于教材第十三章,本章重点就是三角形全等的性质和判定,三角形全等的性质和判定是我们将来学习几何图形的基础和关键,所以本节课采用以题带点的学习方式,在夯实基础的同时注重方法的总结,以不断提高学生解决问题的能力,激发学生学习兴趣为目的,所以本节课作为复习课其重要性相当于新授课。二、学情分析八年级上学期,是初中学生思维极为活跃的时期。本阶段的学生思维能力,观察能力和想象能力迅速发展。但同时这一阶段的学生好动,注意力易分散,爱发表见解,希望得到老师的表扬,所以在教学中应抓住这些特点,要创造条件和机会,让学生发表见解,发挥学生学习的主动性激发学生学习兴趣。从认知状况来说,学生在此之前已经学习了三角形全等的性质和判定,对全等已经有了一定的认识,这为顺利完成本节课的教学任务打下了基础,但对于从图形变换中找全等三角形,挖掘隐藏条件,化动为静,学生可能会产生一定的困难,所以教学中应予以简单明白,借助图形深入浅出的分析。三、教学目标知识目标:1.掌握全等三角形的性质和判定方法,并用性质定理和判定定理解决问题; 2.学会从图形的变换中找到全等三角形; 3.规范证明语言的书写。能力目标:提高综合运用三角形全等条件和判定解决问题的能力,渗透图形变换思想,会从图形变化的角度分析线段、角的关系,能从复杂图形中挖掘出三角形全等的基本图形。情感目标:培养学生独立思考、合作交流的优良品质,激发学生的求知欲,培养学生学习信心。三、教学重点和难点:重点:巩固三角形全等性质和判定方法,在简单图形变化中运用三角形全等性质和判定方法解决有关问题。难点:从图形变化中找出三角形全等的基本图形。四、教学过程五、板书设计13. 全等三角形图5性质:对应边相等,对应角相等 6.判定:SSS、SAS、ASA、AAS二、练习 3. ∠DEC=∠BFA或DE//BF(AAS)+ ∠EDC=∠FBC (ASA) AF=CE 或AE=CF (SAS) (学生板书过程) 教学环节教师活动学生活动设计说明时间分配导入并回顾知识点今天这节课我们一起来复习全等三角形,首先强调全等三角形的重要性,其次明确学习目标,接着在学习目标的引领下进行复习。回忆全等三角形的性质和判定,通过以下练习加深学生对知识点的理解,拓展学生思维。(PPT2-3)学生读并归纳知识点。巩固基础2复习环节一全等性质的运用先看讲学稿第1题和2题(PPT4-5):如图1,,点B、E、C、F在同一条直 线上,若,,则长为( ) A. B. C. D. 2.如图1,,点B、E、C、F在同一条直线上,若,,,,则四边形的面积是( )图1A. B. C. D. 待学生讲解完后,教师总结:此题是全等三角形性质的应用:对应边相等,对应角相等,又用到了梯形面积的计算,分析出梯形成立的原因,指导改错,引导学生明白做题要敢于大胆猜想,但必须要验证,要有依据。学生独立完成,找一名学生讲解第2题,通过练习,巩固全等性质,体会数学转化思想,为后继学习打基础。培养学生的表达能力,展示学生的做题思路,发现解题中出现的问题。5环节二探索全等条件现在我们进入第二个环节,巩固全等三角形的判定方法。PPT6-7再次回顾全等判定方法:SSS、SAS、ASA、AAS,它们共同的特点是都是三个条件。接下来我们看讲学稿3题(PPT6),这是一道开放性练习,启发学生思考做题方法。3.如图2,,,请你添加一个条件 使,依据是 。图2教师在黑板上画图,结合图形看题目中的已知条件,在针对判定方法,补充条件。引导学生可以添加直接条件,也可以添加间接条件,强调要以全等判定方法为依据,明确已知条件和待补充的条件,为后边的证明奠定基础。请看讲学稿第4题(PPT7),你有那些方法找到D点?图34.在网格图中如图所示,且 与全等,则符合要求的格点的位置有____个。换一种方式考察全等三角形的判定,引导学生认识到可以通过图形变换得到全等,拓展学生思维。找基础较弱的学生回答此题,其他学生可以补充。 培养他们的信心,指导他们学会这类题的解题方法。8环节三综合应用在全等三角形性质和判定巩固后,插入这个综合(PPT8),既是对前面的一个检验,也为下一道题做铺垫。5.如图5,在中,,BC=2cm,于D, 在AC上取一点E 使EC=BC,过点E作交CD延长线于点F,若EF=5cm,则AE=________cm 小结:小型综合应用和灵活应用,该题图形比较复杂,问题较多,需要放慢速度,给学生思考的时间。找两个中等的学生试着讲,教师引导或其他同学补充。归纳出8字形和A字形。8环节四合作交流能力提升引导学生用刚学的方法来解决以下问题(PPT9)6.如图5,△ABC 和△CDE都是等腰直角三角形,B、C、 图5E三点在同一条直线上,BD的延长线交AE于点F.(1)求证:;(2)求证: ,BF=AC变式1: 如图:如果固定不动,绕C点旋转,使得B、C、E不在同一条直线上,连结BD、AE ,以上结论还成立吗?选择其中一种情况给与证明。在学生讲解过程中有针对性的向学生提出问题,挖掘学生思维,引导学生思考解题方法,在做题过程中体会类比思想,感受数学变化及奥妙,激发学生学习的好奇心。变式2:如果图中的两个等腰三角形换成两个等边三角形或两个正方形,以上结论还成立吗?(1)如图7,A是CD上的一点, △ABC和△ADE都是等边三角形求证:CE=BD(2)如图8,△ABC 和△ADE都是等边三角形,求证:CE=BD(3)如图9,分别以△ABC的边AB, AC为一边画正方形AEDB和正方形ACFG,连结CE, BG. 求证:BG=CE拓展学生横向发散思维,帮助学生构建知识网络。找一个中等生板演6题过程并讲解做法,其他同学可以补充或介绍不同的方法,另一人讲解变式1,学生归纳这两道题之间的联系。留作学生课下练习,巩固本节课的学习成果。考查学生的阅读能力和分析能力,同时也检验学生是否真正掌握全等三角形的判定方法。18反思评价知识点:全等三角形的性质和判定方法化动为静 类比思想 8字形 A字形从复杂图形中找出基本图形了解学生本节课学习情况,帮助学生梳理知识点,加深学生对数学学习方法的理解。找1-2位同学总结本节课收获培养学生归纳总结能力2布置作业完善讲学稿,改正自己的错误。完成稿上的课后巩固部分。独立完成巩固课堂学习
相关资料
更多

