必修 第二册第二节 工业区位因素及其变化学案
展开自主梳理·探新知
一、工业区位因素
1.工业的概念:在工厂里,劳动力(工人、技术人员等)运用动力(燃料、电能等)和机械设备,将原料制成产品。
2.自然因素:原料、土地、水源。
3.人文因素
(1)经济效益:从经济效益看,工厂应当选择在利润最高的地方。在市场一定的情况下,为了获取最大的经济效益,决策者会综合考虑多种成本,把工厂建在总成本最低的地方。
①从节约运输成本看:
a.原料容易腐烂或原料运输成本很高的工业,多建在原料产地附近。
b.产品容易变质或者产品运输成本较高的工业,多建在靠近市场的地方。
c.需要大量运进原料的工业需要建在有便捷的交通运输条件的地方。
②从节约能源成本看:消耗能源多的工业,多建在能源供应地附近。
③从节约劳动力成本看:
a.耗用原材料少、需要劳动力数量多,但对技术要求不高的工业,多建在具有大量廉价劳动力的地方。
b.一些技术要求高的工业,多建在高等教育和科技发达的地区。
(2)环境因素
①对环境要求较高的工业,多选择在环境质量良好的地方。
②对环境污染严重的工业,区位选择应非常慎重。
③环境因素往往通过政府制定的环境保护法规、环境质量标准等,影响工业的区位选择。
(3)社会因素:政策、文化、个人偏好。
二、工业区位因素的变化
1.原因:社会的发展和科学技术水平的进步。
2.表现:原料、能源等区位因素对工业区位选择的影响逐渐弱化,而交通运输、消费市场等区位因素对工业区位选择的影响日益增强。
(1)科技进步的影响:一方面使工业所用原料的范围越来越广,可替代原料越来越多;另一方面,技术发展使原料的利用效率大幅度提高。
(2)信息技术和互联网的发展:使得一些大型工业企业总部更趋向布局在市场广阔的地方。
(3)物流的影响:在发达的物流支撑下,出现了一些完全依托互联网的新型工业企业。
(4)工业生产方式变革的影响:改变了产品形态,降低了产品的运输成本,从而使区位选择发生了很大变化。
合作探究·释疑难
知识点
工业区位因素
┃┃问题探究■
阅读下面材料,探究下列问题。
材料 2019年6月29日,恒大新能源汽车集团国能93车型量产下线仪式在天津生产总厂举行。该车型完全具备萨博75年技术沉淀的精粹,在高效电能、卓越驾控、极致安全、智能出行等多个方面均有着出色的表现。这一高性价比的车型量产推向市场,将惠及普通消费者。这意味着中国新能源汽车领域有望“弯道超车”,创出一个世界级品牌。
(1)新能源汽车研发生产企业应属于哪一类型的企业?
(2)影响国能新能源汽车有限公司落户天津滨海新区的主要区位因素有哪些?
提示:(1)技术导向型企业。
(2)雄厚的工业基础、先进的技术、优惠的政策、广阔的消费市场。
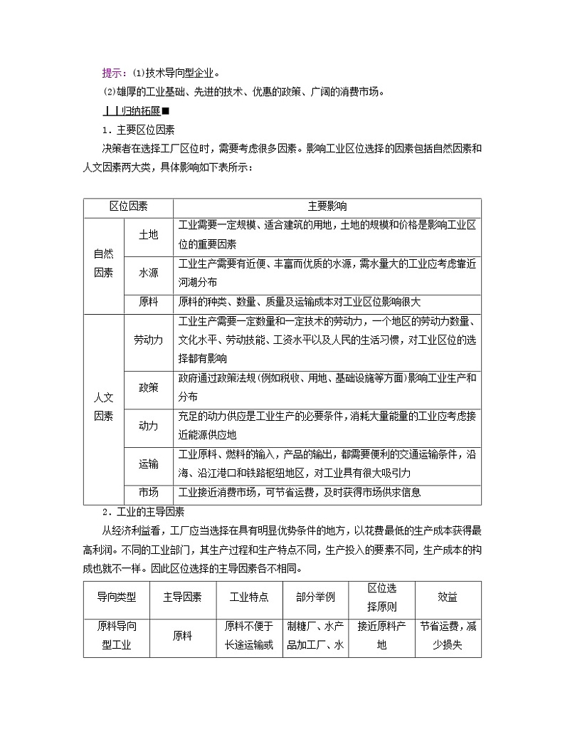
┃┃归纳拓展■
1.主要区位因素
决策者在选择工厂区位时,需要考虑很多因素。影响工业区位选择的因素包括自然因素和人文因素两大类,具体影响如下表所示:
2.工业的主导因素
从经济利益看,工厂应当选择在具有明显优势条件的地方,以花费最低的生产成本获得最高利润。不同的工业部门,其生产过程和生产特点不同,生产投入的要素不同,生产成本的构成也就不一样。因此区位选择的主导因素各不相同。
3.环境因素对工业区位选择的影响
环境质量已成为影响工业的一个重要区位因素,不同类型的工业对环境的要求和污染程度不同,其区位选择亦有所差异。
(1)考虑工业的环境要求
(2)考虑污染程度
(3)考虑污染类型
4.社会因素对工业区位选择的影响
┃┃典例剖析■
例题1某品牌大枣核小肉厚、品质优良,虽售价较高,但网络销售量巨大。李先生登录总部位于杭州的T公司网站(网购零售平台)订购了一袋该品牌大枣,两天后在家收到Y公司送的货。李先生发现商品外包装盒上显示的发货方是位于南京的该品牌大枣销售中心H商贸公司,而内部包装袋上标明的生产加工商为新疆的K公司,如下图所示。据此完成(1)~(3)题。
(1)H公司布局在南京的主要原因是( C )
A.接近原料产地,节省运费
B.科技发达,产品加工能力强
C.交通发达,接近消费市场
D.邻近T公司,便于信息交流
(2)K公司属于( A )
A.原料导向型企业B.市场导向型企业
C.动力导向型企业D.技术导向型企业
(3)空间布局最灵活的是( A )
A.T公司B.Y公司
C.H公司D.K公司
[解析] 第(1)题,H商贸公司布局在南京主要是由于南京交通发达,便于产品运输,且接近消费市场。第(2)题,K公司为大枣生产加工公司,位于新疆(大枣生产地),属于原料导向型企业。第(3)题,T公司为网络公司,提供网络购物平台,所以布局最为灵活;Y公司为物流公司,影响其布局的主要区位因素是交通和市场;H公司为销售公司,影响其布局的主要区位因素是交通和市场;K公司为生产加工公司,影响其布局的主要区位因素是原料。
┃┃对点训练■
1.下图中甲、乙、丙反映了三类工厂的投入构成情况,据此完成(1)~(3)题。
(1)关于乙类工厂的叙述不正确的是( D )
A.需要的原料和能源少
B.产品科技含量高、运量小
C.以航空运输为主
D.靠近原料地和消费市场
(2)从影响工业布局的主要因素考虑,乙类工厂区位选择正确的是( B )
A.能源充足、重工业发达的地区
B.高科技研究开发能力强、协作条件好的地区
C.原材料丰富、劳动力密集的地区
D.交通方便、轻工业基础好的地区
(3)现阶段,丙类工厂适宜布局在我国( D )
A.环渤海地区 B.长江三角洲地区
C.珠江三角洲地区D.中西部地区
[解析] 第(1)题,乙类工厂科技投入最高,应为技术导向型的高科技企业,需要的原料和能源少,以航空运输为主,产品体积小、重量轻、运费较少。第(2)题,由上题分析可知,高科技企业应布局在技术水平较高的地区。第(3)题,丙类工厂工资投入最高,劳动力需求量大,科技水平要求低,应布局在有大量廉价劳动力的我国中西部地区。
知识点
工业区位因素的变化
┃┃问题探究■
阅读以下图文材料,探究下列问题。
材料 鞍钢始建于1916年,是我国第一个恢复建设的大型钢铁联合企业和最早建成的钢铁生产基地,被誉为“中国钢铁工业的摇篮”;上海宝钢集团有限公司是联合重组上海冶金控股(集团)公司和上海梅山(集团)公司,于1998年11月17日成立的特大型钢铁联合企业。下图为两个钢铁工业基地原料来源示意图。
(1)鞍钢和宝钢区位选择的主导因素有何不同?
(2)鞍钢和宝钢在区位选择上最大的不同是什么?
(3)科学技术的进步使哪些工业区位因素发生了变化?举例说明。
提示:(1)鞍钢靠近原料和燃料产地,为原料导向型;宝钢靠近消费市场,交通便利,为市场导向型。
(2)鞍钢区位选择接近燃料和原料产地,对自然因素依赖性强;宝钢接近消费市场,受市场、交通运输条件影响大。
(3)①交通运输条件的改善和运输能力的提高,对动力和原料的依赖性减弱,区位选择更加灵活;②工业生产的机械化、自动化水平提高,对劳动力的素质要求越来越高;③工业产业对信息的依赖程度提高,对市场依赖加强。
┃┃归纳拓展■
工业区位因素的发展变化
随着社会的发展,市场需求的变化,科学技术水平的不断提高,工业区位因素以及各因素所引起的作用在不断变化,进而直接影响工业的区位选择。
┃┃典例剖析■
例题2目前,我国为保护棉农利益,控制国际棉花进口,国内的棉花价格约比国际市场高1/3;我国纺织行业工人工资一般为美国的1/4,是越南、巴基斯坦等国的3倍。我国一些纺织企业为利用国际市场棉花,在国外建纺纱厂,并将产品(纱线)运回国内加工。在我国同行业企业纷纷到越南、巴基斯坦等国建厂的情况下,总部位于杭州的K企业独自在美国建纺纱厂。2015年4月底,K企业在美国工厂生产的第一批110吨纱线运至杭州。据此完成(1)~(3)题。
(1)如果K企业将纺纱厂建在越南、巴基斯坦等国,利润比建在美国高,最主要的原因是越南、巴基斯坦等国( D )
A.离原料产地较近B.离消费市场较近
C.劳动生产率较高D.劳动力价格较低
(2)K企业舍弃越南、巴基斯坦等国而选择在美国建纺纱厂,考虑的主要因素可能是( C )
A.原料价格B.劳动力价格
C.投资环境D.市场需求
(3)该案例表明,随着工业技术水平的提高,我国纺纱业已大幅度降低了( B )
A.原料使用量B.劳动力使用量
C.运输量D.设备费用
[解析] 第(1)题,世界主要产棉区位于美国、中国和中亚等地,因此与美国相比,越南和巴基斯坦等国距离原料产地较远;从所给材料“将产品(纱线)运回国内加工”可以看出,纺纱厂的消费市场主要在中国,越南和巴基斯坦等国距离我国是比较近,但这不是最主要的原因;美国为发达国家,技术先进,机械化水平高,而越南、巴基斯坦等国为发展中国家,技术落后,机械化水平低,因而越南、巴基斯坦等国的劳动生产率低于美国;由材料“我国纺织行业工人工资一般为美国的1/4,是越南、巴基斯坦等国的3倍”可以看出,越南、巴基斯坦等国的工人工资远低于美国,所以劳动力价格较低是纺纱厂建在越南、巴基斯坦等国利润比建在美国高的原因。第(2)题,根据材料“目前,我国为保护棉农利益……国内的棉花价格约比国际市场高1/3”,能够判断国际市场棉花价格相对稳定,企业的位置不会影响国际市场棉花价格,因此原料价格对K企业选址影响不大;美国为发达国家,而越南、巴基斯坦等国为发展中国家,因此美国的劳动力价格高于越南、巴基斯坦等国;越南、巴基斯坦等国属于发展中国家,经济体制还不完善,内部交易成本较高,美国为发达国家,经济体制健全,基础设施、技术和各项政策条件好,投资环境好,吸引K企业建厂;根据材料“K企业在美国工厂生产的第一批110吨纱线运至杭州”可以看出,K企业的消费市场主要在中国,故市场需求不是要考虑的主要因素。第(3)题,根据材料可以发现,随着工业技术水平的提高,K企业没有选择在劳动力资源丰富且廉价的地区(越南、巴基斯坦等国)建厂,由此可以看出我国纺纱业对劳动力的使用量降低。
┃┃对点训练■
2.柯达公司所在的美国罗切斯特市是全球重要的光学中心。19世纪80年代,柯达公司发明胶卷,引领摄影行业发生革命性变化,其生产的胶卷曾占有全球70%的市场份额。20世纪末,柯达公司率先发明数码拍照技术,随后因考虑公司转型的风险,数码项目被搁置。2004年柯达公司中止在美国的胶卷生产业务,2013年柯达公司宣布破产。近年来,罗切斯特光学企业开始参与世界最大口径30米望远镜等研发制造,当地光学产业不断发展。据此完成(1)~(3)题。
(1)当时,柯达公司搁置数码项目的主要原因可能是数码技术( D )
A.存在技术缺陷B.研发费用较高
C.市场推广难度大D.对胶卷产业冲击大
(2)柯达公司胶卷产业在摄影领域走向衰落的主要影响因素是( A )
A.市场 B.技术
C.资金 D.政策
(3)罗切斯特光学产业复兴的主要原因是由于当地( D )
A.原料丰富B.地价低廉
C.海陆交通便利D.产业基础好
[解析] 第(1)题,由材料“因考虑公司转型的风险,数码项目被搁置”可知,柯达公司搁置数码项目的主要原因可能是数码技术对胶卷产业冲击大,D对。该公司率先发明数码技术,不存在技术缺陷;该公司已经发明了数码技术,此时研发费用不大;数码相机比胶卷相机更加符合市场需求,市场推广难度较小,A、B、C错。第(2)题,柯达公司胶卷产业在摄影领域走向衰落的主要影响因素是市场,数码拍照技术不需要使用胶卷,导致胶卷销售市场萎缩,A对。技术、资金、政策不是胶卷产业衰落的主要原因,B、C、D错。第(3)题,罗切斯特曾是全球重要的光学中心。近年来,罗切斯特光学企业开始参与世界最大口径30米望远镜等研发制造,光学产业复兴的主要原因是当地产业基础好,D对。
素养培优·提技能
策略指导
工业发展模式图的判读
[信息提取]
[方法技巧]
(1)从图名获取信息
联系图名“工业发展模式图”得知:此图展示的是某种工业不同时期工业生产区位的变化。
(2)关注图例,注意图中关键要素的变化
该类模式图的图例在判读中起到至关重要的作用。首先认真看图例,明确所代表的地理事物,然后分析图例中的要素在图中的发展变化,如工厂在两个不同阶段,其分布有变化;原料地与市场间的联系发生变化。
(3)分析变化,得出结论
根据从图中提取的各种信息,可知原料地对工业区位选择的影响减弱,市场对工业区位选择的影响增强。
考题展示
总部位于长春的某大型国有车企于1996年、2011年分别在长春、成都投资兴建整车厂,采用平台化生产方式。该车企2013年、2018年分别在佛山、天津投资兴建整车厂,采用模块化生产方式。模块化生产是指模块化供应商将汽车20 000多个零部件像积木一样组合集成为1 000余个模块,整车厂再将这些模块总装成整车,如下图所示。据此完成(1)~(2)题。
(1)该车企选择佛山、天津布局整车厂主要考虑的因素是( A )
A.市场B.交通
C.劳动力D.基础设施
(2)与平台化生产相比,模块化生产的主要优势是( D )
①扩大市场②降低生产成本
③提高生产技术④提高生产效率
A.①②B.①③
C.②③D.②④
[解析] 第(1)题,根据所学知识可知,佛山、天津所在地区经济发展水平较高,人口密集,消费市场广阔,A正确;交通条件、劳动力、基础设施对于汽车整车厂选址影响较小,B、C、D错误。所以选A。第(2)题,根据图示信息可知,模块化生产方式是将零部件组装之后,供给整车厂,能够简化整车厂的组装任务,能够有效降低生产成本,②正确;模块化生产方式中模块化供应商承担一部分组装环节,能减少整车厂的生产任务,提高整车厂的生产效率,④正确;模块化生产对于市场和生产技术的影响较小,①③错误。所以选D。
课堂小结·梳脉络
随堂演练·测达标
一、单项选择题
广东省著名侨乡新会地处珠三角西南部,素有“葵扇之乡”美称(葵扇即利用蒲葵树叶子制成的扇子)。据史料记载,晋代新会就开始大规模种植蒲葵和加工葵扇,并远销欧美和东南亚。20世纪90年代以后,新会葵艺日渐式微,企业陆续倒闭,葵艺传人被迫转行。2008年葵艺技艺被列入第二批国家级非物质文化遗产,濒临失传的局面得到一定改善。据此完成1~3题。
1.下列不属于新会葵扇远销东南亚的原因是( B )
A.历史悠久B.政策支持
C.著名侨乡D.水运便利
2.20世纪90年代后,新会葵艺衰落的主要原因有( D )
①人口迁出严重,劳动力不足
②科技发展,制冷家电普及
③当地产业结构调整
④城市化推进,蒲葵种植面积减少
A.①②B.③④
C.①③D.②④
3.下列措施中,不利于传承葵艺技艺的是( C )
A.推广葵扇文化,加大宣传力度
B.借助旅游业,打造葵扇品牌
C.采用机械化,提高生产效率
D.创新产品,拓展市场
[解析] 第1题,由材料可知,新会在晋代时期已开始葵艺制作,历史悠久,技艺高超;新会是我国著名的侨乡,华侨遍布世界,为新会葵艺的传播提供了条件;东南亚包括中南半岛和马来群岛两大部分,水运便利。历史上新会葵扇就远销东南亚,A、C、D所述内容都有利于葵扇远销东南亚,所以政策支持不是其主要原因,B符合题意。故选B。第2题,由所学知识可知,随着科技的不断发展,空调、电扇等制冷家电的普及,人们对葵扇的需求量减小;在城市化不断推进的背景下,蒲葵种植面积减少,原料缺乏,②④正确,D正确。新会位于珠三角,20世纪90年代后以人口迁入为主,当时的产业结构调整也不是葵艺衰落的主要原因,①③错误。故选D。第3题,由材料信息可知,葵艺技艺入选非物质文化遗产,提高了知名度,增强了公众对葵艺的认识,通过加强宣传推广将葵扇重新融入居民生活中,可以扩大市场;旅游业是非物质文化遗产推广的重要手段,通过旅游业发展可以强化新会葵艺品牌;创新产品,拓展市场,这些都有利于葵艺技艺的传承,A、B、D正确,不合题意。葵艺属于手工技术,作为传统文化,不适合机械化生产,C错误,符合题意。故选C。
(2022·河北石家庄高一期末)石泉县地处陕南秦巴山区,是国家南水北调中线水源涵养地,农民收入以外出务工为主。2010年以来,随着避灾和脱贫移民搬迁政策的实施,大量农民向城镇和川道聚集,形成易地移民搬迁社区。异地移民搬迁虽然改善了居住环境。但是也面临新的问题。对此,石泉县通过建设新社区工厂,以毛绒玩具文创产业、农产品加工等为主导产业,不但提供就业岗位8 000余个,而且工厂年产值达5亿多元,有力有效地巩固了脱贫成果、促进乡村振兴。据此完成4~6题。
4.石泉县农民收入以外出务工为主的根本原因是( C )
①受人口素质影响,侧重从事低端服务业
②地形以山地为主,制约农业产业发展
③受环保政策限制,工业产业发展受限
④农村剩余劳动力多,大量人口外出打工
A.①②B.①④
C.②③D.③④
5.石泉县农民易地移民搬迁后面临的新问题主要有( D )
A.生活成本增加B.建设资金短缺
C.教育水平落后D.就近就业困难
6.石泉县发展新社区工厂在维护社会稳定方面的积极作用主要有( B )
①帮助农民尽快融入城市生活
②培养农民成为科技人才
③增加当地农村教育经费投入
④有效缓解农村留守问题
A.①③B.①④
C.②③D.③④
[解析] 第4题,根据材料信息“石泉县地处陕南秦巴山区”可知,该地地形以山地为主,耕地面积狭小,制约农业的发展,当地居民收入不足,多外出打工,②正确;根据材料信息“是国家南水北调中线水源涵养地”可知,该地为水源保护区,受环保政策的限制,当地的工业发展受到制约,当地居民不能在当地就业,多外出打工,③正确;材料信息中不能反应当地居民人口素质的相关信息,且如果当地低端服务业劳动力需求量大,也不会导致外出打工,①错误;农村剩余劳动力多不是导致当地农民收入以外出打工为主的主要原因,在当地农民收入较低才是其外出务工的主要原因,④错误。所以选C。第5题,根据材料信息“对此,石泉县通过建设新社区工厂,以毛绒玩具文创产业、农产品加工等为主导产业,不但提供就业岗位8 000余个”可知,大量石泉县农民易地移民搬迁,导致迁入区劳动力过剩,就近就业困难,D正确;易地搬迁为政策扶持的,其生活成本、建设资金、教育水平都会得到政府财政支持,不是其主要问题,A、B、C错误。所以选D。第6题,发展新社区工厂,可以促进当地居民就近就业,尽快融入城市生活,①正确;发展新社区工厂,可以促进当地居民就近就业,减少外出打工的比例,缓解农村留守问题,④正确;会培养农民成为流水线工人,不会成为科技人才,②错误;不会增加当地教育经费的投入,③错误。所以选B。
(2022·河南驻马店高一统考)工业生产需要原料。有的原料在加工过程中只有部分重量转移到产品中去,其余重量转化为废渣,这种原料称为失重原料;有的原料经过加工后会增加重量,称为增重原料;而有些原料的重量几乎都转移到了产品中,称为纯原料。据此完成7~9题。
7.下列工厂中,使用失重原料的是( D )
A.电子装配厂B.家具厂
C.啤酒厂D.甘蔗制糖厂
8.仅从运费的角度考虑,使用增重原料的工厂布局时应该主要考虑的因素是( B )
A.原料产地B.市场距离
C.劳动力成本D.地租
9.纺织厂是使用纯原料的工厂,其布局时应主要考虑的因素是( C )
A.原料产地B.市场距离
C.劳动力成本D.地租
[解析] 第7题,失重原料是指在加工过程中只有部分重量转移到产品中去,其余重量转化为废渣的原料,家具厂、啤酒厂的原料经过加工后都不同程度地增重,电子装配厂的原料重量几乎都转移到了产品中,蔗糖厂从原料到产品是严重失重的。故选D。第8题,使用增重原料的工厂由于原料轻而产品重,为降低运费,应该靠近市场布局。故选B。第9题,纺织厂是使用纯原料的工厂,运原料和运产品的费用基本没有差别,另外纺织厂需要大量的劳动力,故其布局时应主要考虑劳动力成本。所以选C。
二、综合题
10.(2022·河南郑州高一期末)阅读图文材料,完成下列问题。
河南南阳是医圣张仲景故里,当地中医药事业在全国地级市位居前列。福森药业公司位于南阳淅川县。好山好水出好药,依托八百里伏牛山天然药库的资源优势,福森药业公司成立之初以中药材种植和医药制造为主。2018年,该公司决定在珠海横琴新区中医药产业园建立子公司。珠海横琴中医药产业园是依托“粤港澳”合作新模式的示范区,旨在与澳门合作,吸引国内外大型医药企业聚集,打造集中医医疗、养生保健、科技转化、健康精品研发、会展物流于一体的国际中医药产业基地,为中国中医药走向世界开辟新通道。下图为淅川和横琴位置示意图。
(1)分析福森药业成立之初以中药材种植和医药制造为主的原因。
(2)简述在珠海横琴建立子公司对福森药业发展的影响。
(3)分析澳门成为横琴打造中医药产业园区合作对象的优势条件。
[答案] (1)山区面积广,药材种类多;水质好,环境优美,中草药品质好;公司中草药种植为医药制造提供充足优质的原料;南阳中医药发展历史悠久,产业基础好。
(2)可以加大对福森药业品牌的宣传;依托横琴中医药产业园技术优势,提高企业研发水平;开拓国际市场,扩大企业销售范围;有助于企业更好地分工和协作生产,充分利用不同区域优势,实现产业升级。
(3)澳门距离横琴近,便于联系;澳门技术发达;澳门对外联系紧密,利于拓展海外市场;澳门文化多元,利于推广中医药。
[解析] 本题以淅川和横琴位置示意图及相关知识为载体,主要涉及福森药业成立之初的区位,以及福森药业可持续发展等知识,主要考查学生获取和解读地理信息的能力,调动和运用地理知识的基本技能。第(1)题,福森药业成立之初以中药材种植和医药制造为主的原因可以从原料、土地、市场、交通等方面进行分析。由材料可知,南阳依托八百里伏牛山天然药库的资源优势,说明山区面积广,药材种类多,产量大;山区水质好,环境优美,药材质量佳;公司中草药种植为药材加工业提供丰富、优质的原料;是医圣的故里,所以制药历史悠久,技术先进,从事中药材和医药制造的人才较多,产业基础好。第(2)题,根据材料“珠海横琴中医药产业园”是依托“粤港澳”合作新模式的示范区,旨在与澳门合作,吸引国内外大型医药企业聚集,打造集中医医疗、养生保健、科技转化、健康精品研发、会展物流于一体的国际中医药产业基地,为中国中医药走向世界开辟新通道”可推知,在珠海建立子公司可以对福森药业品牌进行宣传;东部技术先进,利用东部地区的先进技术,提高企业研发水平;澳门对外联系紧密,利于拓展海外市场,扩大企业销售范围;还可以开发不同类型的医药部门,有助于企业更好地分工和协作生产,充分利用不同区域优势,实现产业升级。第(3)题,从图上可知,澳门离产业园区近,信息联系便利;澳门技术先进;澳门旅游人数多,文化多元,市场广阔,利于推广中医药;根据材料,与澳门合作,吸引国内外大型医药企业聚集,打造集中医医疗、养生保健、科技转化、健康精品研发、会展物流于一体的国际中医药产业基地,为中国中医药走向世界开辟新通道,说明澳门产业链完善,集聚效应明显,利于拓展海外市场。
课程标准
结合实例,说明工业的区位因素。
核心素
养目标
合格考
1.结合资料,理解工业区位因素对工业布局的影响。(综合思维)
2.结合资料,了解工业生产的变化,并分析引起其变化的主要因素。(综合思维)
等级考
1.综合工业区位因素,合理布局工业,减轻工业生产对环境的污染。(人地协调观)
2.调查学校所在地主要工厂的布局特点及其主要影响因素。(地理实践力)
本节要点
1.工业区位因素包括地形、水源等自然因素,原料、能源、市场、交通、劳动力等经济因素,环境因素和社会因素,其中经济因素尤为重要。
2.不同的工业部门,区位选择的主导因素不同。
3.科技的进步、市场的全球化、政策的变化等促使工业区位选择发生变化。
区位因素
主要影响
自然
因素
土地
工业需要一定规模、适合建筑的用地,土地的规模和价格是影响工业区位的重要因素
水源
工业生产需要有近便、丰富而优质的水源,需水量大的工业应考虑靠近河湖分布
原料
原料的种类、数量、质量及运输成本对工业区位影响很大
人文
因素
劳动力
工业生产需要一定数量和一定技术的劳动力,一个地区的劳动力数量、文化水平、劳动技能、工资水平以及人民的生活习惯,对工业区位的选择都有影响
政策
政府通过政策法规(例如税收、用地、基础设施等方面)影响工业生产和分布
动力
充足的动力供应是工业生产的必要条件,消耗大量能量的工业应考虑接近能源供应地
运输
工业原料、燃料的输入,产品的输出,都需要便利的交通运输条件,沿海、沿江港口和铁路枢纽地区,对工业具有很大吸引力
市场
工业接近消费市场,可节省运费,及时获得市场供求信息
导向类型
主导因素
工业特点
部分举例
区位选
择原则
效益
原料导向
型工业
原料
原料不便于长途运输或运输原料成本较高的工业
制糖厂、水产品加工厂、水果罐头加工厂
接近原料产地
节省运费,减少损失
市场导向
型工业
市场
产品不便于长途运输或运输产品成本较高的工业
啤酒厂、汽水厂、家具厂、肉类加工厂
接近消费市场
节省运费,减少损失
动力导向
型工业
能源
需要消耗大量能源的工业
电解铝工业、化学工业
接近火电厂、水电站
减少能源输送过程中的损耗
劳动力导
向型工业
劳动力
需要投入大量劳动力的工业
普通服装工业、电子装配工业
接近具有大量廉价劳动力的地区
技术要求不高,工资低,成本低
技术导向
型工业
知识与
技术
技术要求高的工业
飞机、集成电路、精密仪表等工业
接近高等院校和科技发达地区
技术
要求高
区位选择要求
典型工业企业
对大气环境十分敏感的工业,应建在空气比较洁净的地区,远离烟尘污染严重的工厂
电子厂、感光器材厂
需要清洁水源的工业,应布局在流经市区河流的上游
自来水厂、啤酒厂
区位选择要求
典型工业企业
规模小、基本无污染的工业可有组织地设在城区
服装厂、玩具厂
规模大、对空气有轻度污染的工业可布局在城市边缘或近郊区
机械厂、仓库
污染严重的企业宜布局在远离城市的郊区
钢铁厂、水泥厂
区位选择要求
典型工业企业
大气污染
严重的工厂
已知主导风向的,应布局在当地主导风向的下风向
水泥厂、
酿造厂、
火电厂、
钢铁厂
季风气候区,则应布局在与当地盛行风向垂直的郊区
已知最小风频的,应布局在最小风频的上风向
城郊热力环流显著的地区,宜布局在城市风的下沉距离之外
水污染严重的工厂,污水排放应远离水源地及流经城市河流的上游,尽量布局在流经城市河流的下游
印染厂、造纸厂
固体废弃物污染严重的工厂,要远离农田和居民区
钢铁厂、火电厂
社会因素
对工业区位选择的影响
政策
国防安全
20世纪80年代以前,我国在内地建立了一些大型工业基地
平衡职
工性别
20世纪80年代以前,我国在西部一些非纺织原料产区或消费密集区、经济欠发达地区,陆续建设了一批纺织工业中心
改革开
放政策
20世纪80年代实行改革开放政策,我国沿海地区经济迅猛发展
西部大开
发战略
20世纪末,国家为谋求缩小东西部地区经济发展水平的差异,加大了在西部地区发展工业的力度
决策者
个人因素
决策者的
乡土情感
眷恋家乡的侨胞纷纷回国、回家乡投资建厂
个人偏好
喜欢大海风光的投资者将企业建在沿海地区
区位因素
影响变化
原因
原料
越来越小
工业所用原料范围越来越广,可替代原料越来越多,利用效率大幅度提高;交通条件的改善使运输成本不断降低
交通
交通方便的地方具有很大的吸引力
原料的运进和产品的运出都需要便利的交通运输条件
普通劳动力
劳动力数量要求降低
工业生产对技术的要求越来越高;劳动力导向型工业在工业中的比重不断下降
市场
影响增大
对市场变化快速反应,利于企业生存
信息技术
越来越大
信息技术越来越成为企业生存的关键,信息交流量大的城市越来越能吸引工业集聚
高素质
劳动力
需求提高
工业生产中的技术含量越来越高;技术导向型工业在工业中的比重越来越大
环境
影响增大
人类对生存环境的要求不断提高
高中地理人教版 (2019)必修 第二册第三节 服务业区位因素及其变化导学案及答案: 这是一份高中地理人教版 (2019)必修 第二册第三节 服务业区位因素及其变化导学案及答案,共14页。学案主要包含了服务业区位因素,服务业区位因素的变化等内容,欢迎下载使用。
人教版 (2019)必修 第二册第二节 工业区位因素及其变化导学案: 这是一份人教版 (2019)必修 第二册第二节 工业区位因素及其变化导学案,共9页。学案主要包含了知识速递,问题驿站,习题演练等内容,欢迎下载使用。
地理必修 第二册第三章 产业区位因素第二节 工业区位因素及其变化学案: 这是一份地理必修 第二册第三章 产业区位因素第二节 工业区位因素及其变化学案,共20页。学案主要包含了工业区位因素,工业区位因素的变化等内容,欢迎下载使用。

