- 新教材适用2023_2024学年高中生物第5章细胞的能量供应和利用第4节光合作用与能量转化第3课时光合作用原理的应用提能作业新人教版必修1 试卷 0 次下载
- 新教材适用2023_2024学年高中生物第6章细胞的生命历程第1节细胞的增殖第1课时细胞周期和有丝分裂的过程提能作业新人教版必修1 试卷 0 次下载
- 新教材适用2023_2024学年高中生物第6章细胞的生命历程第1节细胞的增殖第2课时动物细胞的有丝分裂及无丝分裂与观察根尖分生区组织细胞的有丝分裂提能作业新人教版必修1 试卷 0 次下载
- 新教材适用2023_2024学年高中生物第6章细胞的生命历程第2节细胞的分化提能作业新人教版必修1 试卷 0 次下载
- 新教材适用2023_2024学年高中生物综合检测题新人教版必修1 试卷 0 次下载
新教材适用2023_2024学年高中生物第6章细胞的生命历程第3节细胞的衰老和死亡提能作业新人教版必修1
展开第6章 第3节
基 础 题 组
一、选择题
1.(2023·河北高一统考学业考试)下列关于细胞衰老特征的叙述错误的是( C )
A.细胞内水分减少
B.细胞内色素积累
C.细胞呼吸速率加快
D.细胞内多种酶活性降低
解析: 细胞衰老后,细胞内水分减少,细胞萎缩,细胞体积减小,A正确;细胞内色素积累,老年人出现老年斑,B正确;细胞衰老后,细胞呼吸速率减慢,C错误;细胞衰老后,细胞内多种酶的活性降低,D正确;故选C。
2.(2023·黑龙江大庆铁人中高一学校考期末)下列有关细胞衰老的叙述,错误的是( C )
A.衰老细胞中染色质收缩,染色加深
B.老年人头发变白主要是细胞中酪氨酸酶的活性降低导致的
C.多细胞生物细胞的衰老与个体衰老都是同步进行的
D.衰老细胞膜的通透性改变,物质运输功能降低
解析: 衰老细胞中染色质收缩,用碱性染料进行染色时,会导致染色加深,A正确;大多数老年人头发变白,是因为与黑色素合成相关的酪氨酸酶活性降低,导致黑色素合成减少,因此头发变白,B正确;多细胞生物个体中既有新生的细胞又有衰老的细胞,其生物个体的衰老过程是组成个体的细胞普遍衰老的过程,因此二者是不同步的,C错误,衰老细胞细胞膜的通透性改变,导致物质运输功能降低,D正确。故选C。
3.(2023·吉林辽源高一校联考期末)李白诗云:君不见高堂明镜悲白发,朝如青丝暮成雪。从生物学的角度分析,这个过程中不会出现的是( D )
A.细胞内的色素逐渐积累,例如老年斑
B.细胞内的水分减少,导致细胞代谢减慢
C.多种酶的活性降低,细胞内呼吸速率减慢
D.细胞膜通透性改变,物质运输能力上升
解析: 多细胞生物个体衰老的过程也是组成个体的细胞普遍衰老的过程,细胞内的色素会随着细胞衰老而逐渐积累,例如老年斑的形成,A正确;衰老的细胞内的水分减少,结果使细胞萎缩,体积变小,细胞新陈代谢的速率减慢,B正确;衰老的细胞多种酶的活性降低,细胞内呼吸速率减慢,C正确;衰老的细胞细胞膜通透性改变,使物质运输功能降低,D错误。故选D。
4.(2023·吉林辽源高一校联考期末)关于细胞凋亡和坏死的叙述,错误的是( B )
A.细胞凋亡是细胞死亡的主要方式
B.某些被病原体感染的细胞的清除过程是细胞坏死过程
C.细胞坏死是细胞正常代谢活动受损或中断引起的细胞损伤和死亡
D.细胞凋亡是由基因所决定的自动结束生命过程,对生物体有利
解析: 细胞凋亡是基因控制的细胞主动结束生命的过程,是细胞死亡的主要方式,A正确;在成熟的生物体中,细胞的自然更新、被病原体感染的细胞的清除过程是细胞凋亡,B错误;细胞坏死是指在种种不利因素影响下,如极端的物理、化学因素或严重的病理性刺激的情况下,由细胞正常代谢活动受损或中断引起的细胞损伤和死亡,C正确;细胞凋亡指由基因决定的细胞自动结束生命的过程,细胞凋亡对于多细胞生物体完成正常发育,维持内部环境的稳定,以及抵御外界各种因素的干扰都起着非常关键的作用,所以细胞凋亡对生物体有利,D正确。故选B。
5.(2023·辽宁沈阳高一统考期末)鸡爪与鸭掌的最大不同在于是否有蹼状结构,但它们在胚胎发育形成趾时趾间都有蹼状结构。为了探究蹼状结构的形成和消失是如何进行的,科学家进行了如下实验:①将鸭胚胎中预定形成鸭掌部分的细胞移植到鸡胚胎相应部位,结果鸡爪长成了鸭掌;②将鸡胚胎中预定形成鸡爪部分的细胞移植到鸭胚胎相应部位,结果鸭掌长成了鸡爪。下列叙述错误的是( A )
A.鸡爪蹼的消失是通过细胞坏死实现的
B.细胞凋亡是细胞死亡的一种方式
C.①②实验表明凋亡是由遗传机制决定的
D.细胞凋亡有利于多细胞生物体的生存
解析: 细胞凋亡是由基因决定的细胞编程性死亡的过程,鸡爪胚胎发育时期蹼的消失属于细胞凋亡,A错误;细胞凋亡是细胞死亡的一种形式,但也是一种正常的生理现象,它对于多细胞生物个体发育的正常进行,自稳平衡的保持以及抵御外界各种因素的干扰都起着非常关键的作用,B、D正确;实验①中预定形成鸭掌部分的细胞移植到鸡胚胎相应部位,结果鸡爪长成了鸭掌,没有发生细胞凋亡,实验②预定形成鸡爪部分的细胞移植到鸭胚胎相应部位,结果鸭掌长成了鸡爪,发生了细胞凋亡,说明凋亡是由遗传机制决定的,C正确。故选A。
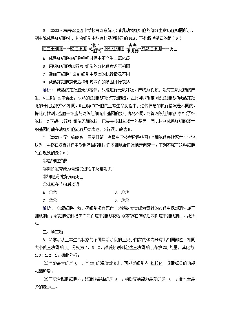
6.(2023·海南省澄迈中学校考阶段练习)哺乳动物红细胞的部分生命历程如图所示,图中除成熟红细胞外,其余细胞中均有核基因转录的RNA,下列叙述错误的是( D )
―→―→凋亡
A.成熟红细胞在细胞呼吸过程中不产生二氧化碳
B.网织红细胞和成熟红细胞的分化程度各不相同
C.造血干细胞与幼红细胞中基因的执行情况不同
D.成熟红细胞衰老后控制其凋亡的基因开始表达
解析: 成熟的红细胞无线粒体,只能进行无氧呼吸,产物为乳酸,没有二氧化碳的产生,A正确;图中看出,成熟的红细胞中没有细胞器,因此可以确定网织红细胞和成熟红细胞的分化程度各不相同,B正确;在细胞的正常生命历程中,遗传信息的执行情况是不同的,据此可推测,造血干细胞与网织红细胞中基因的执行情况不同,尽管网织红细胞中排出了细胞核,C正确;成熟红细胞无细胞核,已丧失控制其凋亡的基因,因此控制成熟红细胞凋亡的基因可能在幼红细胞期就开始表达,D错误。故选D。
7.(2023·辽宁铁岭高一昌图县第一高级中学校考阶段练习)“细胞程序性死亡”学说认为,生物在发育过程中受到基因控制,许多细胞会正常地走向死亡。下列不属于这种细胞死亡现象的是( B )
①癌细胞扩散
②蝌蚪发育成为青蛙的过程中尾部消失
③细胞受到损伤而死亡
④花冠在传粉后凋谢
A.①② B.①③
C.②④ D.③④
解析: ①癌细胞扩散,癌细胞没有死亡;②蝌蚪发育成为青蛙的过程中尾部消失属于细胞凋亡;③细胞受到损伤而死亡属于细胞坏死;④花冠在传粉后凋谢属于细胞凋亡。故选B。
二、填空题
8.科学家从正常生活状态的不同年龄阶段的三只小白鼠的体内分离出相同部位、相同大小的三块骨骼肌,分别为A、B、C,然后分别测定这三块骨骼肌释放CO2的量,其比为1.3∶1.2∶1。据此分析:
(1)年龄最大的是_C__,其CO2的释放量较少,可能是细胞内_线粒体__(细胞器)的功能减弱所致。
(2)三块骨骼肌细胞内,酶活性最强的是_A__,物质交换能力最差的是 _C__,含水量最少的是_C__。
(3)三块骨骼肌细胞内,代谢废物沉积最多的是_C__。
(4)年龄最大的小白鼠与年龄最小的小白鼠相比,骨骼肌细胞还有哪些结构上的差异?_细胞萎缩、细胞核体积增大等__。
解析:衰老的细胞内呼吸速率减慢,释放的CO2量减少,由此可以判定年龄最大的为C。由于细胞内有氧呼吸释放CO2的场所是线粒体,可以判定细胞内线粒体的功能有所下降。衰老的细胞内多种酶的活性降低,细胞膜的通透性改变,物质运输功能降低,细胞内的色素积累增多,阻碍了细胞内物质的交流和传递,使细胞内积累的废物增多。由此可断定,三块骨骼肌细胞内,酶活性最强的是年龄最小的,物质交换能力最差的、含水量最少的和代谢废物积累最多的是年龄最大的。从结构上看,年龄最大的骨骼肌细胞有衰老的特征,即表现为细胞萎缩、细胞核体积增大等。
能 力 提 升
一、选择题
1.(2023·山东临沂高一统考阶段练习)生物体内的绝大多数细胞,都要经过分化,衰老,死亡等几个阶段。研究表明,人类面临着三种衰老:第一种是生理性衰老,是指随着年龄增长所出现的生理性退化;第二种是病理性衰老,即由内在或外在的原因使人体发生病理性变化,使衰老现象提前发生;第三种是心理性衰老,人类由于体力或精神负担过重等各种原因,导致产生“未老先衰”的心理状态而影响机体的整体功能。下列说法错误的是( C )
A.衰老细胞的核膜内折,染色质收缩,细胞核体积变大
B.焦虑、紧张等精神因素会使免疫力下降,加速病理性衰老的发生
C.随着细胞分裂次数的增加,端粒DNA被截短导致的衰老属于病理性衰老
D.“早衰”和“未老先衰”说明环境因素会影响人体细胞衰老的进程
解析: 细胞衰老后细胞形态、结构和功能也发生变化,衰老细胞的核膜内折,染色质收缩,细胞核体积变大,A正确;病理性衰老是由内在的或外在的原因使人体发生病理性变化,使衰老现象提前发生,焦虑、紧张等精神因素会使免疫力下降,加速病理性衰老的发生,B正确;生理性衰老是指随着年龄增长所出现的生理性退化,随着细胞分裂次数的增加,端粒DNA被截短导致的衰老属于生理性衰老,C错误;细胞衰老不仅与基因有关,还会受到环境因素的影响,所以“早衰”和“未老先衰”说明了环境因素会影响人体细胞衰老的进程,D正确。故选C。
2.(2023·湖北高三统考阶段练习)人的衰老通常伴随细胞适应性的下降以及蛋白质功能的丧失,许多与衰老相关的疾病是由蛋白质聚集引起的,而蛋白质聚集是蛋白质错误折叠的结果。下列关于细胞衰老的叙述,错误的是( A )
A.老年人体内细胞无法合成酪氨酸酶是细胞衰老的特征之一
B.细胞内脂褐素的含量随细胞的衰老而逐渐积累,出现老年斑
C.细胞内产生的自由基攻击转运蛋白,导致物质运输效率降低
D.细胞核内染色质收缩,蛋白质合成能力下降,呼吸速率减慢
解析: 衰老细胞中酪氨酸酶的活性下降,使黑色素合成减少,若细胞无法合成酪氨酸酶,导致的则是白化病,A错误;脂褐素是一种色素,随着人体衰老出现老年斑,B正确;转运蛋白起到运输物质的作用,若转运蛋白的结构改变,则其功能也会受损,导致衰老细胞物质运输能力下降,C正确;细胞衰老时,染色质收缩,不利于DNA双链的打开,DNA的转录、翻译受到影响,蛋白质的合成能力下降,与细胞呼吸有关的酶的数量减少,呼吸速率减慢,D正确。故选A。
3.(2023·甘肃张掖高台县第一中学高一校考阶段练习)我国科学家筛选鉴定出能促进细胞衰老的基因一组蛋白乙酰转移酶编码基因kat7,研究表明,kat7基因失活会延缓细胞衰老,从而延长实验动物的寿命。下列说法正确的是( A )
A.衰老的细胞中细胞核体积增大,染色质呈收缩状态
B.衰老细胞中呼吸酶和组蛋白乙酰转移酶的活性都降低
C.细胞正常的衰老和细胞坏死有利于机体更好地实现自我更新
D.通过转基因技术将kat7基因导入受体细胞并表达,有助于治疗老年性痴呆
解析: 衰老细胞内水分减少,细胞萎缩,体积变小,但细胞核体积增大,染色质收缩、染色加深,A正确;衰老细胞呼吸酶的活性降低、呼吸速度减慢,据题意可知,组蛋白乙酰转移酶的活性升高,B错误;正常的细胞衰老有利于机体更好地实现自我更新,细胞坏死是指细胞在受到不利因素影响时死亡的现象,并不是实现机体的自我更新的途径,C错误;组蛋白乙酰转移酶编码基因kat7能促进细胞衰老,因此不能通过转基因技术治疗老年性痴呆,D错误。故选A。
4.(2023·辽宁高一校联考期末)关于细胞衰老的解释,除普遍接受的自由基学说和端粒学说外,还有一种遗传决定学说,该学说认为控制衰老的基因会在特定时期有序地开启或关闭。下列说法错误的是( D )
A.控制人体衰老的基因普遍存在于人体细胞中
B.衰老细胞的新陈代谢速率减慢,细胞核体积变大
C.随细胞分裂次数的增加,端粒内侧正常基因的DNA序列会受到损伤
D.细胞代谢产生的自由基将会攻击和破坏磷脂、蛋白质、DNA等生物大分子
解析: 控制衰老的基因存在于每个细胞中,细胞衰老是基因选择性表达的结果,A正确;衰老细胞的新陈代谢速率减慢,细胞核体积变大,细胞体积变小,水分变少,B正确;端粒DNA序列随细胞分裂而变短,在端粒DNA序列被截短后,端粒内侧正常基因的DNA序列会受到损伤,导致细胞衰老,C正确;磷脂不属于生物大分子,D错误。
5.(2022·浙江湖州高一统考期末)干细胞的一个显著特点是进行不对称分裂,即干细胞一次分裂产生的两个细胞中,一个仍然是干细胞,另一个则经过多次分裂分化形成各种体细胞,如下图所示。下列叙述正确的是( B )
A.与干细胞相比,组织细胞中的遗传信息发生改变
B.组织细胞发展成凋亡细胞的过程受到基因的调控
C.与组织细胞相比,衰老细胞的形态和结构未发生改变
D.干细胞发育成组织细胞进而形成器官的过程体现了其具有全能性
解析: 与干细胞相比,组织细胞的分化程度高,细胞分化是基因的选择性表达,但其中的遗传信息并未发生改变,A错误;细胞凋亡是基因控制的自动结束生命的过程,即组织细胞发展成凋亡细胞的过程受到基因的调控,B正确;与组织细胞相比,衰老细胞的形态和结构发生了改变,如细胞的含水量降低,细胞体积变小,但细胞核的体积变大等,C错误;干细胞发育成组织细胞进而形成器官的过程体现了细胞分化过程,没有体现细胞的全能性,D错误。故选B。
6.(2023·新疆伊犁高一校考阶段练习)溶酶体参与了细胞的吞噬作用和自噬作用,作用途径如图所示。下列说法正确的是( D )
A.具有吞噬作用的细胞才具有自噬作用
B.清除衰老、损伤的细胞和细胞器是通过自噬作用完成的
C.溶酶体膜破裂释放出的各种水解酶在细胞质基质中活性不变
D.营养物质缺乏时,细胞可通过加强自噬作用降解非必需物质以维持基本生存
解析: 由题图可知,细胞的吞噬作用、自噬作用都与溶酶体有关,其中自噬作用可以发生在多种有溶酶体的真核细胞中,A错误;自噬作用只发生在细胞内部,清除衰老损伤的细胞器通过自噬作用完成;清除衰老损伤的细胞是通过吞噬作用完成的,B错误;溶酶体和细胞质基质中的pH不同,因此溶酶体膜破裂释放出的各种酸性水解酶在细胞质基质中活性改变,C错误;营养物质缺乏时,细胞可通过加强自噬作用降解非必需物质、产生维持自身生命活动的所需物质来维持基本生存,是细胞度过不良生活环境的必要生理过程,D正确。故选D。
7.(2023·四川自贡蜀光中学校考模拟预测)下列关于细胞生命历程的叙述,错误的是( D )
A.细胞在分裂间期要进行基因的复制和表达
B.细胞分化要通过基因的选择性表达来实现
C.细胞凋亡由程序性死亡相关基因的表达所启动
D.衰老细胞膜的通透性改变,物质运输能力增强
解析: 细胞在分裂间期要进行DNA的复制和有关蛋白质的合成,即要进行基因的复制和表达,A正确;细胞分化的实质是基因的选择性表达,B正确;细胞凋亡是生物体正常的生命历程,对生物体是有利的,而且细胞凋亡贯穿于整个生命历程,由程序性死亡相关基因的表达所启动,C正确;衰老细胞的细胞膜
通透性功能改变,物质运输功能降低,D错误。故选D。
二、填空题
8.细胞到了一定时期就会像树叶那样自然死亡,但是这种死亡是细胞的一种生理性、主动性的“自觉自杀行为”,而非病理性死亡,所以叫细胞凋亡或“细胞编程性死亡”。
(1)细胞凋亡是有机体内发生的正常生理变化。对一个有机体来说,某些细胞的编程性死亡的积极意义是有利于_多细胞生物体完成正常发育__,维持_内部环境的稳定__,抵御_外界各种因素的干扰__。
(2)人在胚胎初期是有尾的,但在胚胎发育成熟时尾消失了,从细胞水平看这是_细胞凋亡__的结果。该过程也可称为_细胞编程性死亡__。人类中也出现一些返祖现象,如毛孩,从细胞水平上分析是由于_细胞凋亡__过程受阻。
(3)细胞凋亡是由细胞中_基因__决定的、_自动__地结束生命的过程。
解析:本题阐述了细胞的凋亡是由基因控制的正常的生理性死亡,能够维持机体细胞数目的相对稳定,维持内部环境稳态,促进生物体的正常发育。

