初中化学课题2 溶解度优秀课堂检测
展开【学习目标】
1.掌握饱和溶液、不饱和溶液、溶解度等概念及相互关系;掌握溶解度曲线的意义及应用。
2.认识一种溶液组成的表示方法——溶质的质量分数;掌握溶质质量分数的有关计算。
3.初步学会配制一定溶质质量分数的溶液。
【要点梳理】
要点一、饱和溶液、不饱和溶液
1.饱和溶液:在一定温度下,向一定量溶剂里加入某种溶质,当溶质不能继续溶解时,所得到的溶液叫做饱和溶液。
2.不饱和溶液:在一定温度下,向一定量溶剂里加入某种溶质,当溶质还能继续溶解时的溶液,叫做不饱和溶液。
3.饱和溶液、不饱和溶液的转化方法:
大多数情况下饱和溶液和不饱和溶液存在以下转化关系(溶质为固体):
4.判断溶液是否饱和的方法:
一般说来,可以向原溶液中再加人少量原溶质,如果溶解的量不再增大则说明原溶液是饱和溶液,如果溶解的量还能增大则说明原溶液是不饱和溶液。
【要点诠释】
1.饱和溶液、不饱和溶液概念的理解
(1)首先要明确“一定条件”、“一定量的溶剂”。在某一温度和一定量的溶剂里,对某种固态溶质来说饱和了,但若改变温度或改变溶剂的量,就可能使溶液不饱和了。如室温下,100 g水中溶解31.6 g KNO3达到饱和,若升高温度或增大溶剂(水)量,原来饱和溶液就变为不饱和溶液。所以溶液饱和与否,首先必须明确“一定条件”和“一定量的溶剂”。
(2)必须明确是某种溶质的饱和溶液或不饱和溶液。如:在一定条件下不能再溶解食盐的溶液,可能还能继续溶解蔗糖,此时的溶液对于食盐来说是饱和溶液,但是对于蔗搪来说就是不饱和溶液。
2.由于Ca(OH)2的溶解度在一定范围内随温度的升高而减小,因此将Ca(OH)2的不饱和溶液转化为饱和溶液,在改变温度时应该是升高温度;将熟石灰的饱和溶液转化为不饱和溶液,在改变温度时应该是降低温度。
要点二、溶解度、溶解度曲线
1.固体的溶解度:
在一定温度下,某固态物质在100g溶剂里达到饱和状态时所溶解的质量,叫做这种物质在这种溶剂里的溶解度。如果不说明溶剂,通常所说的溶解度是指物质在水里的溶解度。
2.正确理解固体的溶解度概念需要抓住四个因素:
(1)一定温度。同一种固体物质在不同温度下对应的溶解度是不同的,因此必须指明温度。
(2)100g溶剂。此处100 g是指溶剂质量,不能误认为溶液质量。
(3)饱和状态。在一定温度下,某固态物质在100 g溶剂里所溶解的最大质量为这种物质在这种溶剂里的溶解度。
(4)单位:g
3.影响固体溶解度的因素:
(1)溶质、溶剂的性质;(2)温度。
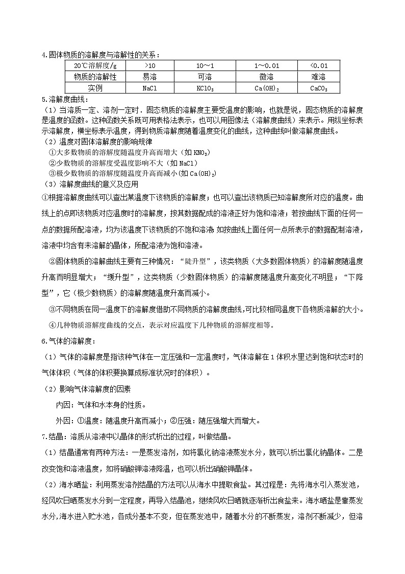
4.固体物质的溶解度与溶解性的关系:
5.溶解度曲线:
(1)当溶质一定、溶剂一定时.固态物质的溶解度主要受温度的影响,也就是说,固态物质的溶解度是温度的函数。这种函数关系既可用表格法表示,也可以用图像法(溶解度曲线)来表示。用纵坐标表示溶解度,横坐标表示温度,得到物质溶解度随着温度变化的曲线,这种曲线叫做溶解度曲线。
(2)温度对固体溶解度的影响规律
①大多数物质的溶解度随温度升高而增大(如KNO3)
②少数物质的溶解度受温度影响不大(如NaCl)
③极少数物质的溶解度随温度升高而减小(如Ca(OH)2)
(3)溶解度曲线的意义及应用
①根据溶解度曲线可以查出某温度下该物质的溶解度;也可以查出该物质已知溶解度所对应的温度。曲线上的点即该物质对应温度时的溶解度,按其数据配成的溶液正好为饱和溶液;若按曲线下面的任何一点的数据所配溶液,均为该温度下该物质的不饱和溶液;如按曲线上面任何一点所表示的数据配制溶液,溶液中均含有未溶解的晶体,所配溶液为饱和溶液。
②固体物质的溶解曲线主要有三种情况:“陡升型”,该类物质(大多数固体物质)的溶解度随温度升高而明显增大;“缓升型”,这类物质(少数固体物质)的溶解度随温度升高变化不明显;“下降型”,它(极少数物质)的溶解度随温度升高而减小。
③不同物质在同一温度下的溶解度借助不同物质的溶解度曲线,可比较相同温度下各物质溶解的大小。
④几种物质溶解度曲线的交点,表示对应温度下几种物质的溶解度相等。
6.气体的溶解度:
(1)气体的溶解度是指该种气体在一定压强和一定温度时,气体溶解在1体积水里达到饱和状态时的气体体积(气体的体积要换算成标准状况时的体积)。
(2)影响气体溶解度的因素
内因:气体和水本身的性质。
外因:①温度:随温度升高而减小;②压强:随压强增大而增大。
7.结晶:溶质从溶液中以晶体的形式析出的过程,叫做结晶。
(1)结晶通常有两种方法:一是蒸发溶剂,如将氯化钠溶液蒸发水分,就可以析出氯化钠晶体。二是改变饱和溶液温度,如将硝酸钾溶液降温,也可以析出硝酸钾晶体。
(2)海水晒盐:利用蒸发溶剂结晶的方法可以从海水中提取食盐。其过程是:先将海水引入蒸发池,经风吹日晒蒸发水分到一定程度,再导入结晶池,继续风吹日晒就逐渐析出食盐来。海水晒盐是靠蒸发水分,海水进入贮水池,各成分基本不变,但在蒸发池中,随着水分的不断蒸发,溶剂不断减少,但溶质氯化钠的质量不变,只是浓度变大;达到饱和后继续蒸发,溶液中会析出氯化钠晶体,将晶体分离出去后剩下的溶液称为母液,它仍然是氯化钠的饱和溶液,利用其可生产出多种化工产品,因此海洋中蕴藏着丰富的资源。
【要点诠释】
1.温度是影响固体物质溶解度的唯一外界因素,振荡、搅拌只能加快固体物质的溶解速率,而不能改变固体的溶解度。
2.溶解度曲线既能定性地反映固体的溶解度受温度影响而变化的趋势,也能表示某固态物质在某温度下的溶解度,还能用于比较同一温度不同溶质的溶解度的大小。比较溶解度大小必须指明温度,否则无法比较。
3.气体的溶解度受温度和压强的影响。温度一定,气体的溶解度随压强的增大而增大,随压强的减小而减小;压强一定,气体的溶解度随温度的升高而减小,随温度的降低而增大。
要点三、溶质的质量分数、配制一定溶质质量分数的溶液
1.溶质的质量分数:是溶质质量与溶液质量之比。
(1)溶质的质量分数=溶质质量/溶液质量 ×100%
(2)饱和溶液中溶质的质量分数=溶解度÷(100g+溶解度)×100%
2.配制50g溶质质量分数为5%的蔗糖溶液:
(1)实验用品:托盘天平、烧杯、玻璃棒、药匙、量筒(10mL、100mL)蔗糖。
(2)实验步骤:
①计算:配制50g溶质质量分数为5%的蔗糖溶液所需要的溶质质量为50g×5%=2.5g,水的质量为50g-2.5g=47.5g。
②称量(量取):用托盘天平称量2.5g蔗糖倒入烧杯中,把水的密度近似地看作1g/cm3,用量筒量取47.5mL水。(思考:为什么不选用10mL的量筒呢?如果选用10mL的量筒,需要量取5次才能量取到所需的水,这样将会导致误差偏大。)
③溶解:把量好的水倒入盛有蔗糖的烧杯中,用玻璃棒搅拌,加速蔗糖的溶解。
④贮存:把配好的溶液装入试剂瓶中,盖好瓶塞并贴上标签,放到试剂柜中。
【要点诠释】
1.溶质的质量分数一般用百分数表示;是溶质质量占溶液质量的百分比,而不是体积关系。
2.溶质的质量分数数学表示式中,溶质的质量是指被溶解的那部分溶质的质量,没有被溶解的那部分溶质的质量不能计算在内。
3.称量蔗糖时,要注意左物右码,规范使用托盘天平。如果砝码跟蔗糖左右颠倒(1g以下用游码),所配溶液就会变稀;量取水时,使用量筒要规范,读数要正确。如果俯视读数,所配溶液就会变浓。
要点四、溶液的稀释、浓缩
1.关于溶液稀释的计算:
(1)溶液稀释前后,溶质的质量不变。
(2)若设浓溶液质量为A g,溶质的质量分数为a%,加水稀释成溶质的质量分数为b%的稀溶液B g,则
A g×a%=Bg×b%(其中B=A+m水)
2.关于溶液浓缩(无溶质析出)的计算:
(1)向原溶液中添加溶质:溶液增加溶质前后,溶剂的质量不变。增加溶质后,溶液中溶质的质量=原溶液中溶质的质量+增加的溶质的质量,而溶液的质量=原溶液的质量+增加的溶质的质量。若设原溶液质量为A g,溶质的质量分数为a%,加溶质Bg后变成溶质的质量分数为b%的溶液,则
Ag×a%+Bg=(A g+Bg)×b%。
(2)将原溶液蒸发掉部分溶剂:溶液蒸发溶剂前后,溶质的质量不变。若设原溶液质量为A g,溶质的质量分数为a%,蒸发Bg水后变成溶质的质量分数为b%的溶液,则
Ag×a%=(Ag一Bg)×b%。
(3)与浓溶液混合:混合后溶液的总质量等于两混合溶液的质量之和,混合后溶液中溶质质量等于两混合溶液的溶质质量之和。若设原溶液质量为 A g,溶质的质量分数为a%,浓溶液质量为B g,溶质的质量分数为b%,两溶液混合后得到溶质的质量分数为c%的溶液,则
Ag×a%+B g× b%=(Ag+Bg)×c%。
【要点诠释】
1.关于溶液稀释的计算一定要抓住:溶液稀释前后,溶质的质量不变。然后根据所给信息列方程求解。
2.关于溶液浓缩(无溶质析出)的计算,要根据浓缩的具体类型来具体分析找出等量关系来解决。
【典型例题】
类型一、考查饱和溶液、不饱和溶液、溶解度及溶解度曲线的应用
1.(重庆中考)如图是甲、乙两种固体物质在水中的溶解度曲线,下列说法不正确的是( )
A. 10℃时,甲、乙两种物质的饱和溶液浓度相同
B. 保持20℃,蒸发溶剂可使接近饱和的乙溶液变成饱和溶液
C. 30℃时,将40g甲物质加入50g水中,充分溶解后溶液的质量为80g
D. 10℃时,将两种饱和溶液升温至30℃,溶液中溶质的质量分数都增大
【思路点拨】固体溶解度曲线所能表示的意义:①根据已知的温度可以查出有关物质的溶解度;②根据物质的溶解度也可以查出它所对应的温度;③可以判断或比较相同温度下,不同物质溶解度的大小(或饱和溶液中溶质的质量分数的大小);④根据溶解度曲线,选择分离、提纯某些可溶性混合物的方法(即选用蒸发结晶还是降温结晶、升温结晶);并且,还可以判断或比较析出晶体的质量大小,即曲线越陡,析出的晶体就越多;⑤两条溶解度曲线的交点表示该点所示的温度下,两物质的溶解度是相同的;并且,此时两种物质饱和溶液的溶质质量分数也相同的。
【答案】D
【解析】10℃时,甲、乙两种物质的溶解度相同,故饱和溶液浓度相同,A选项正确。保持20℃,蒸发溶剂可使接近饱和的乙溶液变成饱和溶液,B选项正确。30℃时,甲的溶解度为60g,将40g甲物质加入50g水中,充分溶解只能溶解30g,溶液的质量为80g,C选项正确。10℃时,将两种饱和溶液升温至30℃,溶液中溶质的质量分数不变,D选项错误。
【总结升华】解答这类题目时,首先,要熟记和理解固体溶解度曲线及其使用,固体溶解度的概念和意义,溶质质量分数及其有关计算,饱和溶液和不饱和溶液的概念及其相互转变方法;然后结合所学的相关知识和技能,细致地阅读、分析题意等,最后按照题目的要求,认真地进行选择或解答即可。
2.下图是a、b、c三种物质的溶解度曲线。请回答:
(1)P点的含义是_____________________。
(2)t2℃时30g a物质加入到50g水中不断搅拌,形成的溶液质量是______g。
(3)t2℃时a、b、c三种物质的溶解度按由小到大的顺序排列是________(填写物质序号)。
(4)在t2℃时,将等质量的a、b、c三种物质的饱和溶液同时降温至t1℃时,析出晶体最多的是 ,所得溶液中溶质质量分数最小的是_______。
【答案】(1)t1℃时a和c的溶解度均为20g
(2)75 (3)cba (4)a c
【解析】溶解度曲线上的点表示一定温度下该物质的溶解度。由溶解度曲线可知,t2℃时a的溶解度为50g,因此a在50g水中最多可溶解25g,则30ga加入到50g水中形成溶液的质量为75g。t2℃时a、b、c三种物质的溶解度按由小到大的顺序排列是c、b、a。a物质的溶解度随温度升高变化较大,因此降温时析出晶体最多;t2℃时C的溶解度最小,饱和溶液的溶质质量分数最小,降温到t1℃时其溶质质量分数不变,还是最小。
【总结升华】认真分析溶解度曲线,弄清各物质溶解度随温度的变化趋势是解题的关键。
举一反三:
【变式】(四川中考)如图为甲、乙两种盐的溶解度曲线,下列说法正确的是( )
A. 甲、乙两种物质的溶解度都不相等
B. 将接近饱和的甲溶液变为饱和溶液,可采用蒸发或降温的方法
C. t1℃时,甲、乙两种物质的饱和溶液中,溶质的质量分数均为15%
D. t2℃时,将30克乙物质放入100克水中,所得溶液的质量为130克
【答案】B
【解析】
A、溶解度大小比较需要指明具体的温度,故A错误;
B、甲的溶解度随温度升高而增大,故甲的不饱和溶液变为饱和溶液需要蒸发或降温,故B正确;
C、t1℃时,甲、乙两种物质的溶解度相同,所以它们的饱和溶液中,溶质的质量分数均为×100%<15%,故C错误;
D、t2℃时,乙物质的溶解度小于30g,此温度下,将30克乙物质放入100克水中,所得溶液的质量小于130克,故D错误。
类型二、考查溶液的配制、溶质质量分数和溶液的稀释等有关计算
3.双氧水(H2O2)既是工业上的重要的绿色氧化剂,又是常用的医药消毒剂。小明从试剂商店购得一瓶质量分数为30%的双氧水,用于制取氧气。若要配制5%的双氧水600g,需要30%的双氧水的质量为___________。需加水的体积是___________。
【答案】100g 500mL
【解析】用浓溶液配置稀溶液的过程中溶质质量不变。根据溶质质量分数的定义可知:溶质的质量=溶液质量×溶质的质量分数。设需要30%的双氧水的质量为X,根据题意可列等式
30%X=600g×5%
解得X=100g
则水的质量为600g-100g=500g,即需加水的体积为500mL。
【总结升华】此题的解题关键是记住溶液稀释前后溶质的质量不变。
4.小明利用家庭小实验粗略测定食醋中醋酸的质量分数。方法是:用注射器吸取20mL食醋,逐滴加入到5.3g 10%的碳酸钠溶液中,至不再产生气泡为止,此时注射器中剩余的食醋为8mL。请计算食醋中醋酸的质量分数。(已知食醋的密度近似为1g/cm3,Na2CO3+2CH3COOH=2CH3COONa+H2O+CO2↑)
【答案】
解:滴加食醋的质量为(20ml-8ml)×1g/cm3=12g
参加反应的碳酸钠质量为5.3g×10%=0.53g
设反应消耗醋酸的质量为x。
Na2CO3+2CH3COOH=2CH3COONa+H2O+CO2↑
106 120
0.53g x
食醋中醋酸的质量分数为:
答:食醋中醋酸的质量分数为5%。
【解析】想计算食醋中醋酸的质量分数,需要知道食醋的质量以及所含醋酸的质量。已知所用食醋的体积为12mL,即12g;12g食醋中含醋酸的质量可以根据化学方程式求出。
【总结升华】解关于化学方程式和溶质质量分数结合的计算题,要注意参加反应的或者生成的物质的质量是溶液中的溶质质量。
举一反三:
【变式1】现欲将粗盐提纯,并用制得的精盐配制质量分数一定的氯化钠溶液。下列说法不正确的是( )
A.粗盐溶解时,可边加粗盐边用玻璃棒搅拌加速溶解
B.过滤滤液时,可以直接把溶有粗盐的液体直接倒入漏斗
C.配制溶液需要经过计算、称量、溶解、装液等步骤
D.配制溶液时必备的仪器有托盘天平、量筒、烧杯、玻璃棒等
【答案】B
【解析】粗盐提纯需要先溶解,用玻璃棒搅拌可以加速溶解;过滤时不能直接把液体倒入漏斗,必须用玻璃棒引流。A、C、D三个选项的说法都是正确的。
【变式2】四川汶川抗震救灾期间,为了防止灾后疫情的发生,每天需要喷洒大量的消毒液。
(1)800Kg 质量分数为0.5% 的过氧乙酸消毒液中,过氧乙酸的质量为__________kg。
(2)要配制 800Kg 质量分数为0.5% 的过氧乙酸消毒液,需要质量分数为16% 的过氧乙酸溶液的质量是多少?
【答案】
解:(1)800kg×0.5%=4kg
(2)解:设需要质量分数为16%过氧乙酸溶液的质量为X。
X·16% = 4 Kg
X = 25 Kg
答:需要质量分数为16%的过氧乙酸溶液的质量是25kg。
【变式3】过氧化氢溶液长期保存会自然分解,使得溶质质量分数
减小。小军从家中拿来一瓶久置的医用过氧化氢溶液,和同学们一
起测定溶质质量分数。他们取出该溶液51g,加入适量二氧化锰,
生成氧气的质量与反应时间的关系如图所示。
(1)求完全反应后生成氧气的质量为________。
(2)计算该溶液中溶质的质量分数。
【答案】
(1)0.48g
(2)解:设51g过氧化氢溶液中含过氧化氢的质量为x。
2H2O22H2O + O2↑
68 32
x 0.48g
过氧化氢溶液中溶质的质量分数为
答:该溶液中溶质的质量分数为2%。
【解析】根据图中数据可知反应后生成氧气的质量是0.48g。溶液中溶质的质量分数为溶质质量和溶液质量之比。分析已知数据,需要求出溶质过氧化氢的质量;根据氧气的质量,利用化学方程式就可计算出反应中分解的过氧化氢质量。20℃溶解度/g
>10
10~1
1~0.01
<0.01
物质的溶解性
易溶
可溶
微溶
难溶
实例
NaCl
KClO3
Ca(OH)2
CaCO3
中考化学一轮复习精品讲义:溶液、溶解度和溶质的质量分数(提高) 知识讲解: 这是一份中考化学一轮复习精品讲义:溶液、溶解度和溶质的质量分数(提高) 知识讲解,共23页。
中考化学一轮复习精品讲义:溶液、溶解度和溶质的质量分数(提高) 巩固练习(含解析): 这是一份中考化学一轮复习精品讲义:溶液、溶解度和溶质的质量分数(提高) 巩固练习(含解析),共23页。
中考化学一轮复习精品讲义:溶液、溶解度和溶质的质量分数(基础) 知识讲解: 这是一份中考化学一轮复习精品讲义:溶液、溶解度和溶质的质量分数(基础) 知识讲解,共23页。

