2023-2024学年陕西省西安市蓝田县七年级(上)月考生物试卷(10月份)(含解析)
展开
这是一份2023-2024学年陕西省西安市蓝田县七年级(上)月考生物试卷(10月份)(含解析),共17页。试卷主要包含了选择题,简答题,实验探究题等内容,欢迎下载使用。
2023-2024学年陕西省西安市蓝田县七年级(上)月考生物试卷(10月份)第I卷(选择题)一、选择题(本大题共25小题,共25.0分)1.“不必说碧绿的菜畦,光滑的石井栏,高大的皂角树,紫红的桑葚。”这是鲁迅先生在《从百草园到三味书屋》中描写的生物世界。下列不属于生物的是( )A. 蔬菜 B. 石井栏 C. 皂角树 D. 桑葚2.人工智能机器人能与人对话、能送餐、能送快递等等,要判断它是否为生物,下列特征中可作为依据的是( )A. 能否繁殖 B. 能否活动 C. 能否说话 D. 能否变形3.某学校开展野外研学活动,美好的景色让同学们兴奋不已。下列能体现生命现象的是( )A. 阳光明媚 B. 微风和煦 C. 雄鸡报晓 D. 高山流水4.“桃之夭夭,灼灼其华”,桃树盛开鲜艳的花朵体现的生物特征是( )A. 呼吸 B. 变异 C. 遗传 D. 繁殖5.下列生命现象中,体现了“生物能产生变异”这一特征的是( )A. 乌贼在遇到敌害时喷出墨汁 B. 野火烧不尽,春风吹又生
C. 天气炎热时,人大量出汗 D. 菊花盛开,有粉色的,也有白色的6.我国优秀的科研成果中,属于生物学研究范围的是( )A. 神舟十六号 B. 北斗导航卫星 C. 新冠病毒疫苗 D. 超级计算机7.科学家常用不同的研究方法揭示生命的奥秘。下列研究中,主要应用观察法的是( )A. 了解中学生的近视率 B. 用放大镜观察蚂蚁的形态
C. 清查我国森林资源 D. 探究水中溶氧量对金鱼呼吸频率的影响8.小哈为了探究温度对菊花生长的影响,设计了如下表所示实验方案,其中①和②分别为( ) 实验处理菊花的数量/株光照条件温度/℃浇水情况对照组10向阳20适量浇水实验组①②10适量浇水 A. 10、向阳 B. 10、遮光 C. 20、向阳 D. 20、遮光9.某中学生物兴趣小组想要调查某森林公园生物的种类,应遵循的一般步骤是( )
①设计调查路线
②做好记录
③明确调查范围
④整理和分析资料A. ①②④③ B. ①③②④ C. ③①②④ D. ④①③②10.在设计对照实验时,下列做法正确的是( )A. 对照实验中可以不设计变量 B. 一组对照实验中可以设计多个变量
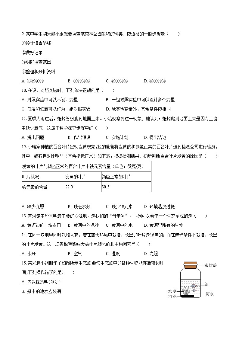
C. 低温和低氧可以作为一组对照实验 D. 除实验变量外,其余条件应相同11.夏季大雨过后,蚯蚓纷纷爬到地面上来。小哈观察到这一现象,她认为:蚯蚓爬到地面上来是因为土壤中缺少氧气,这属于科学探究步骤中的( )A. 提出问题 B. 作出假设 C. 实施计划 D. 得出结论12.小晗家种植的百合叶片出现发黄现象,她的爸爸将发黄的和颜色正常的百合叶片送到检测公司进行检测,其中一组数据对比明显(其余指标正常)如下表。根据检测结果,初步判断百合叶片发黄的原因是( ) 发黄的叶片与颜色正常的百合叶片中铁元素含量(单位:微克/克)叶片状况发黄的叶片颜色正常的叶片铁元素的含量22.030.3 A. 缺少光照 B. 缺乏水分 C. 缺少铁元素 D. 环境温度过低13.黄河是中华文明最主要的发源地,是我们的“母亲河”。下列可以看作一个生态系统的是( )A. 黄河边的一块农田 B. 黄河中的泥沙 C. 黄河中的水 D. 黄河里所有的生物14.在同一块地里同时栽培大蒜,若在露天环境中栽培,长出的叶片是绿色的;而在遮光条件下栽培,长出的叶片发黄。这一现象说明影响大蒜叶片颜色的非生物因素是( )A. 水分 B. 空气 C. 温度 D. 光照15.某兴趣小组制作了如图所示生态瓶,要使生态瓶中的各种生物能存活较长时间,下列操作错误的是( )A. 应选择透明的瓶子
B. 瓶中的池水应装满
C. 应放在适宜的温度条件下
D. 应放在光照充足的环境16.星头啄木鸟以天牛、甲虫等昆虫为食。星头啄木鸟与天牛之间的生物关系是( )A. 竞争 B. 寄生 C. 捕食 D. 合作17.下列环境中,空气湿度最大的是( )A. 裸地 B. 草地 C. 灌木丛 D. 森林18.2023年3月21日是“国际森林日”,今年的主题是“森林与健康”。秦岭陕西段植被固碳量达到3327克碳/平方米,对实现碳中和目标具有重要的意义,这体现了( )A. 生物能影响环境 B. 环境能影响生物
C. 生物能适应环境 D. 环境与生物相互影响19.生物在长期进化过程中形成了各种各样的特征,下列特征与低温环境相适应的是( )A. 枯叶蝶的叶状翅 B. 海豹厚厚的脂肪层 C. 仙人掌的刺状叶 D. 眼镜蛇的斑纹20.在一个相对稳定的生态系统中,水稻、蝗虫、青蛙组成一条食物链,如果某段时间青蛙的数量大量减少,较长时间内蝗虫数量的变化情况是( )A. 持续减少 B. 持续增加
C. 先增加后减少,然后趋于稳定 D. 先减少后增加,然后趋于稳定21.某城市的一块荒地在城市发展过程中被改造成另一个相对稳定的生态系统,改造前后的一些变化如下表。下列对改造后作出的判断,错误的是( ) 项目
措施植物种类(种)植被覆盖率(%)主要的植物改造前2010狗尾草、艾蒿、蒲公英改造后3025菖蒲、芦苇、睡莲 A. 可以改善人们的生活环境 B. 该区域的植物种类增加
C. 该区域的小气候可得到适度改善 D. 该生态系统的自动调节能力减弱22.下列关于生态系统的叙述,正确的是( )A. 草原生态系统被称为“绿色水库” B. 沼泽和池塘均属于海洋生态系统
C. 森林生态系统每年产生的氧气量最多 D. 城市生态系统中,人的作用最为突出23.地球是所有生物共同的家园,我们要爱护地球。地球上最大的生态系统是( )A. 生物圈 B. 农田生态系统 C. 湿地生态系统 D. 淡水生态系统24.下列实例中,能说明“生物圈是一个统一的整体”这一观点的是( )
①阳光普照于所有的生态系统
②长江滋润着沿途的农田
③狮子鱼生活在太平洋的深处
④北方白琵鹭迁徙到南方过冬A. 仅①② B. 仅③④ C. ①②④ D. ②③④25.第五届世界生物圈保护区大会将于2025年在我国举办。下列做法有利于保护生物圈的是( )A. 露天燃烧废旧塑料和橡胶 B. 大力发展清洁能源
C. 大量施用农药防治害虫 D. 大量开采和使用化石燃料第II卷(非选择题)二、简答题(本大题共3小题,共30.0分)26.请阅读下列资料,回答相关问题:
位于内蒙古的阿拉善地区是我国沙尘暴的主要源头之一,为了防风固沙,阿拉善某基金会发起了“一亿棵梭梭”项目,计划在十年间通过种植200万亩荒漠植被,以期恢复历史上的800公里梭梭屏障。
梭梭是一种独特的沙漠灌木植物,是我国二类濒危植物,平均高达2~3m,有的高达5m,被称为“沙漠植被之王”。梭梭的叶呈鳞片状,根系发达,耐干旱,喜沙,耐严寒,有顽强的生命力,是戈壁沙漠最优良的防风固沙植被之一。
(1)梭梭能够防风固沙,这体现了生物能 ______ 环境。梭梭的叶呈鳞片状,根系发达,这说明了生物能 ______ 环境。
(2)阿拉善沙漠生态系统中,梭梭能制造有机物,因此属于生态系统生物成分中的 ______ 。当地牧民饲养的骆驼、羊以梭梭为食,骆驼和羊属于生态系统生物成分中的 ______ 。
(3)在阿拉善流传着“老鼠吃骆驼”的说法,老鼠啃食梭梭的根部,当老鼠大量增加时,会导致梭梭大量死亡,造成骆驼的食物减少,老鼠与骆驼之间的关系是 ______ 。27.荔枝园养鸡是利用多层次空间和生物饵料进行规模化养殖的立体农业生态模式,如图所示,请据图回答问题:
(1)荔枝园中的所有生物和 ______ 构成了荔枝园生态系统。
(2)在该生态系统中,害虫取食荔枝树的皮、嫩枝和叶,进而造成荔枝减产,而鸡可啄食害虫。请写出荔枝园养鸡防治害虫的食物链: ______ 。
(3)荔枝树能为鸡遮风挡雨,提供生活空间。园内食料丰富,鸡可以自由取食,这样既能 ______ (填“增加”或“减少”)饲料的投入,又能提高鸡肉的品质。
(4)鸡粪是一种优质有机肥,需要经过土壤中微生物等 ______ 的分解作用进行转化。因此,应用鸡粪可减少化肥的投入,同时提高荔枝果实的品质。
(5)综上所述,荔枝园养鸡可充分利用光、水、土等资源,是种养结合的立体农业生态模式,更好地促进了该农业生态系统的 ______ 循环。28.图1为某生物兴趣小组在调查某草原生态系统后绘制的部分食物网,图2表示图1中某条食物链上各生物体内有毒物质的相对含量,请分析回答问题:
(1)该草原生态系统中生物所需能量的最终来源是 ______ 。
(2)若X代表图1食物网中的某种生物,对于食物链:“草→食草昆虫→蜘蛛→X→蛇→猫头鹰”,X可表示 ______ 和 ______ 。
(3)图2是四种生物构成的一条食物链,乙对应图1中的生物是 ______ 。
(4)正常情况下,该生态系统中的生物数量和所占比例保持在相对稳定的状态,这是因为生态系统具有一定的 ______ 能力。三、实验探究题(本大题共1小题,共5.0分)29.天气炎热时,蟑螂会增多,不仅影响环境卫生,而且影响人的健康。为了治理蟑螂,小晗查阅资料得知,蟑螂喜暖爱潮、喜暗怕光、昼伏夜出。于是,小晗与同学设计了如图1所示实验装置,探究非生物因素对蟑螂生活的影响。请分析回答下列问题:
(1)首先,图1装置3的设计被老师否定了,原因是该装置违背了对照实验设计中的 ______ 原则。
(2)利用图1装置1探究非生物因素对蟑螂生活的影响时,实验的变量是 ______ 。
(3)小晗利用图1装置2探究光照对蟑螂生活的影响,实验数据如图2。
①实验前,小晗计划用2只蟑螂做实验材料,可老师说这样统计的结果不科学,理由是 ______ 。
②经过修改,小晗用10只蟑螂进行实验,并重复实验5次。分析图2数据,可以得出的实验结论是: ______ 。
③根据蟑螂的生活习性,消灭蟑螂应该在 ______ (填“白天”或“夜晚”)进行,因为这时蟑螂活动较频繁。
答案和解析 1.【答案】B 【解析】解:ACD、蔬菜、皂角树、桑葚具有生物的特征,属于生物,故ACD不合题意。
B、光滑的石井栏不具有生物的特征,不属于生物,故B符合题意。
故选:B。
生物的共同特征:①生物的生活需要营养;②生物能进行呼吸;③生物能排出身体内产生的废物;④生物能对外界刺激作出反应;⑤生物能生长和繁殖;⑥生物都有遗传和变异的特性;⑦除病毒以外,生物都是由细胞构成的。
解此题的关键是理解生物的特征。2.【答案】A 【解析】解:A、“能否繁殖“属于生物的特征,所以“能否繁殖“能作为判断人工智能机器人是否为生物的标准,A符合题意。
BCD、“能否活动”、“能否说话”、“能否变形”不属于生物的特征,不能作为判断人工智能机器人是否为生物的标准,BCD不符合题意。
故选:A。
生物的共同特征:①生物的生活需要营养;②生物能进行呼吸;③生物能排出身体内产生的废物;④生物能对外界刺激作出反应;⑤生物能生长和繁殖;⑥生物都有遗传和变异的特性;⑦除病毒以外,生物都是由细胞构成的。
解答此类题目的关键是理解生物的特征。3.【答案】C 【解析】解:ABD、阳光明媚、微风和煦、高山流水属于自然现象,不属于生命现象。ABD不合题意。
C、雄鸡报晓,说明生物能对外界刺激作出反应,属于生命现象,C不合题意。
故选:C。
生物的共同特征:①生物的生活需要营养;②生物能进行呼吸;③生物能排出身体内产生的废物;④生物能对外界刺激作出反应;⑤生物能生长和繁殖;⑥生物都有遗传和变异的特性;⑦除病毒以外,生物都是由细胞构成的。
解此题的关键是理解生物的特征。4.【答案】D 【解析】解:桃树盛开鲜艳的花朵是为了繁殖后代,体现了生物能繁殖的特征。
故选:D。
生物的共同特征:①生物的生活需要营养;②生物能进行呼吸;③生物能排出身体内产生的废物;④生物能对外界刺激作出反应;⑤生物能生长和繁殖;⑥生物都有遗传和变异的特性;⑦除病毒以外,生物都是由细胞构成的。
解此题的关键是理解生物的特征。5.【答案】D 【解析】解:A、乌贼在遇到敌害时喷出墨汁,说明生物能对外界刺激作出反应,A不合题意。
B、野火烧不尽,春风吹又生,说明生物能生长和繁殖,B不合题意。
C、天气炎热时,人大量出汗,说明生物能排出身体内产生的废物,C不合题意。
D、变异指的是生物的亲子代之间以及子代个体之间在性状上的差异。菊花盛开,有粉色的,也有白色的,说明生物有变异的特性,D符合题意。
故选:D。
生物的共同特征:①生物的生活需要营养;②生物能进行呼吸;③生物能排出身体内产生的废物;④生物能对外界刺激作出反应;⑤生物能生长和繁殖;⑥生物都有遗传和变异的特性;⑦除病毒以外,生物都是由细胞构成的。
解答此类题目的关键是理解生物的特征。6.【答案】C 【解析】解:生物学研究生物的结构、功能、发生和发展的规律、生物与周围环境的关系等的科学。疫苗通常是用失活的或减毒的病原体制成的生物制品。人体接种疫苗后,会刺激淋巴细胞产生相应的抗体。可见,选项中“神舟十六号”、“北斗导航卫星”和“超级计算机”都和生物无直接关系,而“新冠病毒疫苗”属于生物学研究范围。
故选:C。
生物学是研究生命现象和生命活动规律的一门自然科学。
本题考查了生物学的研究范围,属理解层次,意在考查考生能运用所学知识,对选项做出正确判断的能力。7.【答案】B 【解析】解:A、了解中学生的近视率属于调查法,故A符合题意。
B、用放大镜观察蚂蚁的形态属于观察法,故B符合题意。
C、清查我国森林资源属于调查法,故C不符合题意。
D、探究水中溶氧量对金鱼呼吸频率的影响属于实验法,故D不符合题意。
故选:B。
科学探究常用的方法有观察法、实验法、调查法、比较法、文献法和资料分析法等。观察法是在自然状态下,研究者按照一定的目的和计划,用自己的肉眼,也可以借助放大镜、显微镜等仪器,或利用照相机、录像机、摄像机等工具,对客观事物进行系统的感知、考察和描述,以发现和验证科学结论。
解答此类题目的关键是理解科学探究的基本方法。8.【答案】A 【解析】解:该实验是为了探究温度对菊花生长的影响,实验变量是温度,为保证单一变量,除温度不同外,其他条件应该相同,因此表中①②分别是10、向阳。
故选:A。
在探究某种条件对研究对象的影响时,对研究对象进行的除了该条件不同以外,其他条件都相同的实验。根据变量设置一组对照实验,使实验结果具有说服力。一般来说,对实验变量进行处理的,就是实验组。没有处理的就是对照。
“对照原则”是实验设计的基本原则之一。9.【答案】C 【解析】解:调查法是科学探究常用的方法。结合分析可知,某中学生物兴趣小组想要调查某森林公园生物的种类,应遵循的一般步骤是:③明确调查范围、①设计调查路线、②做好记录、④整理和分析资料。
故选:C。
调查是科学探究常用的方法之一,科学调查的步骤是:明确调查的目的和调查对象→制订合理有序的调查方案→实施实验调查方案,并如实做好记录→对调查情况和结果进行整理和分析→写出调查报告。
关键是熟练掌握调查的基本方法、一般步骤。10.【答案】D 【解析】解:A.对照实验是单一变量实验,重点就是明确变量,根据变量来设计对照实验,A错误。
B.对照实验是单一变量实验,一组对照实验中只有一个变量,B错误。
C.低温和低氧存在两个变量,不可以作为一组对照实验,C错误。
D.对照实验是单一变量实验,除实验变量外,其余条件应相同且适宜,D正确。
故选:D。
对照实验:在探究某种条件对研究对象的影响时,对研究对象进行的除了该条件不同以外,其他条件都相同的实验。根据变量设置一组对照实验,使实验结果具有说服力。一般来说,对实验变量进行处理的,就是实验组。没有处理的就是对照组,据此解答。
掌握对照实验的原则是解题的关键。11.【答案】B 【解析】解:科学探究的一般过程是从发现问题、提出问题开始的,发现问题后,根据自己已有的知识和生活经验对问题的答案作出假设。设计探究的方案,包括选择材料、设计方法步骤等。按照探究方案进行探究,得到结果,再分析所得的结果与假设是否相符,从而得出结论。并不是所有的问题都一次探究得到正确的结论。有时,由于探究的方法不够完善,也可能得出错误的结论。因此,在得出结论后,还需要对整个探究过程进行反思、表达和交流。可见,观察到“夏季大雨过后,蚯蚓纷纷爬到地面上来”的现象,认为:蚯蚓爬到地面上来是因为土壤中缺少氧气,这属于科学探究步骤中的作出假设,故B正确,ACD错误。
故选:B。
科学探究的一般过程:提出问题、作出假设、制订计划、实施计划、得出结论、表达和交流。
掌握科学探究的一般过程是解题的关键。12.【答案】C 【解析】解:根据检测结果可知:发黄的叶片,铁元素含量22.0ug/g;颜色正常的叶片,铁元素含量30.3ug/g,,故可猜测判断百合叶片发黄的原因是铁元素含量太低。
故选:C。
植物的生长需要多种无机盐,无机盐对植物的生长发育起着重要的作用,这些无机盐包括含氮、磷、钾、钙、镁、硫、硼、锰、锌、钼等的多种无机盐,其中植物生活中最多的无机盐是含氮、磷、钾的无机盐。
掌握无机盐的作用即可解答。13.【答案】A 【解析】解:A、一块农田既包括了环境,又包括了此环境中所有的生物,因此属于生态系统,A符合题意。
BC、黄河中的泥沙、黄河中的水,只有部分非生物成分,没有生物部分,不能看作一个生态系统,BC不符合题意。
D、黄河里所有的生物,没有环境部分,因此都不属于生态系统,D不符合题意。
故选:A。
生态系统是在一定的空间范围内,生物与环境形成的一个统一整体。由生物部分和非生物部分组成。生物部分包括生产者(主要是绿色植物)、消费者(绝大多数的动物)、分解者(主要是细菌和真菌)。非生物部分包括阳光、空气、水等。
解此题的关键是理解掌握生态系统的概念及组成。14.【答案】D 【解析】解:光是形成叶绿素的重要条件,在同一块地里同时栽培大蒜,若在露天环境中栽培,长出的叶片是绿色的;而在遮光条件下栽培,长出的叶片发黄。这一现象说明影响大蒜叶片颜色的非生物因素是光。
故选:D。
对照实验是指在研究一种条件对研究对象的影响时,所进行的除了这种条件不同之外,其他条件都相同的实验。其中不同的条件就是实验变量。一般来说,对实验变量进行处理的,就是实验组。没有处理的就是对照组。
掌握光是形成叶绿素的重要条件是解题的关键。15.【答案】B 【解析】解:A、择透明的瓶子,水草能进行光合作用吸收二氧化碳制造有机物,并释放氧气,A正确。
B、瓶中池水装满,没有氧气和二氧化碳不能进行呼吸和光合作用,不能实现碳氧循环,生态不能平衡,B错误。
C、瓶中各种生物的生活需要适宜的温度,故应把生态瓶放在适宜的温度条件下,C正确。
D、光是水草光合作用的必备条件,故生态瓶应放在光照充足的环境,D正确。
故选:B。
在一定空间范围内,生物与环境所形成的统一整体叫生态系统。
掌握生态系统的组成及各部分的作用是解答本题的关键。16.【答案】C 【解析】解:星头啄木鸟以天牛、甲虫等昆虫为食。星头啄木鸟与天牛之间的生物关系是捕食关系。
故选:C。
生物和生物之间有着密切的联系。自然界中的每一种生物,都受到周围很多其他生物的影响。生物之间的联系有种内关系和种间关系。种内关系包括种内互助、种内斗争等。种间关系按性质包括两方面:一是种间互助性的相互关系,如原始合作、共栖、共生等;二是种间对抗性的相互关系,如寄生、捕食、竞争等。
掌握生物与生物之间的关系是解题的关键。17.【答案】D 【解析】解:由分析可知植被越茂盛,植物通过蒸腾作用蒸发到大气中的水蒸气越多,空气的湿度越大,森林、草地、灌木丛和裸地这四者相比,从茂盛程度上看,最茂盛的应该是森林,植物较多,其次是灌木丛,植物比草地多,再次是草地,植物比灌木丛的少、但比裸地的多较多,最后是裸地.
故选:D.
植物的蒸腾作用把水分蒸发到大气当中,能增加大气的到湿度.在不同的地点,植物的种类和数量是不同的,裸地最少、森林最多,植物多蒸腾作用大,空气湿度就大.
解答此类题目的关键是理解植物的蒸腾作用可以提高空气的湿度.18.【答案】A 【解析】解:绿色植物通过光合作用释放氧气,不断消耗大气中的二氧化碳,维持了生物圈中二氧化碳和氧气的相对平衡。秦岭陕西段植被固碳量达到3327克碳/平方米,对实现碳中和目标具有重要的意义,这体现了生物影响环境。
故选:A。
生物生活在一定的环境中,由于非生物因素和生物因素的共同作用,使得生存的生物都适应一定的环境,生物在适应环境的同时,也能影响和改变环境。
生物与环境的关系是相互依存的,生物在适应环境得以生存的同时,能不断地影响环境并改变环境。19.【答案】B 【解析】解:A、枯叶蝶的叶状翅类似于干枯的树叶,目的是避免敌害发现,属于生物对环境的一种适应,A不符合题意。
B、海豹厚厚的脂肪层有利于保持体温维持正常的生长,可以保护胸内的器官心脏等避免冻伤,是对低温环境的适应,B符合题意。
C、仙人掌一般生活在沙漠地区,环境极其干旱,仙人掌茎变得非常肥厚,仙人掌的刺状叶,可以减少水分的散失,是对干旱环境的一种适应,C不符合题意。
D、眼镜蛇的斑纹属于警戒色,可以使敌害易于识别,避免自身遭到攻击,这是长期适应环境的表现,D不符合题意。
故选:B。
在长期进化过程中,生物必须适应环境才能生存,否则就会被自然界淘汰。现在生存的每一种生物,都有与其生活环境相适应的形态结构和生活方式。
解题的关键是知道生物的结构与功能相适应的生物学观点。20.【答案】C 【解析】解:在一个相对稳定的生态系统中,水稻、蝗虫、青蛙组成一条食物链,青蛙以蝗虫为食,如果某段时间青蛙的数量大量减少,蝗虫的数量会增加,蝗虫的数量增加到一定程度,由于缺少食物而下降,然后趋于稳定。
故选:C。
在生态系统中各种生物的数量和比例总是维持在相对稳定的状态,说明生态系统有一定的自动调节能力。
掌握生态系统的自动调节能力是解题的关键。21.【答案】D 【解析】解:A、改造前优势物种是陆生植物,而改造后优势物种是水生植物,改造增加了该区域的湿地面积,可以改善人们的生活环境,该生态系统的自动调节能力增强,正确。
B、改造前物种的种类是20种,改造后是30种,改造后该区域的植物多样性增加,正确。
C、植被覆盖率增加到25%,可改善该区域的小气候环境,正确。
D、该生态系统的生物种类增加,营养等级增强,自动调节能力增强,错误。
故选:D。
在生态系统中,各种生物的数量虽然在不断地变化着,但是在一般情况下,生态系统中各种生物的数量和所占的比例是相对稳定的。这说明生态系统具有一定的自动调节能力。
掌握生态系统的有关知识是解题的关键。22.【答案】D 【解析】解:A、森林生态系统分布在较湿润的地区,动植物种类繁多,营养结构复杂。森林在涵养水源、保持水土、防风固沙、调节气候、净化空气、消除污染等方面起着重要作用,有“绿色水库”、“地球之肺”之称,A错误;
B、沼泽是典型的湿地生态系统,池塘属于淡水生态系统,B错误;
C、海洋生态系统是由海洋生物群落和海洋环境两大部分组成。海洋中的植物绝大部分是微小的浮游植物,虽然这些植物光合作用的效率不如森林生态系统的植物,但由于数量庞大,因为在地球上70%的水域中全是藻类植物,且代谢速率极快。所以它们通过光合作用每年能够产生三百六十亿吨氧气,占全球每年产生氧气总量的70%,是产生氧气最多的生态系统,C错误;
D、城市生态系统是人工建立的生态系统,其主要特点是人的作用非常关键,因此,可以说城市生态系统是在一定程度上受人工控制的生态系统,D正确。
故选:D。
生态系统指在自然界的一定的空间内,生物与环境构成的统一整体。生物圈中有着多种多样的生态系统,如草原生态系统、湿地生态系统、海洋生态系统、森林生态系统、淡水生态系统、农田生态系统、城市生态系统等。
解答此题需要掌握生态系统类型类型及特征。23.【答案】A 【解析】解:生物圈就是生物与环境构成的一个统一的整体,它包括了地球上所有的生物及其生存的全部环境,因此生物圈是一个生态系统,而且是最大的生态系统。
故选:A。
生物圈是地球上的所有生物与其生存的环境形成的一个统一整体,生物圈的范围:以海平面为标准来划分,生物圈向上可到达约10千米的高度,向下可深入10千米左右深处,厚度为20千米左右的圈层,包括大气圈的底部、水圈的大部和岩石圈的表面。
解答此类题目的关键是熟记生物圈的范围、理解生物圈的概念。24.【答案】C 【解析】解:①阳光普照所有的生态系统,大气在所有的生态系统中不停地有规律地环流,体现了生物圈是一个统一的整体。
②长江滋润着沿途的农田,说明生物圈中的各个系统是相互联系的,能够说明生物圈是一个统一的整体。
③狮子鱼生活在海洋的深处,仅仅说明狮子鱼生活的场所,但不能体现和说明生物圈是一个统一的整体。
④北方白琵鹭迁徙到南方过冬,北方白琵鹭的迁徙跨越了森林、海洋、农田等多个生态系统,说明生物圈中的各个系统是相互联系的能够说明生物圈是一个统一的整体。
故选:C。
生物圈是地球上所有生物与其生存的环境形成的一个统一整体,包括所有的生态系统,是最大的生态系统,是所有生物共同生活的家园。
理解生物圈是一个统一的整体是解题的关键。25.【答案】B 【解析】解:A、露天燃烧废旧塑料和橡胶,会污染环境,不利于保护生物圈。
B、大力发展清洁能源,可减少污染物的排放,从而保护生物圈。
C、大量施用农药防治害虫,会污染环境,不利于保护生物圈。
D、大量开采和使用化石燃料,会破坏和污染环境,不利于保护生物圈。
故选:B。
生物圈是人类赖以生存的家园,为人类提供了各种各样的资源;人类的活动对生物圈有重要的影响,由人类的活动引发的环境问题正威胁着人类自身的生存安全。
保护生物圈的措施很多,如减少生活垃圾的排放,开发新能源等。26.【答案】影响 适应 生产者 消费者 竞争 【解析】解:(1)梭梭能够防风固沙,这体现了生物能影响环境。梭梭的叶呈鳞片状,根系发达,适于在缺水环境中生长,这说明了生物能适应环境。
(2)阿拉善沙漠生态系统中,梭梭有叶绿体能制造有机物,因此属于生态系统生物成分中的生产者。当地牧民饲养的骆驼、羊不能进行光合作用,必须利用现成的有机物为生,骆驼和羊属于生态系统生物成分中的消费者。
(3)在阿拉善流传着“老鼠吃骆驼”的说法,老鼠啃食梭梭的根部,当老鼠大量增加时,会导致梭梭大量死亡,造成骆驼的食物减少,老鼠与骆驼都以梭梭为食,它们之间的关系是竞争。
故答案为:(1)影响;适应;
(2)生产者;消费者;
(3)竞争。
生态系统是指在一定空间范围内,生物与环境所形成的统一整体。一个完整的生态系统包括生物部分和非生物部分,非生物部分包括阳光、空气、水、温度等,生物部分包括生产者(主要是绿色植物)、消费者(绝大多数动物)和分解者(主要是细菌和真菌)。
掌握生态系统的组成及生物与环境的关系是解题的关键。27.【答案】无机环境 荔枝→害虫→鸡 减少 分解者 物质 【解析】解:(1)一个完整的生态系统包括生物部分和非生物部分,非生物部分包括阳光、空气、水、温度等,生物部分由生产者,消费者和分解者。所以,荔枝园中的所有生物和无机环境构成了荔枝园生态系统。
(2)食物链的正确写法是:生产者→初级消费者→次级消费者…注意起始点是生产者。荔枝园养鸡防治害虫的食物链为:荔枝→害虫→鸡。
(3)荔枝树能为鸡遮风挡雨,提供生活空间。园内食料丰富,鸡可以自由取食,这样既能减少饲料的投入,又能提高鸡肉品质和产蛋率,合理利用资源,增加农作物的产量。
(4)分解者指的是细菌、真菌等营腐生生活的微生物,它们将动植物残体等含有的有机物分解成简单的无机物,归还到无机环境中,促进了物质的循环。鸡粪是一种优质有机肥。但鸡粪中的有机物不能直接被根吸收,需经过分解者的分解作用进行转化。
(5)综上所述,荔枝园养鸡可充分利用光、水、土等资源,是种养结合的立体农业生态模式,更好地促进了物质循环,合理利用资源,增加农作物和养殖业的经济效率。
故答案为:
(1)无机环境。
(2)荔枝树→害虫→鸡
(3)减少。
(4)分解者。
(5)物质。
(1)一个完整的生态系统包括生物部分和非生物部分,非生物部分包括阳光、空气、水、温度等,生物部分由生产者(主要是绿色植物)、消费者(绝大多数的动物)和分解者(主要是细菌和真菌)组成。
(2)食物链的正确写法是:生产者→初级消费者→次级消费者…注意起始点是生产者。
掌握生态系统的有关知识是解题的关键。28.【答案】太阳能 青蛙 食虫鸟 蛇 自动调节 【解析】解:(1)一个生态系统中能量的最终来源都是来自于生产者通过光合作用固定的太阳能。故该草原生态系统中生物所需能量的最终来源是太阳能。
(2)若X代表图1食物网中的某种生物,根据图1可知,对于食物链:“草→食草昆虫→蜘蛛→X→蛇→猫头鹰”,X可表示青蛙或食虫鸟。
(3)图2中四种生物构成的食物链是丁→丙→乙→甲,对应图1中的食物链杂草→鼠→蛇→鹰。故乙对应图1中的生物是蛇。
(4)正常情况下,该生态系统中的生物数量和所占比例总是保持在相对稳定的状态,这是因为生态系统具有一定的自动调节(自我调节)能力。
故答案为:(1)太阳能
(2)青蛙;食虫鸟
(3)蛇
(4)自动调节(或自我调节)。
1、在一定空间范围内,生物与环境所形成的统一整体叫生态系统。
2、食物链用来表述生态系统中生产者和消费者间的食物关系,故食物链的起点是生产者,不能出现分解者和非生物成分。图1中的食物链有:杂草→蝗虫→蜘蛛→食虫鸟→蛇→鹰、杂草→蝗虫→蜘蛛→青蛙→蛇→鹰、杂草→蝗虫→青蛙→蛇→鹰、杂草→鼠→蛇→鹰、杂草→鼠→鹰。图2中的食物链是丁→丙→乙→甲。
掌握生态系统和食物链的相关知识点是解答本题的关键。29.【答案】控制单一变量 水分 蟑螂数目太少,会因为偶然因素增大实验误差 蟑螂喜欢生活在阴暗的环境中 夜晚 【解析】解:(1)对照实验一般要遵循对照性原则、单一变量原则、设置重复多次实验等。装置3的设计被老师否认了,原因是该装置违背了对照实验设计中的单一变量原则。
(2)装置1以水分(或环境潮湿度)为变量,探究的是水分(或环境潮湿度)对蟑螂分布的影响。目的是探究水分(或土壤湿度)对蟑螂分布的影响。
(3)①实验前,该同学计划用2只蟑螂做实验材料,蟑螂数量太少,会因为偶然性因素造成实验误差(或蟑螂数量太少,所得实验结果具有偶然性)。
②经过修改,小晗用10只蟑螂进行实验,并重复实验5次。分析图2数据,则可以得出的实验结论是光和水分(或湿度)对蟑螂的分布有影响,蟑螂喜欢生活在阴暗、潮湿的环境里。
③实验结论是蟑螂喜欢生活在阴暗的环境中。根据蟑螂的行为特点,我们消灭蟑螂应该在晚上进行。
故答案为:
(1)控制单一变量
(2)水分(或环境潮湿度)
(3)①蟑螂数目太少,会因为偶然因素增大实验误差(或蟑螂数目太少,所得实验结果具有偶然性)
②蟑螂喜欢生活在阴暗的环境中
③夜晚
对照实验是指在探究某种条件对研究对象的影响时,对研究对象进行的除了该条件不同以外,其他条件都相同的实验。根据变量设置一组对照实验,使实验结果具有说服力。一般来说,对实验变量进行处理的,就是实验组;没有处理的就是对照组。对照实验一般要遵循对照性原则、单一变量原则、设置重复多次实验等。
解答此题的关键是明确科学探究的基本环节和环境对生物的影响。
相关试卷
这是一份陕西省西安市蓝田县2023-2024学年八年级上册期末质量检测生物模拟试题(附答案),共11页。试卷主要包含了本试卷分为第一部分,领到试卷和答题卡后,请用0等内容,欢迎下载使用。
这是一份2023-2024学年陕西省西安市爱知中学八年级(上)第一次月考生物试卷(含解析),共11页。试卷主要包含了选择题,简答题等内容,欢迎下载使用。
这是一份2022-2023学年陕西省西安市莲湖区七年级(下)期末生物试卷(含解析),共20页。试卷主要包含了选择题,简答题等内容,欢迎下载使用。

