【期中单元知识点归纳】(苏教版2019)2023-2024学年高一上学期化学 必修1 专题2 研究物质的基本方法 试卷.zip
展开专题2 研究物质的基本方法
必背知识清单01 实验安全与基本规范
1.实验室安全与基本规范
(1)进入实验室之前的准备
在进入实验室之前,应做好_______和______________,熟悉实验所需的_______,掌握仪器、药品_______使用的要领,理解、掌握______________,熟悉______________和______________。
(2)实验过程中需注意的问题
在实验过程中应______________,实验操作要规范。取用药品前须仔细核对所需药品与试剂瓶上的标签是否一致,仔细阅读使用说明,正确取用。仔细观察______________,如实记录,认真处理______________,分析______________,写好______________。同组实验的同学之间要分工协作,共同完成实验任务。遇到突发状况时,应______________,采取正确的处理方法,并及时报告老师。
在实验中应注意______________,减少实验排出的_______、_______和______________对环境的影响。
(3)实验后应将药品和所用仪器收拾干净,保持实验室整洁卫生。
2.化学实验安全措施:
(1)特殊化学试剂的存放方法
①易吸水、易潮解、易被氧化的物质应_______存放。
②受热或见光易分解的物质应用_______瓶盛放,并存放在_______。
③易燃、易爆的化学试剂应_______保存,并置于冷暗处,远离电源和火源。
④剧毒化学试剂要单独专柜保存。
(2)填写下列标识所对应危险化学品的类别
标识
类别
氧化剂
标识
类别
/
必背知识清单02 物质的分离和提纯
一、分离和提纯
1.混合物分离提纯的依据
混合物分离提纯的依据是混合物中各组分性质(如_______、_______、_______等)的差异。
2.混合物分离提纯的区别
(1)分离:通过适当的方法,把混合物中的几种物质分开,每一组分都要______________,并恢______________,得到比较纯的物质。
(2)提纯:只保留混合物中的___________,把其余杂质通过某些方法都除去,又叫物质的净化或除杂。
(3)分离和提纯过程中,应尽量______________的损失。
二、物质的分离和提纯
1.过滤
(1)过滤适用于_______混合物的分离。
(2)主要仪器:_______、_______、_______、铁架台、滤纸等。
(3)进行过滤操作时应注意的问题:
①一贴:滤纸紧贴______________;
②二低:滤纸边缘略______________边缘;液体的液面略______________的边缘;
③三靠:向漏斗中倾倒液体时,烧杯的尖嘴应靠到_______上;玻璃棒的底端应轻靠到______________一侧;漏斗颈的末端尖嘴应靠到_______的内壁上。
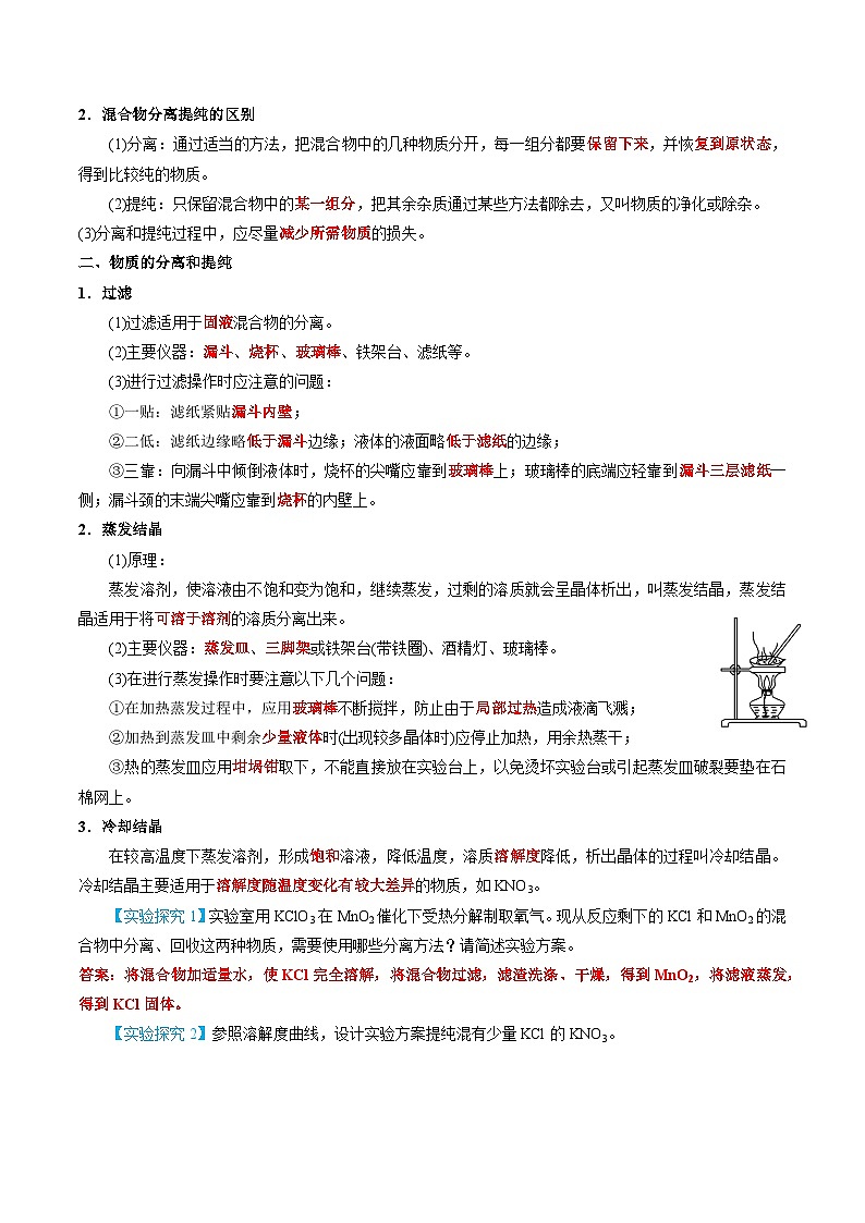
2.蒸发结晶
(1)原理:
蒸发溶剂,使溶液由不饱和变为饱和,继续蒸发,过剩的溶质就会呈晶体析出,叫蒸发结晶,蒸发结晶适用于将______________的溶质分离出来。
(2)主要仪器:_______、_______或铁架台(带铁圈)、酒精灯、玻璃棒。
(3)在进行蒸发操作时要注意以下几个问题:
①在加热蒸发过程中,应用_______不断搅拌,防止由于______________造成液滴飞溅;
②加热到蒸发皿中剩余______________时(出现较多晶体时)应停止加热,用余热蒸干;
③热的蒸发皿应用_______取下,不能直接放在实验台上,以免烫坏实验台或引起蒸发皿破裂要垫在石棉网上。
3.冷却结晶
在较高温度下蒸发溶剂,形成_______溶液,降低温度,溶质_______降低,析出晶体的过程叫冷却结晶。冷却结晶主要适用于___________________________________的物质,如KNO3。
【实验探究1】实验室用KClO3在MnO2催化下受热分解制取氧气。现从反应剩下的KCl和MnO2的混合物中分离、回收这两种物质,需要使用哪些分离方法?请简述实验方案。
【实验探究2】参照溶解度曲线,设计实验方案提纯混有少量KCl的KNO3。
KCl和KNO3的溶解度曲线
4.蒸馏
(1)蒸馏的原理:将液态物质加热至_______,使之_______,然后将蒸气重新冷凝为_______的操作过程称为蒸馏。
(2)主要仪器:_______________________________________________________________。
(3) 操作步骤:
连接装置→检查装置的气密性→向蒸馏烧瓶中加入所要分离的液体和碎瓷片→接通冷却水→加热→收集馏分→停止对蒸馏烧瓶加热并整理仪器。
(4)注意事项:
①温度计的水银球应与_____________________相平。
②蒸馏时在蒸馏烧瓶中加入少量碎瓷片或沸石是为了______________。
③冷凝管中的冷却水从_______进,从_______出。
④蒸馏烧瓶中所盛液体不能超过其容积的2/3,也不能少于1/3。
(5)蒸馏的应用
①分离_______相差较大的_______混合物。
②除去水等液体中_______或_______的杂质。
5.分液
(1)原理:
如果两种液体______________,就可以用分液的方法分离这两种液体。
(2)仪器:铁架台、______________、______________。
(3)操作过程:
①将要分离的液体倒入分液漏斗中,塞上分液漏斗顶部的塞子,将分液漏斗______________,充分振荡,打开活塞_______,再关闭活塞。
②将分液漏斗放在铁架台上,分液漏斗______________紧贴烧杯壁,静置。
③打开分液漏斗______________,再打开活塞,将______________恰好放出到烧杯中,关闭活塞。
④另取一只烧杯,将上层液体_______烧杯中。
(4)分液操作注意事项:
①分液漏斗使用前要洗涤并检漏。
②振荡时,要不时旋开活塞放气,以防止分液漏斗内压强过大引起危险。
③分液时,要将漏斗下端管口尖嘴紧贴烧杯内壁,使液体顺利流下,防止液体飞溅。
④下层液体要从下口放出,恰好流尽时及时关闭活塞,防止上层液体流出。
⑤上层液体要从上口倒出,保证上层液体尽量少地沾附下层液体。
6.萃取
(1)【实验探究】从溴水中富集溴
取一只分液漏斗,向其中加入5mL四氯化碳,再加入约15mL溴水,塞上分液漏斗顶部塞子,倒转过来充分振荡,置于铁架台上静置。
实验现象:________________________________________________________。
(2)萃取的原理:
萃取是利用物质在互不相溶的溶剂里_______的不同,将物质从一种溶剂中转移到另一种溶剂(即_______剂)中,从而实现分离的方法。
(3)萃取的条件:
①两种溶剂______________;
②溶质在两种溶剂中的溶解度______________。
(4)常用的萃取剂:
常见的萃取剂有四氯化碳、苯、汽油等。
与水的密度比较:ρ(CCl4) _______ρ(H2O) _______ρ(汽油)或ρ(苯)。
分层判断:密度大的溶剂在_______、密度小的溶剂在_______。
(4)萃取操作及现象描述:
以用四氯化碳从溴水中萃取溴为例:
实验操作:向溴水中加入适量四氯化碳,振荡,静置。
实验现象:液体分为两层,上层颜色_______,下层呈_______色。
【归纳小结】依据物质的物理性质选择合适的分离提纯方法
1.“固+固”混合物的分离提纯
2.“固+液”混合物的分离提纯
3.“液+液”混合物的分离提纯
必背知识清单03 物质的检验
一、几种常见离子的检验
1. NH的检验:
(1)实例探究:取一支试管,加入2 mL NH4Cl溶液,再加入2 mL _______溶液,_______试管,将____________________________试纸靠近试管口:
实验现象:观察到湿润的红色石蕊试纸_______。
反应原理:化学方程式是___________________________________。
(2) NH的检验方法:取少量待测液,加入_______溶液,并_______,若产生_________________________的气体,则原溶液中含有NH。
2.Cl-的检验:
(1)实例探究:取一支试管,加入少量KCl溶液,再滴加几滴_______溶液和_______,现象是生成_______沉淀,该沉淀不溶于稀HNO3,反应的化学方程式为___________________________________。
(2)方法总结:取少量待测液,加入_______溶液,产生_______沉淀,加入_______,沉淀不溶解,则原溶液中含有Cl-。
3.SO的检验:
(1)实例探究:取一支试管,加入少量K2SO4溶液,再滴加几滴_______和_______溶液,生成_______沉淀,该沉淀不溶于_______,反应的化学方程式为___________________________________。
(2)SO的检验方法:取少量待测液,先加入______________,无现象后再滴加_______溶液,若产生_______沉淀,则原溶液中含有SO。
【归纳小结】常见离子的检验方法
离子
检验方法
H+
①用紫色石蕊试液检验,溶液呈红色。
②用pH试纸检验,pH<7。
OH-
①用紫色石蕊试液检验,溶液呈蓝色。
②用酚酞实验检验,溶液变红色。
③用pH试纸检验,pH>7。
CO32-
①加入稀盐酸,用燃烧的木条检验产生的气体,火焰熄灭。
②加入稀盐酸,将生成的气体通入澄清石灰水中,石灰水变浑浊。
NH4+
加入NaOH溶液,加热,用湿润的红色石蕊试纸检验,试纸变蓝色。
Cl-
加入少量AgNO3溶液,再加入稀硝酸。有白色沉淀生成,且沉淀不溶解。
SO42-
加入少量BaCl2溶液,再加入稀盐酸。有白色沉淀生成,且沉淀不溶解。
Na+
焰色反应,火焰呈黄色。
K+
焰色反应,通过蓝色钴玻璃观察,火焰呈紫色。
检验Cl-时加入稀HNO3的目的是为了排除CO等离子的干扰,因为Ag2CO3是不溶于水的白色沉淀,但可溶于稀HNO3。
检验SO42-时加入稀盐酸的目的是为了排除CO等离子的干扰,因为BaCO3是不溶于水的白色沉淀,但可溶于稀盐酸。
二、焰色反应
1.定义:
很多_____________________在灼烧时的火焰都会呈现______________,这叫做焰色反应。
根据灼烧时火焰呈现的______________,可以检验_______或______________的存在。
2.Na、K元素的检验
【实验探究】焰色反应
实验1:取一根铂丝(或细铁丝),放在酒精灯火焰上灼烧至_______。用铂丝蘸取少量KCl溶液,置于火焰上灼烧,透过______________观察火焰颜色。
实验现象:火焰呈_______。
实验2:再用_______洗净铂丝,并在火焰上灼烧至_______,蘸取少量NaCl溶液,置于火焰上灼烧,观察火焰颜色。
实验现象:火焰呈_______。
3.焰色反应
焰色反应表现的是某些_______元素的性质,用来检验某些_______元素的存在。
(1)焰色反应是_______变化,不是_______变化,在灼烧时,被检验物质可能发生化学变化,但与火焰的颜色无关。
(2)不是所有的金属都可呈现焰色反应,金属单质与它的化合物的焰色反应_______。
(3)观察钾的焰色时,要透过______________去观察,这样可以滤去_______,避免其中含钠杂质所造成的干扰。
三、物质检验的方法
1.物质检验的思想方法
人们常依据某物质参加化学反应时产生的______________及某些______________进行物质的检验。
2.物质的检验方法
(1)特征反应法
①产生气体或沉淀,如:CO与盐酸反应产生能使______________变浑浊的气体,NH与碱溶液在加热时生成有_______气味的气体;SO与稀盐酸、BaCl2溶液反应生成______________。
②产生特殊气味,如:蛋白质灼烧产生______________的气味。
③呈现特殊颜色。如:淀粉溶液遇碘单质变_______。
(2)仪器分析法
元素分析仪确定物质中是否含有______________、S、Cl、Br等元素。
红外光谱仪确定物质中是否存在某些有机原子团。
原子吸收光谱仪确定物质中含有哪些______________。
【归纳小结】物质检验的基本要求和基本步骤
1.物质检验的基本要求
(1)反应要有明显的现象,如颜色变化、沉淀的生成或溶解、气体的生成等。
(2)试剂易得,用量要少;方法易行,操作简单,反应条件容易达到。
(3)排除干扰物的影响:需要检验的物质中如果有干扰物存在,则需要选择试剂对干扰物进行排除;要注意多次加入不同的鉴别试剂进行检验时,应及时排除前次加入试剂可能引入的干扰物质。
如检验Cl-时,CO能与Ag+结合,生成沉淀,故应加稀硝酸除去。
如检验SO时,CO、SO均能与Ba2+ 结合生成白色沉淀,故先加入稀盐酸排除上述两种离子存在的可能,但不能加入稀硝酸,因硝酸能将SO氧化成SO。
2.物质检验的基本步骤
(1)观察外观:观察颜色、状态、气味等。
(2)判断预测:根据观察,结合物质的分类,预测物质可能的组成或性质。
(3)实验验证:设计实验方案,进行实验验证。
(4)分析结论:根据实验现象,分析结果,得出结论。
3.物质检验的注意事项
物质检验时,应按照取样→操作→现象→结论的顺序进行描述,具体如下:
(1)“先取样,后操作”,若试样是固体,一般先配成溶液再检验。
(2)“取少量溶液分别加入几支试管中”,不得在原试剂瓶中进行检验。
(3)“先现象,后结论”,如向BaCl2溶液中加入稀H2SO4时,现象是“有白色沉淀生成”,不能说成“有白色的BaSO4沉淀生成”。
必背知识清单04 物质性质和变化的探究
1.设计实验探究铝的性质
实验操作
主要现象
结论
打磨铝片,观察
打磨后的铝片呈______
铝是______色金属,铝在空气中易被______,形成一层氧化膜
加热未打磨的铝片
铝与盐酸和NaOH溶液反应的方程式为:
__________________________________________、__________________________________________
2.设计实验方案探究影响双氧水分解速率的因素
实验序号
实验方案
现象
结论
①
气泡产生较慢
①浓度越大,H2O2分解速率______
②温度越高,H2O2分解速率______
③加催化剂,H2O2分解速率______
②
气泡产生非常慢
③
气泡产生较快
④
气泡产生非常快
3.探究化学问题的一般思路
(1)确定要研究的化学问题
(2)提出假设:依据已有的知识和一定的____________提出假设
(3)设计化学实验方案:控制____________,选择适宜的______、______和______。
(4)实施实验:观察、记录化学反应的______、______。
(5)得出结论:____________有关资料,基于实验证据____________,检验所作的假设或解释____________。
【归纳小结】用控制变量法探究物质的性质和变化
物质变化往往受到多个因素的影响,在研究化学反应与外界因素之间的关系时,对影响物质变化规律的因素或条件加以人为控制,使其他几个因素不变,集中研究其中一个因素的变化所产生的影响,有利于在研究过程中,迅速寻找到物质变化的规律。
必背知识清单05 物质的量浓度
一、物质的量浓度
1.含义
溶质(用字母B表示)的物质的量浓度是指__________________中所含溶质B的____________的物理量。符号为______,常用单位为____________。
2.表达式
cB=______。如1 L溶液中含有1 mol溶质,溶质的物质的量浓度就是______ mol·L-1。
其中,公式中的V指的是______体积而不是溶剂的体积。
【归纳小结】对溶质的物质的量浓度的概念的理解
①一定物质的量浓度的某溶液,其浓度不因所取体积不同而变化。
②表达式中的体积(V)是指溶液的体积,不是溶剂的体积,也不是溶质与溶剂的体积之和。
③计算时要找准溶质。比如Na2O溶于水,溶质是NaOH而不是Na2O。
④若将气体通入溶液中,则不能将气体体积与溶剂体积进行简单加和。例如:将1 L HCl气体(标准状况)通入1 L 1 mol·L-1盐酸中,盐酸的体积将发生变化,既不等于1 L,也不等于2 L,准确的体积需要通过计算求得。
⑤溶液与溶液相混合,除特殊说明溶液体积可相加外,其他情况仍用公式V溶液=计算。
二、有关物质的量浓度的计算
1.根据定义式计算溶质的物质的量浓度
(1)根据概念表达式cB=______,欲求cB,先求______和______。
计算溶质的物质的量浓度的关键是从已知条件中找出溶质的物质的量(n)和溶液的体积(V),据此求出溶质的物质的量浓度cB。
(2)根据物质的量浓度的定义,可以求解溶质的物质的量浓度(c)、溶质的物质的量(n)和溶液的体积(V):
n=______ V=______
2.物质的量浓度与质量分数的关系
(1)推导过程:
设溶液体积为1 L,溶液密度为ρ g·mL-1,溶质的质量分数为w,溶质的摩尔质量为M g·mol-1。
则c=== mol·L-1。
(2)结论:c= mol·L-1(ρ的单位为g·mL-1或g·cm-3)。
3.溶液中离子浓度的计算
(1)单一溶液中溶质组成计算
根据组成规律求算:在溶液中,阴离子与阳离子浓度之比等于化学组成中____________个数之比。
如K2SO4溶液中:c(K+)=2c(SO)=2c(K2SO4)。
(2)混合溶液中电荷守恒计算
根据电荷守恒,溶质所有阳离子带正电荷总数与阴离子带负电荷总数______。
如在Na2SO4、NaCl混合溶液中,c(Na+)=2c(SO)+c(Cl-),c(Na+)、c(Cl-)分别为7 mol/L、3 mol/L,则c(SO)= mol/L=2 mol/L。
4.溶液的稀释和混合
(1)溶液的稀释或混合的计算依据
①将浓溶液加水稀释,稀释前后溶质的____________和______都保持不变。
c(浓)·V(浓)=c(稀)·V(稀)
m(浓)·w(浓)=m(稀)·w(稀)
②同一溶质不同浓度的两溶液相混合,混合后,溶质的总____________ (或总______)等于混合前两溶液中溶质的____________之和(或______之和)。
c1·V1+c2·V2=c(混)·V(混)
m1·w1+m2·w2=m(混)·w(混)
(2)混合后溶液的体积
①若题目中指出不考虑溶液体积的改变,可认为是原两溶液的体积之和;
②若题目中给出混合后溶液的密度,应根据V(混)==来计算。
【归纳小结】物质的量与各物理量之间的关系:
以物质的量为中心,可以将各物理量联系起来进行计算。
二、配制一定物质的量浓度的溶液
1.容量瓶的结构与规格(如图)
容量瓶上标有容量瓶的______、使用温度(一般为______),瓶颈上有一______以标示体积。
容量瓶的常用规格有____________________________________等。
2.配制一定物质的量浓度的溶液
【实验探究】配制100 mL 0.100 mol·L-1 的Na2CO3溶液
(1)计算:配制100 mL 0.100 mol·L-1 的Na2CO3溶液所需Na2CO3固体的质量为______g。
(2)称量:用天平准确称取碳酸钠固体(若使用托盘天平,称取碳酸钠固体的质量为______g)。
(3)溶解:将碳酸钠固体转移至100mL烧杯中,加适量蒸馏水溶解,冷却至______。
(4)转移:将烧杯中的溶液用玻璃棒小心引流到______容量瓶中,用蒸馏水洗涤____________及______2~3次,并将每次的洗涤液都注入容量瓶中。
振荡容量瓶,使溶液混合均匀。
(5)定容:将蒸馏水注入容量瓶中,直到容量瓶中的液面距离________________________时,改用胶头滴管滴加蒸馏水至______________________________。
将容量瓶塞盖上,反复上下颠倒,摇匀。
3.容量瓶的使用
(1)使用前要检验容量瓶是否______。检验程序:加水→塞瓶塞→倒立→查漏→正立,瓶塞旋转180°→倒立→查漏。
(2)选择容量瓶时应遵循“______”的原则,即所配溶液的体积等于或略小于容量瓶的容积。例如,配制450 mL 0.1 mol·L-1的NaCl溶液,需选择______ mL容量瓶。
(3)使用容量瓶注意“五不”:不能溶解______;不能稀释______;不能加热;不能作反应容器;不能长期贮存溶液。
4.配制溶液操作要点
(1)玻璃棒的作用:__________________,______。
(2)配制一定浓度的碳酸钠溶液时,碳酸钠在烧杯中溶解后,要______至室温后才能将溶液转移到容量瓶中,如果溶液未冷却,液体膨胀,向容量瓶中所加的水______,这样所配溶液浓度______。
(3)定容时先向容量瓶中加蒸馏水直到容量瓶中的液面距离刻度线______时,改用____________滴加蒸馏水至______________________________。观察所加液体是否达到容量瓶的刻度线,一定要______。
(4)定容时如果加水超过刻度线,应____________________________________。
三、溶液配制的误差分析
1.分析依据:
根据cB==,分析有关操作对nB或m、V的影响,即可判断实验的误差。
2.溶液配制的误差分析
以配制一定浓度碳酸钠溶液为例:
c(Na2CO3)==
其中M(Na2CO3)不变,不规范的操作过程会导致n(Na2CO3)【或m(Na2CO3)】和V的值发生变化,从而使所配制溶液的物质的量浓度产生误差。具体情况如下:
能引起误差的一些操作
因变量
c/(mol·L-1)
n
V
砝码与物品颠倒(使用游码)
—
称量时间过长
—
向容量瓶注液时少量溅出
未洗涤烧杯和玻璃棒
—
定容时,水多用滴管吸出
—
定容摇匀后液面下降再加水
—
定容时仰视刻度线
—
未冷却至室温就注入容量瓶定容
—
定容时俯视刻度线
—
称量前小烧杯内有水
—
—
定容后经振荡、摇匀,静置液面下降
—
—
3.误差分析的方法:
在配制一定物质的量浓度的溶液时,很多因素会引起溶液浓度的误差。分析误差时,要根据c=,围绕实验操作对n或V的影响来分析。
(1)凡是使nB增大的因素,使cB______。
(2)凡是使nB减小的因素,使cB______。
(3)凡是使V增大的因素,使cB______。
4.定容时仰视或俯视刻度线产生的误差图解:
(1)仰视刻度线(图1)。由于操作时是以刻度线为基准加水,刻度线低于液面,故加水量偏多,导致溶液体积______,浓度______。
(2)俯视刻度线(图2)。与仰视刻度线恰好相反,刻度线高于液面,故加水量偏少,导致溶液体积______,浓度______。
必背知识清单06 化学反应的计算
一、定量分析溶液组成
1.确定未知溶液浓度的具体思路
为确定位置溶液的物质的量浓度,将已知物质的量浓度的溶液与____________未知物质的量浓度的溶液反应,根据反应时消耗的__________________________,通过计算确定未知浓度溶液的物质的量浓度。
2.实例分析
实验室为确定一瓶稀盐酸的浓度,用0.100mol·L-1NaOH溶液中和25.00mL该盐酸,当酸与碱恰好完全反应时,消耗NaOH溶液24.50mL。求该盐酸的物质的量浓度。
解题思路:
消耗的NaOH溶液的物质的量n(NaOH)=24.50mL×10-3L·mL-1×0.1000 mol·L-1=2.45×10-3mol。
由NaOH+HCl=NaCl+H2O可知,NaOH与HCl的化学计量数相等(均为1),根据n=可知,化学计量数之比等于物质的量之比,由此可得:
n(HCl)=n(NaOH)= 2.45×10-3mol。
该盐酸的物质的量浓度为:c(HCl)==0.0980mol·L-1。
二、化学反应中的计算
1.物质的量在化学方程式计算中的应用
化学反应中参加反应的的各物质的物质的量之比等于化学方程式中对应物质的化学计量数之比。
化学方程式
CH4(g)+2O2(g)CO2(g)+2H2O(g)
化学计量数之比
1∶2∶1∶2
扩大NA倍之后
______∶______∶______∶______
物质的量之比
______∶______∶______∶______
结论
化学方程式中各物质的化学计量数之比=各物质的____________之比
2.化学反应的计算的基本步骤
写——写出相关的化学方程式
标——在化学方程式中有关物质的化学式下面标出已知物质和所求物质有关物理量的关系,并代入已知量和未知量
列——列出比例式
解——根据比例式求解
答——简明地写出答案
3.物质的量应用于化学计算的基本方法
(1)把已知物的物理量转化为物质的量;
(2)根据化学方程式或关系式,和已知物的物质的量求出未知物的物质的量;
(3)把未知物的物质的量转化为未知物的所求物理量。
【归纳小结】有关物质的量的计算中的“三个规范”
(1)书写规范:各种符号的书写要规范,大写字母与小写字母的意义各不相同。如“M”表示摩尔质量,而“m”表示质量,“N”表示微粒数,而“n”表示物质的量。
(2)符号规范:
①设未知数直接用各物理量的符号表示,且要注明物质(或粒子)的符号。如设参加反应HCl溶液的体积为V[HCl(aq)]。
②各物理量及单位、物质的名称、公式等尽量用符号表示。
如已知NaOH溶液的体积和物质的量浓度,求NaOH溶液的质量时就写成:m(NaOH)=c(NaOH)×V[NaOH(aq)]×M(NaOH)。
(3)单位规范:把已知量代入计算式中计算时都要带单位且单位要统一。
必背知识清单07 人类对原子结构的认识
一、人类认识原子结构的历程
1.德谟克利特的古代原子学说
2.道尔顿的近代原子学说——实心球模型
英国科学家道尔顿总结了一些元素形成化合物时的____________关系,提出了原子学说。认为物质由______构成,原子不能被创造,也不能被毁灭,在化学变化中不可再分割。
3.汤姆生的“葡萄干面包式”原子结构模型
英国物理学家汤姆生他在1897年发现了原子中存在______,并用实验方法测出了电子的质量。他推测这种粒子均匀地嵌在云状的____________中。
4.卢瑟福的带核原子结构模型
英国物理学家卢瑟福根据____________现象,提出了带核的原子结构模型。推测原子中心存在______,带______,电子带负电,在其周围____________,就像行星围绕太阳运转一样。
5.玻尔的轨道原子结构模型
丹麦物理学家玻尔指出:原子核外,电子在一系列____________上运动,每个轨道都具有一个确定的______;核外电子在这些____________上运动时,既不放出能量,也不吸收能量。
6.电子云模型(现代原子结构学说)
20世纪初,科学家提出,原子核外电子的运动不遵循经典力学的原理,必须用____________模型描述核外电子的运动。即现代量子力学模型(电子云模型)。
二、认识原子核
1.原子的构成
原子是由带正电的______和带负电的____________构成的,原子核又是由______和______构成的,______带正电,______不带电。
2.质量数:
将原子核内所有的质子和中子的____________取______值,加起来所得的数值。
3.原子的表示符号:
X表示______是Z,______为A的一种X原子。
如作为相对原子质量标准的C表示质子数为______,质量数为______的碳原子。
4.构成原子的微粒间的两个关系
(1)质量数(A)=____________+____________。
(2)核电荷数=____________=____________=原子序数。
【归纳小结】组成原子、离子的各种微粒及相互关系
三、核素、同位素
1.元素、核素和同位素的概念
元素:具有相同______的同一类原子的总称。
核素:具有一定______和一定______的一种原子。
同位素:______相同,______ (或______)不同的核素互称为同位素。
2.同位素的应用
①______在考古工作中用于测定文物的年代;
②U用于制造原子弹、核发电;
③____________用于制造氢弹;
④放射性同位素释放的射线可用于育种、治疗恶性肿瘤等。
【归纳小结】元素、核素、同位素之间的关系
元 素
核 素
同位素
概
念
具有相同核电荷数(质子数)的同一类原子的总称
具有一定数目的质子和一定数目的中子的一种原子
质子数相同而中子数不同的同一种元素的不同原子或同一种元素的不同核素
范
围
宏观概念,对同类原子而言,既有游离态又有化合态
微观概念,对某种元素的一种原子而言
微观概念,对某种元素的原子而言。因同位素的存在而使原子种类多于元素种类
联系
特
性
主要通过形成的单质或化合物来体现
不同的核素可能质子数相同,或中子数相同,或质量数相同,或各数均不相同
同位素(之间)质量数不同,化学性质基本相同
实
例
氢元素、氧元素
H、H、N、C、
Mg是不同的核素
H、H、H为氢元素的同位素
三、原子核外电子排布
1.电子层与其电子的能量
各电子层(由内到外)
序号(n)
1
2
3
4
5
6
7
符号
N
O
P
Q
与原子核的距离
由______到______
能量
由______到______
2.原子核外电子排布的一般规律
(1)能量规律(能量最低原理)
核外电子总是尽可能先排布在____________的电子层上,然后依次____________排布在____________的电子层上。
(2)数量规律
①每层最多容纳______个电子;
②最外层电子数目不超过______个(K层为最外层时不超过______个);
③次外层电子数目不超过______个,倒数第三层电子数目不超过______个。
3.核外电子排布的表示方法——原子结构示意图
(1)钠原子的结构示意图如下,请注明其意义:
(2)离子结构示意图:
Cl-:____________;Na+:____________
四、原子结构与元素性质的关系
元素的性质与原子的核外电子排布密切相关,元素的化学性质主要取决于原子的______电子排布,元素的化合价的数值也与原子的电子层结构特别是______电子数有关。
1.金属元素原子最外层电子数一般______4,较易______电子,化合价常显______价。
2.非金属元素原子最外层电子数一般________4,通常易______电子,在化合物中化合价常显______价。
3.稳定结构与不稳定结构
(1)稳定结构:原子最外层有______个电子(He为______)处于稳定状态,既不容易失去电子又不容易得到电子,化学性质稳定(如He、Ne、Ar)。
(2)不稳定结构:原子容易失去电子或得到电子转化为最外电子层上为______ (有些为______)个电子的稳定结构(如易失电子的金属元素、易得电子的非金属元素)
学习化学要有科学严谨的态度,要具有实验安全和规范意识,要有创新思想,注重绿色化学,注重生态文明建设,增强社会责任感。学会从多角度认识溶液的定量研究方法,在宏观辨析的基础上进行微观探析,从微观角度揭示物质变化的本质。
【典例1】根据所给的信息和标志,判断下列说法错误的是( )
A
B
C
D
《神农本草经》记载,麻黄能“止咳逆上气”
碳酸氢钠药片
古代中国人已用麻黄治疗咳嗽
该药是抗酸药,服用时喝些醋能提高药效
看到有该标志的丢弃物,应远离并报警
贴有该标志的物品是可回收物
【典例2】蒸发时,下列操作正确的是( )
A.使蒸发皿盛满滤液,用小火加热
B.蒸发过程中,要用的仪器有蒸发皿、玻璃棒、酒精灯、铁架台(带铁圈)
C.将加热完毕的蒸发皿取下,可直接放在实验台上
D.将蒸发皿放在石棉网上,用酒精灯加热
【典例3】依据除杂和提纯的原理,除去氯化钾溶液中少量的氯化镁、硫酸镁等杂质,可选用氢氧化钡溶液、稀盐酸和碳酸钾溶液三种试剂,按如图步骤操作:
纯净氯化钾溶液
(1)B的化学式是________,C的化学式是__________。
(2)加入过量A的目的是__________________________________。
(3)加入过量B的目的是__________________________________。
(4)加热煮沸的目的是________________________。
(5)操作Ⅰ的名称是____________。
【典例4】如图是硫酸试剂标签上的部分内容。请回答下列问题:
硫酸化学纯(CP)(500 mL)
品名:硫酸
化学式:H2SO4
相对分子质量:98
密度:1.84 g·cm-3
质量分数:98%
(1)该浓硫酸中溶质、溶剂分子数目之比为________,现用该浓H2SO4来配制480 mL、0.3 mol·L-1的稀H2SO4,需量取该浓H2SO4的体积为________mL。
(2)配制时,下列仪器中必须使用________(填序号),还缺少的仪器是________、________。
①托盘天平(带砝码) ②10 mL量筒 ③20 mL量筒 ④烧杯 ⑤玻璃棒 ⑥100 mL容量瓶 ⑦漏斗 ⑧烧瓶
(3)在配制过程中,下列操作中能使所配溶液的浓度偏高的有________(填序号)。
①用量筒量取98%的硫酸时俯视
②洗涤量取浓硫酸的量筒,并将洗涤液转移到容量瓶中
③未等稀释后的H2SO4溶液冷却至室温就转移到容量瓶中
④转移前,容量瓶中含有少量蒸馏水
⑤定容时,加蒸馏水超过刻度线,又用胶头滴管吸出
⑥定容摇匀后,发现液面低于刻度线,又用胶头滴管加蒸馏水至刻度线
⑦定容时,仰视刻度线
【典例5】已知几种元素的性质或原子结构的相关叙述如表所示,回答下列问题。
元素编号
元素性质或原子结构的相关叙述
T
失去一个电子后形成与Ne相同的核外电子排布
X
最外层电子数是次外层电子数的2倍
Y
其某种单质是空气的主要成分,也是最常见的助燃剂
Z
原子核外有3个电子层,最外层比次外层少1个电子
(1)元素X的一种同位素用作相对原子质量的标准, 这种同位素的原子符号是________。X的另一种同位素可用来测定文物所属年代,这种同位素的原子符号是________。
(2)Y形成的另一种单质,主要存在于地球的平流层中,被称作地球生物的保护伞,该单质的化学式是________。
(3)元素Z在海水中含量非常高,海水中含Z元素的化合物主要是________(填化学式),电离方程式为________________________。
(4)画出T的原子结构示意图:_____________。
(5)由X元素组成的单质在Y元素组成的常见单质中燃烧,生成的产物是________。
【期中模拟卷】(苏教版2019)2023-2024学年高一上学期化学 必修1 专题2 研究物质的基本方法 单元测试: 这是一份【期中模拟卷】(苏教版2019)2023-2024学年高一上学期化学 必修1 专题2 研究物质的基本方法 单元测试,文件包含期中模拟卷苏教版20192023-2024学年高一上学期化学必修1专题2研究物质的基本方法单元测试原卷版docx、期中模拟卷苏教版20192023-2024学年高一上学期化学必修1专题2研究物质的基本方法单元测试解析版docx等2份试卷配套教学资源,其中试卷共14页, 欢迎下载使用。
【期中考点梳理】(苏教版2019)2023-2024学年高一上学期化学 必修1专题2 物质的研究物质的基本方法(6大核心考点)讲义: 这是一份【期中考点梳理】(苏教版2019)2023-2024学年高一上学期化学 必修1专题2 物质的研究物质的基本方法(6大核心考点)讲义,文件包含期中考点梳理苏教版20192023-2024学年高一上学期化学必修1专题2物质的研究物质的基本方法6大核心考点讲义原卷版docx、期中考点梳理苏教版20192023-2024学年高一上学期化学必修1专题2物质的研究物质的基本方法6大核心考点讲义解析版docx等2份试卷配套教学资源,其中试卷共13页, 欢迎下载使用。
【期中单元知识点归纳】(苏教版2019)2023-2024学年高一上学期化学 必修1 专题2 研究物质的基本方法 试卷: 这是一份【期中单元知识点归纳】(苏教版2019)2023-2024学年高一上学期化学 必修1 专题2 研究物质的基本方法 试卷,文件包含期中单元知识点归纳苏教版20192023-2024学年高一上学期化学必修1专题2研究物质的基本方法讲义教师版docx、期中单元知识点归纳苏教版20192023-2024学年高一上学期化学必修1专题2研究物质的基本方法讲义学生版docx等2份试卷配套教学资源,其中试卷共41页, 欢迎下载使用。

