奥数六年级下册秋季课程 第10讲《火车行程问题》教案
展开六年级 备课教员:××× | |||
第10讲 火车行程问题 | |||
一、教学目标: | 1. 了解火车行程问题的特殊性。 2. 运用画图法(线段图)找出正确的路程。 3. 运用画图法(线段图)分析相遇、追及问题并能用方程解。 4. 思维迁移能力得到提升。 | ||
二、教学重点: | 1. 了解火车行程问题的特殊性。 2. 运用画图法分析相遇问题、追及问题并用方程解题。 | ||
三、教学难点: | 运用画图法分析相遇问题、追及问题并用方程解题。 | ||
四、教学准备: | PPT | ||
五、教学过程: 第一课时(50分钟) 一、 导入(5分) 师:同学们,你们有过送亲人去火车站吗? 生:送过。 师:哪位同学说下你当时送别的情景呢? 生:我看着亲人坐上了火车,火车慢慢启动了,我依依不舍地和亲人告别,但 火车还是开走了。 师:是的,火车虽然很长,但还是留不住我们的亲人。老师问你们一个问题。 你站在站头,一列火车慢悠悠地开过来,火车开到你面前到离开你,它行驶了多少路程呢? (PPT出示) 生:一列火车的长度。 师:不错。那如果这列火车过一个桥洞,那它行驶的路程是什么。这就是我们 今天要讲的课题。 板书: 火车行程问题 | |||
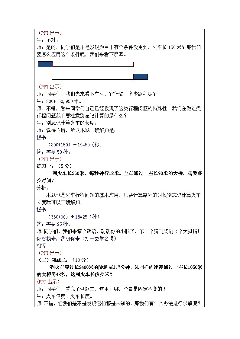
二、探索发现授课(40分) (一)例题一:(10分) 一列火车长150米,每秒钟行19米。全车通过长800米的大桥,需要多少时间? (PPT出示) 师:我们来回忆下行程公式。哪位同学来说下? 生:路程=速度×时间,时间=路程÷速度。 师:不错,我们先来看下屏幕上的解题过程对不对? 板书: 800÷19=(秒) (PPT出示) 生:不对。 师:是的,同学们是不是发现题目中有个条件没用到,火车长150米?那我们要怎么应用这个条件呢,我们来看下屏幕。 (PPT出示) 师:同学们,我们先来看下车头,它行驶了多少路程呢? 生:800+150,950米。 师:不错,看来同学们自己已经发现了这类行程问题的特殊性。我们在做这类行程问题我们要注意别忘记计算的是什么? 生:别忘记计算火车的长度。 师:说得不错,所以本题正确解题是: 板书: (800+150)÷19=50(秒) 答:需要50秒。 (PPT出示) 练习一:(5分) 一列火车长360米,每秒钟行18米。全车通过一座长90米的大桥,需要多少时间? 分析: 本题也是火车行程问题的基本应用,只要计算路程的时候别忘记计算火车长度就可以正确解题。 板书: (360+90)÷18=25(秒) 答:需要25秒。 师:同学们,我们来猜个谜语,动动你的小脑子,第一个猜到奖励2个大拇指! 你盼我来,我盼你来(打一数学名词) 相等 (PPT出示) (二)例题二:(10分) 一列火车穿过长2400米的隧道需1.7分钟,以同样的速度通过一座长1050米的大桥需48秒,这列火车长多少米? (PPT出示) 师:同学们,看完了例题二,这里面哪几个量是固定不变的? 生:火车速度、火车长度。 师:不错,但我们是不是发现它们都是未知的,那我们有什么办法进行求解呢? 师:我们先来看下第一个条件。我们能列出一个等式吗? 生:可以,2400+火车长度=1.7×火车速度。 师:不错,看来同学们已经熟练地掌握了行程公式,那第二个条件中我们先把秒换成分,它的等式是1050+火车长度=0.8×火车速度。同学们,发现了其中的共同部分是什么了吗? 生:火车长度。 师:不错,我们再进行等式转换, 火车长度=1.7×火车速度-2400 火车长度=0.8×火车速度-1050 (PPT出示) 师:通过这两个等式我们可以得出什么呢? 生:可以得出火车的速度。 师:不错,请这位同学来写下剩余的解题过程。 板书: 1.7×火车速度-2400=0.8×火车速度-1050 火车速度=1500(米/分钟) 火车长度=1.7×1500-2400=150(米) 答;火车长度是150米。 (PPT出示)
师:正确,那我们想想要是用方程怎么求解呢,看看我们要求的是什么? 生:火车长度,我们可以设火车长度为米。 师:不错,那我们用什么关系列出等式? 生:火车的速度相等。 师:同学们对方程等式也掌握得不错哦,那第一个条件得出等式左边是什么? 生:(2400+a)÷1.7。 师:对的,相应的右边等式也出来了。 板书: 解: 设火车长度为a米, (2400+a)÷1.7=(1050+a)÷0.8 a=150 答:火车长度是150米。 (PPT出示)
练习二:(5分) 一列火车通过530米的桥需40秒钟,以同样的速度穿过380米的山洞需30秒钟。这列火车有多长? (PPT出示) 分析: 本题是运用2次火车行程问题,通过等式相减把未知列车长度消去,先计算出火车速度,最后求出列车长度。我们也可以通过设方程的方法,用速度相等列出等式直接求解。 板书: 解:设火车的长度为a米, (530+a)÷40=(380+a)÷30 a=70 答:火车长度有70米。 (PPT出示) 三、小结:(5分) 1. 复习行程公式,了解火车行程问题的特殊性。 2. 通过转换未知量,用不变量列等式或方程求解。 | |||
第二课时(50分) 一、导入(5分) 师:同学们,上节课我们初步了解了火车行程问题,同学们还记得火车行程问 题的特殊地方在哪里吗? 生:计算路程的时候要算火车的长度。 师:不错,这是火车行程问题的特殊性,那它跟一般的行程问题一样,会有相 遇和追及的情况吗? 师:如果碰到这样的情况我们怎么解题呢?我们先来看下例题3。 | |||
二、探索发现授课(40分) (一)例题三:(10分) 一列火车通过2400米的大桥需3分钟,用同样的速度从路边的一根电线杆旁边通过,只用了1分钟。求这列火车的速度。 (PPT出示)(用常规方式讲诉解题,再关联例题二进行拓展) 师:同学们,火车的行程是什么? 生:2400米加上火车长度。 师:看来同学们已经对火车行程问题相当了解了,那一定知道通过路边的一根 电线杆行驶的路程了,它就是什么? 生:就是火车的长度! 师:我们是不是可以列出两个等式了,下面请两位同学分别把它们列出来。 板书: ①2400+火车长度=3×火车速度 ②火车长度=1×火车速度 (PPT出示) 师:同学们,如果老师把等式1中左边减去等式2的左边,等式1中右边减去 等式2的右边,它们的结果相等吗? 生:相等。 师:不错,等式2左边等于右边,等式1两边减去相等的数,它们还是相等。 这是等式的基本性质的应用。 师:我们是不是发现这2个等式里面都有两个未知数。通过相减,我们看看会 得到什么呢? 板书: 2400+火车长度-火车长度=3×火车速度-1×火车速度 2400=2×火车速度 (PPT出示) 师:是不是很神奇,一个未知数就这样不见了。我们再来看看等式1中,火车 长度的单位数量是什么? 生:1。 师:那等式2中的火车长度的单位数量是不是也是1。 生:是的。 师:那同学们是不是发现,只要未知数前面的单位数量相等,通过等式相减就 可以消去一个未知数? 生:是的。 师:那同学们想想怎么通过等式相减消去火车速度吗? 生:把等式1两边÷3、等式2两边×3 师;看来同学们都已经知道怎么通过等式的基本性质消减未知数了。这也是我 们以后要学到的一个重要知识点,同学们可以初步了解下。 板书: 2400÷(3-1)=1200(米/分钟) 答:火车速度是1200米每分钟。 (PPT出示) 练习三:(5分) 一列火车从阿派身旁通过用了15秒,用同样的速度通过一座长100米的桥用了20秒。这列火车的速度是多少? 分析: 本题可以通过等式基本性质两边消减求解,也可以通过列方程的方法直接求解。 板书: 解:设火车速度为a米/秒, 15×a=20a-100 a=20 答:这列火车的速度是20米每秒。 (PPT出示) 师:又到了我们24点的小游戏环节了。 8、9、10、12 (PPT出示) (二)例题四:(10分) 甲火车长210米,每秒钟行18米,乙火车长140米,每秒钟行13米。乙火车在前,两火车在双轨车道上行驶。求甲火车从后面追上到完全超过乙火车要用多少秒? 师:同学们,本题中出现了两列火车追及问题。但它们是有长度的,我们先来 看看,它们的追及路程是什么。 (PPT出示) 师:我们来看看甲车的车头,追上和完全超越乙车时,甲车车头位置发生了什 么变化? 生:追上的时候甲车车头在乙车车头后面140米,完全超越时,甲车车头在乙 车车头前面210米。 师:是的,同学们看得很仔细,那它们的追及路程是什么? 生:甲乙两车的长度和。 师:有哪位同学还记得追及路程的公式吗? 生:追及时间=路程差÷速度差。 师:不错。 板书: (210+140)÷(18-13)=70(秒) 答:甲火车从后面追上到完全超过乙火车要用70秒。 (PPT出示) 练习四:(5分) 一列快车长140米,每秒钟行22米,一列慢车长100米,每秒钟行14米。快车从后面追上慢车到超过慢车,共需几秒钟? 分析: 本题是火车行程问题和追及问题的结合应用,只要正确分析出追及路程就能很快解出追及时间。 板书: (140+100)÷(22-14)=30(秒) 答:快车从后面追上慢车到超过需要30秒。 (PPT出示) (二)例题五:(选讲) 甲乙两人沿铁路相对而行,速度都是每秒14米,一列火车经过甲身边用了8秒,经过乙身边用了7秒,求火车车身长度以及火车速度。 师:同学们,本题运动的量有哪些? 生:甲、乙和火车。 师:当我们碰到比较多的运动对象时候,我们需要用线段图来方便我们理解。 师:同学们,我们来想下,为什么火车经过甲比乙的时间多呢? 生:因为甲的行走方向是跟火车同向的,乙车是反向的。 师:不错,看来同学离正确结果不远了哦。如果两个物体同向而行,那么它是 什么行程问题呢? 生:追及问题。 师:不错,要是相向而行是不是相遇问题。那从中我们可以得出两个等式。 师:追及问题和相遇问题2个基本公式是: 板书: 追及路程=追及时间×速度差 相遇路程=相遇时间×速度和 (PPT出示) 师:本题中我们的追及路程和相遇路程是什么呢? 生:都是火车的长度。 师:不错,时间也告诉我们了,那我们是不是可以求出甲和火车的速度差,乙 和火车的速度和? 生:是的。 师:好像还缺少一个条件,我们再看看题目。 生:甲和乙速度相等。 师:同学们审题真仔细,那就可以列出甲和火车的速度差、速度和两个等式。 板书: 火车长度=8×(火车速度-14) 火车长度=7×(火车速度+14) 解:设火车速度为a米/秒, 8×(a-14)=7×(a+14) a=210 火车长度:(210-14)×8=1568(米) 答:火车长度是1568米,速度是210米每秒。 (PPT出示) 练习五:(选做) 阿派和欧拉两人在铁道旁的小路上相背而行,速度都是每秒1米。一列火车匀速向阿派迎面驶来,列车在阿派身边开过用了15秒钟,而后在欧拉身边通过用了17秒钟,求这列火车的长度。 (PPT出示) 分析: 本题是火车行程问题、相遇问题、追及问题的结合应用。通过线段图,准确找出其中的路程,就可以解决问题了。 板书: 解:设火车速度为a米/秒, 15×(a+1)=17×(a-1) a=16 15×(16+1)=255(米) 答:这列火车的长度是255米。 (PPT出示) 三、总结:(5分) 1. 运用等式性质进行消减未知数。 2. 运用图形分析问题的相遇、追及并解题。 四、随堂练习: 1. 一列350米长的火车以每秒钟25米的速度穿过一座桥花了20秒,问:大桥的 长是多少? 25×20-350=150(米) 答:大桥的长度是150米。
火车,火车每秒钟行驶18米。问:从火车追上卡尔到完全超过卡尔共用多少 秒钟? 180÷(18-3)=12(秒) 答:共用12秒。
向行驶,从甲火车追上乙火车到超过共用了80秒,求乙火车的长度。 80×(25-20)-210=190(米) 答:乙火车长度是190米。
间? (240+160)÷20=20(秒) 答:需要20秒。
车头相遇到车尾相离共用了20秒,求火车的速度。 解:设火车的速度为米/秒, (+60÷60)×20=300 =14 答:火车的速度是14米每秒。 | |||
家庭作业 | 线上作业:第10讲 | ||
主管评价 |
| ||
主管评分 |
| ||
课后反思 (不少于60字) | 整体效果 |
| |
设计不足之处 |
| ||
设计优秀之处 |
| ||
|
|
| |
奥数六年级下册秋季课程 第15讲《牛吃草问题》教案: 这是一份奥数六年级下册秋季课程 第15讲《牛吃草问题》教案,共11页。教案主要包含了教学目标,教学重点,教学难点,教学准备,教学过程等内容,欢迎下载使用。
奥数六年级下册秋季课程 第12讲《追及问题》教案: 这是一份奥数六年级下册秋季课程 第12讲《追及问题》教案,共9页。教案主要包含了教学目标,教学重点,教学难点,教学准备,教学过程等内容,欢迎下载使用。
奥数六年级下册秋季课程 第11讲《相遇问题》教案: 这是一份奥数六年级下册秋季课程 第11讲《相遇问题》教案,共10页。教案主要包含了教学目标,教学重点,教学难点,教学准备,教学过程等内容,欢迎下载使用。

