还剩17页未读,
继续阅读
所属成套资源:2023新教材高中生物浙科版必修2学案(23份)
成套系列资料,整套一键下载
2023新教材高中生物第二章染色体与遗传第三节性染色体上基因的传递和性别相关联学案浙科版必修2
展开
这是一份2023新教材高中生物第二章染色体与遗传第三节性染色体上基因的传递和性别相关联学案浙科版必修2,共20页。
第三节 性染色体上基因的传递和性别相关联
[学习目标] 1.借助图例分析,总结出染色体组型的概念,并学会辨别常染色体和性染色体。2.通过绘制人类性别决定图解,理解性别决定的方式。3.总结出伴X染色体隐性遗传的遗传规律和伴性遗传的特点。4.说出人类常见的伴性遗传病。
知识点一 染色体组型
1.染色体组型
(1)概念:将某种生物体细胞内的全部染色体,按大小和形态特征进行配对、分组和排列所构成的图像,称为该生物的染色体组型。
(2)作用:体现了该生物染色体的数目和形态特征的全貌。
(3)特点:有种的特异性,可用来判断生物的亲缘关系,也可用于遗传病的诊断。
2.确定人类染色体组型的步骤
(1)显微摄影:先对处于有丝分裂中期的染色体进行显微摄影。
(2)测量:对显微照片上的染色体进行测量,再将每条染色体分别剪下。
(3)配对:把形状、大小和结构相似的染色体配成22对,并依次编为1~22号,剩下的为X、Y染色体。
(4)分组:将其分为7组。
(5)排列、粘贴:排成4行,即第一行为A和B组,第二行为C组和X染色体,第三行为D和E组,第四行为F、G组和Y染色体。如图所示。
细胞内出现了交叉互换现象后,该细胞的染色体组型会改变吗?
提示:不会,基因突变和交叉互换不会引起细胞内染色体的数目和形态特征发生改变,所以染色体组型不会改变。
“人的一对同源染色体位于染色体组型中的同一组”这种说法正确吗?
提示:错误,因为人类的X、Y染色体是一对形态大小不同的同源染色体,分别位于C组和Y组。
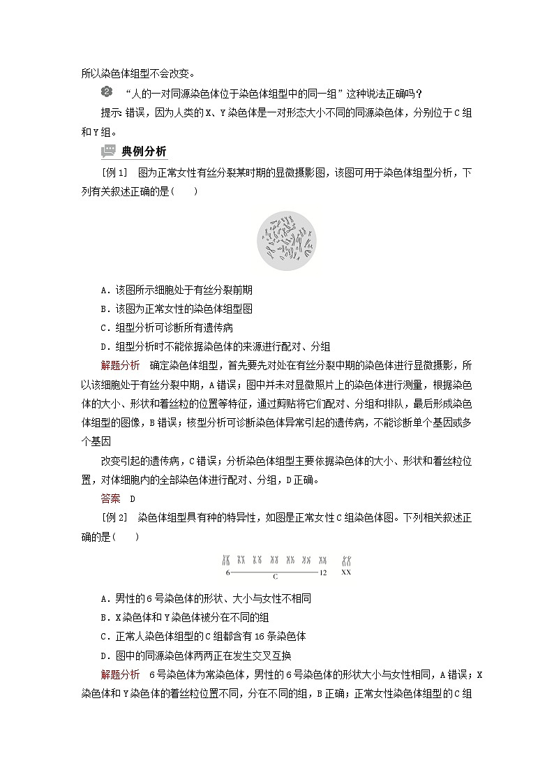
[例1] 图为正常女性有丝分裂某时期的显微摄影图,该图可用于染色体组型分析,下列有关叙述正确的是( )
A.该图所示细胞处于有丝分裂前期
B.该图为正常女性的染色体组型图
C.组型分析可诊断所有遗传病
D.组型分析时不能依据染色体的来源进行配对、分组
解题分析 确定染色体组型,首先要先对处在有丝分裂中期的染色体进行显微摄影,所以该细胞处于有丝分裂中期,A错误;图中并未对显微照片上的染色体进行测量,根据染色体的大小、形状和着丝粒的位置等特征,通过剪贴将它们配对、分组和排队,最后形成染色体组型的图像,B错误;核型分析可诊断染色体异常引起的遗传病,不能诊断单个基因或多个基因
改变引起的遗传病,C错误;分析染色体组型主要依据染色体的大小、形状和着丝粒位置,对体细胞内的全部染色体进行配对、分组,D正确。
答案 D
[例2] 染色体组型具有种的特异性,如图是正常女性C组染色体图。下列相关叙述正确的是( )
A.男性的6号染色体的形状、大小与女性不相同
B.X染色体和Y染色体被分在不同的组
C.正常人染色体组型的C组都含有16条染色体
D.图中的同源染色体两两正在发生交叉互换
解题分析 6号染色体为常染色体,男性的6号染色体的形状大小与女性相同,A错误;X染色体和Y染色体的着丝粒位置不同,分在不同的组,B正确;正常女性染色体组型的C组含有16条染色体,正常男性染色体组型的C组含有15条染色体,C错误;染色体组型是人为划分的,图中的同源染色体不代表正在发生交叉互换,D错误。
答案 B
知识点二 生物的性别主要由性染色体决定
1.染色体类型
项目
功能
存在特点
常染色体
与性别决定无关
在雌、雄性个体的细胞中均相同
性染色体
与性别决定有直接关系
在雌、雄性个体的细胞中有差异
2.性别决定
(1)性别决定的主要类型:XY型和ZW型。
(2)XY型
①雄性个体体细胞内除含有数对常染色体外,还含有两个异型的性染色体,以XY表示。
②雌性个体体细胞内除含有数对常染色体外,还含有两个同型的性染色体,以XX表示。
③常见生物有人、哺乳类、某些两栖类和许多昆虫。
④XY型性别决定图解
(3)ZW型
①在雌性的体细胞内,除了含有数对常染色体外,还含有两个异型的性染色体,以ZW表示。
②在雄性的体细胞内,除了含有数对常染色体外,还含有两个同型的性染色体,以ZZ表示。
③常见生物有家蚕、鸟类、某些两栖类和爬行类。
玉米、小麦植物细胞是否含有性染色体?
提示:没有,玉米、小麦等雌雄同株的植物并无性染色体。
性染色体上的所有基因都控制性别吗?
提示:不是,还有控制其他遗传性状的基因(红眼和白眼基因)。
人类的X和Y这对性染色体有什么区别?
提示:这对性染色体在形态、结构和大小上具有明显差别,大的为X染色体,小的为Y染色体。Y染色体上的基因很少,所以一般位于X染色体上的基因在Y染色体上没有相应的等位基因。
后代性别决定时期是在减数分裂产生配子的过程中吗?
提示:不是,后代性别决定时期是在雌、雄配子结合的时候。
[例1] XY型性别决定的生物,群体中的性别比例为1∶1,原因是( )
A.含X的精子∶含Y的精子=1∶1
B.含X的配子∶含Y的配子=1∶1
C.雌配子∶雄配子=1∶1
D.含X的卵细胞∶含Y的卵细胞=1∶1
解题分析 卵原细胞中的性染色体是XX,减数分裂只会产生含有X染色体的卵细胞。精原细胞中的性染色体是XY,减数分裂后产生的精子含X或Y染色体。含有X染色体的精子和含有X染色体的卵细胞结合受精则为XX个体,表现为雌性。含有Y染色体的精子和含有X染色体的卵细胞结合受精则为XY个体,表现为雄性。所以,群体中的性别比例取决于X精子和Y精子的比例。而通过精原细胞的减数分裂可知,含X的精子与含Y的精子的比例为1∶1。
答案 A
[例2] 下列关于性染色体及性染色体上的基因遗传的说法,正确的是( )
A.各种生物的细胞中都含有性染色体
B.ZW型性别决定生物的体细胞中含有两条异型的性染色体
C.X和Y是一对同源染色体,它们含有的基因都是成对的
D.男性X染色体上的基因只能遗传给他的女儿
解题分析 由性染色体决定性别的生物才有性染色体,雌雄同株的植物(如水稻)无性染色体,A错误;ZW型性别决定的生物,其雌性的体细胞中含有两条异型的性染色体(用Z和W表示),而雄性的体细胞中则含有两条同型的性染色体(均用Z表示),B错误;X和Y是一对同源染色体,但它们的大小不同,有同源区段和非同源区段,含有的基因不都是成对的,如人类的红绿色盲基因只位于X染色体上,Y染色体上不含有其等位基因,C错误;男性X染色体上的基因只能遗传给他的女儿,Y染色体上的基因只能遗传给他的儿子,D正确。
答案 D
知识点三 性染色体上的基因伴随性染色体而遗传
1.伴性遗传
(1)概念:由位于性染色体上的基因所控制的性状表现出与性别相联系的遗传方式称为伴性遗传。
(2)分类
2.人类的伴性遗传
由位于X或Y性染色体上的基因所控制的性状或遗传病会随X或Y染色体的传递而遗传。
(1)伴X染色体隐性遗传
①概念:由X染色体携带的隐性基因所表现的遗传方式称为伴X染色体隐性遗传。
②实例:血友病、红绿色盲等。
假定H、h分别为显性和隐性基因,则与血友病有关的基因型和表型为:男性正常XHY,男性患者XhY,女性正常XHXH,女性携带者XHXh,女性患者XhXh。
③特点:男性患者多于女性患者。
(2)伴X染色体显性遗传
①概念:由X染色体携带的显性基因所表现的遗传方式称为伴X染色体显性遗传。
②实例:抗维生素D佝偻病。
假定致病基因为A,则女性患者基因型为XAXA、XAXa;女性正常基因型为XaXa;男性患者基因型为XAY;男性正常基因型为XaY。
③特点:女性患者多于男性患者。
(3)伴Y染色体遗传
①概念:由Y染色体携带的基因所表现的遗传方式称为伴Y染色体遗传。
②实例:人类外耳道多毛症。
③特点:传男不传女。
如果某一杂交组合产生的子代中,显性或隐性性状在雌、雄个体中的比例相等,则该遗传是否一定不是伴性遗传?
提示:不一定,在伴性遗传中也会出现这种情况,如:XAXa×XaY→XAXa∶XaXa∶XAY∶XaY=1∶1∶1∶1。
有一色盲男孩,其父母色觉正常,外祖父是色盲,试写出该男孩色盲基因的遗传途径。
提示:色盲男孩的基因型为XbY,其父母色觉正常,基因型分别为XBY和XBXb,外祖父是色盲,基因型为XbY,所以该色盲基因的遗传途径为外祖父→母亲→男孩。
[例1] 下列有关抗维生素D佝偻病的叙述,正确的是( )
A.抗维生素D佝偻病是由常染色体上的显性基因控制
B.女性患者体细胞内最多含有两个致病基因
C.人群中抗维生素D佝偻病的男性患者多于女性患者
D.患抗维生素D佝偻病的男性所生的女儿必定患病
解题分析 抗维生素D佝偻病是由X染色体上的显性基因控制,A错误;女性患者体细胞内最多含有四个致病基因(有丝分裂的前期或中期或后期),B错误;人群中抗维生素D佝偻病的女性患者多于男性患者,C错误;患抗维生素D佝偻病的男性(XDY)所生的女儿必定含XD,必定患病,D正确。
答案 D
[例2] 一个性染色体为XXY的男孩,下列情况中,其染色体畸变一定与他的父亲有关的是( )
A.男孩色盲,其父正常,其母色盲
B.男孩色盲,其父正常,其母正常
C.男孩正常,其父色盲,其母正常
D.男孩正常,其父正常,其母色盲
解题分析 设控制色盲的基因为b。A项,其父正常(XBY),其母色盲(XbXb),则该色盲男孩(XbXbY)的产生与其父无关;B项,其父母都正常(XBY、XBXb),该色盲男孩(XbXbY)的产生也与其父无关;C项,其父色盲(XbY)其母正常(XBX-),该正常男孩(XBX-Y)的产生可能与其父有关,也可能与其母有关;D项,其父正常(XBY),其母色盲(XbXb),该正常男孩(XBXbY)的产生一定与其父有关。
答案 D
[例3] 已知果蝇红眼(A)和白眼(a)由位于X染色体Ⅰ区段(非同源区段)上的一对等位基因控制,而果蝇刚毛(B)和截毛(b)由X和Y染色体的Ⅱ区段(同源区段)上的一对等位基因控制,且突变型都表现隐性性状,如下图所示。下列分析正确的是( )
A.若纯种野生型雌果蝇与突变型雄果蝇杂交,则F1中会出现截毛个体
B.若纯种野生型雌果蝇与突变型雄果蝇杂交,则F1中会出现白眼个体
C.若纯种野生型雄果蝇与突变型雌果蝇杂交,则F1中不会出现截毛个体
D.若纯种野生型雄果蝇与突变型雌果蝇杂交,则F1中不会出现白眼个体
解题分析 A项中亲本基因型是XBXB和XbYb,可见F1应全为刚毛个体;B项中亲本基因型是XAXA和XaY,可见F1应全为红眼个体;C项中亲本基因型是XBYB和XbXb,可见F1应全为刚毛个体,不会出现截毛个体;D项中亲本基因型是XAY和XaXa,可见F1雌性全表现为红眼,雄性全表现为白眼。
答案 C
[例4] 家蚕为ZW型性别决定,人类为XY型性别决定,则隐性致死基因(伴Z或伴X染色体遗传)对性别比例的影响是( )
A.家蚕中雄、雌性别比例上升,人类中男、女性别比例上升
B.家蚕中雄、雌性别比例上升,人类中男、女性别比例下降
C.家蚕中雄、雌性别比例下降,人类中男、女性别比例下降
D.家蚕中雄、雌性别比例下降,人类中男、女性别比例上升
解题分析 ZW型性别决定中雄性的性染色体是同型的,隐性致死基因(伴Z)导致雌性个体死亡较多,从而使雄、雌比例上升。XY型性别决定中雌性的性染色体是同型的,隐性致死基因(伴X)导致雄性个体死亡较多,从而使男、女比例下降,B正确。
答案 B
X、Y染色体同源区段的基因的遗传
XY型性别决定的生物雄性体内的一对异型性染色体——X、Y构成了一对特殊的同源染色体,X和Y染色体都有一部分与对方不同源,但也有一部分是同源的。二者关系如图所示:
(1)控制人类红绿色盲和抗维生素D佝偻病的基因只位于B区段。在Y染色体上无相应的等位基因。
(2)控制人类外耳道多毛症的基因只位于D区段,在X染色体上无相应的等位基因。
(3)也可能有控制相对性状的等位基因位于X、Y的同源区段(A、C区段),即可能出现下列基因型:XAYA、XAYa、XaYA、XaYa。
上图中A、C区段为X、Y染色体的同源区段。假设控制某个相对性状的基因A(a)位于X和Y染色体的同源区段,那么这对相对性状在后代雌雄个体中表型也有差别,如
♀XaXa × XaYA♂ ♀XaXa × XAYa♂
↓ ↓
XaYA XaXa XAXa XaYa
知识点四 如何判断基因位于什么染色体上和遗传系谱图分析
1.判断常染色体遗传和伴性遗传的实验设计的方法
方法1:隐性雌×显性雄(一次杂交)
(1)在常染色体上还是在X染色体上
(2)在X、Y染色体的同源区段还是仅位于X染色体上
方法2:相对性状亲本正交和反交(两次杂交)
若正交和反交的实验结果(子代性状分离情况)相同,则为常染色体遗传。
若正交和反交的实验结果(子代性状分离情况)不同,则为伴性遗传。
2.遗传系谱图中遗传病的判断
(1)首先确定是否为伴Y染色体遗传
①若系谱图中女性全正常,患者全为男性,而且患者的父亲、儿子全为患者,则为伴Y染色体遗传。如图:
②若系谱图中,患者有男有女,则不是伴Y染色体遗传。
(2)其次确定是显性遗传还是隐性遗传
①“无中生有”是隐性遗传病,如下图1。
②“有中生无”是显性遗传病,如下图2。
(3)确定是常染色体遗传还是伴X染色体遗传
①在已确定是隐性遗传的系谱中
a.若女患者的父亲和儿子都患病,则最大可能为伴X染色体隐性遗传,如下图3。
b.若女患者的父亲和儿子中有正常的,则一定为常染色体隐性遗传,如下图4。
②在已确定是显性遗传的系谱中
a.若男患者的母亲和女儿都患病,则最大可能为伴X染色体显性遗传,如下图5。
b.若男患者的母亲和女儿中有正常的,则一定为常染色体显性遗传,如下图6。
(4)不能直接确定的类型
若系谱图中无法利用上述特点作出判断,只能从可能性的大小来推断:
①若代代连续,则很可能为显性遗传。
②若男女患者各占约,则很可能是常染色体上的基因控制的遗传病。
③若男女患者数量相差较大,则很可能是性染色体上的基因控制的遗传病,又可分为三种情况:
a.若系谱图中患者男性明显多于女性,则该遗传病最可能是伴X染色体隐性遗传病。
b.若系谱图中患者女性明显多于男性,则该遗传病最可能是伴X染色体显性遗传病。
c.若系谱图中,每个世代表现为父亲有病,儿子全病,女儿全正常,患者只在男性中出现,则更可能是伴Y染色体遗传病。
(5)常用“突破口”(不考虑X、Y同源区段,阴影个体为患者)
[例1] 某XY型的雌雄异株植物,其叶型有阔叶和窄叶两种类型,由一对等位基因控制。用纯种品系进行的杂交实验如下:
实验1:阔叶♀×窄叶♂→子代雌株全为阔叶,雄株全为阔叶
实验2:窄叶♀×阔叶♂→子代雌株全为阔叶,雄株全为窄叶
根据以上实验,下列分析错误的是( )
A.仅根据实验2无法判断两种叶型的显隐性关系
B.实验2结果说明控制叶型的基因在X染色体上
C.实验1、2子代中的雌性植株基因型相同
D.实验1子代雌雄杂交的后代不出现雌性窄叶植株
解题分析 实验2中子代雌株表现父本性状,子代雄株表现母本性状,亲代的母本(窄叶)为隐性性状,父本(阔叶)为显性性状,A错误;子代雌株和雄株的表型不同,说明基因位于X染色体上,B正确;实验1、2子代中雌性植株都为XAXa,C正确;实验1子代为XAXa和XAY,子代雌、雄杂交不出现雌性窄叶植株(XaXa),D正确。
答案 A
[例2] 如图所示为某一遗传病系谱图,该病的遗传方式不可能是( )
A.常染色体显性遗传 B.常染色体隐性遗传
C.伴X染色体显性遗传 D.伴X染色体隐性遗传
解题分析 如果致病基因是显性基因,用A表示,假设致病基因位于常染色体上,亲代的基因型是aa×Aa,则子一代的基因型也是Aa(可以是男性或女性患者)和aa,符合要求;同理可以推出子一代到子二代的遗传情况也符合要求,所以该遗传病的遗传方式可以是常染色体显性遗传。假设致病基因为显性基因且位于X染色体上,则亲代的基因型分别是XaY、XAXA(或AAXa),产生的子一代的基因型分别是XAXa、XAY[或XAXa(女性患者)、XaXa、XAY(男性患者)、XaY],其中XAXa、XaXa、XAY、XaY符合要求;同理可以推出子一代到子二代的遗传情况也符合要求,所以该遗传病的遗传方式可以是伴X染色体显性遗传。如果致病基因是隐性基因,假设致病基因位于常染色体上,亲代的基因型是Aa×aa,则子一代的基因型也是Aa和aa(可以是男性或女性患者)符合要求;同理可以推出子一代到子二代的遗传情况也符合要求,所以该遗传病的遗传方式可以是常染色体隐性遗传。假设隐性致病基因位于X染色体上,则亲代的基因型是XAY×XaXa,产生的子一代的基因型应该是XAXa、XaY(男性患者),没有女性患者,所以该病的遗传方式不可能是伴X染色体隐性遗传。
答案 D
1.下列关于染色体组型的叙述,错误的是( )
A.男性和女性的23对染色体均可分为7组
B.染色体组型体现了生物染色体的数目和形态特征
C.染色体组型具有种的特异性,可用来判断生物亲缘关系
D.二倍体生物的一个配子中含有的全部染色体称为一个染色体组型
答案 D
解析 染色体组型中应包括该生物体细胞内的全部染色体,而配子中只含有体细胞染色体的一半,D错误。
2.下列关于人类性别决定与伴性遗传的叙述,正确的是( )
A.性染色体上的基因都伴随性染色体遗传
B.性染色体上的基因都与性别决定有关
C.体细胞中不含性染色体上的基因
D.初级、次级精母细胞中都含Y染色体
答案 A
解析 基因在染色体上,伴随染色体遗传,所以性染色体上的基因都伴随性染色体遗传,A正确;性染色体上的基因并不都与性别决定有关,如与人类红绿色盲有关的基因在X染色体上,B错误;人的体细胞中有44条常染色体和2条性染色体,所以体细胞中含有性染色体上的基因,C错误;X和Y为同源染色体,在初级精母细胞中一定含有Y染色体,但在减数第一次分裂过程中,由于发生了同源染色体的分离,次级精母细胞中只含X或只含Y,也就是说次级精母细胞有的含X染色体,有的含Y染色体,D错误。
3.某红绿色盲基因携带者的一个初级卵母细胞中,红绿色盲基因(b)的数目和分布情况最可能是( )
A.1个,位于一条染色单体上
B.2个,分别位于一条染色体的两条姐妹染色单体上
C.2个,分别位于一对同源染色体的两条非姐妹染色单体上
D.4个,分别位于一对同源染色体的每条染色单体上
答案 B
解析 该红绿色盲基因携带者的基因型为XBXb,在初级卵母细胞中,由于完成了DNA复制,因此色盲基因复制成了2个,且位于一条染色体的两条姐妹染色单体上,B正确。
4.某病为伴X隐性遗传病,且男患者不育,以下说法正确的是( )
A.该病发病率男女相当
B.男患者的致病基因来自于父亲
C.男患者的双亲均表现为正常
D.男患者的致病基因只能传给女儿
答案 C
解析 伴X隐性遗传病的发病率男高于女,A错误;男患者的致病基因来自于母亲,B错误;男患者的Y染色体来自于父亲,说明父亲可育,是正常的。由于男患者不育,所以女性均能获得可育父亲传来的正常X染色体(相关正常基因为显性),即女性都正常,所以C正确;男患者不育,致病基因不能遗传给下一代,D错误。
5.某种蝇的翅的表型由一对等位基因控制,如果翅异常的雌蝇与翅正常的雄蝇杂交后代中25%为雄蝇翅异常、25%为雌蝇翅异常、25%雄蝇翅正常、25%雌蝇翅正常,那么,翅异常不可能由( )
A.常染色体上的显性基因控制
B.常染色体上的隐性基因控制
C.X染色体上的显性基因控制
D.X染色体上的隐性基因控制
答案 D
解析 如果翅异常由X染色体上的隐性基因控制,则翅异常的雌蝇与翅正常的雄蝇杂交,后代的雌蝇应为正常翅,雄蝇应为异常翅,与题干矛盾。
6.如图为某个色盲家族的遗传系谱图,色盲基因用b表示,请回答下列问题:
(1)11号的色盲基因来自于Ⅰ代个体中的________号。
(2)在这个系谱图中,可以肯定为女性携带者的一共有________人,她们是________________________。
(3)7号和8号再生一个患病儿子的概率为________。
(4)6号的基因型为__________________。
答案 (1)2 (2)5 Ⅰ2、Ⅰ4、Ⅱ7、Ⅱ9、Ⅱ10 (3)
(4)XBXB或XBXb
解析 (1)11号的基因型是XbY,其Xb来自母亲7号,7号的Xb又来自其母亲2号,所以11号的色盲基因来自Ⅰ代个体中的2号。
(2)由解析(1)可知,2号和7号肯定是携带者,由于3号是色盲患者(XbY),其色盲基因肯定要传给女儿,所以9号和10号也肯定是携带者;再由于8号是色盲患者(XbY),其色盲基因只能来自4号,故4号也是携带者,因此可以肯定共有5人是携带者。
(3)7号XBXb×8号XbY→XBXb、XbXb、XBY、XbY,所以7号和8号再生一个患病儿子的概率为。
(4)1号XBY×2号XBXb→XBXB、XBXb、XBY、XbY,所以6号的基因型为XBXB或XBXb。
知识点一 染色体组型
1.染色体组型是将生物体细胞内的全部染色体,按照染色体的大小和形态进行配对、分组和排列所构成的图像。下列关于染色体组型的叙述中,错误的是( )
A.可用来判断生物的亲缘关系
B.有物种的特异性
C.可用于染色体遗传病的诊断
D.能显示基因在染色体上的位置
答案 D
解析 染色体组型能体现该生物染色体数目和形态特征的全貌,有物种的特异性,B正确;染色体组型一般是以处于体细胞有丝分裂中期的染色体的数目和形态来表示,不能显示基因在染色体上的位置,D错误。
2.甲、乙两图可表示某男性细胞中的染色体情况,则相关叙述正确的是( )
A.甲、乙两图均为该男性的染色体组型图
B.与其他22对染色体相比,XY染色体属于非同源染色体
C.乙图中含有92个DNA分子
D.对甲、乙图形的分析有助于判断该男性是否患各种遗传病
答案 C
解析 由染色体组型概念和图像分析可知,乙图为该男性的染色体组型图,A错误;X与Y染色体属于同源染色体,B错误;乙图中有23对同源染色体,46条染色体,92个DNA分子,C正确;对甲、乙图形的分析有助于判断该男性是否患染色体异常遗传病,但是不能判断基因病,D错误。
知识点二 生物的性别主要由性染色体决定
3.下列有关性别决定的叙述,正确的是( )
A.植物体细胞中的染色体都只有常染色体
B.X、Y染色体是一对同源染色体,故其形态和大小基本相同
C.含X染色体的配子是雌配子,含Y染色体的配子是雄配子
D.性染色体上的基因所控制的性状的遗传都随性别不同而有差异
答案 D
解析 某些雌雄异株的植物有常染色体和性染色体之分,A错误;X、Y染色体是一对同源染色体,但其形态和大小不同,B错误;含X染色体的配子既可能是雌配子也可能是雄配子,C错误。
4.调查一个很大的人群时,发现整个人群中男女性别比例基本相等,其原因是( )
①男性产生两种类型的精子且比例为1∶1,女性只产生一种卵细胞 ②女性产生两种卵细胞,男性只产生一种精子 ③男性产生的两种精子与卵细胞结合机会相等 ④女性产生的两种卵细胞与精子结合的机会相等 ⑤含XX染色体的受精卵发育成女性,含XY染色体的受精卵发育成男性
A.①②③ B.②④⑤
C.①③⑤ D.③④⑤
答案 C
解析 男性产生含X或Y的两种类型的精子且比例为1∶1,女性只产生含X的一种卵细胞,①正确,②错误;女性只产生一种卵细胞,④错误。
5.“牝鸡司晨”是指下过蛋的母鸡,变成有鲜艳羽毛会鸣啼的公鸡,该现象现代生物学称之为性反转,性反转的公鸡可育。下列相关叙述正确的是( )
A.上述现象说明表型受环境因素影响
B.母鸡变成公鸡,原因是其性染色体发生了改变
C.鸡的性别决定方式与人类相同
D.该公鸡与正常母鸡交配,其后代性别比例仍为1∶1
答案 A
解析 由于本来是母鸡的基因型,后来变成了公鸡,说明上述现象说明表型受环境因素影响,A正确;母鸡变成公鸡,其性染色体没有发生了改变,母鸡变成公鸡是受到激素的影响,B错误;鸡的性别决定方式是ZW型,而人类的性别决定方式是XY型,两者不一样,C错误;该公鸡ZW与正常母鸡ZW交配,后代ZZ∶ZW=1∶2,其后代性别比例为雌∶雄=2∶1,D错误。
知识点三 性染色体上的基因伴随性染色体而遗传
6.决定果蝇眼色的基因位于X染色体上,其中W基因控制红色性状,w基因控制白色性状。一只红眼雌果蝇与一只红眼雄果蝇杂交,其后代中不可能出现的是( )
A.红眼雄果蝇 B.白眼雄果蝇
C.红眼雌果蝇 D.白眼雌果蝇
答案 D
解析 先写出亲代基因型。红眼雌果蝇:XWXW或XWXw,红眼雄果蝇:XWY。若XWXW×XWY→XWXW(红眼雌果蝇)、XWY(红眼雄果蝇);若XWXw×XWY→XWXW(红眼雌果蝇)、XWXw(红眼雌果蝇)、XWY(红眼雄果蝇)、XwY(白眼雄果蝇)。可见,后代中不可能出现白眼雌果蝇。本题还可以采用直选法将D项选出,因为亲代红眼雄果蝇的基因型为XWY,其中的XW肯定要传给子代雌果蝇,而子代雌果蝇中只要存在一个W基因,就肯定表现为红眼。
7.下列有关性别决定与伴性遗传的叙述(不考虑突变),正确的是( )
A.男性X染色体上的基因既可遗传给女儿又可遗传给儿子
B.性染色体上基因的遗传遵循自由组合定律
C.伴X染色体隐性遗传病,人群中女患者远远多于男患者
D.伴X染色体显性遗传病,男患者的女儿均患病,男患者的儿子可能患病
答案 D
解析 男性X染色体上的基因只能传给女儿,A错误;性染色体上基因的遗传不一定遵循基因自由组合定律,只有非同源染色体上的非等位基因的遗传才遵循基因自由组合定律,B错误;伴X染色体的隐性遗传病,男患者多于女患者,C错误;伴X染色体显性遗传病,男性患者的母亲和女儿都患病,男患者的儿子可能患病,D正确。
8.抗维生素D佝偻病是一种单基因遗传病。下列叙述错误的是( )
A.此病属于伴X显性遗传病,患者女性多于男性
B.均患此病的一对夫妇生下的孩子也均患此病
C.女性患者能产生不含该致病基因的卵细胞
D.不考虑变异的情况下,男性患者的女儿也必定是患者
答案 B
解析 抗维生素D佝偻病是伴X染色体显性遗传病,患者女性多于男性,A正确;均患此病的一对夫妇如XDY和XDXd,可能生下正常的儿子(XdY),B错误;女性患者(如XDXd)能产生不含该致病基因的卵细胞,C正确;男患者一定会将X染色体上的致病基因传递给女儿,又因此致病基因为显性,所以男患者的女儿一定为患者,D正确。
知识点四 如何判断基因位于什么染色体上和遗传系谱图分析
9.果蝇的眼色由一对等位基因(A,a)控制。在纯种暗红眼♀×纯种朱红眼♂的正交实验中,F1只有暗红眼;在纯种朱红眼♀×纯种暗红眼♂的反交实验中,F1雌性为暗红眼,雄性为朱红眼。则下列说法不正确的是( )
A.正、反交实验常被用于判断有关基因所在的染色体类型
B.反交的实验结果说明这对控制眼色的基因不在常染色体上
C.正、反交的子代中,雌性果蝇的基因型都是XAXa
D.若正、反交的F1代中雌、雄果蝇自由交配,其后代表型的比例都是1∶1∶1∶1
答案 D
解析 在不知道显隐性的情况下,通过正交、反交实验可以确定控制眼色的基因是在X染色体上还是常染色体上,A正确;反交实验的子代表现出了和性别相关联,可以判断基因在X染色体上,B正确;根据题干中“在纯种暗红眼♀×纯种朱红眼♂的正交实验中,F1只有暗红眼”,可知显性基因为暗红色基因,由于正交和反交的结果不同,说明控制眼色的这对基因在X染色体上,正交实验中纯种暗红眼♀(XAXA)×纯种朱红眼♂(XaY)得到的F1只有暗红眼:XAXa、XAY,其中雌果蝇的基因型为XAXa,反交实验中纯种朱红眼♀(XaXa)×纯种暗红眼♂(XAY)得到的F1雌性为暗红眼(XAXa),雄性为朱红眼(XaY),C正确;根据C选项,正交的子代基因型为XAXa、XAY,子代自由交配后后代暗红眼雌性∶暗红眼雄性∶朱红眼雄性=2∶1∶1;反交实验中得到的F1雌性为暗红眼(XAXa),雄性为朱红眼(XaY),F1雌雄性个体交配,子代暗红眼雌性∶朱红眼雌性∶暗红眼雄性∶朱红眼雄性=1∶1∶1∶1,故正反交后代自由交配的F2表型及比例不同,D错误。
10.如图是人类某一家族遗传病甲和遗传病乙的遗传系谱图(设遗传病甲与A、a这一对等位基因有关,遗传病乙与另一对等位基因B、b有关,且甲、乙两种遗传病至少有一种是伴性遗传病)。下列有关说法不正确的是( )
A.乙病为伴性遗传病
B.7号和10号的致病基因都来自1号
C.5号的基因型一定是AaXBXb
D.3号与4号再生一个两病皆患男孩的可能性为3/16
答案 B
解析 由3、4均患甲病,其女儿8正常,可知,甲病为常染色体显性遗传病,由“甲、乙两种遗传病至少有一种是伴性遗传病”可知,乙病为伴X隐性遗传病,A正确;7号(XbY)的致病基因来自3号,10号(XbY)的致病基因可能来自1号或2号,B错误;3号的基因型一定是AaXBXb、4号的基因型一定是AaXBY、5号的基因型一定是AaXBXb,C正确;3号与4号再生一个两病皆患男孩的可能性=3/4×1/4=3/16,D正确。
11.果蝇的某对相对性状由等位基因G、g控制,且对于这对性状的表型而言,G对g完全显性。受精卵中不存在G、g中的某个特定基因时会致死。用一对表型不同的果蝇进行交配,得到的子一代果蝇中雌∶雄=2∶1,且雌蝇有两种表型。据此可推测:雌蝇中( )
A.这对等位基因位于常染色体上,G基因纯合时致死
B.这对等位基因位于常染色体上,g基因纯合时致死
C.这对等位基因位于X染色体上,g基因纯合时致死
D.这对等位基因位于X染色体上,G基因纯合时致死
答案 D
解析 由题意“子一代果蝇中雌∶雄=2∶1”可知,该对相对性状的遗传与性别相关联,为伴性遗传,G、g这对等位基因位于X染色体上;由题意“子一代雌蝇有两种表型且双亲的表型不同”可推知:双亲的基因型分别为XGXg和XgY;再结合题意“受精卵中不存在G、g中的某个特定基因时会致死”,可进一步推测:G基因纯合时致死。综上分析,A、B、C均错误,D正确。
12.人的X染色体和Y染色体大小、形态不完全相同,但存在着同源区段(Ⅱ)和非同源区段(Ⅰ、Ⅲ),如图所示。下列有关叙述错误的是( )
A.若某病是由位于非同源区段Ⅲ上的致病基因控制的,则患者均为男性
B.若X、Y染色体上存在一对等位基因,则该对等位基因位于同源区段Ⅱ上
C.若某病是由位于非同源区段Ⅰ上的显性基因控制的,则男性患者的儿子一定患病
D.若某病是由位于非同源区段Ⅰ上的隐性基因控制的,则患病女性的儿子一定是患者
答案 C
解析 Ⅲ区段上基因控制的遗传病为伴Y遗传病,患者全为男性,A正确;若X、Y染色体上存在一对等位基因,这对等位基因应存在于同源区段Ⅱ上,B正确;
Ⅰ区段上显性基因控制的遗传病为伴X显性遗传病,女性患病率高于男性,男性患者的女儿一定患病,C错误;Ⅰ区段上隐性基因控制的遗传病为伴X隐性遗传病,男性患病率高于女性,患病女性的儿子一定是患者,D正确。
13.果蝇的灰身与黑身由一对等位基因(B、b)控制,直毛与分叉毛由另一对等位基因(R、r)控制。下表表示亲代果蝇杂交得到F1代的表型和数目。回答下列问题:
F1
灰身直毛
灰身分叉毛
黑身直毛
黑身分叉毛
雌蝇(只)
82
0
27
0
雄蝇(只)
42
39
14
13
(1)控制直毛与分叉毛的基因位于________染色体上。
(2)亲代雌、雄果蝇的基因型依次为________、________。亲代雄果蝇可产生的配子类型为________________。
(3)若同时考虑这两对相对性状,则F1雌果蝇中杂合子所占比例为________(用分数表示)。
(4)若F1中灰身直毛果蝇自由交配得到F2,F2中黑身直毛所占比例为________(用分数表示)。
(5)若想鉴定F2双杂合灰身直毛雌果蝇基因型,应用基因型为________的雄果蝇进行测交。
答案 (1)X (2)BbXRXr BbXRY BXR、BY、bXR、bY (3)3/4 (4)7/72 (5)bbXrY
解析 (1)亲代果蝇杂交的后代雌蝇均为直毛,雄蝇中直毛∶分叉毛≈1∶1,说明该对基因控制的性状与性别有关,故控制该性状的基因位于X染色体上。
(2)根据分析可知,控制灰身和黑身的基因位于常染色体上,控制直毛和分叉毛的基因位于X染色体上。亲本果蝇杂交后代灰身∶黑身=3∶1,说明灰身为显性性状,亲本均为Bb;雌蝇均为直毛,雄蝇中直毛∶分叉毛≈1∶1,说明直毛是显性性状,且亲本基因型为XRXr、XRY,综合分析,亲代雌、雄果蝇的基因型依次为BbXRXr、BbXRY。亲代雄果蝇BbXRY可产生BXR、bXR、BY、bY共四种类型的配子。
(3)若同时考虑这两对相对性状,亲本基因型为BbXRXr、BbXRY,则F1雌果蝇中纯合子所占比例为1/2×1/2=1/4,故F1雌果蝇中杂合子所占比例为1-1/4=3/4。
(4)亲本基因型为BbXRXr、BbXRY,F1中灰身直毛雌果蝇基因型为B_XRX-(单独分析:1/3BB、2/3Bb;1/2XRXR、1/2XRXr),灰身直毛雄果蝇基因型为B_XRY(单独分析:1/3BB、2/3Bb;XRY),单独分析每对基因的杂交情况,则F1中灰身直毛果蝇自由交配得到的F2中黑身所占比例为2/3×2/3×1/4=1/9,F1中灰身直毛果蝇自由交配得到的F2中直毛所占比例为1/2+1/2×3/4=7/8,综合分析,F2中黑身直毛所占比例为1/9×7/8=7/72。
(5)若想鉴定F2双杂合灰身直毛雌果蝇的基因型,一般选用测交的方法,即选用基因型为bbXrY的雄果蝇进行杂交,根据子代表型的不同进而判断雌果蝇的基因型。
14.已知某昆虫性别决定是XY型,有眼(A)与无眼(a)由常染色体上一对等位基因控制。该昆虫的红眼与白眼由另一对等位基因D/d控制(假定不发生染色体畸变)。回答下列问题:
(1)现有一只白眼雌性个体与一只红眼雄性个体交配,F1雌性个体表现为红眼和无眼,雄性个体表现为白眼和无眼,则白眼对红眼为________性,亲本白眼雌性个体基因型为________。F1白眼雄性个体有________种基因型,让F1的白眼与红眼个体随机交配,产生的后代中纯合白眼雌性个体所占的比例为______________。
(2)该昆虫正常刚毛与小刚毛由另一对等位基因(W/w)控制,且正常刚毛为显性性状,雌雄昆虫均有正常刚毛与小刚毛类型。
现有若干正常刚毛与小刚毛的雌雄果蝇,用一次杂交说明这对基因位于常染色体上还是X染色体上。请写出实验思路,并用文字和遗传图解说明这对基因位于X染色体上。
答案 (1)隐 AaXdXd 2 1/9 (2)用多对小刚毛雌性果蝇与正常刚毛雄性果蝇杂交,观察后代的表型及其比例
P 小刚毛♀ 正常刚毛♂
XwXw × XWY
↓
F1 XWXw XwY
正常刚毛♀ 小刚毛♂
结论:正常刚毛与小刚毛基因位于X染色体上
解析 (1)一只白眼雌性个体与一只红眼雄性个体交配,F1雌性个体表现为红眼和无眼,雄性个体表现为白眼和无眼,据分析可知,亲本基因型为AaXdXd、AaXDY,红眼为显性性状。F1中有1/8AAXDXd、2/8AaXDXd、1/8aaXDXd、1/8AAXdY、2/8AaXdY、1/8aaXdY,F1白眼雄性个体的基因组成为A_XdY,让F1的白眼(A_XdY)与红眼个体(A_XDXd)随机交配,产生的后代中纯合白眼雌性个体(AAXdXd)所占的比例为2/3×2/3×1/2×1/2=1/9。
(2)正常刚毛为显性性状,要用一次杂交说明这对基因位于常染色体上还是X染色体上,可利用显性雄性与隐性雌性杂交,即用多对小刚毛雌性果蝇XwXw与正常刚毛雄性果蝇XWY杂交,观察后代的表型及其比例,如果子代表现与性别相关联或雄性全为小刚毛,雌性全为正常刚毛,则说明正常刚毛与小刚毛基因位于X染色体上,图解如下:
P 小刚毛♀ 正常刚毛♂
XwXw × XWY
↓
F1 XWXw XwY
正常刚毛♀ 小刚毛♂
结论:正常刚毛与小刚毛基因位于X染色体上。
15.已知猩红眼和亮红眼为控制果蝇眼色的一对相对性状,由等位基因A、a控制,圆形眼和棒状眼为控制果蝇眼形的一对相对性状,由等位基因B、b控制。现有一对雌雄果蝇交配,得到F1表型及比例如下表:
猩红圆眼
亮红圆眼
猩红棒眼
亮红棒眼
雄蝇
3/16
1/16
3/16
1/16
雌蝇
0
0
6/16
2/16
(1)两对相对性状中,属于显性性状的是________和________。
(2)控制眼色的基因位于________上(填“常染色体”或“性染色体”),控制眼形的基因位于________上(填“常染色体”或“性染色体”)。
(3)请根据表格中子代的性状表现写出亲本的基因型________________。
答案 (1)猩红眼 棒眼 (2)常染色体 性染色体
(3)AaXBXb、AaXBY
解析 (1)(2)由于果蝇眼形在子代雌雄个体中所占比例不同,且在雄性果蝇中有圆眼和棒眼,雌性果蝇中只有棒眼,所以控制眼形的基因位于X染色体上,又由于子代中棒眼∶圆眼=3∶1,可得出棒眼为显性性状;而眼色的遗传在子代雌雄个体中所占比例相同,所以可推知控制眼色的基因位于常染色体上,又由于猩红眼∶亮红眼=3∶1,可得出猩红眼为显性性状。
(3)首先判断亲本中控制眼色的基因组成,由于后代中猩红眼∶亮红眼=3∶1,属于杂合子自交类型,所以两亲本的基因组成都是Aa;再判断亲本中控制眼形的基因组成,由于子代雌蝇中全部是棒眼,雄蝇中棒眼和圆眼各占一半,所以两个亲本的相关基因组成分别是XBXb、XBY。综合上述分析,得出亲本的基因组成是AaXBXb、AaXBY。
第三节 性染色体上基因的传递和性别相关联
[学习目标] 1.借助图例分析,总结出染色体组型的概念,并学会辨别常染色体和性染色体。2.通过绘制人类性别决定图解,理解性别决定的方式。3.总结出伴X染色体隐性遗传的遗传规律和伴性遗传的特点。4.说出人类常见的伴性遗传病。
知识点一 染色体组型
1.染色体组型
(1)概念:将某种生物体细胞内的全部染色体,按大小和形态特征进行配对、分组和排列所构成的图像,称为该生物的染色体组型。
(2)作用:体现了该生物染色体的数目和形态特征的全貌。
(3)特点:有种的特异性,可用来判断生物的亲缘关系,也可用于遗传病的诊断。
2.确定人类染色体组型的步骤
(1)显微摄影:先对处于有丝分裂中期的染色体进行显微摄影。
(2)测量:对显微照片上的染色体进行测量,再将每条染色体分别剪下。
(3)配对:把形状、大小和结构相似的染色体配成22对,并依次编为1~22号,剩下的为X、Y染色体。
(4)分组:将其分为7组。
(5)排列、粘贴:排成4行,即第一行为A和B组,第二行为C组和X染色体,第三行为D和E组,第四行为F、G组和Y染色体。如图所示。
细胞内出现了交叉互换现象后,该细胞的染色体组型会改变吗?
提示:不会,基因突变和交叉互换不会引起细胞内染色体的数目和形态特征发生改变,所以染色体组型不会改变。
“人的一对同源染色体位于染色体组型中的同一组”这种说法正确吗?
提示:错误,因为人类的X、Y染色体是一对形态大小不同的同源染色体,分别位于C组和Y组。
[例1] 图为正常女性有丝分裂某时期的显微摄影图,该图可用于染色体组型分析,下列有关叙述正确的是( )
A.该图所示细胞处于有丝分裂前期
B.该图为正常女性的染色体组型图
C.组型分析可诊断所有遗传病
D.组型分析时不能依据染色体的来源进行配对、分组
解题分析 确定染色体组型,首先要先对处在有丝分裂中期的染色体进行显微摄影,所以该细胞处于有丝分裂中期,A错误;图中并未对显微照片上的染色体进行测量,根据染色体的大小、形状和着丝粒的位置等特征,通过剪贴将它们配对、分组和排队,最后形成染色体组型的图像,B错误;核型分析可诊断染色体异常引起的遗传病,不能诊断单个基因或多个基因
改变引起的遗传病,C错误;分析染色体组型主要依据染色体的大小、形状和着丝粒位置,对体细胞内的全部染色体进行配对、分组,D正确。
答案 D
[例2] 染色体组型具有种的特异性,如图是正常女性C组染色体图。下列相关叙述正确的是( )
A.男性的6号染色体的形状、大小与女性不相同
B.X染色体和Y染色体被分在不同的组
C.正常人染色体组型的C组都含有16条染色体
D.图中的同源染色体两两正在发生交叉互换
解题分析 6号染色体为常染色体,男性的6号染色体的形状大小与女性相同,A错误;X染色体和Y染色体的着丝粒位置不同,分在不同的组,B正确;正常女性染色体组型的C组含有16条染色体,正常男性染色体组型的C组含有15条染色体,C错误;染色体组型是人为划分的,图中的同源染色体不代表正在发生交叉互换,D错误。
答案 B
知识点二 生物的性别主要由性染色体决定
1.染色体类型
项目
功能
存在特点
常染色体
与性别决定无关
在雌、雄性个体的细胞中均相同
性染色体
与性别决定有直接关系
在雌、雄性个体的细胞中有差异
2.性别决定
(1)性别决定的主要类型:XY型和ZW型。
(2)XY型
①雄性个体体细胞内除含有数对常染色体外,还含有两个异型的性染色体,以XY表示。
②雌性个体体细胞内除含有数对常染色体外,还含有两个同型的性染色体,以XX表示。
③常见生物有人、哺乳类、某些两栖类和许多昆虫。
④XY型性别决定图解
(3)ZW型
①在雌性的体细胞内,除了含有数对常染色体外,还含有两个异型的性染色体,以ZW表示。
②在雄性的体细胞内,除了含有数对常染色体外,还含有两个同型的性染色体,以ZZ表示。
③常见生物有家蚕、鸟类、某些两栖类和爬行类。
玉米、小麦植物细胞是否含有性染色体?
提示:没有,玉米、小麦等雌雄同株的植物并无性染色体。
性染色体上的所有基因都控制性别吗?
提示:不是,还有控制其他遗传性状的基因(红眼和白眼基因)。
人类的X和Y这对性染色体有什么区别?
提示:这对性染色体在形态、结构和大小上具有明显差别,大的为X染色体,小的为Y染色体。Y染色体上的基因很少,所以一般位于X染色体上的基因在Y染色体上没有相应的等位基因。
后代性别决定时期是在减数分裂产生配子的过程中吗?
提示:不是,后代性别决定时期是在雌、雄配子结合的时候。
[例1] XY型性别决定的生物,群体中的性别比例为1∶1,原因是( )
A.含X的精子∶含Y的精子=1∶1
B.含X的配子∶含Y的配子=1∶1
C.雌配子∶雄配子=1∶1
D.含X的卵细胞∶含Y的卵细胞=1∶1
解题分析 卵原细胞中的性染色体是XX,减数分裂只会产生含有X染色体的卵细胞。精原细胞中的性染色体是XY,减数分裂后产生的精子含X或Y染色体。含有X染色体的精子和含有X染色体的卵细胞结合受精则为XX个体,表现为雌性。含有Y染色体的精子和含有X染色体的卵细胞结合受精则为XY个体,表现为雄性。所以,群体中的性别比例取决于X精子和Y精子的比例。而通过精原细胞的减数分裂可知,含X的精子与含Y的精子的比例为1∶1。
答案 A
[例2] 下列关于性染色体及性染色体上的基因遗传的说法,正确的是( )
A.各种生物的细胞中都含有性染色体
B.ZW型性别决定生物的体细胞中含有两条异型的性染色体
C.X和Y是一对同源染色体,它们含有的基因都是成对的
D.男性X染色体上的基因只能遗传给他的女儿
解题分析 由性染色体决定性别的生物才有性染色体,雌雄同株的植物(如水稻)无性染色体,A错误;ZW型性别决定的生物,其雌性的体细胞中含有两条异型的性染色体(用Z和W表示),而雄性的体细胞中则含有两条同型的性染色体(均用Z表示),B错误;X和Y是一对同源染色体,但它们的大小不同,有同源区段和非同源区段,含有的基因不都是成对的,如人类的红绿色盲基因只位于X染色体上,Y染色体上不含有其等位基因,C错误;男性X染色体上的基因只能遗传给他的女儿,Y染色体上的基因只能遗传给他的儿子,D正确。
答案 D
知识点三 性染色体上的基因伴随性染色体而遗传
1.伴性遗传
(1)概念:由位于性染色体上的基因所控制的性状表现出与性别相联系的遗传方式称为伴性遗传。
(2)分类
2.人类的伴性遗传
由位于X或Y性染色体上的基因所控制的性状或遗传病会随X或Y染色体的传递而遗传。
(1)伴X染色体隐性遗传
①概念:由X染色体携带的隐性基因所表现的遗传方式称为伴X染色体隐性遗传。
②实例:血友病、红绿色盲等。
假定H、h分别为显性和隐性基因,则与血友病有关的基因型和表型为:男性正常XHY,男性患者XhY,女性正常XHXH,女性携带者XHXh,女性患者XhXh。
③特点:男性患者多于女性患者。
(2)伴X染色体显性遗传
①概念:由X染色体携带的显性基因所表现的遗传方式称为伴X染色体显性遗传。
②实例:抗维生素D佝偻病。
假定致病基因为A,则女性患者基因型为XAXA、XAXa;女性正常基因型为XaXa;男性患者基因型为XAY;男性正常基因型为XaY。
③特点:女性患者多于男性患者。
(3)伴Y染色体遗传
①概念:由Y染色体携带的基因所表现的遗传方式称为伴Y染色体遗传。
②实例:人类外耳道多毛症。
③特点:传男不传女。
如果某一杂交组合产生的子代中,显性或隐性性状在雌、雄个体中的比例相等,则该遗传是否一定不是伴性遗传?
提示:不一定,在伴性遗传中也会出现这种情况,如:XAXa×XaY→XAXa∶XaXa∶XAY∶XaY=1∶1∶1∶1。
有一色盲男孩,其父母色觉正常,外祖父是色盲,试写出该男孩色盲基因的遗传途径。
提示:色盲男孩的基因型为XbY,其父母色觉正常,基因型分别为XBY和XBXb,外祖父是色盲,基因型为XbY,所以该色盲基因的遗传途径为外祖父→母亲→男孩。
[例1] 下列有关抗维生素D佝偻病的叙述,正确的是( )
A.抗维生素D佝偻病是由常染色体上的显性基因控制
B.女性患者体细胞内最多含有两个致病基因
C.人群中抗维生素D佝偻病的男性患者多于女性患者
D.患抗维生素D佝偻病的男性所生的女儿必定患病
解题分析 抗维生素D佝偻病是由X染色体上的显性基因控制,A错误;女性患者体细胞内最多含有四个致病基因(有丝分裂的前期或中期或后期),B错误;人群中抗维生素D佝偻病的女性患者多于男性患者,C错误;患抗维生素D佝偻病的男性(XDY)所生的女儿必定含XD,必定患病,D正确。
答案 D
[例2] 一个性染色体为XXY的男孩,下列情况中,其染色体畸变一定与他的父亲有关的是( )
A.男孩色盲,其父正常,其母色盲
B.男孩色盲,其父正常,其母正常
C.男孩正常,其父色盲,其母正常
D.男孩正常,其父正常,其母色盲
解题分析 设控制色盲的基因为b。A项,其父正常(XBY),其母色盲(XbXb),则该色盲男孩(XbXbY)的产生与其父无关;B项,其父母都正常(XBY、XBXb),该色盲男孩(XbXbY)的产生也与其父无关;C项,其父色盲(XbY)其母正常(XBX-),该正常男孩(XBX-Y)的产生可能与其父有关,也可能与其母有关;D项,其父正常(XBY),其母色盲(XbXb),该正常男孩(XBXbY)的产生一定与其父有关。
答案 D
[例3] 已知果蝇红眼(A)和白眼(a)由位于X染色体Ⅰ区段(非同源区段)上的一对等位基因控制,而果蝇刚毛(B)和截毛(b)由X和Y染色体的Ⅱ区段(同源区段)上的一对等位基因控制,且突变型都表现隐性性状,如下图所示。下列分析正确的是( )
A.若纯种野生型雌果蝇与突变型雄果蝇杂交,则F1中会出现截毛个体
B.若纯种野生型雌果蝇与突变型雄果蝇杂交,则F1中会出现白眼个体
C.若纯种野生型雄果蝇与突变型雌果蝇杂交,则F1中不会出现截毛个体
D.若纯种野生型雄果蝇与突变型雌果蝇杂交,则F1中不会出现白眼个体
解题分析 A项中亲本基因型是XBXB和XbYb,可见F1应全为刚毛个体;B项中亲本基因型是XAXA和XaY,可见F1应全为红眼个体;C项中亲本基因型是XBYB和XbXb,可见F1应全为刚毛个体,不会出现截毛个体;D项中亲本基因型是XAY和XaXa,可见F1雌性全表现为红眼,雄性全表现为白眼。
答案 C
[例4] 家蚕为ZW型性别决定,人类为XY型性别决定,则隐性致死基因(伴Z或伴X染色体遗传)对性别比例的影响是( )
A.家蚕中雄、雌性别比例上升,人类中男、女性别比例上升
B.家蚕中雄、雌性别比例上升,人类中男、女性别比例下降
C.家蚕中雄、雌性别比例下降,人类中男、女性别比例下降
D.家蚕中雄、雌性别比例下降,人类中男、女性别比例上升
解题分析 ZW型性别决定中雄性的性染色体是同型的,隐性致死基因(伴Z)导致雌性个体死亡较多,从而使雄、雌比例上升。XY型性别决定中雌性的性染色体是同型的,隐性致死基因(伴X)导致雄性个体死亡较多,从而使男、女比例下降,B正确。
答案 B
X、Y染色体同源区段的基因的遗传
XY型性别决定的生物雄性体内的一对异型性染色体——X、Y构成了一对特殊的同源染色体,X和Y染色体都有一部分与对方不同源,但也有一部分是同源的。二者关系如图所示:
(1)控制人类红绿色盲和抗维生素D佝偻病的基因只位于B区段。在Y染色体上无相应的等位基因。
(2)控制人类外耳道多毛症的基因只位于D区段,在X染色体上无相应的等位基因。
(3)也可能有控制相对性状的等位基因位于X、Y的同源区段(A、C区段),即可能出现下列基因型:XAYA、XAYa、XaYA、XaYa。
上图中A、C区段为X、Y染色体的同源区段。假设控制某个相对性状的基因A(a)位于X和Y染色体的同源区段,那么这对相对性状在后代雌雄个体中表型也有差别,如
♀XaXa × XaYA♂ ♀XaXa × XAYa♂
↓ ↓
XaYA XaXa XAXa XaYa
知识点四 如何判断基因位于什么染色体上和遗传系谱图分析
1.判断常染色体遗传和伴性遗传的实验设计的方法
方法1:隐性雌×显性雄(一次杂交)
(1)在常染色体上还是在X染色体上
(2)在X、Y染色体的同源区段还是仅位于X染色体上
方法2:相对性状亲本正交和反交(两次杂交)
若正交和反交的实验结果(子代性状分离情况)相同,则为常染色体遗传。
若正交和反交的实验结果(子代性状分离情况)不同,则为伴性遗传。
2.遗传系谱图中遗传病的判断
(1)首先确定是否为伴Y染色体遗传
①若系谱图中女性全正常,患者全为男性,而且患者的父亲、儿子全为患者,则为伴Y染色体遗传。如图:
②若系谱图中,患者有男有女,则不是伴Y染色体遗传。
(2)其次确定是显性遗传还是隐性遗传
①“无中生有”是隐性遗传病,如下图1。
②“有中生无”是显性遗传病,如下图2。
(3)确定是常染色体遗传还是伴X染色体遗传
①在已确定是隐性遗传的系谱中
a.若女患者的父亲和儿子都患病,则最大可能为伴X染色体隐性遗传,如下图3。
b.若女患者的父亲和儿子中有正常的,则一定为常染色体隐性遗传,如下图4。
②在已确定是显性遗传的系谱中
a.若男患者的母亲和女儿都患病,则最大可能为伴X染色体显性遗传,如下图5。
b.若男患者的母亲和女儿中有正常的,则一定为常染色体显性遗传,如下图6。
(4)不能直接确定的类型
若系谱图中无法利用上述特点作出判断,只能从可能性的大小来推断:
①若代代连续,则很可能为显性遗传。
②若男女患者各占约,则很可能是常染色体上的基因控制的遗传病。
③若男女患者数量相差较大,则很可能是性染色体上的基因控制的遗传病,又可分为三种情况:
a.若系谱图中患者男性明显多于女性,则该遗传病最可能是伴X染色体隐性遗传病。
b.若系谱图中患者女性明显多于男性,则该遗传病最可能是伴X染色体显性遗传病。
c.若系谱图中,每个世代表现为父亲有病,儿子全病,女儿全正常,患者只在男性中出现,则更可能是伴Y染色体遗传病。
(5)常用“突破口”(不考虑X、Y同源区段,阴影个体为患者)
[例1] 某XY型的雌雄异株植物,其叶型有阔叶和窄叶两种类型,由一对等位基因控制。用纯种品系进行的杂交实验如下:
实验1:阔叶♀×窄叶♂→子代雌株全为阔叶,雄株全为阔叶
实验2:窄叶♀×阔叶♂→子代雌株全为阔叶,雄株全为窄叶
根据以上实验,下列分析错误的是( )
A.仅根据实验2无法判断两种叶型的显隐性关系
B.实验2结果说明控制叶型的基因在X染色体上
C.实验1、2子代中的雌性植株基因型相同
D.实验1子代雌雄杂交的后代不出现雌性窄叶植株
解题分析 实验2中子代雌株表现父本性状,子代雄株表现母本性状,亲代的母本(窄叶)为隐性性状,父本(阔叶)为显性性状,A错误;子代雌株和雄株的表型不同,说明基因位于X染色体上,B正确;实验1、2子代中雌性植株都为XAXa,C正确;实验1子代为XAXa和XAY,子代雌、雄杂交不出现雌性窄叶植株(XaXa),D正确。
答案 A
[例2] 如图所示为某一遗传病系谱图,该病的遗传方式不可能是( )
A.常染色体显性遗传 B.常染色体隐性遗传
C.伴X染色体显性遗传 D.伴X染色体隐性遗传
解题分析 如果致病基因是显性基因,用A表示,假设致病基因位于常染色体上,亲代的基因型是aa×Aa,则子一代的基因型也是Aa(可以是男性或女性患者)和aa,符合要求;同理可以推出子一代到子二代的遗传情况也符合要求,所以该遗传病的遗传方式可以是常染色体显性遗传。假设致病基因为显性基因且位于X染色体上,则亲代的基因型分别是XaY、XAXA(或AAXa),产生的子一代的基因型分别是XAXa、XAY[或XAXa(女性患者)、XaXa、XAY(男性患者)、XaY],其中XAXa、XaXa、XAY、XaY符合要求;同理可以推出子一代到子二代的遗传情况也符合要求,所以该遗传病的遗传方式可以是伴X染色体显性遗传。如果致病基因是隐性基因,假设致病基因位于常染色体上,亲代的基因型是Aa×aa,则子一代的基因型也是Aa和aa(可以是男性或女性患者)符合要求;同理可以推出子一代到子二代的遗传情况也符合要求,所以该遗传病的遗传方式可以是常染色体隐性遗传。假设隐性致病基因位于X染色体上,则亲代的基因型是XAY×XaXa,产生的子一代的基因型应该是XAXa、XaY(男性患者),没有女性患者,所以该病的遗传方式不可能是伴X染色体隐性遗传。
答案 D
1.下列关于染色体组型的叙述,错误的是( )
A.男性和女性的23对染色体均可分为7组
B.染色体组型体现了生物染色体的数目和形态特征
C.染色体组型具有种的特异性,可用来判断生物亲缘关系
D.二倍体生物的一个配子中含有的全部染色体称为一个染色体组型
答案 D
解析 染色体组型中应包括该生物体细胞内的全部染色体,而配子中只含有体细胞染色体的一半,D错误。
2.下列关于人类性别决定与伴性遗传的叙述,正确的是( )
A.性染色体上的基因都伴随性染色体遗传
B.性染色体上的基因都与性别决定有关
C.体细胞中不含性染色体上的基因
D.初级、次级精母细胞中都含Y染色体
答案 A
解析 基因在染色体上,伴随染色体遗传,所以性染色体上的基因都伴随性染色体遗传,A正确;性染色体上的基因并不都与性别决定有关,如与人类红绿色盲有关的基因在X染色体上,B错误;人的体细胞中有44条常染色体和2条性染色体,所以体细胞中含有性染色体上的基因,C错误;X和Y为同源染色体,在初级精母细胞中一定含有Y染色体,但在减数第一次分裂过程中,由于发生了同源染色体的分离,次级精母细胞中只含X或只含Y,也就是说次级精母细胞有的含X染色体,有的含Y染色体,D错误。
3.某红绿色盲基因携带者的一个初级卵母细胞中,红绿色盲基因(b)的数目和分布情况最可能是( )
A.1个,位于一条染色单体上
B.2个,分别位于一条染色体的两条姐妹染色单体上
C.2个,分别位于一对同源染色体的两条非姐妹染色单体上
D.4个,分别位于一对同源染色体的每条染色单体上
答案 B
解析 该红绿色盲基因携带者的基因型为XBXb,在初级卵母细胞中,由于完成了DNA复制,因此色盲基因复制成了2个,且位于一条染色体的两条姐妹染色单体上,B正确。
4.某病为伴X隐性遗传病,且男患者不育,以下说法正确的是( )
A.该病发病率男女相当
B.男患者的致病基因来自于父亲
C.男患者的双亲均表现为正常
D.男患者的致病基因只能传给女儿
答案 C
解析 伴X隐性遗传病的发病率男高于女,A错误;男患者的致病基因来自于母亲,B错误;男患者的Y染色体来自于父亲,说明父亲可育,是正常的。由于男患者不育,所以女性均能获得可育父亲传来的正常X染色体(相关正常基因为显性),即女性都正常,所以C正确;男患者不育,致病基因不能遗传给下一代,D错误。
5.某种蝇的翅的表型由一对等位基因控制,如果翅异常的雌蝇与翅正常的雄蝇杂交后代中25%为雄蝇翅异常、25%为雌蝇翅异常、25%雄蝇翅正常、25%雌蝇翅正常,那么,翅异常不可能由( )
A.常染色体上的显性基因控制
B.常染色体上的隐性基因控制
C.X染色体上的显性基因控制
D.X染色体上的隐性基因控制
答案 D
解析 如果翅异常由X染色体上的隐性基因控制,则翅异常的雌蝇与翅正常的雄蝇杂交,后代的雌蝇应为正常翅,雄蝇应为异常翅,与题干矛盾。
6.如图为某个色盲家族的遗传系谱图,色盲基因用b表示,请回答下列问题:
(1)11号的色盲基因来自于Ⅰ代个体中的________号。
(2)在这个系谱图中,可以肯定为女性携带者的一共有________人,她们是________________________。
(3)7号和8号再生一个患病儿子的概率为________。
(4)6号的基因型为__________________。
答案 (1)2 (2)5 Ⅰ2、Ⅰ4、Ⅱ7、Ⅱ9、Ⅱ10 (3)
(4)XBXB或XBXb
解析 (1)11号的基因型是XbY,其Xb来自母亲7号,7号的Xb又来自其母亲2号,所以11号的色盲基因来自Ⅰ代个体中的2号。
(2)由解析(1)可知,2号和7号肯定是携带者,由于3号是色盲患者(XbY),其色盲基因肯定要传给女儿,所以9号和10号也肯定是携带者;再由于8号是色盲患者(XbY),其色盲基因只能来自4号,故4号也是携带者,因此可以肯定共有5人是携带者。
(3)7号XBXb×8号XbY→XBXb、XbXb、XBY、XbY,所以7号和8号再生一个患病儿子的概率为。
(4)1号XBY×2号XBXb→XBXB、XBXb、XBY、XbY,所以6号的基因型为XBXB或XBXb。
知识点一 染色体组型
1.染色体组型是将生物体细胞内的全部染色体,按照染色体的大小和形态进行配对、分组和排列所构成的图像。下列关于染色体组型的叙述中,错误的是( )
A.可用来判断生物的亲缘关系
B.有物种的特异性
C.可用于染色体遗传病的诊断
D.能显示基因在染色体上的位置
答案 D
解析 染色体组型能体现该生物染色体数目和形态特征的全貌,有物种的特异性,B正确;染色体组型一般是以处于体细胞有丝分裂中期的染色体的数目和形态来表示,不能显示基因在染色体上的位置,D错误。
2.甲、乙两图可表示某男性细胞中的染色体情况,则相关叙述正确的是( )
A.甲、乙两图均为该男性的染色体组型图
B.与其他22对染色体相比,XY染色体属于非同源染色体
C.乙图中含有92个DNA分子
D.对甲、乙图形的分析有助于判断该男性是否患各种遗传病
答案 C
解析 由染色体组型概念和图像分析可知,乙图为该男性的染色体组型图,A错误;X与Y染色体属于同源染色体,B错误;乙图中有23对同源染色体,46条染色体,92个DNA分子,C正确;对甲、乙图形的分析有助于判断该男性是否患染色体异常遗传病,但是不能判断基因病,D错误。
知识点二 生物的性别主要由性染色体决定
3.下列有关性别决定的叙述,正确的是( )
A.植物体细胞中的染色体都只有常染色体
B.X、Y染色体是一对同源染色体,故其形态和大小基本相同
C.含X染色体的配子是雌配子,含Y染色体的配子是雄配子
D.性染色体上的基因所控制的性状的遗传都随性别不同而有差异
答案 D
解析 某些雌雄异株的植物有常染色体和性染色体之分,A错误;X、Y染色体是一对同源染色体,但其形态和大小不同,B错误;含X染色体的配子既可能是雌配子也可能是雄配子,C错误。
4.调查一个很大的人群时,发现整个人群中男女性别比例基本相等,其原因是( )
①男性产生两种类型的精子且比例为1∶1,女性只产生一种卵细胞 ②女性产生两种卵细胞,男性只产生一种精子 ③男性产生的两种精子与卵细胞结合机会相等 ④女性产生的两种卵细胞与精子结合的机会相等 ⑤含XX染色体的受精卵发育成女性,含XY染色体的受精卵发育成男性
A.①②③ B.②④⑤
C.①③⑤ D.③④⑤
答案 C
解析 男性产生含X或Y的两种类型的精子且比例为1∶1,女性只产生含X的一种卵细胞,①正确,②错误;女性只产生一种卵细胞,④错误。
5.“牝鸡司晨”是指下过蛋的母鸡,变成有鲜艳羽毛会鸣啼的公鸡,该现象现代生物学称之为性反转,性反转的公鸡可育。下列相关叙述正确的是( )
A.上述现象说明表型受环境因素影响
B.母鸡变成公鸡,原因是其性染色体发生了改变
C.鸡的性别决定方式与人类相同
D.该公鸡与正常母鸡交配,其后代性别比例仍为1∶1
答案 A
解析 由于本来是母鸡的基因型,后来变成了公鸡,说明上述现象说明表型受环境因素影响,A正确;母鸡变成公鸡,其性染色体没有发生了改变,母鸡变成公鸡是受到激素的影响,B错误;鸡的性别决定方式是ZW型,而人类的性别决定方式是XY型,两者不一样,C错误;该公鸡ZW与正常母鸡ZW交配,后代ZZ∶ZW=1∶2,其后代性别比例为雌∶雄=2∶1,D错误。
知识点三 性染色体上的基因伴随性染色体而遗传
6.决定果蝇眼色的基因位于X染色体上,其中W基因控制红色性状,w基因控制白色性状。一只红眼雌果蝇与一只红眼雄果蝇杂交,其后代中不可能出现的是( )
A.红眼雄果蝇 B.白眼雄果蝇
C.红眼雌果蝇 D.白眼雌果蝇
答案 D
解析 先写出亲代基因型。红眼雌果蝇:XWXW或XWXw,红眼雄果蝇:XWY。若XWXW×XWY→XWXW(红眼雌果蝇)、XWY(红眼雄果蝇);若XWXw×XWY→XWXW(红眼雌果蝇)、XWXw(红眼雌果蝇)、XWY(红眼雄果蝇)、XwY(白眼雄果蝇)。可见,后代中不可能出现白眼雌果蝇。本题还可以采用直选法将D项选出,因为亲代红眼雄果蝇的基因型为XWY,其中的XW肯定要传给子代雌果蝇,而子代雌果蝇中只要存在一个W基因,就肯定表现为红眼。
7.下列有关性别决定与伴性遗传的叙述(不考虑突变),正确的是( )
A.男性X染色体上的基因既可遗传给女儿又可遗传给儿子
B.性染色体上基因的遗传遵循自由组合定律
C.伴X染色体隐性遗传病,人群中女患者远远多于男患者
D.伴X染色体显性遗传病,男患者的女儿均患病,男患者的儿子可能患病
答案 D
解析 男性X染色体上的基因只能传给女儿,A错误;性染色体上基因的遗传不一定遵循基因自由组合定律,只有非同源染色体上的非等位基因的遗传才遵循基因自由组合定律,B错误;伴X染色体的隐性遗传病,男患者多于女患者,C错误;伴X染色体显性遗传病,男性患者的母亲和女儿都患病,男患者的儿子可能患病,D正确。
8.抗维生素D佝偻病是一种单基因遗传病。下列叙述错误的是( )
A.此病属于伴X显性遗传病,患者女性多于男性
B.均患此病的一对夫妇生下的孩子也均患此病
C.女性患者能产生不含该致病基因的卵细胞
D.不考虑变异的情况下,男性患者的女儿也必定是患者
答案 B
解析 抗维生素D佝偻病是伴X染色体显性遗传病,患者女性多于男性,A正确;均患此病的一对夫妇如XDY和XDXd,可能生下正常的儿子(XdY),B错误;女性患者(如XDXd)能产生不含该致病基因的卵细胞,C正确;男患者一定会将X染色体上的致病基因传递给女儿,又因此致病基因为显性,所以男患者的女儿一定为患者,D正确。
知识点四 如何判断基因位于什么染色体上和遗传系谱图分析
9.果蝇的眼色由一对等位基因(A,a)控制。在纯种暗红眼♀×纯种朱红眼♂的正交实验中,F1只有暗红眼;在纯种朱红眼♀×纯种暗红眼♂的反交实验中,F1雌性为暗红眼,雄性为朱红眼。则下列说法不正确的是( )
A.正、反交实验常被用于判断有关基因所在的染色体类型
B.反交的实验结果说明这对控制眼色的基因不在常染色体上
C.正、反交的子代中,雌性果蝇的基因型都是XAXa
D.若正、反交的F1代中雌、雄果蝇自由交配,其后代表型的比例都是1∶1∶1∶1
答案 D
解析 在不知道显隐性的情况下,通过正交、反交实验可以确定控制眼色的基因是在X染色体上还是常染色体上,A正确;反交实验的子代表现出了和性别相关联,可以判断基因在X染色体上,B正确;根据题干中“在纯种暗红眼♀×纯种朱红眼♂的正交实验中,F1只有暗红眼”,可知显性基因为暗红色基因,由于正交和反交的结果不同,说明控制眼色的这对基因在X染色体上,正交实验中纯种暗红眼♀(XAXA)×纯种朱红眼♂(XaY)得到的F1只有暗红眼:XAXa、XAY,其中雌果蝇的基因型为XAXa,反交实验中纯种朱红眼♀(XaXa)×纯种暗红眼♂(XAY)得到的F1雌性为暗红眼(XAXa),雄性为朱红眼(XaY),C正确;根据C选项,正交的子代基因型为XAXa、XAY,子代自由交配后后代暗红眼雌性∶暗红眼雄性∶朱红眼雄性=2∶1∶1;反交实验中得到的F1雌性为暗红眼(XAXa),雄性为朱红眼(XaY),F1雌雄性个体交配,子代暗红眼雌性∶朱红眼雌性∶暗红眼雄性∶朱红眼雄性=1∶1∶1∶1,故正反交后代自由交配的F2表型及比例不同,D错误。
10.如图是人类某一家族遗传病甲和遗传病乙的遗传系谱图(设遗传病甲与A、a这一对等位基因有关,遗传病乙与另一对等位基因B、b有关,且甲、乙两种遗传病至少有一种是伴性遗传病)。下列有关说法不正确的是( )
A.乙病为伴性遗传病
B.7号和10号的致病基因都来自1号
C.5号的基因型一定是AaXBXb
D.3号与4号再生一个两病皆患男孩的可能性为3/16
答案 B
解析 由3、4均患甲病,其女儿8正常,可知,甲病为常染色体显性遗传病,由“甲、乙两种遗传病至少有一种是伴性遗传病”可知,乙病为伴X隐性遗传病,A正确;7号(XbY)的致病基因来自3号,10号(XbY)的致病基因可能来自1号或2号,B错误;3号的基因型一定是AaXBXb、4号的基因型一定是AaXBY、5号的基因型一定是AaXBXb,C正确;3号与4号再生一个两病皆患男孩的可能性=3/4×1/4=3/16,D正确。
11.果蝇的某对相对性状由等位基因G、g控制,且对于这对性状的表型而言,G对g完全显性。受精卵中不存在G、g中的某个特定基因时会致死。用一对表型不同的果蝇进行交配,得到的子一代果蝇中雌∶雄=2∶1,且雌蝇有两种表型。据此可推测:雌蝇中( )
A.这对等位基因位于常染色体上,G基因纯合时致死
B.这对等位基因位于常染色体上,g基因纯合时致死
C.这对等位基因位于X染色体上,g基因纯合时致死
D.这对等位基因位于X染色体上,G基因纯合时致死
答案 D
解析 由题意“子一代果蝇中雌∶雄=2∶1”可知,该对相对性状的遗传与性别相关联,为伴性遗传,G、g这对等位基因位于X染色体上;由题意“子一代雌蝇有两种表型且双亲的表型不同”可推知:双亲的基因型分别为XGXg和XgY;再结合题意“受精卵中不存在G、g中的某个特定基因时会致死”,可进一步推测:G基因纯合时致死。综上分析,A、B、C均错误,D正确。
12.人的X染色体和Y染色体大小、形态不完全相同,但存在着同源区段(Ⅱ)和非同源区段(Ⅰ、Ⅲ),如图所示。下列有关叙述错误的是( )
A.若某病是由位于非同源区段Ⅲ上的致病基因控制的,则患者均为男性
B.若X、Y染色体上存在一对等位基因,则该对等位基因位于同源区段Ⅱ上
C.若某病是由位于非同源区段Ⅰ上的显性基因控制的,则男性患者的儿子一定患病
D.若某病是由位于非同源区段Ⅰ上的隐性基因控制的,则患病女性的儿子一定是患者
答案 C
解析 Ⅲ区段上基因控制的遗传病为伴Y遗传病,患者全为男性,A正确;若X、Y染色体上存在一对等位基因,这对等位基因应存在于同源区段Ⅱ上,B正确;
Ⅰ区段上显性基因控制的遗传病为伴X显性遗传病,女性患病率高于男性,男性患者的女儿一定患病,C错误;Ⅰ区段上隐性基因控制的遗传病为伴X隐性遗传病,男性患病率高于女性,患病女性的儿子一定是患者,D正确。
13.果蝇的灰身与黑身由一对等位基因(B、b)控制,直毛与分叉毛由另一对等位基因(R、r)控制。下表表示亲代果蝇杂交得到F1代的表型和数目。回答下列问题:
F1
灰身直毛
灰身分叉毛
黑身直毛
黑身分叉毛
雌蝇(只)
82
0
27
0
雄蝇(只)
42
39
14
13
(1)控制直毛与分叉毛的基因位于________染色体上。
(2)亲代雌、雄果蝇的基因型依次为________、________。亲代雄果蝇可产生的配子类型为________________。
(3)若同时考虑这两对相对性状,则F1雌果蝇中杂合子所占比例为________(用分数表示)。
(4)若F1中灰身直毛果蝇自由交配得到F2,F2中黑身直毛所占比例为________(用分数表示)。
(5)若想鉴定F2双杂合灰身直毛雌果蝇基因型,应用基因型为________的雄果蝇进行测交。
答案 (1)X (2)BbXRXr BbXRY BXR、BY、bXR、bY (3)3/4 (4)7/72 (5)bbXrY
解析 (1)亲代果蝇杂交的后代雌蝇均为直毛,雄蝇中直毛∶分叉毛≈1∶1,说明该对基因控制的性状与性别有关,故控制该性状的基因位于X染色体上。
(2)根据分析可知,控制灰身和黑身的基因位于常染色体上,控制直毛和分叉毛的基因位于X染色体上。亲本果蝇杂交后代灰身∶黑身=3∶1,说明灰身为显性性状,亲本均为Bb;雌蝇均为直毛,雄蝇中直毛∶分叉毛≈1∶1,说明直毛是显性性状,且亲本基因型为XRXr、XRY,综合分析,亲代雌、雄果蝇的基因型依次为BbXRXr、BbXRY。亲代雄果蝇BbXRY可产生BXR、bXR、BY、bY共四种类型的配子。
(3)若同时考虑这两对相对性状,亲本基因型为BbXRXr、BbXRY,则F1雌果蝇中纯合子所占比例为1/2×1/2=1/4,故F1雌果蝇中杂合子所占比例为1-1/4=3/4。
(4)亲本基因型为BbXRXr、BbXRY,F1中灰身直毛雌果蝇基因型为B_XRX-(单独分析:1/3BB、2/3Bb;1/2XRXR、1/2XRXr),灰身直毛雄果蝇基因型为B_XRY(单独分析:1/3BB、2/3Bb;XRY),单独分析每对基因的杂交情况,则F1中灰身直毛果蝇自由交配得到的F2中黑身所占比例为2/3×2/3×1/4=1/9,F1中灰身直毛果蝇自由交配得到的F2中直毛所占比例为1/2+1/2×3/4=7/8,综合分析,F2中黑身直毛所占比例为1/9×7/8=7/72。
(5)若想鉴定F2双杂合灰身直毛雌果蝇的基因型,一般选用测交的方法,即选用基因型为bbXrY的雄果蝇进行杂交,根据子代表型的不同进而判断雌果蝇的基因型。
14.已知某昆虫性别决定是XY型,有眼(A)与无眼(a)由常染色体上一对等位基因控制。该昆虫的红眼与白眼由另一对等位基因D/d控制(假定不发生染色体畸变)。回答下列问题:
(1)现有一只白眼雌性个体与一只红眼雄性个体交配,F1雌性个体表现为红眼和无眼,雄性个体表现为白眼和无眼,则白眼对红眼为________性,亲本白眼雌性个体基因型为________。F1白眼雄性个体有________种基因型,让F1的白眼与红眼个体随机交配,产生的后代中纯合白眼雌性个体所占的比例为______________。
(2)该昆虫正常刚毛与小刚毛由另一对等位基因(W/w)控制,且正常刚毛为显性性状,雌雄昆虫均有正常刚毛与小刚毛类型。
现有若干正常刚毛与小刚毛的雌雄果蝇,用一次杂交说明这对基因位于常染色体上还是X染色体上。请写出实验思路,并用文字和遗传图解说明这对基因位于X染色体上。
答案 (1)隐 AaXdXd 2 1/9 (2)用多对小刚毛雌性果蝇与正常刚毛雄性果蝇杂交,观察后代的表型及其比例
P 小刚毛♀ 正常刚毛♂
XwXw × XWY
↓
F1 XWXw XwY
正常刚毛♀ 小刚毛♂
结论:正常刚毛与小刚毛基因位于X染色体上
解析 (1)一只白眼雌性个体与一只红眼雄性个体交配,F1雌性个体表现为红眼和无眼,雄性个体表现为白眼和无眼,据分析可知,亲本基因型为AaXdXd、AaXDY,红眼为显性性状。F1中有1/8AAXDXd、2/8AaXDXd、1/8aaXDXd、1/8AAXdY、2/8AaXdY、1/8aaXdY,F1白眼雄性个体的基因组成为A_XdY,让F1的白眼(A_XdY)与红眼个体(A_XDXd)随机交配,产生的后代中纯合白眼雌性个体(AAXdXd)所占的比例为2/3×2/3×1/2×1/2=1/9。
(2)正常刚毛为显性性状,要用一次杂交说明这对基因位于常染色体上还是X染色体上,可利用显性雄性与隐性雌性杂交,即用多对小刚毛雌性果蝇XwXw与正常刚毛雄性果蝇XWY杂交,观察后代的表型及其比例,如果子代表现与性别相关联或雄性全为小刚毛,雌性全为正常刚毛,则说明正常刚毛与小刚毛基因位于X染色体上,图解如下:
P 小刚毛♀ 正常刚毛♂
XwXw × XWY
↓
F1 XWXw XwY
正常刚毛♀ 小刚毛♂
结论:正常刚毛与小刚毛基因位于X染色体上。
15.已知猩红眼和亮红眼为控制果蝇眼色的一对相对性状,由等位基因A、a控制,圆形眼和棒状眼为控制果蝇眼形的一对相对性状,由等位基因B、b控制。现有一对雌雄果蝇交配,得到F1表型及比例如下表:
猩红圆眼
亮红圆眼
猩红棒眼
亮红棒眼
雄蝇
3/16
1/16
3/16
1/16
雌蝇
0
0
6/16
2/16
(1)两对相对性状中,属于显性性状的是________和________。
(2)控制眼色的基因位于________上(填“常染色体”或“性染色体”),控制眼形的基因位于________上(填“常染色体”或“性染色体”)。
(3)请根据表格中子代的性状表现写出亲本的基因型________________。
答案 (1)猩红眼 棒眼 (2)常染色体 性染色体
(3)AaXBXb、AaXBY
解析 (1)(2)由于果蝇眼形在子代雌雄个体中所占比例不同,且在雄性果蝇中有圆眼和棒眼,雌性果蝇中只有棒眼,所以控制眼形的基因位于X染色体上,又由于子代中棒眼∶圆眼=3∶1,可得出棒眼为显性性状;而眼色的遗传在子代雌雄个体中所占比例相同,所以可推知控制眼色的基因位于常染色体上,又由于猩红眼∶亮红眼=3∶1,可得出猩红眼为显性性状。
(3)首先判断亲本中控制眼色的基因组成,由于后代中猩红眼∶亮红眼=3∶1,属于杂合子自交类型,所以两亲本的基因组成都是Aa;再判断亲本中控制眼形的基因组成,由于子代雌蝇中全部是棒眼,雄蝇中棒眼和圆眼各占一半,所以两个亲本的相关基因组成分别是XBXb、XBY。综合上述分析,得出亲本的基因组成是AaXBXb、AaXBY。
相关资料
更多

