精品解析:湖北省武汉市武汉外国语学校美加分校2021-2022学年九年级上学期9月学情调研化学试题(原卷版)
展开2021-2022学年湖北省武汉外国语学校美加分校九年级(上)学情调研化学试卷(9月份)
1. 下列变化中,前者是物理变化,后者是化学变化的是
A 冰雪融化 火药爆炸 B. 木条燃烧 酒精挥发
C 矿石粉碎 衣服晾干 D. 葡萄酿酒 牛奶变酸
2. 下列物质的用途没有利用该物质的化学性质的是
A. 氮气充入食品包装袋防腐
B. 稀有气体用于霓虹灯
C. 二氧化碳用于鉴别澄清的石灰水和蒸馏水
D. 氧气用于医疗急救
3. 一元硬币的外观具有银白色金属光泽,一些同学认为它可能是铁制的。在讨论时,甲同学说:“我们可以先拿磁铁吸一下”,就这一过程而言,属于科学探究中的
A 提出假设 B. 观察现象 C. 设计实验 D. 作出结论
4. 下列常见仪器的使用正确的是
A. 量筒不仅可以测量液体的体积,还可用作化学反应的容器
B. 烧杯加热时应放置在石棉网上,试管可以直接受热
C. 称量一定质量的药品,若指针偏向左侧,应向右盘加砝码至天平平衡为止
D. 熄灭酒精灯时,可用灯帽盖灭,也可用嘴吹灭
5. 某学生量取液体,第一次俯视读数为40mL,将液体倒出一部分后,仰视读数为25mL,则该同学实际倒出的液体体积为( )
A. 大于15mL B. 小于15mL C. 等于15mL D. 无法确定
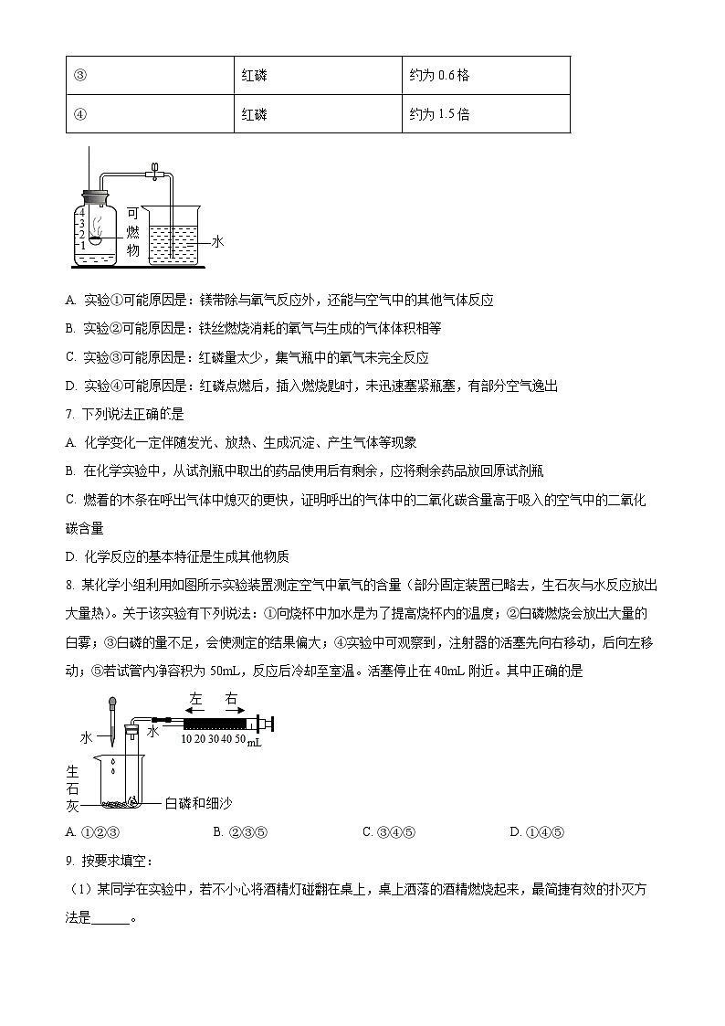
6. 某同学利用如图所示装置,选用不同可燃物测定空气里氧气的含量。实验起始时在集气瓶中装入少量水,并将水面上方空间分为五等份。将燃烧匙内的可燃物加热至燃烧或红热后,伸入瓶中塞紧瓶塞。冷却至室温后打开弹簧夹,记录数据如表(装置的气密性良好)。下列有关解释不合理的是
实验编号 | 可燃物 | 进入集气瓶中水的高度 |
① | 镁带 | 等于3格 |
② | 铁丝 | 几乎为0 |
③ | 红磷 | 约为0.6格 |
④ | 红磷 | 约为1.5倍 |
A. 实验①可能原因是:镁带除与氧气反应外,还能与空气中的其他气体反应
B. 实验②可能原因是:铁丝燃烧消耗的氧气与生成的气体体积相等
C. 实验③可能原因是:红磷量太少,集气瓶中的氧气未完全反应
D. 实验④可能原因是:红磷点燃后,插入燃烧匙时,未迅速塞紧瓶塞,有部分空气逸出
7. 下列说法正确是
A. 化学变化一定伴随发光、放热、生成沉淀、产生气体等现象
B. 在化学实验中,从试剂瓶中取出的药品使用后有剩余,应将剩余药品放回原试剂瓶
C. 燃着的木条在呼出气体中熄灭的更快,证明呼出的气体中的二氧化碳含量高于吸入的空气中的二氧化碳含量
D. 化学反应的基本特征是生成其他物质
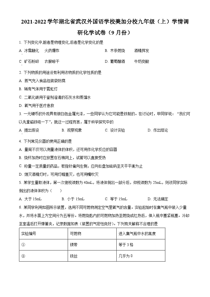
8. 某化学小组利用如图所示实验装置测定空气中氧气的含量(部分固定装置已略去,生石灰与水反应放出大量热)。关于该实验有下列说法:①向烧杯中加水是为了提高烧杯内的温度;②白磷燃烧会放出大量的白雾;③白磷的量不足,会使测定的结果偏大;④实验中可观察到,注射器的活塞先向右移动,后向左移动;⑤若试管内净容积为50mL,反应后冷却至室温。活塞停止在40mL附近。其中正确的是
A. ①②③ B. ②③⑤ C. ③④⑤ D. ①④⑤
9. 按要求填空:
(1)某同学在实验中,若不小心将酒精灯碰翻在桌上,桌上洒落的酒精燃烧起来,最简捷有效的扑灭方法是______。
(2)倾倒液体时试剂瓶的标签没有面向手心,后果是______。
(3)小明同学需要量取50mL的水并加热至沸腾,在此实验过程中需要用到的仪器是______。
(4)张老师让小明同学用托盘天平称量食盐,发现指针向左偏转,接下来小明应进行的操作是______。
10. 氧气是一种化学性质比较活泼的气体,可以与许多物质发生化学反应。如图是探究氧气化学性质的实验。
(1)图丁中夹持木炭的仪器名称是___________。
(2)图丁中木炭在氧气里燃烧的反应的文字表达式为___________。
(3)甲、乙、丙的集气瓶里都预先加入少量水,但其目的各不相同。装置乙中加少量水的目的是___________。
(4)写出丙实验中的实验现象___________;实验过程中没有观察明显的火星四射现象,可能的原因是___________。
11. 下列物质中:①海水;②洁净的空气;③澄清石灰水;④液氧;⑤加碘食盐;⑥冰水混合物;⑦二氧化碳;⑧稀有气体;⑨人呼出的气体;⑩密闭容器内红磷燃烧后剩余的气体。
(1)其中属于混合物的是______(填序号,下同),属于纯净物的是______。
(2)请选用一种物质鉴别空气、氧气和二氧化碳______。
A. 带火星的木条 B. 燃着的木条 C. 澄清石灰水
(3)利用如图装置探究“人体吸入空气中的二氧化碳与呼出气体中的二氧化碳含量”。
①Ⅱ瓶中所装试剂的作用为______。
②能证明人吸入空气中二氧化碳含量低于呼出气体的实验现象是______。
12. 1860年,英国化学家法拉第在为少年儿童所做的化学讲座中用蜡烛和玻璃导管做了一个十分有趣的“子母火焰”实验,如图。
①他将玻璃导管的一端插入蜡烛火焰(母火焰)的中心部位后,把燃着的火柴放在导管另一端的尖嘴处,发现尖嘴处也出现了火焰(子火焰)。
②他用湿冷的毛巾包住导管,发现子火焰熄灭。
③拿下导管去掉毛巾,发现导管内壁附有冷凝的固体。
请根据以上实验过程中现象,回答下列问题:
(1)你认为导管内冷凝的固体的主要成分应该是____________。
(2)子火焰中的可燃物是______________,蜡烛能产生子母火焰这一现象是由石蜡的性质决定的,其中,化学性质是________________,物理性质是____________;
(3)该实验成功的关键有两点:一是做该实验时,导气管不宜过长,否则不能产生子火焰,其原因是_____;二是导气管必须插入母火焰的焰心处,若是插到外焰中也不能产生子火焰,其原因是_________。
13. 如图所示,甲为老师演示的测定空气中氧气含量的实验,乙为兴趣小组设计的相关改进实验。实验前,乙中集气瓶(容积为230mL)内装有20mL水,量筒(规格为100mL)内装有一定量的水,初始读数为70mL,实验时把预先加热过的玻璃棒按下与白磷接触,反应结束并冷却后量筒内读数为30mL。(提示:白磷与红磷的化学性质相似,在40℃就能够燃烧)
(1)请写出该反应的文字表达式______。
(2)该实验全过程中看到的现象:______。
(3)列式并计算空气中氧气的体积分数:______。
(4)经过计算发现实验结果发生了偏差,可能的原因是______。
精品解析:湖北省武汉市外国语学校美加分校2022-2023学年九年级上学期12月月考化学试题(原卷版): 这是一份精品解析:湖北省武汉市外国语学校美加分校2022-2023学年九年级上学期12月月考化学试题(原卷版),共6页。试卷主要包含了 用如图装置可以完成以下实验, 已知等内容,欢迎下载使用。
精品解析:湖北省武汉市江岸区武汉市第二寄宿学校2021-2022学年九年级上学期9月月考化学试题(原卷版): 这是一份精品解析:湖北省武汉市江岸区武汉市第二寄宿学校2021-2022学年九年级上学期9月月考化学试题(原卷版),共8页。试卷主要包含了选择题,非选择题等内容,欢迎下载使用。
精品解析:湖北省武汉市汉阳区部分学校2021-2022学年九年级四月月考化学试题(原卷版): 这是一份精品解析:湖北省武汉市汉阳区部分学校2021-2022学年九年级四月月考化学试题(原卷版),共6页。试卷主要包含了选择题等内容,欢迎下载使用。

