数学7.1 普查与抽样调查优秀巩固练习
展开7.1-7.2 普查与抽样调查及统计图的选择
全面调查:为特定的目的对全部考察对象进行的调查,叫做全面调查。全面调查有时也叫普查(如:人口普查)。
全面调查的优缺点:全面调查收集到的数据全面、准确,但一般花费多、工作量大,耗时长,而且某些调查不宜用全面调查(例如:测试一批白炽灯的使用寿命或某型号导弹的杀伤半径等)。
抽样调查:抽取一部分对象进行调查,根据调查样本数据数据推断全体对象的情况叫抽样调查。
所要考察的全体对象叫总体,组成总体的每一个考察对象叫个体,被抽取的那部分个体组成总体的一个样本,样本中个体的数目叫这个样本的容量(样本容量没有单位)。
抽样调查的优缺点:抽样调查的调查范围小,花费少、工作量较小,省时的特点便于进行,但抽取的样本是否具有代表性,直接关系到对总体估计的准确程度。
抽样调查的相关概念:
总体:所要考察的全体对象叫总体,
个体:组成总体的每一个考察对象叫个体,
样本:被抽取的那部分个体组成总体的一个样本,
样本容量:样本中个体的数目叫这个样本的容量(样本容量没有单位)。
统计调查的一般步骤:
1、明确问题 2、确定对象 3、选择合适的调查方法和形式
4、展开调查 5、统计并整理调查结果 6、分析调查结果并得出结论。
条形统计图:用宽度相同的“条形”的高度描述数据的变化情况。
特点:①能清楚地表示出每个项目中的具体数目;②易于比较数目之间的差别。③较简单,易绘制。
缺点:对于条形统计图,人们习惯于由条形柱的高度看相应的数据,即条形柱的高度与相应的数据成正比,若条形柱的高度与数据不成正比,就容易给人造成错觉。
扇形统计图:扇形圆心角的度数=该统计项目占总体的百分比×360°
特点:①用扇形的面积表示部分在总体中所占的百分比;②易于显示每组数据相对于总数的大小。
缺点:在两个扇形统计图中,若一个统计图中的某一个量所占的百分比比另一个统计图中的某个量所占的百分比多,这样容易造成第一个统计量比第二个统计量大的错误理解。
折现统计图:以折线的上升或下降来表示统计数量的增减变化的统计图。
特点:①能清楚的反映事物的变化情况;②显示数据的变化趋势。
缺点:在折线图中,若横坐标被压缩,纵坐标被放大,此时的折线统计图中的统计量变化量变化明显,
反之,统计量变化缓慢。
【题型一】全面调查与抽样调查的选择
【典题1】(2022春·江苏淮安·八年级统考期中)以下调查中,最适合用来全面调查的是( )
A.调查柳江流域水质情况 B.了解全国中学生的心理健康状况
C.了解全班学生的身高情况 D.调查春节联欢晚会收视率
巩固练习
1.()(2022春·江苏泰州·八年级校联考期中)在下列四项调查中,方式正确的是
A.了解本市中学生每天学习所用的时间,采用全面调查的方式
B.为保证运载火箭的成功发射,对其所有的零部件采用抽样调查的方式
C.了解某市每天的流动人口数,采用全面调查的方式
D.了解全市中学生的视力情况,采用抽样调查的方式
2.()(2022春·江苏扬州·八年级校联考期中)下列调查中,适宜采用全面调查方式的是( )
A.考察某市市民保护海洋的意识 B.了解一批手机电池的使用寿命
C.调查某品牌食品的色素含量是否超标 D.了解全班学生参加社会实践活动的情况
3.()(2022春·江苏苏州·八年级校考期末)下列调查中,适宜采用抽样调查的是( )
A.调查某批次医用口罩的合格率 B.了解某校八年级一班学生的视力情况
C.了解100张百元钞票中有没有假钞 D.调查神舟十四号载人飞船各零部件的质量
4.()(2022春·江苏苏州·八年级苏州中学校考期中)下列调查中,最不适合采用普查的是( )
A.某校学生每天收看“新闻联播”的次数 B.某品牌灯泡的使用寿命
C.长江中现有鱼的科类 D.某小区居民垃圾分类的意识
【题型二】理解总体、个体、样本、样本容量
【典题1】(2022春·江苏连云港·八年级统考期中)今年我市有近4万名考生参加中考,为了解这些考生的数学成绩,从中抽取1000名考生的数学成绩进行统计解析,以下说法正确的是( )
A.这1000名考生是总体的一个样本 B.近4万名考生是总体
C.每位考生的数学成绩是个体 D.1000名学生是样本容量
巩固练习
1.()(2022春·江苏无锡·八年级校联考期中)某市有5500名学生参加考试,为了了解考试情况,从中抽取1000名学生的成绩进行统计分析,在这个问题中,有下列三种说法:①1000名考生是总体的一个样本;②5500名考生是总体;③样本容量是1000.其中正确的说法有( )
A.0种 B.1种 C.2种 D.3种
2.()(2022秋·江苏泰州·八年级统考期末)为了解某市2021年10000名考生的数学中考成绩,从中抽取了200名考生的成绩进行统计,在这个问题中,下列说法:①这10000名考生的数学中考成绩的全体是总体;②每个考生是个体;③从中抽取的200名考生的数学中考成绩是总体的一个样本;④样本容量是200名.其中说法正确的是( )
A.①③ B.①④ C.②③ D.②④
3.()(2022秋·江苏盐城·八年级期末)某市有5500名学生参加考试,为了了解考试情况,从中抽取1000名学生的成绩进行统计分析,下列4种说法中,其中正确的是( )
A.1000名考生是总体的一个样本 B.样本容量是1000名
C.5500名考生是总体 D.1000名学生的成绩是总体的一个样本
4.()(2022春·江苏盐城·八年级统考期中)某市今年共有12万名考生参加中考,为了了解这12万名考生的数学成绩,从中抽取了1500名考生的数学成绩进行统计分析.在这次调查中,被抽取的1500名考生的数学成绩是______.(填“总体”,“样本”或“个体”)
【题型三】从条形统计图获取信息
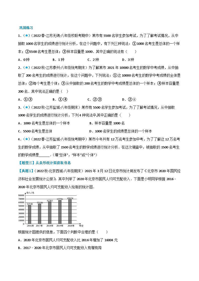
【典题1】(2022秋·北京西城·八年级期末)2021年3月12日北京市统计局发布了《北京市2020年国民经济和社会发展统计公报》,其中列举了2020年北京市居民人均可支配收入.下面是小明同学根据2016﹣2020年北京市居民人均可支配收入绘制的统计图.
根据统计图提供的信息,下面四个判断中合理的是( )
A.2020年北京市居民人均可支配收入比2016年增加了16004元
B.2017﹣2020年北京市居民人均可支配收入有增有降
C.2017年北京市居民人均可支配收入的增长率约为8.9%
D.2017﹣2020年北京市居民人均可支配收入增长率最大的年份是2020
巩固练习
1.()(2022春·河北秦皇岛·八年级统考期中)如图,小明用条形统计图记录某地汛期一个星期的降雨量,如果日降雨量在25 mm及以上为大雨,那么这个星期下大雨的天数为( )
A.3天 B.4天 C.5天 D.6天
2.()(2022·河北石家庄·八年级校联考期中)如图是某超市2017~2021年的销售额及其增长率的统计图,下面说法中正确的是( )
A.这5年中,销售额先增后减再增
B.这5年中,增长率先变大后变小
C.这5年中,销售额一直增加
D.这5年中,2021年的增长率最大
3.()(2022春·河北秦皇岛·八年级统考期中)某中学各年级人数如图所示,根据图中的信息,下列结论不正确的是( )
A.七、八年级的人数相同 B.九年级的人数最少
C.女生人数多于男生人数 D.女生人数少于男生人数
【题型四】从扇形统计图获取信息
【典题1】(2022春·河北石家庄·八年级统考期中)小明同学根据全班同学的血型情况绘制了如图所示的扇形统计图,已知A型血的有15人,则AB型血的有( )
A.5人 B.8人 C.10人 D.20人
巩固练习
1.()(2022春·福建厦门·八年级厦门市湖滨中学校考期中)某校准备为八年级学生开设A,B,C,D,E,F共6门选修课,随机抽取了部分学生对“我最喜欢的一门选修课”进行调查,并将调查结果绘制成如图所示的统计图表(不完整).下列说法正确的是( )
选修课 | A | B | C | D | E | F |
人数 | 40 |
| 48 |
| 80 |
|
A.这次被调查的学生人数为480人
B.喜欢选修课C对应扇形的圆心角为60°
C.喜欢选修课A的人数最少
D.这次被调查的学生喜欢选修课F的人数为80人
2.()(2022秋·山西临汾·八年级统考期末)某班学生在课外活动参加文娱、美术、体育小组的人数之比为,则在这三个小组构成的扇形统计图中,表示体育小组人数的扇形的圆心角为( )
A. B. C. D.
3.()(2022春·河北邢台·八年级校考期末)如图是某饰品店甲,乙,丙,丁四种饰品出售情况的扇形统计图,若想销量更大,获利更多,该店进货时,应多进的饰品是( )
A.甲 B.乙 C.丙 D.丁
4.()(2022春·河北保定·八年级统考期中)2021年2月1日,教育部印发的关于加强中小学生手机管理工作的通知指出,中小学生原则上不得将个人手机带入校园,禁止带入课堂某校针对这个通知随机调查了若干名家长对带手机进校园的态度并制成了统计图如图,赞成学生带手机进校园的家长有22人,则反对学生带手机进校园的家长有( )
A.140人 B.120人 C.220人 D.100人
5.()(2022秋·陕西汉中·八年级统考期末)如图,整个圆代表八年级全体同学参加数学拓展课的总人数,其中参加“生活数学”拓展课的人数占总人数的,则图中表示“生活数学”拓展课人数的扇形是( )
A.M B.N C.P D.Q
【题型五】条形统计图与扇形统计图综合
【典题1】(2022秋·吉林长春·八年级长春市第二实验中学校考期末)设中学生体质健康综合评定成绩为分,满分为分.规定:为级,为级,为级,为级,现随机抽取福海中学部分学生的综合评定成绩,整理并绘制成如图所示的两幅不完整的统计图.
请根据图中的信息,解答下列问题:
(1)在这次调查中,一共抽取了___________名学生,___________;
(2)补全条形统计图;
(3)扇形统计图中级对应的扇形的圆心角为___________.
巩固练习
1.()(2022春·江苏泰州·八年级统考期末)今年是中国共青团成立100周年,我市某中学团委开展了“永远跟党走,喜迎二十大”主题教育活动.为了了解这次宣传活动的效果,学校从全校1200名学生中随机抽取了部分学生进行知识测试,并将测试成绩分为A,B,C,D,E五个等级,绘制成了统计图.
(1)求扇形统计图中“B”所对应的圆心角的度数;
(2)对于这次调查,下列推断合理的序号是______;
①调查的样本容量是1200;
②个体是每个学生的知识测试等级;
③条形统计图中“D”等级的人数超过“A”等级的人数的一半;
④扇形统计图主要用于表示总体中各部分所占的百分比.
(3)如果测试成绩为A、B等级的均为优秀,请估计该校成绩优秀的学生人数.
2.()(2022春·江苏南京·八年级校联考期中)某校学生在劳动技能培训后参加了一次考核,考核成绩分为“不合格”、“合格”、“优秀”三个等级.随机抽取其中若干名学生的考核成绩并制成如下的统计图,已知培训后成绩“不合格”的人数和成绩“优秀”的人数相等.请回答下列问题:
(1)本次抽样调查的样本容量是______;
(2)将图①补充完整;
(3)估计该校900名学生中,培训后考核成绩为“合格”的学生人数.
【题型六】从折线统计图获取信息
【典题1】(2022春·河北石家庄·八年级统考期中)如图是甲、乙两公司近几年销售收入情况的折线统计图,根据统计图得出下列结论,其中正确的是( )
A.甲公司近几年的销售收入增长速度比乙公司快
B.乙公司近几年的销售收入增长速度比甲公司快
C.甲、乙两公司近几年的销售收入增长速度一样快
D.不能确定
巩固练习
1()(2022春·河北石家庄·八年级统考期中)新学期开学后,小红第1至第6周每周零花钱收支情况如图所示,6周后小红的零花钱一共还剩( )
A.22元 B.23元 C.25元 D.27元
2.()(2022春·河北保定·八年级统考期末)某1日-10日,甲、乙两人的手机“微信运动”步数统计图如图所示,则下列错误的结论是( )
A.1日-10日,甲的步数逐天增加, B.1日-5日,乙的步数逐天减少
C.第9日,甲、乙两人的步数正好相等 D.第11日,甲的步数一定比己的步数多
3.()(2022春·江苏盐城·八年级统考期末)甲、乙两超市在1-5月间的盈利情况统计图如图所示,下列结论正确的是( )
A.甲超市的利润逐月减少 B.乙超市在6月份的利润必然超过甲超市
C.乙超市的利润逐月增加 D.3月份两家超市利润相同
【题型七】选择合适的统计图
【典题1】(2022春·江苏淮安·八年级统考期中)要反映某地一天内气温的变化情况宜采用( )
A.条形统计图 B.扇形统计图 C.频数分布直方图 D.折线统计图
巩固练习
1.()(2022秋·河南南阳·八年级统考期末)要直观介绍空气中各成分的百分比,最适合使用的统计图是( ).
A.条形统计图 B.折线统计图 C.扇形统计图 D.统计表
2.()(2022秋·山西晋城·八年级统考期末)要表示一个家庭一年用于“教育”, “服装”,“食品”,“其他”这四项的支出各占家庭本年总支出的百分比,从“扇形统计图”,“条形统计图”,“折线统计图”中选择一种统计图,最适合的统计图是_______.
【同步讲义】苏科版数学八年级下册:期末模拟卷 讲义: 这是一份【同步讲义】苏科版数学八年级下册:期末模拟卷 讲义,文件包含八年级下学期期末模拟卷原卷版docx、八年级下学期期末模拟卷解析版docx等2份试卷配套教学资源,其中试卷共28页, 欢迎下载使用。
【同步讲义】苏科版数学八年级下册:期中模拟卷 讲义: 这是一份【同步讲义】苏科版数学八年级下册:期中模拟卷 讲义,文件包含八年级下学期期中模拟卷原卷版docx、八年级下学期期中模拟卷解析版docx等2份试卷配套教学资源,其中试卷共36页, 欢迎下载使用。
【同步讲义】苏科版数学八年级下册:9.4.3 正方形 讲义: 这是一份【同步讲义】苏科版数学八年级下册:9.4.3 正方形 讲义,文件包含943正方形原卷版docx、943正方形解析版docx等2份试卷配套教学资源,其中试卷共57页, 欢迎下载使用。

