高中地理人教版 (2019)选择性必修3 资源、环境与国家安全第一章 自然环境与人类社会第三节 环境问题及其危害优秀练习
展开第一章 自然环境与人类社会
第三节 环境问题及其危害
课程标准 | 课标解读 |
结合实例,说明自然资源的数量、质量、空间分布与人类活动的关系。 | 1.结合资料分析,理解环境问题的产生原因。(综合思维) 2.通过实例分析,总结归纳人类所面临的主要环境问题及分布。(区域认知) 3.运用资料分析,理解环境问题的主要危害及应对措施。(人地协调观) |
知识点01 环境问题的产生
1.自然系统
(1)特点
①由太阳能持续供给能量,物质能够从无机环境进入 生命体 ,最终又回到无机环境,从而完成物质的循环与能量的 流动 。
②自然环境能够通过 自我调节 来维持稳定 。
(2)对人类的要求:对自然环境的改变要限制在自然环境的可承受范围之内,不能损害自然环境的 服务功能 。
2.环境问题的产生
(1)原因:工业革命后,资源的消费和 废弃物 的排放数量剧增,人类对自然环境的影响已在某些方面超过自然环境的调节能力,损害自然环境的 支撑服务功能 ,使自然环境偏离应有的稳定状态,产生环境问题。
(2)主要表现:大气污染、水污染、生态退化、全球变暖等。
3.影响环境问题的主要因素
(1)人口数量:数量增加→所需要的自然 资源数量 和排放的废弃物数量增加。
(2)人均资源消费量:人均资源消费量越高,对环境的影响越大。
(3)技术水平:技术越发达,人类对自然环境影响的程度越大;可通过研发环境友好技术,提高资源利用率和废弃物处理能力,降低对自然环境的负面影响。
【注意】人均资源消费量与经济发展水平密切相关。一般而言,经济发展水平越高,人均资源消费量越大,反之则越小。
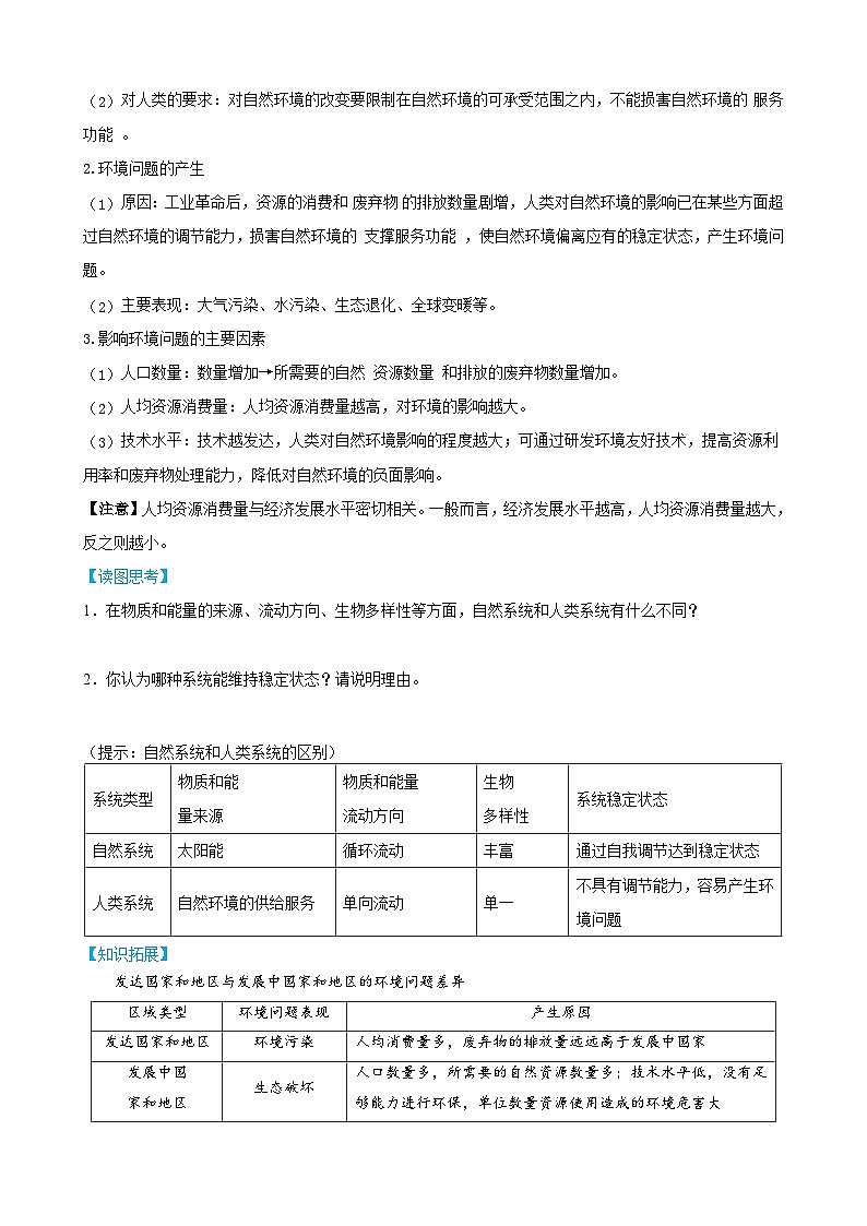
【读图思考】
1.在物质和能量的来源、流动方向、生物多样性等方面,自然系统和人类系统有什么不同?
2.你认为哪种系统能维持稳定状态?请说明理由。
(提示:自然系统和人类系统的区别)
系统类型 | 物质和能 量来源 | 物质和能量 流动方向 | 生物 多样性 | 系统稳定状态 |
自然系统 | 太阳能 | 循环流动 | 丰富 | 通过自我调节达到稳定状态 |
人类系统 | 自然环境的供给服务 | 单向流动 | 单一 | 不具有调节能力,容易产生环境问题 |
【知识拓展】
发达国家和地区与发展中国家和地区的环境问题差异
区域类型 | 环境问题表现 | 产生原因 |
发达国家和地区 | 环境污染 | 人均消费量多,废弃物的排放量远远高于发展中国家 |
发展中国 家和地区 | 生态破坏 | 人口数量多,所需要的自然资源数量多;技术水平低,没有足够能力进行环保,单位数量资源使用造成的环境危害大 |
【即学即练1】
近年来,我国中东部地区频繁发生严重的雾霾天气,给人们的生活和健康带来了极大影响。2020年1月,湖北武汉经历了一次长达21天的雾霾天气,雾霾期间空气中PM2.5(直径≤2.5pum的空气悬浮物,其日均浓度大于250μg/m3时属于严重污染)浓度较高。图甲示意2020年1月武汉气象要素和PM2.5浓度随时间变化情况,图乙示意武汉空气严重污染期间平均温度的垂直分布。据此完成下面小题。
1.图示时期,武汉的空气严重污染( )
A.消散时间慢 B.形成速度快 C.不受逆温影响 D.持续时间长
2.武汉空气严重污染期间的污染物主要来自( )
A.黄土高原 B.四川盆地 C.武汉市区 D.华北平原
3.一般情况下,不利于我国中东部地区雾霾消散的主要气象因子有( )
①风力小 ②对流强烈 ③气温上冷下热 ④气温上热下冷
A.①④ B.②④ C.①③ D.②③
【答案】1.B 2.D 3.A
【解析】1.据图甲可知,1月4日、18日前后武汉空气严重污染,这期间PM2.5浓度上升速度快,下降速度也快,说明武汉空气严重污染形成速度和消散速度均较快,A错误,B正确;据图乙可知,武汉空气严重污染期间气温垂直递减率小于0.6℃/100m,出现了逆温现象,逆温使得大气对流减弱,污染物不易扩散,是污染严重的原因之一,C错误:武汉空气严重污染都只持续了一天左右,持续时间较短,D错误。故选B。
2.据图甲分析可知,武汉空气严重污染期间以北风为主,且风速较大,说明该期间的污染物主要是由北风吹来的,即污染物最可能主要来自华北平原,D正确;黄土高原和武汉之间有山脉阻挡,污染物不易到达此地,A错误;四川盆地位于武汉的西侧,B错误;读图可知,武汉市在此期间出现的污染情况与北风呈明显正相关性,故污染物直接来自于武汉市区的可能性不大,C排除。故选D。
3.结合所学可知,正常情况下,对流层温度为上冷下热,近地面空气会上升,有利于污染物扩散,但在逆温情况下,气温垂直递减率小,甚至出现下冷上热的情况,就不利于污染物的扩散,故②③均为利于雾霾扩散的情况,而④不利于雾霾消散;在水平方向上,若风力小,也不利于雾霾的扩散,①正确。即①④正确,A正确,BCD错误。故选A。
【点睛】一般情况下,大气温度随着高度增加而下降,可是在某些天气条件下,地面上空的大气结构会出现气温随高度增加而升高或气温垂直递减率小于0.6℃/100m的反常现象,气象学上称之为“逆温”,发生逆温现象的大气层称为“逆温层”。逆温现象一定程度上可以抑制沙尘暴的发生,对飞机的飞行也十分有利,也可应用于谷物种植,提高产量及质量,但大多数时候也会带来显著的大气污染。
知识点02 环境问题的危害
1.使自然环境的服务功能受到损害。
(1) 供给服务功能下降→自然资源稀缺甚至枯竭。
(2) 调节服务功能失常→环境污染与生态退化加剧,增加 自然灾害 的风险。
(3) 文化服务功能降低→降低人的舒适感、审美体验。
2.影响生活质量,危害人类健康。
3.环境问题制约社会经济发展。
【即学即练2】
通过对影响海南岛热带气旋的研究,发现其环流结构会改变周边大范围的降水:湿度、风、光照、温度等要素,从而影响区域臭氧浓度。近地面大气中臭氧浓度过高会对人类及生态环境造成危害。据此完成下面小题。
4.海南岛近地面臭氧重度污染多发生在热带气旋边缘,原因是热带气旋边缘( )
①风力微弱②降水量大③气流下沉④降温较快
A.①② B.②④ C.③④ D.①③
5.与夏季比,热带气旋在秋季更易引发臭氧重度污染,是由于海南岛秋季( )
A.湿度偏大,温度偏低 B.温度偏高,风力偏大
C.湿度偏小,光照偏强 D.光照偏弱,风力偏小
【答案】4.D 5.C
【解析】4.热带气旋中心附近盛行上升气流,边缘和台风眼盛行下沉气流,风力较弱,降水少,多晴天,增温较快,①③正确②④错误。故ABC错误D正确。故答案选D。
5.紫外照射干燥的氧气,使一部分氧分子被激活离解成氧原子,进而形成臭氧。除光照之外,环境气温越高、相对湿度越低,总体越有利于臭氧的生成,所以与夏季比,热带气旋在秋季更易引发臭氧重度污染,是由于海南岛秋季湿度偏小,光照偏强,C正确ABD错误。故答案选C。
【点睛】臭氧具有消毒作用:消毒无死角,杀菌效率高,除异味、无残留、无污染。
考法01 环境问题
一、环境问题的产生
1.环境问题产生的原因与表现
(1)自然原因
由自然原因引起的环境问题主要指火山爆发、地震、山崩、泥石流、台风、海啸、寒潮、水旱等自然界固有的自然灾害。
(2)人为原因
环境问题的产生,人为原因更为重要,具体表现为以下矛盾冲突。
原因的性质 | 矛盾冲突 | 表现 |
根本原因
| 资源的有限性与人类需求的无限性的矛盾
| 地球自然资源的总量有限,并且分布不均。随着人口的增加、生产规模的扩大和个人需求的增长,人类对资源的需求在不断增长,构成了人口和资源之间永恒的矛盾。庞大的人口基数和较高的人口自然增长率,对全球特别是一些发展中国家的生态环境,造成巨大的压力 |
直接原因
| 短期经济利益与长远环境效益的矛盾
| 发展经济和保护环境都是人们所追求的目标,但是,在工业化和城镇化的过程中,往往出现以损害环境为代价,换取眼前经济效益的短期行为,不少地区在短期经济利益的驱使下,置资源破坏与环境污染于不顾,造成严重的环境问题 |
社会伦理道德原因 | 局部利益与整体利益的矛盾 | 有些地区和国家对待环境问题,采取只顾自身利益的态度,对污染物不先行治理即转移给邻近地区,结果使污染向更大范围转移,扩大污染的危害 |
个人行为和大众利益的矛盾 | 个人的行为也会影响整体环境,个人不负责的行为,最终会影响大众的利益 |
(3)环境问题的主要表现
当今人类社会面临的环境问题主要表现在资源短缺、环境污染、生态破坏以及全球环境变化等方面。如下表所示:
表现 | 成因 |
资源 短缺 | 人口总量和人均需求量的增长,形成了一种需求无限增长的态势,而地球资源的总量是有限的,无限的需求与有限的供应的矛盾,使当前世界普遍面临着资源短缺的问题 |
环境 污染 | 近几十年来,随着生产的高速发展和生活水平的提高,人们弃置到环境中的废弃物越来越多、越来越复杂,而且其中有些废弃物在环境中几乎不能降解,造成了较严重的环境污染 |
生态 破坏 | 植被是生态系统的基础与核心,生态破坏主要是植被的破坏。植被破坏不仅损害一个地区的景观,而且引起生物多样性受损害、环境质量下降、水土流失、土壤肥力下降、土地荒漠化等 |
全球 环境 变化 | 工业革命以来,尤其是最近50年来,人类对环境的影响已经遍及全球每个角落。人类的某些行动使全球环境趋于恶化,影响人类的生活质量,乃至人类的生存
|
二、环境问题的危害与治理
1.环境问题的危害
危害 | 主要表现 |
损害自然环境的服务功能 | ①供给服务功能下降,导致自然资源稀缺甚至枯竭;②调节服务功能失常,使环境污染与生态退化加剧;③文化服务功能降低,降低人的舒适感、审美体验 |
影响生活质量,危害人类健康 | ①环境污染会直接损害人的生活质量和健康;②有些污染物会残留或富集在农产品和工业产品中,危害人类的身体健康 |
制约社会经济发展 | 资源短缺、污染严重、生态破坏会严重制约社会经济发展 |
2.解决环境问题基本思想——可持续发展
(1)可持续发展的内涵
内涵 | 地位 | 目标 |
生态可持续发展 | 可持续发展的基础 | 强调发展要与资源和环境的承载能力相协调 |
经济可持续发展 | 可持续发展的条件 | 强调发展不仅要重视增长数量,更要追求改善质量、提高效益、节约能源、减少废物,改变传统的生产和消费模式,实施清洁生产和文明消费 |
社会可持续发展
| 可持续发展的目的 | 强调发展要以改善和提高生活质量为目的,与社会进步相适应 |
(2)传统发展观与可持续发展观的区别
| 传统发展观 | 可持续发展观 |
发展目标 | 以经济发展为目标,经济的增长就意味着发展 | 以社会全面发展为目标,其终极目标是生态、社会和经济的全面发展 |
增长方式 | 高投入、高消耗、低产出 | 低投入、低污染、高产出 |
消费模式 | 提倡高消费 | 提倡适度消费 |
文明标准 | 建立的是物质文明,主要考虑经济效益 | 建立物质文明的同时,还要考虑社会文明、精神文明和生态文明 |
时间尺度 | 当代人的最大要求 | 强调代际公平 |
空间尺度 | 从区域利益出发,采取封闭式、掠夺式和转嫁的发展方式 | 从全球利益出发,是一种互补式的发展方式 |
【典例1】
1.阅读图文材料,完成下列要求。
江西南矶湿地国家级保护区(简称南矶保护区)位于鄱阳湖主湖区南部,由南山岛、矶山岛及大面积的湖泊与草洲组成,冬季“水落滩出”形成众多的浅水洼地和洲滩,出露的岛屿及湖边的洲滩高丘,是各种鸟类的主要栖息地和迁徙中转站,爬行类动物占赣北爬行类动物的31.43%。南山岛耕地多,人口基数大,矶山岛以林地和灌草丛为主,人口基数少。近年来,当地旅游业的发展和当地居民用渔网将耕地、稻田和居民地等区域隔离。下图示意南矶保护区位置,下表为2019年4—9月南矶保护区爬行动物多样性指数(反映群落内物种数量及其相对丰度)调查统计。
分布地 | 物种数量 | 资源数量/条(只) | 多样性指数 | |
环境 | 林地 | 2 | 7 | 0.59 |
灌丛地 | 7 | 9 | 2.66 | |
居民地 | 6 | 21 | 1.93 | |
耕地 | 2 | 17 | 0.52 | |
湖岸带 | 1 | 3 | 0 | |
南矶湿地保护区 | 南山岛 | 4 | 35 | 1.18 |
矶山岛 | 10 | 24 | 2.91 | |
全区 | 11 | 59 | 2.51 | |
(1)分析导致矶山岛和南山岛爬行类动物多样性差异大的原因。
(2)从水文角度推测南矶湿地保护区内爬行类动物栖息地的范围变化特征,并说明理由。
(3) 为保护南矶湿地爬动物栖息地提出可行性措施。
【答案】(1)南山岛人为干扰活动强度大,导致其多样性指数较低;矶山岛人口基数少,人为干扰活动强度小,其多样性指数较高;爬行动物迁徙能力弱,受河湖水系的影响迁移距离有限。
(2)特征:枯水期,栖息地范围扩大并向岛外扩散;丰水期,栖息地范围缩小并向岛内集中。理由:丰水期,水位升高,岛屿浅水洼地和洲滩被淹没,爬行类动物向岛屿地势较高处迁徙,栖息地面积缩小;枯水期,水位较低,浅水洼地和洲滩众多,爬行类动物向岛屿外围扩散,栖息地范围扩大。
(3)在不影响当地群众耕作和生活的情况下,清理岛屿上的渔网;加强教育宣传力度,规范当地群众对资源的利用模式,以减少对爬行动物的威胁;加强对爬行类动物与生存环境的监测和研究,科学地制定保护管理策略。
【分析】(1)由材料可知,南山岛耕地多,人口基数大,矶山岛以林地和灌草丛为主,人口基数少。南山岛耕地多,人口基数大,人为干扰活动强度大,导致其多样性指数较低;矶山岛人口基数少,人为干扰活动强度小,其多样性指数较高;爬行动物迁徙能力弱,受河湖水系的影响迁移距离有限,两岛之间生物多样性交流少。
(2)由材料可知,江西南矶湿地国家级保护区(简称南矶保护区)位于鄱阳湖主湖区南部,由南山岛、矶山岛及大面积的湖泊与草洲组成,冬季“水落滩出”形成众多的浅水洼地和洲滩,出露的岛屿及湖边的洲滩高丘,是各种鸟类的主要栖息地和迁徙中转站,爬行类动物占赣北爬行类动物的31.43%。枯水期,水位较低,浅水洼地和洲滩众多,爬行类动物向岛屿外围扩散,栖息地范围扩大,爬行动物的活动空间扩大。丰水期,水位升高,岛屿浅水洼地和洲滩被淹没,爬行类动物向岛屿地势较高处迁徙,栖息地面积缩小,受水域限制,爬行动物的活动空间缩小。
(3)由材料可知,近年来,当地旅游业的发展和当地居民用渔网将耕地、稻田和居民地等区域隔离。渔网会对爬行动物的生存带来不利影响,因此应当在不影响当地群众耕作和生活的情况下,清理岛屿上的渔网,保护爬行动物生存空间;加强教育宣传力度,规范当地群众对资源的利用模式,以减少对爬行动物的威胁,提高人们的环保意识;加强对爬行类动物与生存环境的监测和研究,科学地制定保护管理策略,加强立法管理等。
题组A 过基础-基础考点练
地球上的水体包括海洋水、陆地水和大气水。完成下面小题。
1.图所示的生物滞留池,是在低洼区种植树木、花草的雨水蓄积设施。推广建设生物滞留池,对城市的积极影响是( )
A.降低地下水位 B.减轻城市内涝 C.加剧热岛效应 D.解决缺水问题
2.下列关于海水温度的叙述,正确的是( )
A.东海海区的水温,夏季高于冬季 B.有暖流经过的海区,水温都相同
C.各海区在相同深度处,水温相同 D.相同纬度的海区,夏季水温相同
3.人类利用潮汐的方式有( )
①灌溉农田②船只侯潮进港③利用潮汐发电④发展滩涂养殖
A.①②③ B.①②④ C.①③④ D.②③④
4.下列有关海水赤潮现象的说法,错误的是( )
A.赤潮是海洋水体呈富营养化的一种现象B.氮、磷和有机物是引起赤潮的主要原因
C.赤潮时海水呈红色是含有大量化工颜料D.在相对封闭的海湾更容易引起赤潮发生
5.利用“海洋一号”卫星监测东海附近赤潮高发海域,使用的地理信息技术是( )
A.地理信息系统 B.遥感技术
C.全球导航卫星系统 D.无线通信技术
6.孟加拉湾沿岸地区,风暴潮形成严重灾害的自然原因是( )
①孟加拉湾呈喇叭口形状②热带气旋活动频繁③地震多发④经济水平低,防灾设施落后⑤沿岸地势低平
A.①②③ B.①②④ C.①③④ D.①②⑤
读“我国南方地区某环境问题重点区和生态安全战略工程分布示意图”,完成下面小题。
7.M地成为某环境问题重点区的主要原因是( )
A.有色金属冶炼工业发达,废气排放量大
B.沿江工业发展较快,废水排放量大
C.大水漫灌抬升地下水水位
D.人地矛盾突出,过度开荒,破坏植被
8.N生态工程建设对下列问题改善作用较明显的是( )
A.珠江流域水污染 B.珠三角酸雨危害
C.洞庭湖湿地萎缩 D.长三角海水入侵
9.阅读材料,回答问题。
据2022年某社报道,英格兰河道的水质状况是整个欧洲最糟糕的之一,每一条河流都遭到了污水、农业废弃物和塑料制品的污染。集约化农业同样“贡献”了不少污染。下图为泰晤士河岸的鱼。
推测英格兰河道污染重的原因,并为保护泰唔士河的鱼类生存环境提出可行性措施。
题组B 抓重点-核心要点巩固
陕北黄土高原属于生态脆弱区,是国家生态修复重点项目区,环境保护、生态修复任重道远。下图为榆林市2000—2020年土地利用变化图。据此完成下面小题。
1.榆林市2000—2020年土地利用面积减少幅度最大的是( )
A.耕地 B.绿地 C.建设用地 D.其他用地
2.榆林地区随着退耕还林、还草生态修复工程的实施,生态环境明显改善,但生态风险依然存在,主要的问题是( )
①地下资源无节制的开采②耕地面积的不断减少
③建设用地的大幅增加④绿地面积的大幅增加
A.①② B.③④ C.①③ D.②④
光化学烟雾产生的原因之一——臭氧(O3)污染,多由生产生活排放形成,浓度易受不同气候条件影响,常随大气环流在区域间传输。位于南岭南侧、广东北部的韶关市,近年来O3污染增加。其来源除本地排放外,也与周边地区外源性输入有关。图示意韶关市不同地区O3浓度的季节变化。据此完成下面小题。
3.为韶关市带入外源性O3污染的大气环流主要为( )
A.夏季风 B.冬季风 C.极地东风 D.盛行西风
4.韶关市O3污染的最主要源地为( )
A.江西赣州 B.湖南郴州 C.珠三角地区 D.韶关本地
5.阅读图文材料,完成下列要求。
互花米草为多年生草本植物,植株高达1—3m,根系发达,繁殖方式多样,夏秋季节茂盛、上世纪七、八十年代被我国沿海地区广泛引入用于保滩护岸。广西合浦儒民保护区榕根山滩涂拥有海草床(多匍匐茎,冬春季节繁茂,夏季骤减)和红树林两种原生生态系统。引种以来,互花米草对低矮红树植物和海草产生植被遮阴效应,迅速挤占了红树林和海草的生存空间。下图示意榕根山滩涂互花米草平面分布。
(1)根据图描述互花米草空间分布的变化特征。
(2)仅考虑互花米草入侵的影响,推测2018年后榕根山滩涂北部海草床面积变化,并说明理由。
(3) 分析互花米草治理难度大的原因。
题组C 抓提升-真题实战
(2022·浙江)人工湿地是建立在生态学基础上,主要利用微生物、植物等对污水进行自然净化的处理技术。下图为某人工湿地处理微污染水的流程图。完成下面小题。
1.与污水处理厂相比,该人工湿地系统可以( )
A.降低污水处理成本 B.减少土地占用面积
C.不受季节变化影响 D.加快污水处理速度
2.在湿地保护生态修复中,较为合理的途径是( )
A.引进外来物种,扩大滩涂种植 B.河道种植芦苇,修复水生植物
C.增加水域面积,扩大养殖规模 D.河道整治清游,清除全部河滩
3.(2021浙江)下图为世界某区域略图。完成下题。
以马尔代夫为代表的低地岛国最忧虑的全球性问题主要有( )
①臭氧层破坏②渔业资源枯竭③森林面积减少④两极冰川消融
A.①④ B.②③ C.①② D.③④
4.(2022·湖南)【地理-选修6:环境保护】
华北地区某河流水体溶解氮浓度较高,主要来源于农业生产中氮肥的过量施用。某规划设计院在该河下游建设人工强化湿地,通过泵站将河水引入湿地,净化后流入水库。下图示意人工强化湿地各种水生植物、拦水坝等的布局。
(1)该湿地进水口溶解氯浓度非汛期显著高于汛期,说明其原因。
(2) 据图指出该湿地净化溶解氮所采取的具体措施。
5.(2020全国Ⅱ)[地理——选修6:环境保护]
竹排江是南宁市主要的内河之一,由北向南贯穿市区,其上游河段叫那考河。20世纪90年代开始,沿河养殖业兴起,大量污水和垃圾进入那考河,那考河一度变成“纳污河”。从2015年起,当地政府按照海绵城市建设理念,实施了河道截污、河道生态、沿岸景观工程以及污水厂建设等,由“点源治理”转变为“适度集中、就地处理、就地回用”的流域综合治理。如今那考河沿岸成为水清岸绿的滨江公园。
简述采用“适度集中、就地处理、就地回用”模式治理那考河污染的意义。
高中地理人教版 (2019)选择性必修3 资源、环境与国家安全第二节 自然资源及其利用精品当堂达标检测题: 这是一份高中地理人教版 (2019)选择性必修3 资源、环境与国家安全第二节 自然资源及其利用精品当堂达标检测题,文件包含同步讲义高中地理人教版2019选修第三册--12《自然资源及其利用》讲义学生版docx、同步讲义高中地理人教版2019选修第三册--12《自然资源及其利用》讲义教师版docx等2份试卷配套教学资源,其中试卷共32页, 欢迎下载使用。
高中地理人教版 (2019)选择性必修3 资源、环境与国家安全第一章 自然环境与人类社会第一节 自然环境的服务功能优秀复习练习题: 这是一份高中地理人教版 (2019)选择性必修3 资源、环境与国家安全第一章 自然环境与人类社会第一节 自然环境的服务功能优秀复习练习题,文件包含同步讲义高中地理人教版2019选修第三册--11《自然环境的服务功能》讲义学生版docx、同步讲义高中地理人教版2019选修第三册--11《自然环境的服务功能》讲义教师版docx等2份试卷配套教学资源,其中试卷共30页, 欢迎下载使用。
高中地理第三节 环境问题及其危害精品课后复习题: 这是一份高中地理第三节 环境问题及其危害精品课后复习题,共10页。试卷主要包含了地理实践力,人地协调观等内容,欢迎下载使用。

