初中物理人教版九年级全册第1节 能源优秀练习题
展开课时22.5 第二十二章 能源与可持续发展复习总结(帮课堂)(解析版)
【学习目标】
1.认识:描述电磁波的物理量,以及电磁波的传播特点;
2.了解:什么是一次能源、二次能源及其特点;原子、原子核结构;核裂变和核聚变的特点;人类利用核能的现状;太阳能的应用;未来理想能源的特征;
3.理解:能源与人类生存和社会发展的关系;
4.认识:太阳能的特点;认识人类利用太阳能的过程;伴随大量能源消耗所产生的环境问题,对于能源的开发和利用有可持续发展的意识;可再生能源与不可再生能源,并能正确区分;
4.知道:人类不同时期使用的主要能源及人类使用主要能源的发展历程;获取核能的两个途径─重核裂变、轻核聚变;能量的转化和转移有一定的方向性。
【知识导图】
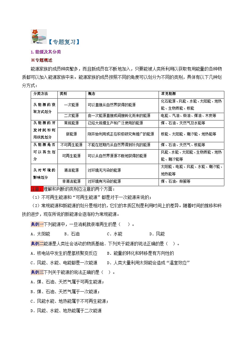
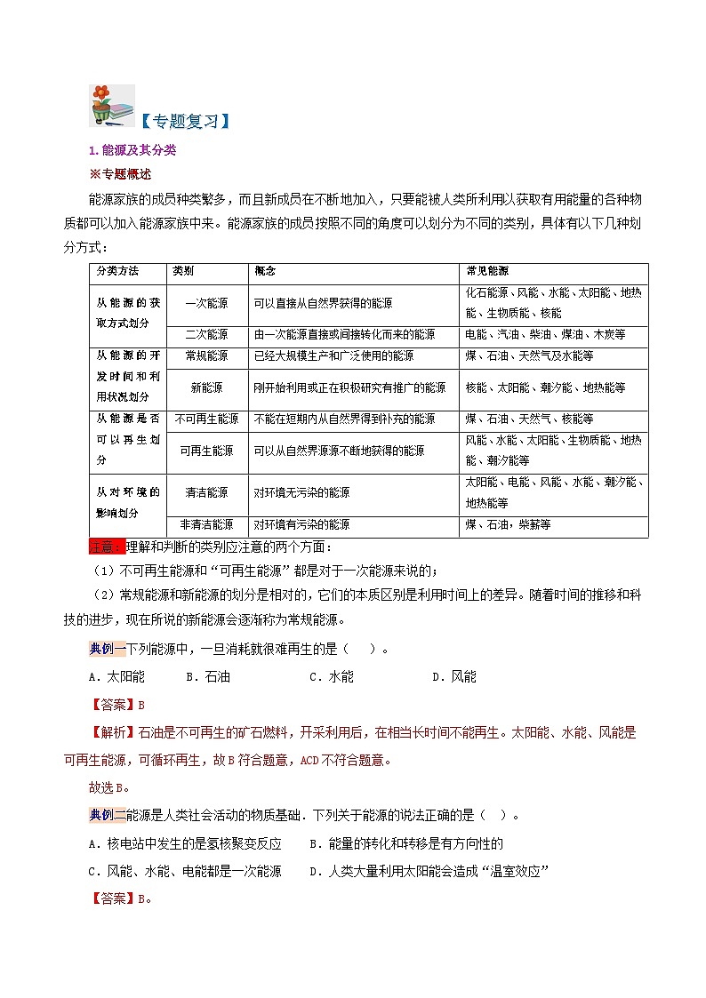
【专题复习】
1.能源及其分类
※专题概述
能源家族的成员种类繁多,而且新成员在不断地加入,只要能被人类所利用以获取有用能量的各种物质都可以加入能源家族中来。能源家族的成员按照不同的角度可以划分为不同的类别,具体有以下几种划分方式:
分类方法
类别
概念
常见能源
从能源的获取方式划分
一次能源
可以直接从自然界获得的能源
化石能源、风能、水能、太阳能、地热能、生物质能、核能
二次能源
由一次能源直接或间接转化而来的能源
电能、汽油、柴油、煤油、木炭等
从能源的开发时间和利用状况划分
常规能源
已经大规模生产和广泛使用的能源
煤、石油、天然气及水能等
新能源
刚开始利用或正在积极研究有推广的能源
核能、太阳能、潮汐能、地热能等
从能源是否可以再生划分
不可再生能源
不能在短期内从自然界得到补充的能源
煤、石油、天然气、核能等
可再生能源
可以从自然界源源不断地获得的能源
风能、水能、太阳能、生物质能、地热能、潮汐能等
从对环境的影响划分
清洁能源
对环境无污染的能源
太阳能、电能、风能、水能、潮汐能、地热能等
非清洁能源
对环境有污染的能源
煤、石油,柴薪等
注意:理解和判断的类别应注意的两个方面:
(1)不可再生能源和“可再生能源”都是对于一次能源来说的;
(2)常规能源和新能源的划分是相对的,它们的本质区别是利用时间上的差异。随着时间的推移和科技的进步,现在所说的新能源会逐渐称为常规能源。
典例一下列能源中,一旦消耗就很难再生的是( )。
A.太阳能 B.石油 C.水能 D.风能
【答案】B
【解析】石油是不可再生的矿石燃料,开采利用后,在相当长时间不能再生。太阳能、水能、风能是可再生能源,可循环再生,故B符合题意,ACD不符合题意。
故选B。
典例二能源是人类社会活动的物质基础.下列关于能源的说法正确的是( )。
A.核电站中发生的是氢核聚变反应 B.能量的转化和转移是有方向性的
C.风能、水能、电能都是一次能源 D.人类大量利用太阳能会造成“温室效应”
【答案】B。
【解析】A.核电站是利用核能发电的,它的核心设备是核反应堆,通过可控裂变反应释放核能,故A错误;
B.能量可以从某一种形式转化为另一种形式,或从一个物体转移到另一个物体,在转化或转移的过程中能量的总量保持不变,能量的转化、能量的转移,都是有方向性的,故B正确;
C.可以从自然界直接获取的能源,统称为一次能源,常见的有风能、太阳能、水能以及核能等,电能属于二次能源,故C错误;
D.温室效应指的是空气中的二氧化碳含量比较大,地球不断的从太阳中吸收热量,但不能很好的将这些热量散发出去,导致地球的温度变高;太阳能的利用不会放出二氧化碳,不会加剧温室效应,故D错误。
典例三下列关于能源的说法正确的是( )。
A.煤、石油、天然气属于可再生能源;
B.煤、石油、天然气属于一次能源;
C.风能水能、地热能属于不可再生能源;
D.风能、水能、地热能属于二次能源
【答案】B。
【解析】AC.可再生能源在自然界可以循环再生的能源是取之不尽,用之不竭的能源,不需要人力参与便会自动再生。煤、石油、天然气属于不可再生能源,风能水能、地热能属于可再生能源。故AC项错误;
BD.一次能源是指自然界中以原有形式存在的、未经加工转换的能量资源,煤炭、石油、天然气、水能、风能、地热能都属于一次能源,故B项正确,D选项错误。故选B。
典例四夏日的高邮湖里有荷花盛开,微风吹过,飘来阵阵花香,这是_______现象;固体和液体很难被压缩,是因为固体和液体分子间存在着_______。在高邮湖附近有许多风力发电机,风能是一种绿色环保新能源,它属于_______(选填“可再生”或“不可再生”)能源,风力发电机在工作过程中,将_______能转化为电能。
【答案】扩散;排斥力;可再生;机械。
【解析】[1]微风吹过,飘来阵阵花香,是扩散现象,说明分子在不停息地做无规则运动。
[2]分子间同时存在斥力和引力,固体和液体很难被压缩,是因为分子间存在着斥力。
[3]风能可以在自然界里源源不断的得到补充,所以它属于可再生能源。
[4]发电机原理是电磁感应现象,发电时将机械能转化为电能。
2.能源的利用和环境保护
※专题概述
人类开发和利用能源的历史,也就是人类文明的发展史。能源作为为人类文明做出重大贡献的“功臣”,在给人类带来无限欣喜的同时,也使人类产生了深深的忧虑和困惑。如世界人口的急剧增长和经济的不断发展,使能源的消耗不断增加,产生了能源危机;大量化石能源的使用会造成大气污染、酸雨和温室效应等。能源对一个国家的发展具有决定性作用,因此在开发和利用能源时要提高能源利用率、节约能源、积极开发新能源。
典例一随着人们环保意识的增强,我市环境有很大改善.以下做法不利于改善环境的是( )。
A.随地张贴小广告 B.严禁燃放烟花爆竹
C.不随地乱扔垃圾 D.减少使用化石能源
【答案】A。
【解析】A.随意贴小广告,破坏城市环境,造成城市“牛皮癣”,故符合题意;
B.烟花爆竹在燃放过程会产生二氧化硫等许多有害气体;严禁其燃放能改善环境,故不符合题意
C.不随地扔垃圾,可以减少城市环境的破坏,能在一定程度改善环境,故不符合题意
D.化石能源在燃烧过程排放温室气体二氧化碳以及一些有害气体一氧化碳、二氧化硫等;减少使用化石能源有利于改善环境,故不符合题意。
典例二下列能源中属于清洁无污染的理想可再生能源是( )。
A.太阳能 B.天然气 C.煤 D.石油
【答案】A。
【解析】煤、石油、天然气,都属于化石能源,是短时间内不能再次产生的,是不可再生能源;太阳能在短时间内可以再次产生,是可再生能源;风能、太阳能是清洁能源;可见,属于清洁无污染的理想可再生能源是太阳能。故A符合题意。故选A。
典例三下列有关能量和能源的说法中,正确的是( )。
A.四冲程汽油机的压缩冲程将机械能转化为内能;
B.水能、风能、太阳能、地热能、天然气都属于可再生能源;
C.能量的转移和转化具有方向性,可利用的能源是有限的,所以要节约能源;
D.物体的内能与温度有关,只要温度不变,物体的内能就一定不变
【答案】AC。
【解析】A.在汽油机工作的四个冲程中,压缩冲程将机械能转化为内能,故A正确;
B.天然气用完后也不能重复使用,故属于不可再生能源,而水能、风能、太阳能、地热能可以从自然界源源不断地获得,属于可再生能源,故B错误;
C.能量的转移与转化具有方向性,如:消耗的内能不能收集起来再利用。因此要节约能源,故C正确;
D.内能的多少与物体的质量、温度、状态有关,因此只有温度不变,当物体的质量、状态改变时,物体的内能可能改变,故D错误。故选AC。
典例四据新华社消息,无视国内国际舆论的质疑和反对,日本政府于4月13日召开有关内阁会议正式决定将福岛第一核电站上百万吨核污水经过滤并稀释后排入大海,排放将于约2年后开始。关于报道中提到的核能发电,下列说法中正确的是( )。
A.核电站是利用原子核裂变所释放的能量来发电
B.核能是可再生能源
C.核电站可能会造成核污染,所以不要发展核电事业
D.核能来自太阳
【答案】A
【解析】A.核裂变释放的能量可在核电站的发电,故A正确;
B.核燃料是有限的,所以核能是不可再生能源,故B错误;
C.核电站虽然存在核污染的可能,但对环境污染小,不会污染大气,所以核能是清洁能源,且核电效益好,所以我国可以发展核电事业。故C错误;
D.核能是来自原子核的分裂或结合释放的能量,不是来自太阳,故D错误。
故选A。
3.太阳能和核能的利用
※专题概述
(1)太阳能是一次能源中的可再生能源,还是清洁、无污染的新能源。太阳向外辐射的能量来自于其内部进行的热核反应(轻核聚变)。太阳能是人类的“能源之母”,除地热能、潮汐能和核能外,大部分能源如风能、水能、生物质能、化石能源等都来自于太阳能。人类直接利用太阳能的方式主要是用集热器把水等物质加热(光热转换)、用太阳能电池把太阳能转换成电能(光电转换)。
(2)核能的两种获取方式的对比
比较
核裂变
核聚变
定义
质量较大的原子核分裂为较小的原子核的过程
质量较小的原子核结合成较大的原子核的过程
条件
中子轰击质量较大的原子核
超高温
释放核能大小
巨大
更加巨大
应用
原子弹、核电站
氢弹
典例一关于太阳能凉帽,以下说法错误的是( )。
A.太阳能实质上是太阳内部核裂变释放出的能量;
B.太阳能是可再生能源;
C.电动机:将电能主要转化为机械能;
D.电池板:将太阳能主要转化为电能
【答案】A。
【解析】A.太阳内部有无数的氢弹在爆炸释放能量,即太阳能的实质是太阳内部的核聚变释放的能量,故A错误,符合题意;
B.太阳能可源源不断地从自然界获取,是可再生能源,故B正确,不符合题意;
C.电动机消耗电能,获得机械能,将电能主要转化为机械能,故C正确,不符合题意;
D.电池板接收太阳能,获得电能,将太阳能主要转化为电能,故D正确,不符合题意。
故选A。
典例二下面是小明同学物理课后自己整理的笔记,其中正确的是( )。
A.原子核占据了原子的大部分空间;
B.光导纤维是利用超声波来传递信息的;
C.煤、石油、天然气都是太阳能的产物;
D.核电站反应堆中发生的是可以控制的核聚变
【答案】C。
【解析】A.原子是由原子核和核外电子组成的,原子核在原子中占据很小的空间,故A错误;
B.光导纤维是利用激光来传递信息的,故B错误;
C.人类使用的主要能源煤、石油、天然气等都是由太阳能转化而来的,故C正确;
D.核电站是利用可控的链式反应工作的,这是利用核裂变,故D错误。
故选C。
典例三我国核动力潜艇的相关技术已十分成熟,目前正在加紧研究将大功率核动力用于航空母舰的技术。关于核动力航母,下列说法正确的是( )。
A.航母使用的核能属于可再生能源;
B.航母核反应堆产生的核废料对环境没有污染;
C.航母核反应堆里发生的是核聚变;
D.航母核反应堆中发生的链式反应是可以控制的
【答案】D。
【解析】AC.航母核反应堆核潜艇是利用核裂变释放的核能来发电的,核能使用后短期内不能得到补充,是不可再生能源,故AC错误;
B.核废料是对环境污染很严重的,用选择无人区深埋处理,故B错误;
D.核在裂变和聚变时都能释放能量,但是由于核聚变不容易控制,故航母核反应堆中发生的是可控的核裂变,也叫链式反应,故D正确。
故选D。
典例四人类对核能的开发和利用不断取得新的进展,根据目前的科研水平,你认为下列关于原子弹和核电站的说法正确的是( )。
A.原子弹对聚变的链式反应不加控制 B.核电站控制裂变的链式反应速度
C.原子弹利用核裂变,核电站利用核聚变 D.原子弹利用核聚变,核电站利用核裂变
【答案】B。
【解析】A.原子弹是利用的核裂变,在反应过程中不加控制让能量瞬间释放,故A错误;
B.核电站通过对中子的控制来控制裂变的链式发应速度,故B正确;
CD.原子弹和核电站都是利用的核裂变,故CD错误。
故选B。
4.有关新能源开发和利用的综合计算
※专题概述
节能、环保和可持续发展是当今社会发展的三大支柱,故中考中常出现新能源的利用与热学、电学、力学相结合的计算题。此类试题常以太阳能、核能、水能或风能等的利用为命题素材,考查新能源与热学、电学、力学重要知识的综合运用,使同学们体会到节约能源的意义,进一步树立节约能源的意识。人们是在能量转化或转移的过程中利用能量的,因此解答此类问题时要综合运用热量公式、,力学中功和功率计算公式,电功、电功率和电热公式、。另外,此类问题常涉及效率问题,运用效率计算公式、进行有关计算。
典例一“垃圾分类,绿色环保”,分类后的垃圾能“榨”出热值为4.0×107J/kg的燃料油用作发电厂燃料。发电厂产生的电能属于______(选填“一次”或“二次”)能源;完全燃烧7kg燃料油能释放______J热量;若这些热量的60%被10t水吸收,则水温升高______。[c水=4.2×103J/(kg·)]
【答案】二次;2.8×108;4。
【解析】[1]电能不能从自然界直接获得,需要消耗其它能源经过加工转换获得,电能是二次能源。
[2]完全燃烧7kg燃料油能释放能量
[3]水温升高。
典例二如图甲是某新型太阳能汽车,该汽车的动力完全由安装在车顶的电池板收集的太阳能提供。汽车(包括司乘人员)的质量为1.2t,接收太阳能电池板的面积为8m2,在水平路面上以恒定功率做直线运动的v-t图象如图乙(取g=10N/kg)。
(1)如汽车匀速行驶过程中所受阻力大小为车重的0.02倍,则汽车牵引力为多大?
(2)求汽车在0~20s内牵引力做的功。
(3)若汽车吸收的太阳能转化为机械能的效率为40%,则太阳光照射到地面单位面积上的辐射功率为多少?
【答案】(1)240N;(2)7.2×104J;(3)1125W/m2
【解析】(1)由题可知汽车的质量为m=1.2t=1.2×103kg
汽车所受的重力为G=mg=1.2×103kg×10N/kg=1.2×104N
汽车所受阻力为f=0.02G=0.02×1.2×104N=240N
因为汽车匀速行驶,所以牵引力为F=f=240N
(2)由图乙可知,汽车匀速行驶时v=15m/s,则汽车的恒定功率为
P=Fv=240N×15m/s=3600W
汽车在0~20s内牵引力做的功为W=Pt=3600×20s=7.2×104J
(3)由题可知,汽车获得的机械功率为P机=3600W,太阳照射在地面的辐射总功率为
太阳照射在地面单位面积上的辐射功为。
答:(1)如汽车匀速行驶过程中所受阻力大小为车重的0.02倍,则汽车牵引力为240N;(2)汽车在0~20s内牵引力做的功为7.2×104J;(3)若汽车吸收的太阳能转化为机械能的效率为40%,则太阳光照射到地面单位面积上的辐射功率为1125W/m2。
典例三阅读短文,回答问题。
月球太阳能电站
“嫦娥一号”的成功发射引起了人们对月球的科学兴趣。随着对月球了解的深入,一些科学家预言:月球必将成为人类未来的能源基地。按照一些科学家的设想,利用月球正面太阳光充足、地域广阔的特点,在月球上建设的大型太阳能电站,可克服在地球上受天气影响、提供的功率小等缺点。在月球上产生的电能经微波转换器将电流转换成微波,并通过天线将电能以微波的形式向地面发送,地面接收站通过天线把微波能还原成电能,如图甲所示,这样就解决了电能的输送问题。
我国的“嫦娥”系列登月车利用太阳能电池提供能量。如图乙所示是太阳能电池板工作原理的示意图:当太阳光照射到组成太阳能电池叠在一起的两片不同的半导体表面时,会产生光电效应,从而使电路中产生电流。太阳光照射到电池板每平方米面积上的辐射功率为1.5×104W,光电转化效率为18%。
请回答下列问题:
(1)太阳能是______(选填“可再生”或“不可再生”)能源。太阳发出的巨大能量来源于太阳内部的氢原子核发生的______(选填“核聚变”或“核裂变”)反应;
(2)月球太阳能电站相对于月球表面是______(选填“运动”或“静止”)的。若从月球发出的微波信号经1.28s到达地球。则月球与地球间的距离约等于______m;(设微波在真空和空气中的传播速度均为3.0×105km/s)
(3)太阳能电池工作时的能量转化情况:______;
(4)在月球上一块接收面积为2m2的太阳能电池板,它的发电功率是______W;
(5)若月球电站的总发电能力为6×109kW,利用微波传输电能的输电效率为80%。则地面接收站1h接收到的电能相当于完全燃烧______kg煤放出的热量。(煤的热值为3.0×107J/kg)
【答案】可再生;核聚变;静止;3.84×108;太阳能转化为电能;5.4×103;5.76×105。
【解析】(1)[1][2]太阳能能够短时间从自然界得到补充,属于可再生能源;太阳能内部是由于较轻的氢原子核在高温下发生聚变而释放出核能。
(2)[3]月球太阳能电站相对于月球的位置没有发生变化,月球太阳能电站相对于月球表面是静止的。
[4]光在空气中速度为3×108m/s,则月球与地球间的距离
s=vt=3×108m/s×1.28s=3.84×108m
(3)[5]太阳光照射下,太阳能电池使用时,消耗太阳能,产生电能,将太阳能转化为电能。
(4)[6]已知太阳光照射到电池板时每平方米面积上的辐射功率为1.5×104W,此电池板的面积为2m2,光电转化率为18%,故它的发电功率1.5×104W×2m2×18%=5.4×103W
(5)[7]月球电站的发电能力为6×109kW,输电效率可达80%,一小时需要的能量
Q=6×109kW×80%×3600s=1.728×1013J
需要煤的质量m==5.76×105kg。
典例四我国很多高速公路都装有风光互补路灯,风光互补路灯系统是同时安装了风力发电机和太阳能电池板,有风时通过风力发电机发电,有太阳时通过太阳能电池板发电,并将电能储存至蓄电池中,为了节能该路灯采用LED灯照明。下表为某型号风光互补路灯系统的部分技术参数,其中光电转化效率是指太阳能电池板将光能转化为电能的效率,蓄电池容量是指蓄电池放电时电流与放电总时间的乘积,最大输出功率是指风速达到最大限制风速时风力发电机的输出功率。
太阳能电池板
风力发电机
蓄电池
LED灯
电池板的总面积
0.5m2
最大限制风速
12m/s
电池容量
150Ah
额定电压
24V
光电转化效率
20%
最大输出功率
400W
额定电压
12V
额定功率
60W
(1)能源的种类繁多,太阳能和风能都属于______;
A.不可再生源 B.可再生能 C.化石能源 D.二次能源
(2)风力发电机利用风力发电时,是将______能转化为电能;
(3)该型号LED灯正常工作时的电流为______A;
(4)当太阳光照射到电池板表面处的功率为1000W/m2时,太阳能电池板的输出功率为______W;
(5)100盏该型号风光互补路灯,每天正常工作10h,一个月(按30天计算)消耗______kW.h电能,如果把两个充满电的蓄电池串联起来给其中一个LED灯供电,当电池容量降低到最大容量的30%时,就不再提供电能,此电池组能让一个LED灯连续工作______h。
【答案】B;机械(风);2.;100;1800;42。
【解析】(1)[1]太阳能、风能可以从自然界源源不断地获得,属于可再生能源,故选B。
(2)[2]利用风力发电时,消耗机械能,产生电能,是将机械能(风能)转化为电能。
(3)[3]该型号LED灯正常工作时的电压为24V,功率为60W,由P=UI可得,正常工作时的电流
(4)[4]太阳能电池板的输出功率P输出=P0/m2×0.5m2×20%=1000W/m2×0.5m2×20%=100W
(5)[5]100盏该型号风光互补路灯的功率P=60W×100=6000W=6kW,
一个月消耗电能W=Pt=6kW×10h×30=1800kW•h
蓄电池充满电供LED灯使用,W蓄电池=WLED,根据题意有2UItη=PLEDtLED
则工作时间为tLED==。
【真题演练】
一、选择题
1.(2022·陕西省)核能是原子核裂变或聚变释放出的能量。下列说法正确的是( )。
A. 原子核由质子和中子构成 B. 原子核带负电
C. 当前的核电站是利用核聚变原理工作的 D. 核能是可再生能源
【答案】A。
【解析】A.原子是由原子核和核外电子组成,而原子核是由质子和中子构成,故A正确;
B.原子核内的质子是带正电的,中子不带电,所以原子核是带正电的,故B错误;
C.当前的核电站是利用可控的核裂变工作的,故C错误;
D.核燃料是用一点少一点,在短时间内无法得到补充,所以核能是不可再生能源,故D错误。
故选A。
2.(2022·四川自贡)下列关于能源及其利用说法,正确的是( )。
A. 目前人类的主要能源是柴草、煤等化石能源;
B. 石油、天然气、天然铀矿等都属于可再生能源;
C. 核电站使用过的核废料无放射性,不会污染环境;
D. 风能、水能、太阳能等清洁能源可以转化为电能
【答案】D。
【解析】A.目前人类使用的能源主要是煤、石油、天然气等化石能源,柴草不是化石能源,它属于生物能源,故A错误;
B.石油、天然气、天然铀矿等它们都是经过亿万年才形成而短期内无法再生的,都属于不可再生能源,故B错误;
C.核电站使用过的核废料中仍然含有放射性物质,仍会有放射性,会污染环境,必须谨慎处理,不能随便排放,故C错误;
D.风能、水能、太阳能在利用过程中对环境没有污染,属于清洁能源,随着技术的发展,它们都可以转化为电能,故D正确。故选D。
3.(2022·四川眉山) 能源和信息在我们生活生产中越来越重要,下列说法中正确的是( )。
A可以利用月球作为微波通信的中继站;
B光在光导纤维中是通过光的反射传播的;
C水能是一次能源,所以水力发电产生的电能也是一次能源;
D原子核聚变和裂变能释放出惊人的能量,所以核能是可再生能源
【答案】B。
【解析】A.月球距离地球太远,一是传输信号延迟时间较长;二是信号衰减严重;再者月球与地球非同步,不利于信号的发射与接受,故A错误;
B.光缆通信是利用激光在光导纤维内的全反射传输信息的,故B正确;
C.一次能源是指从自然界直接获取、没有经过加工的能源,电能是人们利用水能通过发电设备加工转化的能源,属于二次能源,故C错误;
D.原子核裂变所利用的核原料,不能从自然界中源源不断的获得,不能重复利用,属于不可再生能源,故D错误。故选B。
4.(2022·湖南常德) 关于信息、材料和能源,下列说法中不正确的是( )。
A5G通信是靠电磁波传递信号;
B超导体是一种电阻很大的材料;
C光伏发电将太阳能转化为电能;
D核电站利用核裂变释放的能量发电
【答案】B。
【解析】A.5G通信是靠电磁波传递信号,电磁波能够在真空中传播,故A正确,A不符合题意;
B.超导体是一种电阻为零的电阻,故B错误,B符合题意;
C.光伏发电,消耗太阳能,产生电能,故是将太阳能转化为电能,故C正确,C不符合题意;
D.核电站利用核裂变释放的能量发电,裂变是可控的,故D正确,D不符合题意。
故选B。
5.(2022·湖南邵阳) 我市积极利用区域优势,大力发展风力发电,在城步南山、新邵龙山、邵东黄帝岭、洞口苏宝顶等地方建立了风力发电站。下列能源中与风能同属于可再生能源的是( )。
A煤炭 B石油 C太阳能 D天然气
【答案】C。
【解析】ABD.煤炭、石油和天然气都是经过地质年代形成的,在短期内不能得到补充,是所以是不可再生能源,故ABD不符合题意;
C.太阳能在自然界中能源源不断的获得,是可再生能源,故D符合题意。故选D。
6.(2022·湖北宜昌) 2022年6月2日,我国发布了“十四五”可再生能源发展规划,确立了到2025年实现可再生能源年发电量达到3.3万亿千瓦时的目标,为此需要逐步减少( )。
A煤炭、天然气发电 B太阳能、风力发电
C海水涨落的潮汐发电 D水力发电
【答案】A。
【解析】能源按能否可再生分为可再生能源和不可再生能源。其中,太阳能、风能、潮汐能、水能等属于可再生能源,而煤炭、天然气属于不可再生能源,提高利用可再生能源发电的比例,需减小利用不可再生能源发电的比例,故A符合题意,BCD不符合题意。
故选A。
7.(2022·湖北武汉)下列关于太阳能的说法正确的是( )。
A太阳能属于二次能源;
B太阳能属于不可再生能源;
C太阳是一个巨大的“核能火炉”;
D太阳能电池直接将太阳能转化为化学能
【答案】C。
【解析】A.太阳能属于一次能源,故A错误;
B.太阳能属于可再生能源,故B错误;
C.太阳内部发生的是核聚变,可以提供大量的能量,太阳是一个巨大的“核能火炉”,故C正确;
D.太阳能电池直接将太阳能转化为电能,故D错误。故选C。
8.(2022·湖北随州)2022年2月俄乌军事冲突开始以来,石油、煤、天然气的供应在国际市场上一下子紧张起来,许多国家正在谋求长远的多种能源出路。下面有关能源的说法正确的是( )。
A煤属于核能范畴,用煤发电是通过链式反应完成的;
B天然气可以直接从自然界获取,属于一次能源,而石油是二次能源;
C石油、煤、天然气都是化石能源;
D 风能、石油、太阳能可以从自然界中源源不断地得到,属于可再生能源
【答案】C。
【解析】A.煤属于化石能源,用煤发电是通过煤炭燃烧的化学能转化为内能推动汽轮机产生机械能再通过转子在磁场中转动转化成电能,故A错误;
BC.石油、煤、天然气都是化石能源,都可以直接从自然界获取,属于一次能源,故B错误,C正确;
D.风能、太阳能可以从自然界中源源不断地得到,属于可再生能源,而石油的储量是有限的,在短时间内不可再生,不能从自然界持续不断地得到,属于不可再生能源,故D错误。
故选C。
9.(2022·河南)科普小组的同学调查了我省不同类型的发电站,其中利用不可再生能源发电的是( )。
A小浪底水电站 B孟津风力电站
C郑州燃气电站 D博爱光伏电站
【答案】C。
【解析】A.小浪底水电站是利用水能发电,而水能够源源不断地从自然界获得,是可再生能源,所以小浪底水电站是利用可再生能源发电的,故A不符合题意;
B.孟津风力电站是利用风能发电,而风能够源源不断地从自然界获得,是可再生能源,所以孟津风力电站是利用可再生能源发电的,故B不符合题意;
C.郑州燃气电站是利用天然气发电,而天然气是化石能源,会越用越少,不可能在短时间内补充,是不可再生能源,所以郑州燃气电站是利用不可再生能源发电的,故C符合题意;
D.博爱光伏电站是利用太阳能发电,而太阳能能够源源不断地从自然界获得,是可再生能源,所以博爱光伏电站是利用可再生能源发电的,故D不符合题意。故选C。
10.(2022·湖南郴州)下列关于能源的理解正确的是( )。
A能量是守恒的,所以不需要节约能源;
B化石能源属于可再生能源;
C水能、风能是可循环利用的绿色能源;
D电能属于一次能源
【答案】C。
【解析】A.能量虽然是守恒的,总量不变,但能量的转化和转移都是方向性的,有些可以利用,有些则不能利用,能源的利用是有条件的,人们能利用的能源是有限的,所以要节约能源,故A错误;
B.煤、石油、天然气经过漫长的地质年代形成的,属于化石能源,化石能源属于不可再生能源,故B错误;
C.煤、石油、天然气是不可再生的化石燃料;水能、风能是可循环利用的绿色能源,故C正确;
D.电能无法从自然界中直接获取,必须通过消耗一次能源才能获得,因此电能属于二次能源,故D错误。故选C。
11.(2022·四川成都B) 新能源的开发和利用在中国发展势头强劲,是东方巨龙腾飞的助推器,图是我国生产的某品牌氢动力汽车。关于新能源,下列说法不正确的是( )。
A核燃料、氢燃料和天然气都属于新能源 B核电站利用核裂变释放的能量来发电
C氢燃料发动机将化学能转化为机械能 D新能源开发可以有效缓解能源危机
【答案】A。
【解析】A.天然气属于常规能源,不属于新能源,故A错误,符合题意;
B.核电站是利用可控的核裂变释放的能量来发电,故B正确,不符合题意;
C.氢燃料发动机在工作时,将燃料蕴藏的化学能用来对外做功,将化学能转化为机械能,故C正确,不符合题意;
D.新能源的开发可以解决能源短缺的问题,有效缓解能源危机,故D正确,不符合题意。
故选A。
12.(2022·青海) 清洁能源是指不排放污染物,能够直接用于生产、生活的能源。下列能源中都属于清洁能源的是( )。
A太阳能、石油 B石油、风能
C太阳能、风能 D风能、煤炭
【答案】C。
【解析】属于清洁能源的是太阳能、水能、地热能、风能等;煤、石油、天然气等化石能源使用时会造成污染,属于有污染的能源,故ABD不符合题意,C符合题意。
故选C。
二、填空题
13.(2022·江西省)太阳能属______(选填“可”或“不可”)再生能源,在我国新农村建设中已被广泛使用。如平板式集热器可吸收太阳辐射,将集热器内的水加热,这是利用______的方式增加水的内能。
【答案】①可;②热传递。
【解析】[1]一次能源按是否可再生分为可再生能源和不可再生能源。太阳能可以从自然界源源不断获得,属于可再生能源。
[2]平板式集热器可吸收太阳辐射,将集热器内的水加热,把获得热量传递给水,使水的内能增大,温度升高,这是利用热传递的方式增加了水内能。
14.(2022·四川内江)核能是指原子核在______或______过程中释放出的能量。
【答案】①裂变;②聚变。
【解析】[1]核能是指原子核在裂变时会释放出大量的能量,比如铀核裂变。
[2]同时核能也可以在聚变时释放出大量的能量,比如氢核聚变。
15.(2022·四川凉山)近年来我州践行绿色发展理念,挖掘自然资源优势,减少化石燃料的使用,大力发展水能风能等绿色能源。目前经常使用的化石能源属于____________(选填“可再生”或“不可再生”)能源。大力推广的风力发电是将____________能转化为____________能。
【答案】①不可再生;②机械能(风能/动能);③电。
【解析】[1]化石能源短时间内不能从自然界得到补充,属于不可再生能源。
[2][3]风力发电消耗机械能(风能/动能),产生电能。
16.(2022·湖北十堰)2022年6月4日,长征二号F遥十四运载火箭开始加注燃料推进剂,于6月5日圆满完成神舟十四号发射任务。运载火箭燃料推进剂选择密度小、热值 _____的气体燃料,采用 _____和压缩体积的方法使气体燃料液化。神州飞船进入太空后,利用太阳能电池板供电,太阳能属于 _____(填“可再生”或“不可再生”)能源。
【答案】①大;②降低温度;③可再生。
【解析】[1]火箭采用液态氢作为火箭的燃料,原因是液态氢具有密度小,热值大的性质,所以在完全燃烧相同质量的液态氢和其它燃料,液态氢可以释放出来更多的热量。
[2]火箭中的燃料是液态的,它是由气体燃料液化而来,液化的方式是降低温度和压缩体积。
[3]太阳能可以从自然界源源不断的获取,所以属于可再生能源。
17.(2022·贵州黔东南)2021年10月20日,中国“人造太阳”一大型核实验装置“东方超环”(EAST)取得重大突破,创造了世界新纪录,在上亿摄氏度的高温状态下,物质呈现等离子态,它们可以被磁场约束。“人造太阳”是氢原子核在超高温条件下发生___________(选填:“裂变”或“聚变”)释放出巨大的核能。太阳能安全、清洁,它属于___________(选填:“可”或“不可”)再生能源。
【答案】①聚变;②可。
【解析】[1][2]氢原子核由质子和中子构成,“人造太阳”利用氢原子核在超高温下发生聚变,获得巨大核能;太阳能可以源源不断的获得,取之不尽用之不竭,属于可再生能源。
18.(2021·江苏中考真题)2021年5月,我国自主设计的“祝融号”火星车成功着陆火星,如图所示,实现了我国航天史上的新突破已知同一物体在火星上的重力是地球上(地球表面g取10N/kg)
(1)火星车依靠太阳能工作,太阳能______(选填“属于”或“不属于”)可再生能源,车的质量为240kg,它从地球上到火星上质量______(选填“变大”“变小”或“不变”)。
(2)火星车在火星表面静止时,若所有轮子和水平表面的总接触面积为300cm2,则车对火星表面的压强是多少帕______?
【答案】属于;不变;。
【解析】(1)[1]太阳能是取之不尽用之不竭的,所以太阳能属于可再生能源。
[2]质量是物体本身的一种属性,和位置无关,车从地球上到火星上质量不变。
(2)[3]火星车对水平面的压力为
车对火星表面的压强为。
【过关检测】
一、选择题
1.下列说法正确的是( )。
A.验钞机是利用红外线工作的;
B.声音在真空中传播的速度为3×108m/s;
C.风能属于不可再生能源;
D.太阳光是由多种颜色的光混合而成的
【答案】D。
【解析】A.验钞机是利用紫外线工作的,故A错误;
B.声音在真空中不能传播,故B错误;
C.风能属于可再生能源,故C错误;
D.光的色散告诉我们,太阳光是由多种颜色的光混合而成的,故D正确。
故选D。
2.关于能源、信息、材料,下列说法正确的是( )。
A.超导体可用来制作电饭锅的发热体;
B.手机是利用电磁波传递信息;
C.北斗卫星是利用超声波来进行定位的;
D.石油是当今的主要能源,是可再生能源
【答案】B
【解析】A.超导体电阻为零,电流流过超导体时,超导体不能发热,不能用来制作电饭锅中的电热丝,故A错误;
BC.手机是靠发射和接收电磁波来传递信息的,“北斗”卫星导航是利用电磁波来定位的,故B正确,C错误;
D.石油是当今的主要能源,是不可再生能源,故D错误。
故选B。
3.下列关于能源和电磁波的说法,错误的是( )。
A.手机等通信工具主要是利用电磁波来传递信号的;
B.风力发电装置将风能这种不可再生能源转化为电能;
C.核电站是利用核裂变释放的能量来发电的;
D.热水散发的能量不可能全部自动聚集起来,是因为能量的转化具有方向性
【答案】B。
【解析】A.因电磁波的传播速度快且可以在真空中传播,所以手机等通信工具主要是利用电磁波来传递信息,故A正确,不符合题意;
B.风能是可以从自然界中源源不断地得到,故是可再生能源,风力发电的过程中,消耗机械能而产生电能,是将机械能转化为电能的过程,故B错误,符合题意;
C.核电站是利用核裂变来释放能量的,将核能转化为电能,故C正确,不符合题意;
D.热水散发的能量不可能全部自动聚集起来,这说明能量的转化和转移是有方向性的,故D正确,不符合题意。
故选B。
4.用电火花发生器点燃塑料盒内的酒精气体能将盒盖喷出很远,如图所示,此过程中的能最转化的顺序为( )。
A.内能-机械能-化学能 B.化学能-内能-机械能
C.机械能-内能-化学能 D.内能-化学能-机械能
【答案】B。
【解析】电火花发生器点燃塑料盒内的酒精气体能将盒盖喷出很远,此过程中酒精燃烧将化学能转化为燃气内能,燃气推动盒盖做功将内能转化为盒盖的机械能。
故选B。
5.下列说法正确的是( )。
A.原子由原子核和质子构成 B.石油是可再生能源
C.核电站利用核聚变发电 D.手机利用电磁波交流信息
【答案】D。
【解析】A.原子是由原子核和核外电子组成的,原子核又是由质子和中子组成,故A错误;
B.石油是化石能源,使用后在短期内不能再从自然界重新获取,是不可再生能源,故B错误;
C.虽然聚变释放的能量远远大于聚变,但是目前还无法实现可控的核聚变,所以目前的核电站都是利用重核裂变,其通过稀释核素减少裂变中子来达到可控,故C错误;
D.电磁波可以传递信息,手机既是电磁波的接收台,也是电磁波的发射台,故D正确。
故选D。
6.自然界有些能源一旦消耗就很难再生,因此我们要节约能源。下列能源属于可再生能源的是( )。
A.石油 B.潮汐能 C.核燃料 D.煤炭
【答案】B。
【解析】石油、煤炭都属于化石燃料,核燃料属于核能,它们都是不能短时期从自然界得到补充,属于不可再生能源;潮汐能海水周期性涨落运动中所具有的能量,其水位差表现为势能,其潮流的速度表现为动能,这两种能量都可以利用,是一种可再生能源,故ACD不符合题意,B符合题意。
故选B。
7.下列关于能源的说法正确的是( )。
A.煤、石油是当今人类利用的主要能源,它们是可再生能源;
B.天然气是一种清洁能源,人类可以无尽地开发利用;
C.如果大量利用太阳能,可能使太阳能在短期内消耗殆尽;
D.尽量节约能源,提高能源的利用效率,有利于缓解日益严重能源危机
【答案】D。
【解析】A.煤、石油虽然是当今人类利用的主要能源,但不能短期内从自然界得到补充,是不可再生能源,故A错误;
B.天然气是我们在开采石油时同时开采出来的,是不可再生能源,不可能被无尽地开发利用,故B错误;
C.太阳能是可再生能源,短时间之内是消耗不完的,故C错误;
D.平时要节约能源,努力提高能源的利用效率,有利于缓解日益严重能源危机,故D正确。
故选D。
8.永久性地解决人类对能源的需求的根本方法是( )。
A.充分利用地球上的化石能源;
B.改进工艺,提高能源的利用率;
C.依靠科学技术,不断开发和利用新能源;
D.尽可能地少用能源
【答案】C。
【解析】A.化石能源的使用污染环境,且储量有限,不符合题意;
B.提高能源的利用率只能部分解决能源问题,不解决根本问题,不符合题意;
C.依靠科学技术,不断开发和利用新能源,能解决人类的能源使用问题,符合题意;
D.解决能源问题,不是少用能源,因人类的发展需要能源会越来越多,不符合题意。
故选B。
二、填空题
9.太阳能路灯的灯杆顶端是太阳能电池板,它能将太阳能转化为__能,并向灯杆下方的蓄电池充电,供夜晚路灯照明。蓄电池充电时将电能转化为__能。若在一定时间内,太阳光辐射到该太阳能电池板的能量为2.1×107J,这些能量经转化后,可供功率为35W的路灯正常工作50h,则该太阳能路灯的能量转化效率是______。
【答案】电。化学。30%。
【解析】[1]太阳能路灯的灯杆顶端的太阳能电池板,利用光电效应,将太阳能转化为电能。
[2]蓄电池充电是将电能转化为化学能储存起来。
[3]使用太阳能路灯的有用能量
太阳光辐射到该太阳能电池板的能量(总能量)为,该太阳能路灯的能量转化效率
该太阳能路灯的能量转化效率。
10.核电站是利用铀核______(裂少/聚变)释放的能量加热水、核能转化为水蒸气的______能,再通过蒸光轮机带动发电机转动,转化为电能、核能是______(可再生/不可再生)能源。
【答案】裂变;内;不可再生。
【解析】[1]核电站利用了铀核裂变时会释放大量的能量。
[2]利用核裂变释放能量加热水时,水吸收热量,内能增大,该过程中将核能转化为内能。
[3]核能不是取之不尽用之不竭,所以核能是不可再生能源。
11.2019年4月20日,我国在西昌卫星发射中心用长征三号乙运载火箭,成功发射了第四十四颗北斗导航卫星。火箭主要用液态氢作为燃料是因为液态氢的___________大,如图乙,卫星在太空张开“翅膀”后获得的能源主要太阳能,属于___________(选填“可再生”或“不可再生”)能源,它探测得到的图像和数据是通过___________传递到地球的。
【答案】热值 ;可再生;电磁波。
【解析】[1]火箭采用液氢作为火箭的燃料,是因为液态氢具有较大的热值,完全燃烧相同质量的氢时,可以释放出更多的热量。
[2]卫星在太空张开的“翅膀”是太阳能电池板,获得的能源是太阳能,太阳能在短时间内可以从自然界源源不断得到补充,属于可再生能源。
[3]太空是真空,真空不能传声,而电磁波可以在真空中传播,故探测得到的图像和数据是通过电磁波传递到地球的。
12.习近平总书记提出绿水青山山就是金山银山”,倡导保护环境.光伏发电是将_____转化为电能.核能作为一种新能源,正在逐步被人们开发和利用,核电站是利用核能发电,其核燃料在反应堆内是通过核_______(选填“裂变”或“聚变”)的方式,把核能转化为电能输送到国家电网,供千家万户使用.
【答案】太阳;裂变。
【解析】光伏发电系统发电时太阳能转化为电能;核能主要包括核裂变与核聚变,由于核聚变的反应目前还不可控,故核电站主要是利用了核裂变获得能量.
13.2015年10月,我国研发的平流层飞艇“圆梦”号(如图甲)首飞成功。飞艇依靠浮力可升到20km高的平流层,其推进系统有太阳能电池提供能量。推进器产生的推力与气流对飞艇的水平作用力平衡,可使飞艇长时间悬停。
(1)太阳能属于___________能源;
(2)飞艇气囊内的气体密度比艇外的空气密度___________。若飞艇的气囊体积为3×104m3,则飞艇在平流层受到的浮力约为___________N。(平流层空气密度取0.06kg/m3,g取10N/kg)
(3)飞艇悬停时,推进器将空气推向后方获得向前的推力,说明___________;飞艇所受的空气阻力与风速的关系如图乙,推进器的功效(功效是指推进器的推力与功率的比值)为0.01N/W,当平流层风速为40m/s时,飞艇推进器的功率为___________W。
【答案】可再生;小;1.8×104;力的作用是相互的;1.44×105。
【解析】(1)[1]太阳能是用之不竭的,属于可再生能源。
(2)[2]飞艇能浮在空中,是由于飞艇气囊内的气体密度比艇外的空气密度小,体积较大,可以受到更大的浮力。
[3]飞艇在平流层受到的浮力
(3)[4]推进器将空气推向后方时,给空气一个向后的作用力,根据物体间力的作用是相互的,同时空气也会给推进器一个向前的作用力。
[5]由图乙可知,阻力与风速的平方成正比,根据图中的关系可知,当风速为40m/s时,所受的阻力应为
所以飞艇推进器的功率为。
14.如图所示,是某高速出口的一排风光互补路灯,它成了一道靓丽的风景。风光互补路灯系统同时安装了风力发电机和太阳能电池板,有风时通过风力发电机发电,有阳光时通过太阳能电池板发电,并将电能储存至蓄电池中供路灯照明使用。为了节能该路灯采用LED灯照明。蓄电池充满电后不再充电,使用时放电至余留20%停止电能输出,可使蓄电池使用寿命更为长久。下表为某型号风光互补路灯系统的部分技术参数,其中光电转化效率是指太阳能电池板将光能转化为电能的效率,蓄电池容量是指蓄电池放电电流与放电总时间的乘积,最大输出功率是指风速达到最大限制风速时风力发电机的输出功率。
太阳能电池板
风力发电机
蓄电池
LED灯
电池板的总面积
0.5
最大限制风速
12.0m/s
电池容量
150A·h
额定电压
24V
光电转化效率
20%
最大输出功率
400W
额定电压
12V
额定功率
60W
(1)太阳能和风能是一种清洁的、______(选填“可再生”或“不可再生”)能源。
(2)风力发电机是根据______原理发电的,利用风力发电时,是将风能转化为______。
(3)LED灯是利用______(选填“导体”或“绝缘体”或“半导体”)材料制成。
(4)当太阳光照射到电池板表面处每平方米的功率为1000W时,太阳能电池板的输出功率为______W。
(5)已知风力发电机的输出功率P与风速v的三次方成正比,若风力发电机的输出功率为50W,此时风速为______m/s。
(6)充满电的蓄电池以额定电压对外供电,输出功率为100W时,为使蓄电池的使用寿命更为长久,持续供电的时间不能超过______h。
【答案】可再生;电磁感应;电能;半导体;100;6;14.4。
【解析】(1)[1]像水能、风能、太阳能、生物质能等都是能够源源不断的从自然界得到的能源叫可再生能源。
(2)[2][3]风叶产生的动力通过传动系统传递给发电机发电,把风的机械能转化为电能,这是电磁感应现象。
(3)[4]LED是利用半导体材料制成的。
(4)[5]太阳能电池板的输出功率
(5)[6]风力发电机的输出功率P与风速v的三次方成正比,即P=kv3,由表格数据可知,发电机的最大输出功率为400W、最大限制风速为12.0m/s,则
解得
由P=kv3可得,风力发电机的输出功率为50W时的风速
(6)[7]充满电的蓄电池以额定电压对外供电,输出功率为100W时,输出电流
由题知,使用时放电至余留20%停止电能输出,则放电量
放电时间。
人教版九年级全册第1节 能源优秀综合训练题: 这是一份人教版九年级全册第1节 能源优秀综合训练题,文件包含同步讲义人教版物理九年级全一册-课时224能源与可持续发展原卷版docx、同步讲义人教版物理九年级全一册-课时224能源与可持续发展解析版docx等2份试卷配套教学资源,其中试卷共21页, 欢迎下载使用。
初中物理人教版九年级全册第2节 内能优秀课堂检测: 这是一份初中物理人教版九年级全册第2节 内能优秀课堂检测,文件包含同步讲义人教版物理九年级全一册-课时132内能原卷版docx、同步讲义人教版物理九年级全一册-课时132内能解析版docx等2份试卷配套教学资源,其中试卷共26页, 欢迎下载使用。
初中物理人教版九年级全册第2节 内能精品测试题: 这是一份初中物理人教版九年级全册第2节 内能精品测试题,文件包含同步讲义人教版物理九年级全一册-第十四章内能的利用复习总结原卷版docx、同步讲义人教版物理九年级全一册-第十四章内能的利用复习总结解析版docx等2份试卷配套教学资源,其中试卷共29页, 欢迎下载使用。

