2024届高三新高考化学大一轮专题练习---电离平衡
展开2024届高三新高考化学大一轮专题练习---电离平衡
一、单选题
1.(2022秋·福建福州·高三福建师大附中校考期末)海水中因含有HCO和CO等离子,其pH稳定在7.9~8.4,可用作烟道气中SO2的吸收剂。吸收SO2后海水中硫元素的主要存在形式为HSO。已知表中数据,下列有关说法不正确的是
化学式
电离平衡常数
H2SO3
Ka1 = 1.3×10-2,Ka2 = 6.3×10-8
H2CO3
Ka1 = 4.4×10-7,Ka2 = 4.7×10-11
A.吸收SO2后的海水呈弱酸性的原因是Ka1(H2SO3)大于Kh(HSO)
B.若向吸收SO2后的海水中通入含氮氧化物的废气,海水pH将降低
C.将吸收SO2后的海水与新鲜海水混合,同时鼓入大量空气可排出部分CO2
D.吸收SO2后的海水露置在空气中,c(HSO)会减小
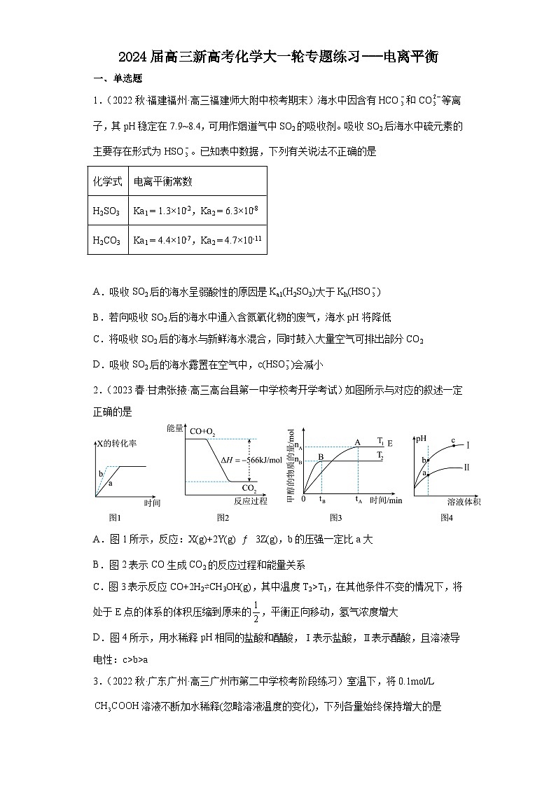
2.(2023春·甘肃张掖·高三高台县第一中学校考开学考试)如图所示与对应的叙述一定正确的是
A.图1所示,反应:X(g)+2Y(g) 3Z(g),b的压强一定比a大
B.图2表示CO生成CO2的反应过程和能量关系
C.图3表示反应CO+2H2⇌CH3OH(g),其中温度T2>T1,在其他条件不变的情况下,将处于E点的体系的体积压缩到原来的,平衡正向移动,氢气浓度增大
D.图4所示,用水稀释pH相同的盐酸和醋酸,Ⅰ表示盐酸,Ⅱ表示醋酸,且溶液导电性:c>b>a
3.(2022秋·广东广州·高三广州市第二中学校考阶段练习)室温下,将0.1mol/L溶液不断加水稀释(忽略溶液温度的变化),下列各量始终保持增大的是
A. B.
C. D.
4.(2022秋·山东枣庄·高三枣庄市第三中学校考期中)醋酸溶液中存在电离平衡:,下列叙述不正确的是
A.升高温度,平衡正向移动,醋酸的电离常数增大
B.的溶液加水稀释,溶液中所有离子浓度都减小
C.溶液中加少量的固体,平衡逆向移动
D.欲使的溶液的、和电离程度都减小,可加入少量冰醋酸
5.(2021秋·广东江门·高三校考阶段练习)等体积、等c(H+)的两份溶液A和B,A为盐酸,B为醋酸,分别与锌反应,若最后仅有一份溶液中存在锌,且放出的氢气的质量相等,则下列说法正确的是
①反应所需要的时间B>A;②开始反应时的速率A>B;③反应过程的平均速率B>A;④参加反应的锌的物质的量A=B;⑤醋酸里有锌剩余;⑥盐酸里有锌剩余
A.③④⑤ B.③④⑥ C.②③⑤ D.②③⑤⑥
6.(2021秋·广东江门·高三校考阶段练习)醋酸溶液中存在电离平衡:CH3COOH H++CH3COO-,△H>0。已知25 ℃时,CH3COOH的电离平衡常数Ka=1.75×10-5。下列叙述不正确的是
A.向该溶液中滴加几滴浓盐酸,平衡逆向移动,平衡时溶液中c(H+)减小
B.向该溶液中加少量CH3COONa固体,平衡逆向移动
C.该温度下,0.01 mol·L-1醋酸溶液的Ka = 1.75×10-5
D.升高温度,c(H+)增大,Ka增大
7.(2022秋·黑龙江哈尔滨·高三哈尔滨三中校考阶段练习)常温下,三种酸的电离平衡常数如下表,下列判断正确的是
酸
HCN
(一元酸)
电离常数K
A.三种酸的强弱关系:
B.反应能够发生
C.由电离常数可以判断,属于强酸,HCN和属于弱酸
D.相同温度下,相同浓度的醋酸钠溶液PH大于氰化钠溶液pH
8.(2021秋·海南省直辖县级单位·高三校考阶段练习)已知盐酸是强酸,在下列叙述中,能说明醋酸是弱酸的是
A.100mL 0.1mol/L的盐酸和醋酸分别跟足量锌反应时,最后产生氢气的物质的量相等
B.盐酸和醋酸都能与Na2CO3溶液反应
C.相同pH的盐酸和醋酸溶液中分别加水稀释到原浓度的后,醋酸的pH较小
D.相同pH的盐酸和醋酸分别跟锌反应时,产生氢气的起始速率相等
9.(2022秋·黑龙江绥化·高三海伦市第一中学校考期中)下列实验操作或做法正确且能达到目的的是
选项
实验操作或实验做法
实验目的
A
将过量通入溴水中,溴水褪色
证明具有漂白性
B
向溶液中通入少量的生成白色沉淀
证明
C
向盛有2溶液的试管中滴加浓的维生素C溶液,观察颜色变化
探究维生素C的还原性
D
向2支盛有5不同浓度溶液的试管中同时加入20.2溶液,观察实验现象
探究浓度对化学反应速率的影响
A.A B.B C.C D.D
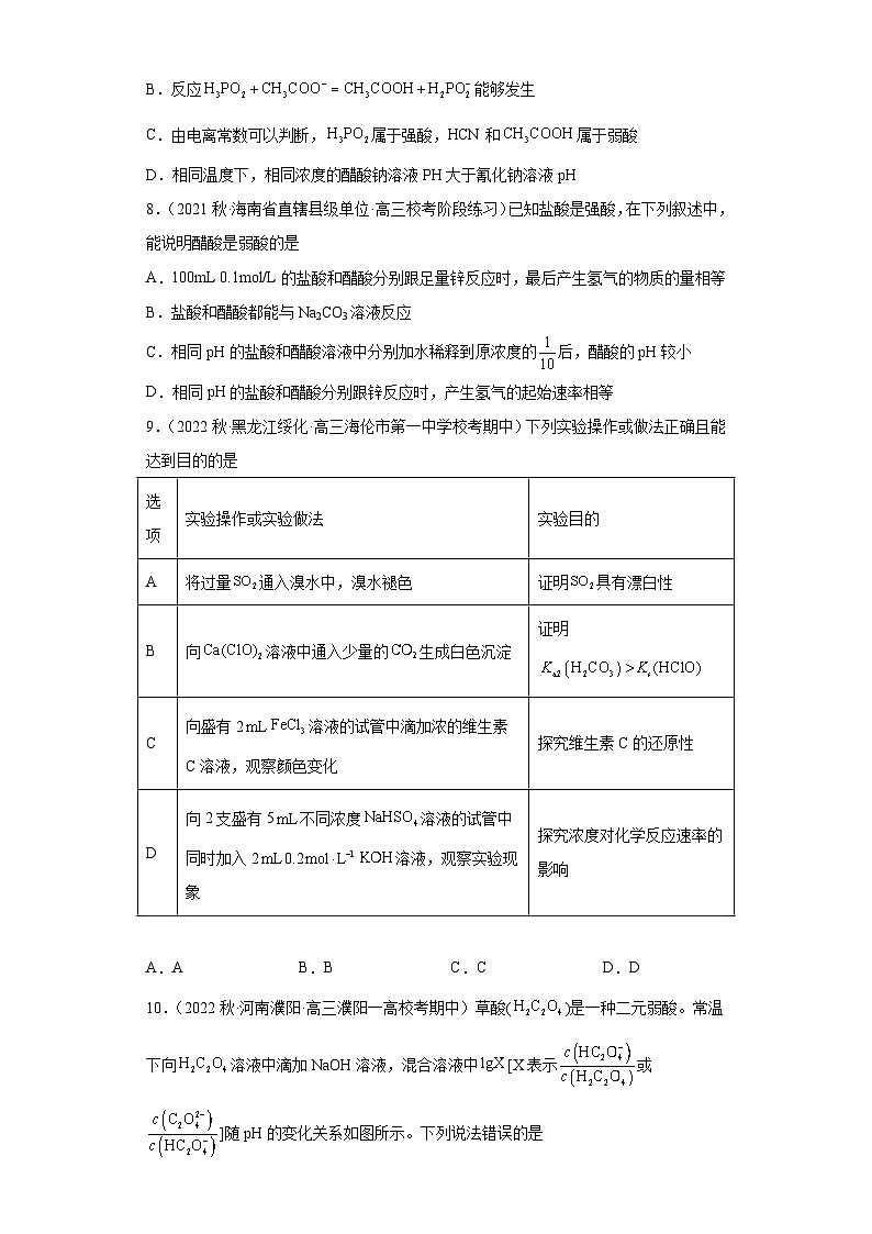
10.(2022秋·河南濮阳·高三濮阳一高校考期中)草酸()是一种二元弱酸。常温下向溶液中滴加NaOH溶液,混合溶液中[X表示或]随pH的变化关系如图所示。下列说法错误的是
A.直线Ⅰ中X表示的是
B.图中:a=-1.22,b=-4.19
C.当时,溶液中
D.对应
11.(2022秋·广东深圳·高三北师大南山附属学校校考期中)下物质分类组合正确的是
A
B
C
D
强电解质
HCl
HF
弱电解质
非电解质
Ag
A.A B.B C.C D.D
12.(2022秋·福建龙岩·高三福建省连城县第一中学校考阶段练习)利用下列实验装置进行的实验不能达到相应实验目的的是
A.①测量中和反应的反应热 B.②测量锌与稀硫酸反应的反应速率
C.③探究压强对平衡的影响 D.④证明醋酸为弱酸
13.(2022秋·广东茂名·高三统考阶段练习)常温下,用等浓度的NaOH溶液滴定20.00mL 0.10的HA溶液,滴定曲线如图所示,下列说法错误的是
A.b点中,
B.HA的电离常数
C.水的电离程度:d>c>b
D.d点存在
二、非选择题
14.(2022秋·高三校考期中)依据醋酸的性质,请回答下列问题(以下讨论均在常温时)。
(1)取(冰醋酸)作导电性实验,稀释过程中溶液的导电能力变化如下图所示。
①的电离方程式是_______。
②a、b、c三点中最小的是_______。
③在稀释过程中,_______。
(2)溶液的,该溶液中由水电离出的浓度是_______。
(3)向相同的两密闭容器中加入镁条,分别注入盐酸、醋酸,测得容器内压强随时间变化如下图所示。
反应为醋酸的曲线是_______(填字母)。
15.(2021秋·陕西西安·高三校考阶段练习)已知:草酸(H2C2O4)是一种常见的二元弱酸。请回答下列问题。
(1)草酸(H2C2O4)中碳元素的化合价为_______。
(2)依据氧化还原反应规律之价态规律可知草酸可能具有_______
A.只有氧化性 B.只有还原性 C.既有氧化性又有还原性
(3)请写出草酸(H2C2O4)在水溶液中的电离方程式_______。
(4)请写出草酸(H2C2O4)和氢氧化钠溶液反应的离子方程式_______。
(5)请配平草酸溶液和酸性高锰酸钾溶液发生反应的离子方程式 :_____
H2C2O4+ H ++ MnO= Mn2+ + H2O+ CO2↑
16.(2021秋·上海杨浦·高三上海市控江中学校考期中)金属铝质轻且有良好的防腐蚀性,在国防工业中有非常重要的作用。请回答下列问题:
(1)镓(Ga)与铝同族。镓(Ga)在周期表的位置是___________;写出镓的氯化物和氨水反应的化学方程式___________。
(2)用铝和金属氧化物反应制备金属单质是工业上较常用的方法。如:,常温下Al的金属性比Ba的金属性___________ (选填“强”或“弱”)。利用上述方法可制取Ba的主要原因是___________。
A.高温时Al的活泼性大于Ba B.高温有利于BaO分解
C.高温时比稳定 D.Ba的沸点比Al的低
(3)在稀的中加入适量溶液至SO恰好完全沉淀,此时铝元素的存在形式主要为___________(用化学符号表示)。
(4)聚合氯化铝晶体()是一种高效无机水处理剂。它的制备原理是调节溶液的pH、通过促进其水解而结晶析出。用平衡移动原理解释控制pH在4.0~4.5之间的原因:___________。
(5)用铝和氧化铁作铝热剂,将铝热反应后所得固体用足量盐酸溶解,并加入硫氰化钾溶液、溶液不变血红色。据此能否确认固体中已不含氧化铁?说明理由:___________。
17.(2021秋·山东济南·高三济南一中校考期中)回答下列问题
(1)已知某些电解质分子的中心原子最外层电子未达饱和结构,其电离采取结合溶液中其它离子使中心原子最外层达到饱和结构的形式,如硼酸在水中的电离可用方程式表示为:
①硼酸为_______元酸。
②时,的硼酸水溶液为5.1,则由水电离出的浓度为_______。
③与足量溶液反应的离子方程式为_______
(2)电离常数是电离平衡的平衡常数,描述了一定温度下,弱电解质的电离能力。时,几种弱电解质的电离常数如表:
;
;
①的电离常数表达式_______。
②溶液和溶液反应的主要离子方程式为_______
18.(2021秋·广东清远·高三清远市第一中学校考期中)磷的含氧酸及其盐是一类重要的化工产品,广泛用于食品、肥料、去油去污、防腐蚀、防锈、锅炉水处理等。回答下列问题:
(1)次磷酸()是一种精细化工产品。向10 mL 0.02 mol·L-1溶液中加入20 mL等物质的量浓度的NaOH溶液后,所得的溶液中只有、两种阴离子,则是___________(填“一元酸”“二元酸”或“三元酸”)。
(2)已知25℃时,0.02 mol·L-1的溶液的pH约为___________。
(3)亚磷酸()是二元中强酸,25℃时亚磷酸的电离常数、。
①当温度升高时,K值___________(填“增大”或“减小”)。
②试从电离平衡移动的角度解释、数据的差异:___________。
(4)用三辛胺与磷酸、氯化钾的混合溶液反应可制备,其中三辛胺的用量会影响溶液的pH。水溶液中、、、的分布分数随pH的变化如图所示。
①曲线C代表的含P粒子是___________。
②反应过程中,当___________时,停止加入三辛胺。
参考答案:
1.A
【详解】A.吸收后的海水生成亚硫酸氢根,溶液呈弱酸性是电离程度大于水解程度即大于,A项错误;
B.若向吸收后的海水中通入含氮氧化物的废气,海水pH将降低,B项正确;
C.将吸收后的海水与新鲜海水混合,同时鼓入大量空气可排出部分,C项正确;
D.吸收二氧化硫后的海水露置在空气中,会减小,D项正确;
答案选A。
2.C
【详解】A、图1所示反应:X(g)+2Y(g)3Z(g),反应前后气体体积不变,b曲线表示的可以是使用催化剂或增大压强,使用催化剂时压强关系为a=b,故A错误;
B、CO生成CO2的反应过程和能量关系是反应物先要吸收能量达到活化能,成为活化分子然后再变成生成物放出热量,而图中只能表示反应物总能量和生成物总能量,不能表示过程中的能量变化情况,故B错误;
C、由图可知,T1时的反应速率大于T2时的,反应CO+2H2═CH3OH达到平衡后体系的体积压缩到原来的,平衡正向移动,所有物质的浓度都会增大,故C正确;
D、用水稀释pH相同的盐酸和醋酸,因醋酸为弱酸,稀释时能促进弱电解质的电离,所以醋酸比盐酸中氢离子浓度减小的慢,所以Ⅰ表示盐酸,Ⅱ表示醋酸,但氢离子浓度变小,溶液导电性减弱,所以溶液导电性b>c,故D错误;
故答案选C。
3.A
【分析】为弱酸,存在电离平衡:,加水稀释过程中,促进醋酸电离平衡向电离方向移动,、会增大,会减小,由于溶液体积增大,导致、和均会减小,因温度不变,水的离子积不变,所以会增大,据此结合电离平衡常数分析解答。
【详解】A.加水稀释过程中,促进醋酸电离,使始终增大,A符合题意;
B.根据上述分析可知,会减小,B不符合题意;
C.,因为加水过程中会减小,Ka不变,所以比值会减小,C不符合题意;
D.=Ka,加水稀释,温度不变,所以该比值不变,D不符合题意;
故选A。
4.B
【详解】A.醋酸的电离是吸热反应,升高温度促进醋酸电离,导致醋酸电离平衡常数增大,A正确;
B.加水稀释促进弱酸电离,但溶液中氢离子浓度减小,水的离子积常数不变,则氢氧根离子浓度增大,B错误;
C.向醋酸中加入CH3COONa固体,抑制醋酸电离,平衡向逆反应方向移动,C正确;
D.加入少量冰醋酸促进平衡正向移动,溶液的减小,但是减小了醋酸自身的电离,D正确。
故选B。
5.B
【分析】醋酸是弱电解质,溶液中存在电离平衡,若c(H+)相同的醋酸和盐酸,醋酸浓度大于盐酸,等体积、等c(H+)的醋酸和盐酸,n(CH3COOH)>n(HCl),反应速率与氢离子浓度成正比,氢离子浓度越大反应速率越快,则反应时间越短,生成氢气的质量相等,根据氢气和锌之间的关系式知,需要锌的物质的量相等。
【详解】①若c(H+)相同的醋酸和盐酸,醋酸是弱电解质,随着反应的进行醋酸不断电离出氢离子,氯化氢完全电离,所以反应过程中,醋酸中氢离子始终大于盐酸,则醋酸反应速率大于盐酸,所以醋酸反应所需要的时间小于盐酸,故错误;
②两种溶液中氢离子浓度相等,所以开始时两种溶液反应速率相等,故错误;
③根据①知,反应过程中醋酸平均反应速率大于盐酸,故正确;
④根据氢气和锌之间的关系式知,生成相同质量的氢气需要的锌的质量相等,故正确;
⑤氢离子浓度、体积相同的醋酸和盐酸,醋酸的物质的量大于盐酸,所以盐酸中锌有剩余,故错误;
⑥根据⑤知,醋酸过量,则醋酸有剩余其中锌完全反应,盐酸中锌有剩余,故正确。
故选B。
6.A
【详解】A.向该溶液中滴加几滴浓盐酸,溶液中c(H+)增大,平衡逆向移动,由于该反应是可逆反应,滴加的浓盐酸不能完全转化为CH3COOH,故到达新的平衡时,溶液中c(H+)增大,A错误;
B.向该溶液中加少量CH3COONa固体,溶液中c(CH3COO-)增大,平衡逆向移动,B正确;
C.电离平衡常数K和温度有关,温度不变,Ka不变,C正确;
D.醋酸的电离是吸热反应,升高温度,平衡正向移动,c(H+)、c(CH3COO-)均增大,c(CH3COOH)减小,Ka增大,D正确;
故选A。
7.B
【详解】A.酸的电离平衡常数越大,其酸性越强,根据表中电离平衡常数大小可知,三种酸的强弱关系:,故A错误;
B.三种酸的强弱关系:,根据强酸制取弱酸的规律,反应能够发生,故B正确;
C.的电离常数是,意味着其不能完全电离,属于弱酸,HCN和也属于弱酸,故C错误;
D.酸的强弱关系:,越弱越水解,水解程度:CH3COONa
8.C
【详解】A.100mL 0.1mol/L的盐酸和醋酸中,酸的物质的量相等,分别跟足量锌反应时,最后产生氢气的物质的量相等,不能说明醋酸是弱酸,故不选A;
B.盐酸和醋酸都能与Na2CO3溶液反应放出二氧化碳,只能说明盐酸和醋酸的酸性大于碳酸,故不选B;
C.相同pH的盐酸和醋酸溶液中分别加水稀释到原浓度的后,醋酸的pH较小,说明醋酸电离平衡正向移动,证明醋酸是弱酸,故选C;
D.相同pH的盐酸和醋酸分别跟锌反应时,产生氢气的起始速率相等,说明反应初始氢离子浓度相等,不能说明醋酸是弱酸,故不选D;
选C。
9.C
【详解】A.通入溴水中,溴水褪色,因为二者发生氧化还原反应、溴分子被还原为溴离子,证明具有还原性,A项错误;
B.向次氯酸钙溶液中通入少量的二氧化碳生成白色沉淀,说明碳酸的酸性强于次氯酸,但不能证明碳酸氢根离子的酸性强于次氯酸,所以无法比较碳酸的二级电离常数和次氯酸的电离常数大小,B项错误;
C.向盛有2氯化铁溶液的试管中滴加浓的维生素C溶液,若黄色溶液变为浅绿色,说明铁离子转化为亚铁离子、维生素C具有还原性,C项正确;
D.该实验没有明显现象,不能探究浓度对速率的影响,D项错误;
答案选C。
10.C
【分析】二元弱酸草酸的> ,当lgX=0时 , pH=-lgc( H+)=-lgK , pH1=1.22< pH2=4.19,,表明K1=10-1.22>K2=10-4.19,所以直线Ⅰ中X表示的是,Ⅱ表示lg与pH的变化关系,以此解答。
【详解】A.根据分析,直线Ⅰ中X表示的是,A正确;
B.根据分析,K1=10-1.22,K2=10-4.19,可得a=-1.22,b=-4.19,B正确;
C.pH=4.19时,溶液中K1=10-1.22=,K2=10-4.19=
K1×K2=×==10-5.41,得=1,,C错误;
D.电荷守恒:c(Na+)+c (H+)= +2+c(OH-),当c(HC2O)+2c(C2O)时,c(H+)=c(OH-),对应pH=7,D正确;
故选C。
11.B
【分析】电解质是溶于水或在熔融状态下能够导电的化合物;非电解质是溶于水或在熔融状态下不能够导电的化合物;酸、碱、盐、金属氧化物等均属于电解质;强电解质是指在水溶液中或熔融状态下,能够完全电离的化合物,即溶于水的部分或者熔融状态时,可以完全变成阴阳离子的化合物,一般是强酸、强碱和大部分盐类;弱电解质是指在水溶液里部分电离的电解质,包括弱酸、弱碱、水与少数盐;
【详解】A.HCl溶于水可以完全电离变成离子,属于强电解质;甲烷为非电解质;金属银是单质,它既不是电解质也不是非电解质;故A错误;
B.BaSO4属于盐,溶于水的部分或者熔融状态时,可以完全电离变成离子,属于强电解质;醋酸属于弱酸,溶于水部分电离是弱电解质;乙醇在水溶液中和在熔融状态下两种情况下都不能导电的化合物是非电解质;故B正确;
C.属于中强酸,溶于水部分电离变成离子,属于弱电解质;为强酸,属于强电解质;二氧化硫为非电解质;故C错误;
D.HF属于弱酸,溶于水部分电离是弱电解质;Ba(OH)2属于碱,溶于水或者熔融状态时,可以完全电离变成离子,属于强电解质;H2O属于弱电解质;故D错误;
故选B。
12.C
【详解】A.①测量中和反应的反应热,该装置保温效果好,温度计可测定温度,能达到实验目的,A不符合题意;
B.②测量锌与稀硫酸反应的反应速率,用注射器测定一定时间内产生气体的体积,可计算化学反应速率,能达到实验目的,B不符合题意;
C.③该反应气体分子总数不变,改变压强平衡不一定,故不能探究压强对平衡移动的影响,C符合题意;
D.④中只有电解质不同,可以通过灯泡的明亮程度判断导电能力的不同、从而能证明醋酸为弱酸,D不符合题意;
答案选C。
13.C
【详解】A.b点HA溶液被中和一半,溶质为HA和NaA,溶液pH<7,说明HA电离大于水解,,A正确;
B.HA的电离常数为,取a点数据,,代入,B正确;
C.d点加入了过量的NaOH溶液,b点还有HA酸,都抑制了水的电离,且从pH值大小可以判断,d点大于b点的,水的电离程度:c>b>d,C错误;
D.当加入30mL 0.1 NaOH溶液时,溶质为NaOH和NaA,根据电荷守恒:,物料守恒:,得,得出,D正确;
故选C。
14.(1) CH3COOHCH3COO-+H+ b 先减小后增大
(2)1.0×10-11
(3)b
【详解】(1)①醋酸是弱酸,在溶液中部分电离出醋酸根离子和氢离子,电离方程式为CH3COOHCH3COO-+H+,故答案为:CH3COOHCH3COO-+H+;
②溶液的导电性越强,溶液中离子浓度越大,由图可知,b点导电性最大,则b点溶液中氢离子浓度最大,溶液pH最小,故答案为:b;
③由图可知,溶液的导电性先增大后减小,由电离常数公式可知,溶液中=,稀释过程中电离常数不变,则和先减小后增大;
(2)水电离出的氢离子浓度总是等于水电离出的氢氧根离子浓度,则pH为3的醋酸溶液中,水电离出的氢离子浓度为mol/L=1.0×10—11mol/L,故答案为:1.0×10-11;
(3)盐酸是强酸,在溶液中完全电离,醋酸是弱酸,在溶液中部分电离,等浓度的盐酸溶液中氢离子浓度大于醋酸溶液中氢离子浓度,与镁反应时,盐酸的反应速率大于醋酸,由图可知,相同时间内,曲线a表示的反应中压强大于曲线b,说明曲线a表示的反应的反应速率快于曲线b,则曲线a盐酸的反应、曲线b表示醋酸的反应,故答案为:b。
15.(1)+3
(2)C
(3)H2C2O4-⇌H ++HC2O
(4)H2C2O4+2OH-=2H2O+ C2O
(5)5H2C2O4+6 H++ 2MnO=2Mn2++10CO2↑+8H2O
【详解】(1)化合物中元素化合价代数和为0,在草酸H2C2O4中,H元素化合价为+1价,O为-2价,则碳元素的化合价为+4价;
(2)草酸分子中含有C元素化合价为+3价,介于C元素的最高+4价和最低-4价之间,既可以失去电子变为+4价,表现强的还原性,也能够得到电子表现氧化性,故草酸的性质是具有氧化性和还原性,故合理选项是C;
(3)草酸结构简式是HOOC-COOH,分子中含有两个羧基能够电离产生H+,具有酸的通性,草酸是二元弱酸,存在电离平衡,电离分步进行,主要是第一步电离,其电离方程式为:H2C2O4-⇌H ++HC2O;
(4)草酸是二元弱酸,能够与NaOH发生中和反应产生Na2C2O4、H2O,反应的离子方程式为:H2C2O4+2OH-=2H2O+ C2O;
(5)在H2C2O4中C元素化合价为+3价,反应后变为CO2中的+4价,化合价升高1×2=2价,Mn元素化合价由反应前MnO中的+7价变为反应后Mn2+的+2价,化合价降低5价,化合价升降最小公倍数是10,因此H2C2O4系数是5,CO2系数是10,MnO、Mn2+系数都是2,根据电荷守恒可知H+的系数是6,最后根据原子守恒,可知H2O的系数是8,则配平后方程式为:5H2C2O4+6 H++ 2MnO=2Mn2++10CO2↑+8H2O。
16.(1) 第四周期第ⅢA族 GaCl3+3NH3·H2O=3NH4Cl+Ga(OH)3↓
(2) 弱 D
(3)Al(OH)3
(4)Al3++3OH-⇌Al(OH)3⇌+H++H2O,pH太小,氢氧化铝电离平衡向碱式电离方向移动,pH太大,氢氧化铝电离平衡向酸式电离方向移动,得不到氢氧化铝胶体
(5)不能确认,因为所得固体中有铁,会将 Fe3+还原为 Fe2+
【解析】(1)
元素Ga位于Al的下一周期,位于第四周期第ⅢA族;同主族元素化学性质相似,因此类比氯化铝与氨水的反应可得氯化稼与氨水反应的方程式,反应的化学方程式为GaCl3+3NH3·3H2O=3NH4Cl+Ga(OH)3↓;
(2)
Al(OH)3呈两性,Ba(OH)2为强碱,则金属活泼性:Al
使SO恰好完全沉淀,设NH4Al(SO4)2的物质的量为1mol,则需要2mol Ba(OH)2,因此发生的反应为NH+Al3++2SO+4OH-+2Ba2+=Al(OH)3↓+NH3·H2O+BaSO4↓,此时铝元素的存在形式主要为Al(OH)3;
(4)
Al3++3OH-⇌Al(OH)3⇌+H++H2O,pH太小,氢氧化铝电离平衡向碱式电离方向移动,pH太大,氢氧化铝电离平衡向酸式电离方向移动,得不到氢氧化铝胶体,故需严格控制pH范围;
(5)
将铝热反应后所得固体用足量盐酸溶解,并加入硫氰化钾溶液,溶液不变血红色说明无铁离子,而固体中有铁,会将 Fe3+还原为 Fe2+,所以不能确认,是否含氧化铁。
17.(1) 一 1×10-5.1mol·L-1 H3BO3+OH-=[B(OH)4]-
(2) H2SO3+HCO=CO2↑+HSO+H2O
【解析】(1)
①根据硼酸在水中的电离方程式,推出硼酸为一元酸;故答案为一;
②25℃时,0.1mol·L-1的硼酸水溶液的pH为5.1,即溶液中c(H+)=1×10-5.1mol·L-1,根据硼酸的电离方程式,该H+是由水电离产生,因此水电离产生的H+浓度为1×10-5.1mol·L-1;故答案为1×10-5.1mol·L-1;
③硼酸为一元酸,因此硼酸与NaOH反应的离子方程式为H3BO3+OH-=[B(OH)4]-,故答案为H3BO3+OH-=[B(OH)4]-;
(2)
①的电离平衡常数Ka=,故答案为;
②根据表中数据,电离出H+能力强弱顺序是H2SO3>H2CO3>HSO>HCO,H2SO3与NaHCO3溶液反应的离子方程式为H2SO3+HCO=CO2↑+HSO+H2O;故答案为H2SO3+HCO=CO2↑+HSO+H2O。
18.(1)一元酸
(2)2
(3) 增大 第一步电离电离出的H+对第二步电离起抑制作用
(4) 4.5(范围在4.4~4.6间均给分)
【解析】(1)
向10 mL 0.02 mol·L-1溶液中加入20 mL等物质的量浓度的NaOH溶液后,所得的溶液中只有、两种阴离子,说明H3PO2只有一步电离,说明是一元酸;
(2)
(2) H3PO2为一元弱酸,电离程度较小,0.02 mol·L-1H3PO2溶液中,,该溶液中,;
(3)
①升高温度促进弱酸电离,该酸为弱酸,升高温度平衡正向进行,则电离平衡常数增大;
②第一步电离出的氢离子抑制第二步电离,所以第一步电离平衡常数与第二步电离平衡常数相差较大,故答案为:H3PO2第一步电离出的H+对第二步电离起抑制作用;
(4)
①随着pH的升高,浓度减小,浓度增大,随着pH继续升高浓度减小,浓度增大,由图可知曲线C代表的含P粒子是;
②反应过程中,三辛胺的用量会影响溶液的pH,三泽胺(TOA)会与溶液中的HCl反应,促进了KH2PO4生成,由图分析可知当 pH=4.5时,c(H3PO4)最大,故反应中,当pH=4.5时,停止加入三辛胺.
2024届高三新高考化学大一轮专题练习--电离平衡: 这是一份2024届高三新高考化学大一轮专题练习--电离平衡,共22页。试卷主要包含了单选题,多选题,非选择题等内容,欢迎下载使用。
2024届高三新高考化学大一轮专题练习——电离平衡: 这是一份2024届高三新高考化学大一轮专题练习——电离平衡,共21页。试卷主要包含了单选题,非选择题等内容,欢迎下载使用。
2024届高三新高考化学大一轮专题练习---电离平衡: 这是一份2024届高三新高考化学大一轮专题练习---电离平衡,共24页。试卷主要包含了单选题,多选题,非选择题等内容,欢迎下载使用。

