- 人教版美术三年级上册 12 团包纸工 课件+教案 课件 11 次下载
- 人教版美术三年级上册 13 化平凡为神奇 课件+教案 课件 13 次下载
- 人教版美术三年级上册 15 我设计的自行车 课件+教案 课件 12 次下载
- 人教版美术三年级上册 16 新颖的电脑 课件+教案 课件 13 次下载
- 人教版美术三年级上册 17会响的玩具 课件+教案 课件 12 次下载
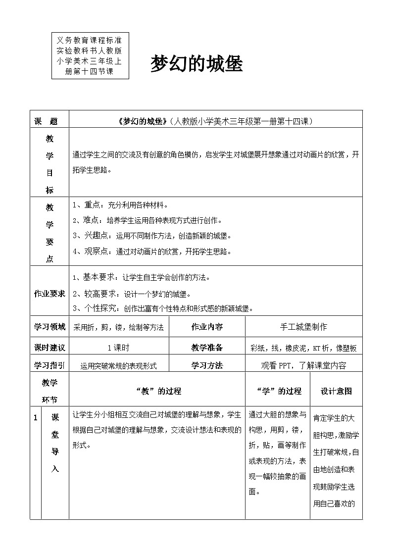
小学美术人教版三年级上册第14课 梦幻的城堡公开课ppt课件
展开
梦幻的城堡
课 题 | 《梦幻的城堡》(人教版小学美术三年级第一册第十四课) | ||||
教 学 目 标 | 通过学生之间的交流及有创意的角色模仿,启发学生对城堡展开想象通过对动画片的欣赏,开拓学生思路。 | ||||
教 学 要 点 | 1、重点:充分利用各种材料。 2、难点:培养学生运用各种表现方式进行创作。 3、兴趣点:运用不同制作方法,创造新颖的城堡。 4、观察点:通过对动画片的欣赏,开拓学生思路。 | ||||
作业要求 | 1、基本要求:让学生自主学会创作的方法。 2、较高要求:设计一个梦幻的城堡。 3、个性探究:创作出富有个性特点和形式感的新颖城堡。 | ||||
学习领域 | 采用折,剪,镂,绘制等方法 | 作业内容 | 手工城堡制作 | ||
课时建议 | 1课时 | 教学准备 | 彩纸,线,橡皮泥,KT析,像塑板 | ||
学习指引 | 运用突破常规的表现形式 | 学习方法 | 观看PPT,了解课堂内容 | ||
教学 环节 | “教”的过程 | “学”的过程 | 设计意图 | ||
1 | 课 堂 导 入 | 让学生分小组相互交流自己对城堡的理解与想象,学生根据自己对城堡的理解与想象,交流设计想法和表现的形式。
| 通过大胆的想象与构思,用剪,镂,折,贴,画等制作或表现的方法,表现一幅较抽象的画面。
| 肯定学生的大胆构思,激励学生打破常规,自由地创造和表现鼓励学生选用自己喜欢的材料进行创作。 | |
2 | 课 堂 发 展 | 肯定学生的大胆构思,激励学生打破常规,自由地创造和表现鼓励学生选用自己喜欢的材料进行创作,通过大胆的想象与构思,用剪,镂,折,贴,画等制作或表现的方法,表现一幅较抽象的画面。 在作业过程中,指导学生设计的形式要与使用的材料相适合展出制作完成的深长作品,让学生根据自己的理解,描述自己设计的作品。 | 采用变形与夸张手法进行创作,也可以收集各种材料尝试作。 | 积极指导学生如何去欣赏动画片中的城堡,培养学生欣赏美,发现美的能力。 | |
3 | 学生作业 | 制作一个手工城堡 | 启发学生对城堡展开创想象。 | 并培养丰富的想象力及欣赏能力,开发创造潜能。 | |
4 | 评价与 发展 | 学生之间互评作品,训练学生的语言表达能力,老师以白雪公主的身份对学生作品进行表扬鼓励增强学生自信心,激发学习兴趣。
| |||
5 | 课 后 总 结 | 欣赏过程诱发学习兴趣及创作欲望,并培养丰富的想象力及欣赏能力,开发创造潜能。 同学们在课余时间尝试用其他材料和方法制作出更多更好的作品来。
| |||
小学美术人教版三年级上册第14课 梦幻的城堡示范课ppt课件: 这是一份小学美术人教版三年级上册<a href="/ms/tb_c117014_t3/?tag_id=26" target="_blank">第14课 梦幻的城堡示范课ppt课件</a>,共21页。PPT课件主要包含了动画城节目开始啦,第14课梦幻的城堡,学习目标,你会吗,邀请函,奇特的建筑等内容,欢迎下载使用。
人教版三年级上册第14课 梦幻的城堡多媒体教学课件ppt: 这是一份人教版三年级上册第14课 梦幻的城堡多媒体教学课件ppt,共37页。PPT课件主要包含了德国新天鹅城堡,德国霍亨索城堡等内容,欢迎下载使用。
小学美术第14课 梦幻的城堡教学课件ppt: 这是一份小学美术第14课 梦幻的城堡教学课件ppt,共60页。PPT课件主要包含了造型独特,如何“变废为宝呢”,如何变废为宝,日本人处理地沟油,国外的变废为宝,请大家讨论一下,制作步骤和方法等内容,欢迎下载使用。

