- 人教版美术三年级上册 6《黑与白》教案 课件 3 次下载
- 人教版美术三年级上册 7《快乐的回忆》教案 课件 3 次下载
- 人教版美术三年级上册 9 《天然的纹理》教案 课件 3 次下载
- 人教版美术三年级上册 10《美丽的花》教案 课件 3 次下载
- 人教版美术三年级上册 11《各式各样的鞋》教案 课件 3 次下载
美术三年级上册第8课 星空的联想完美版ppt课件
展开
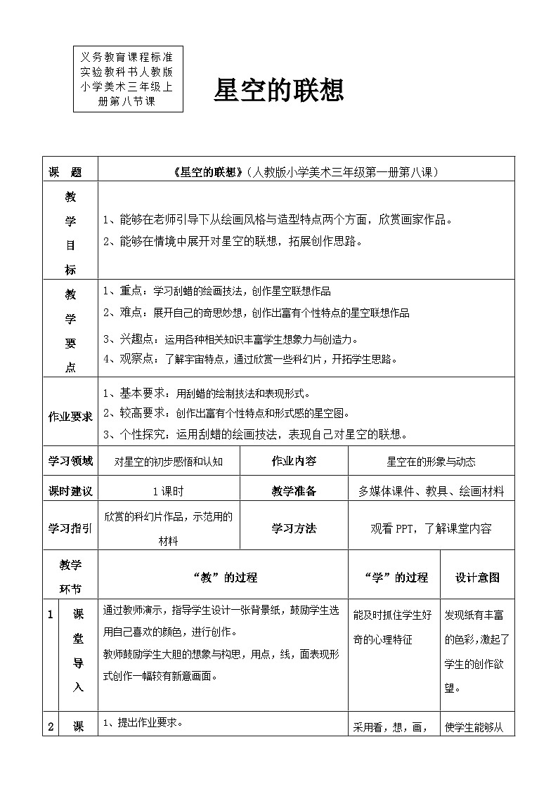
星空的联想
课 题 | 《星空的联想》(人教版小学美术三年级第一册第八课) | ||||
教 学 目 标 | 1、能够在老师引导下从绘画风格与造型特点两个方面,欣赏画家作品。 2、能够在情境中展开对星空的联想,拓展创作思路。 | ||||
教 学 要 点 | 1、重点:学习刮蜡的绘画技法,创作星空联想作品 2、难点:展开自己的奇思妙想,创作出富有个性特点的星空联想作品 3、兴趣点:运用各种相关知识丰富学生想象力与创造力。 4、观察点:了解宇宙特点,通过欣赏一些科幻片,开拓学生思路。 | ||||
作业要求 | 1、基本要求:用刮蜡的绘制技法和表现形式。 2、较高要求:创作出富有个性特点和形式感的星空图。 3、个性探究:运用刮蜡的绘画技法,表现自己对星空的联想。 | ||||
学习领域 | 对星空的初步感悟和认知 | 作业内容 | 星空在的形象与动态 | ||
课时建议 | 1课时 | 教学准备 | 多媒体课件、教具、绘画材料 | ||
学习指引 | 欣赏的科幻片作品,示范用的材料 | 学习方法 | 观看PPT,了解课堂内容 | ||
教学 环节 | “教”的过程 | “学”的过程 | 设计意图 | ||
1 | 课 堂 导 入 | 通过教师演示,指导学生设计一张背景纸,鼓励学生选用自己喜欢的颜色,进行创作。 教师鼓励学生大胆的想象与构思,用点,线,面表现形式创作一幅较有新意画面。
| 能及时抓住学生好奇的心理特征 | 发现纸有丰富的色彩,激起了学生的创作欲望。 | |
2 | 课 堂 发 展 | 1、提出作业要求。 2、在作业过程中,鼓励学生打破常规的构思,描述自己脑海中的星空,学生自由的作品设计和创意的表现。
| 采用看,想,画,说四个层次进行活动,并在一开始就解决了本课的难点。 | 使学生能够从色彩,空间,明暗,形状等方面感受星空的美,进一步扩展对星空的联想。 | |
3 | 学生作业 | 创作一幅星空联想画 | 自主创作
| 大胆地进行奇思妙想 | |
4 | 评价与 发展 | 学生对自己作品的评价时只讲创作意图而没有对作品进行评价,更何况是多角度,多层次的评价呢.在以后的教学中要特别注意评价的训练。
| |||
5 | 课 后 总 结 | 积极指导学生探索宇宙的奥秘,拓展学生的知识面,并运用科技知识更好的培养学生发现美,表现美的能力。
| |||
星空的联想PPT课件免费下载: 人教版小学美术三年级上册课文《星空的联想》,完整版PPT课件免费下载,优秀PPT背景图搭配,精美的免费ppt模板。轻松备课,欢迎免费下载使用。
人教版三年级上册第8课 星空的联想课文课件ppt: 这是一份人教版三年级上册第8课 星空的联想课文课件ppt,共43页。
小学美术人教版三年级上册第8课 星空的联想公开课课件ppt: 这是一份小学美术人教版三年级上册第8课 星空的联想公开课课件ppt,文件包含人教版美术三年级上册8星空的联想课件pptx、人教版美术三年级上册8《星空的联想》教案doc等2份课件配套教学资源,其中PPT共21页, 欢迎下载使用。

