鲁科版 (2019)选择性必修3第1章 有机化合物的结构与性质 烃第3节 烃优秀导学案
展开第2课时 氨基酸和蛋白质
必备知识·素养奠基
一、氨基酸的结构和性质
1.概念:羧酸分子中烃基上的氢原子被氨基取代形成的取代羧酸。
2.分子结构
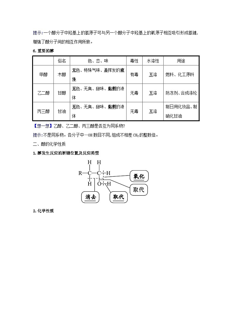
3.常见的α-氨基酸
甘氨酸(氨基乙酸)
丙氨酸(α-氨基丙酸)
苯丙氨酸(α-氨基-β-苯基丙酸)
谷氨酸(α-氨基戊二酸)
4.氨基酸的性质
(1)氨基酸分子中既含有氨基又含有羧基,是一种两性化合物,通常以两性离子形式存在,根据溶液的pH不同,可以发生不同的解离。
阳离子 两性离子 阴离子
(2)氨基酸与酸、碱的反应(以甘氨酸为例)。
【巧判断】
(1)属于氨基酸。 ( )
提示:×。该分子中存在羧基,不存在氨基,所以不是氨基酸。
(2)甘氨酸与1-硝基乙烷互为同分异构体。 ( )
提示:√。甘氨酸和1-硝基乙烷分子式二者均为C2H5NO2,故二者互为同分异构体。
(3)氨基酸分子中只有一个官能团。 ( )
提示:×。氨基酸分子中含有氨基和羧基两个官能团。
(4)H2NCH2CH2COOH既能与盐酸反应又能与NaOH溶液反应。 ( )
提示:√。氨基酸中的氨基具有碱性,可以与酸反应,羧基具有酸性,可以与碱反应。
(5)1 mol—NH2含有10NA个电子。 ( )
提示:×。1 mol—NH2含有9NA个电子。
二、多肽
1.肽和肽键:一个α-氨基酸分子的羧基与另一个α-氨基酸分子的氨基脱去一分子水所形成的酰胺键称为肽键。生成的化合物称为肽。
2.分类
如甘氨酸与丙氨酸形成二肽:
3.作用:如谷胱甘三肽参与人体细胞内的氧化还原作用,做解毒药等。
【情境·思考】
氨基酸在人体内通过代谢可以发挥下列一些作用:合成组织蛋白质、变成酸、激素、抗体、肌酸等含氮物质、转变为碳水化合物和脂肪等。
氨基酸与形成二肽时最多形成几种?
提示:4种。H2N—CH2CONHCH2COOH、
、、
三、蛋白质
1.氨基酸的基本知识
(1)概念
由α-氨基酸分子按一定的顺序、以肽键连接起来的生物大分子。
(2)物质基础
α-氨基酸。
(3)核心官能团
肽键()。
(4)分子大小
相对分子质量一般在10__000以上,含肽键50个以上。
(5)形成
氨基酸脱水缩合。
(6)生理功能
每一种蛋白质都有一定的生理活性,且结构与功能是高度统一的。
2.氨基酸的性质
蛋白质的性质
原因
水解
天然蛋白质水解的最终产物都是α-氨基酸
盐析
加入轻金属盐的浓溶液,蛋白质聚沉
变性
蛋白质失去生理活性而发生聚沉的现象
显色反应
天然蛋白质遇浓硝酸变黄
灼烧
灼烧时有烧焦羽毛的气味
【微思考】
你如何鉴别想要购买的毛线是“纯毛”的还是“腈纶”的?
提示:可以用灼烧的方法,“纯毛”毛线灼烧后有烧焦羽毛的气味。
四、酶
1.概念
酶是一种高效的生物催化剂,大多数酶属于蛋白质。
2.催化特点
【微思考】
试画出酶的催化效率与温度的关系曲线。
提示:
关键能力·素养形成
知识点一 氨基酸的脱水缩合规律
1.两分子间缩合
一个氨基酸分子中的氨基和另一个氨基酸分子中的羧基,发生分子间脱水反应生成肽键。
A、B两种不同的氨基酸生成二肽时,可能是A的氨基脱去氢、B的羧基脱去羟基形成肽键;也可能是A的羧基脱去羟基而B的氨基脱去氢形成肽键;还有可能是两个A分子之间或两个B分子之间形成肽键。
2.分子间或分子内缩合成环
+2H2O
3.缩聚生成多肽或蛋白质
+nH2O
【规律方法】氨基酸缩合与蛋白质水解的断键规律
(1)氨基酸缩合机理为,
脱去一分子水后形成肽键(),肽键可简写为“—CONH—”,不能写为“—CNHO—”。
(2)多肽、蛋白质水解时,断裂—CO—NH—键中的碳氮键,形成—COOH和—NH2。
【思考·讨论】
(1)氨基酸形成二肽的反应类型是什么反应?
提示:取代反应。
(2)二肽是不是有两个肽键?
提示:不是。几肽是按合成的氨基酸的个数确定的。
【典例】中科院蒋锡夔院士和中科院上海有机化学所计国桢研究员等因在有机分子簇集和自由基化学研究领域取得重大成果,而荣获国家自然科学一等奖。据悉,他们在研究过程中曾涉及如下一种有机物。请根据所示化合物的结构简式回答问题:
(1)该化合物中,官能团⑦的名称是________,官能团①的名称是________。该化合物是由________个氨基酸分子脱水形成的。
(2)写出该化合物水解生成的从左边数第一种氨基酸的结构简式____________,写出该氨基酸与氢氧化钠溶液反应的化学方程式__ ____________。
【解题指南】解答本题需注意以下两点:
(1)氨基酸“酸脱羟基氨脱氢”形成肽键。
(2)氨基酸中氨基显碱性,羧基显酸性。
【解析】本题考查肽键的水解反应,如图③⑤⑥三处肽键水解断开,生成4种氨基酸。
答案:(1)羧基 氨基 4
(2)H2NCH2COOH
H2NCH2COOH+NaOHH2NCH2COONa+H2O
【母题追问】(1)该有机物属于蛋白质吗?
提示:不属于,蛋白质分子中通常含有50个以上的肽键,该有机物显然不符合。
(2)该有机物能否发生酯化反应?
提示:能,由于该有机物中含有羧基,因此能发生酯化反应。
【迁移·应用】
1.(2020·武汉高二检测)下面是蛋白质分子结构的一部分,其中标出了分子中不同的键,当蛋白质发生水解反应时,断裂的键是 ( )
A.① B.② C.③ D.④
【解析】选C。蛋白质水解时,肽键()中的C—N键断裂。
2.(2020·杭州高二检测) 由甘氨酸(H2NCH2COOH)和苯丙氨酸()组成的混合物,发生分子间脱水生成的二肽有 ( )
A.2种 B.3种 C.4种 D.5种
【解析】选C。
由上述可知,分子间的氨基与羧基脱水生成的二肽有4种。
艾滋病是一种危害性极大的传染病,由感染艾滋病病毒(HIV病毒)引起。科学家发现半胱氨酸能增强艾滋病病毒感染者的免疫力,对控制艾滋病病毒的蔓延有奇效。已知半胱氨酸的结构简式为。
据此思考以下两个问题:
(1)两分子半胱氨酸,脱水形成的二肽结构简式是什么?
提示:两分子半胱氨酸脱水的反应为
+H2O,
根据此反应可知其结构简式为
。
(2)可与NaOH溶液反应放出氨气吗?为什么?
提示:可以。因可电离产生N,故其与碱加热时会放出NH3。
知识点二 蛋白质的结构和性质
1.蛋白质的结构及性质
(1)结构:分子中存在肽键()。
(2)化学性质
①两性:既可与酸反应,又可与碱反应
②水解(在酸、碱或酶的作用下)的最终产物为氨基酸
③溶于水具有胶体性质
④盐析
⑤变性
⑥显色反应:含苯环的蛋白质遇浓HNO3呈黄色
⑦灼烧时具有烧焦羽毛的气味
2.盐析、变性和渗析的比较
蛋白质的盐析
蛋白质的变性
蛋白质的渗析
内涵
在蛋白质溶液中加浓的无机盐溶液,会使其溶解度降低而析出
蛋白质在某些条件下聚沉,失去原有的生理活性
利用半透膜分离蛋白质胶体和溶液
条件
碱金属、镁、铝等轻金属盐、铵盐的浓溶液
加热,紫外线,X射线,强酸,强碱,强氧化剂,重金属盐,甲醛、酒精、苯酚等有机物
胶体、水和半透膜
特点
可逆,蛋白质仍然保持原有的性质
不可逆,蛋白质失去原有的生理活性
可逆,须多次换水或采用流动的水
实质
物理变化(溶解度降低)
化学变化(结构、性质改变)
-
用途
分离、提纯蛋白质
杀菌,消毒,缓解重金属盐中毒等
精制蛋白质
【特别提醒】盐溶液与蛋白质作用时,要特别注意盐溶液的浓度及所含的金属阳离子对蛋白质性质的影响:
(1)稀盐溶液能够促进蛋白质的溶解。
(2)浓盐溶液能够使蛋白质发生盐析。
(3)重金属盐溶液,无论浓稀,均能够使蛋白质变性。
【思考·讨论】
(1)为何误服硫酸铜等重金属盐,可以立即食用牛奶、豆浆或鸡蛋清解毒?
提示:牛奶、豆浆或鸡蛋清均含大量蛋白质,可与重金属盐结合。
(2)医院常用碘酒、紫外线、高锰酸钾、双氧水消毒,家庭常用煮沸、“84”消毒,这些消毒方法的实质是什么?
提示:若将细菌病毒的蛋白质变性,则细菌病毒会失活。
【典例】下列关于蛋白质的说法中不正确的是 ( )
A.蛋白质是由多种α-氨基酸加聚而生成的天然高分子化合物
B.通常用酒精消毒,其原理是酒精使细菌中的蛋白质变性而失去生理活性
C.浓的Na2SO4溶液能使溶液中的蛋白质析出,加水后析出的蛋白质又溶解
D.鉴别织物成分是蚕丝还是“人造丝”可采用灼烧闻气味的方法
【解析】选A。氨基酸生成蛋白质的反应是缩聚反应,不是加聚反应,A项错误;无论何种形式的消毒,其原理都是使细菌中的蛋白质变性而失去原有生理活性(死亡),B项正确;盐析是可逆的过程,C项正确;“人造丝”的成分是纤维素,灼烧时没有烧焦羽毛的气味,D项正确。
【母题追问】(1)氨基酸合成蛋白质与蛋白质水解生成氨基酸是可逆反应吗?
提示:不是。氨基酸脱水缩合成蛋白质与蛋白质的水解所需要的反应条件不同,因此不属于可逆反应。
(2)除酒精外还有哪些物质可以使蛋白质变性?
提示:高锰酸钾、双氧水等强氧化剂,强酸、强碱和重金属盐,以及甲醛、苯酚等有机物等。
【迁移·应用】
1.(2020·苏州高二检测)下列有关蛋白质的说法不正确的是 ( )
A.蛋白质均不溶于水
B.有些蛋白质遇浓硝酸会变黄色
C.误食重金属盐,可饮用大量牛奶或鸡蛋清缓解
D.可用灼烧法鉴别羊毛织品和化纤织品
【解析】选A。鸡蛋清蛋白可溶于水形成胶体,A选项错误;若蛋白质分子中含苯环,可以与浓硝酸反应生成多硝基化合物,显黄色,B选项正确;误食重金属盐时,可饮用大量牛奶或鸡蛋清,利用蛋白质变性的原理缓解中毒症状,C选项正确;羊毛属于蛋白质,灼烧时有烧焦羽毛的气味,化纤织品没有此气味,D选项正确。
2.下列关于蛋白质的说法正确的是 ( )
A.蛋白质属于天然高分子化合物,组成元素只有C、H、O、N
B.用浓Na2SO4、CuSO4溶液或浓HNO3使蛋清发生盐析,进而分离、提纯蛋白质
C.蛋白酶是蛋白质,它不仅可以催化蛋白质的水解反应,还可以催化淀粉的水解反应
D.蛋白质水解产生的甘氨酸(H2N—CH2—COOH)既显酸性,又显碱性,是最简单的氨基酸
【解析】选D。蛋白质的组成元素除有C、H、O、N外,还有S等元素,A错;浓CuSO4溶液和浓HNO3均会使蛋白质变性,不能用于蛋白质的分离、提纯,B错;酶的催化作用具有高度的专一性,蛋白酶只能催化蛋白质的水解反应,不能催化其他反应,C错。
3.(2020·丽水高二检测)把①蔗糖、②淀粉、③蛋白质、④油脂在稀酸存在的条件下分别进行水解,最后生成物只有一种的是 ( )
A.①和② B.只有② C.②③和④ D.只有④
【解析】选B。蔗糖水解产物为果糖和葡萄糖;淀粉最终水解产物只有葡萄糖;蛋白质水解产物为氨基酸,但是构成蛋白质的氨基酸有多种;油脂水解产物为高级脂肪酸和甘油。
4.由下列结构片段组成的蛋白质在胃液中水解,能产生的氨基酸是 ( )
A.
B.H2NCH2CH2CH2COOH
C.
D.
【解析】选A。根据蛋白质的分子结构片段可知可以产生、、
NH2CH2COOH,因此由该结构片段组成的蛋白质在胃液中水解,能产生的氨基酸是。
【课堂回眸】
课堂检测·素养达标
1.(2020·石家庄高二检测)关于生物体内氨基酸的叙述错误的是 ( )
A.构成蛋白质的氨基酸分子的结构通式可表示为
B.人体内氨基酸的分解代谢最终产物是水、二氧化碳和尿素
C.人体内所有氨基酸均可以相互转化
D.两分子氨基酸通过脱水缩合可以形成二肽
【解析】选C。部分氨基酸可以在人体内相互转化,但是有几种氨基酸在人体内不能合成,必须从食物中获得,称为必需氨基酸。
2.如图所示是某有机物分子的简易球棍模型,该有机物中含C、H、O、N四种元素。下列关于该有机物的说法中错误的是 ( )
A.分子式为C3H7O2N
B.能发生取代反应
C.能通过聚合反应生成高分子化合物
D.不能跟NaOH溶液反应
【解析】选D。根据“碳四价、氮三价、氧二价和氢一价”原则和球棍模型,可以确定该有机物的结构简式为。
3.(2020·朔州高二检测) 下列表示蛋白质分子结构的一部分:
它的水解产物可能是 ( )
①
②
③
④
⑤
⑥
⑦
A.④⑤⑥ B.①②④ C.②③⑦ D.②④⑦
【解析】选D。蛋白质水解原理:肽键()中C—N键断开,接—OH形成—COOH,接—H形成—NH2。则根据原理可断键如下,即可得水解产物。
4. (2020·六安高二检测)扎那米韦(其结构如图所示)可用于治疗由病毒感染引起的疾病。下列关于扎那米韦的说法正确的是 ( )
A.能与蛋白质形成分子间氢键
B.不能使溴的四氯化碳溶液褪色
C.在一定条件下能水解生成乙醇
D.分子中的羟基不能被氧化为羧基
【解析】选A。有机物含有羧基、羟基以及酰胺基等官能团,可与蛋白质分子形成氢键,故A正确;含有碳碳双键,可与溴的四氯化碳溶液发生加成反应,故B错误;能发生水解的为酰胺基,可水解生成乙酸,故C错误;具有—CH2OH结构,可被氧化生成羧基,故D错误。
5.“埃博拉”病毒的形状宛如中国古代的“如意”(如图),病毒的基本化学组成是核酸和蛋白质,有的病毒还含有脂质、糖类等其他组分。下列有关有机物的说法不正确的是 ( )
A.漂白粉、双氧水都可以杀灭埃博拉病毒
B.组成病毒的糖类、酯类和蛋白质在一定条件下都可以发生水解反应
C.酯在酸性条件下的水解反应属于取代反应,也属于可逆反应
D.糖类和蛋白质的燃烧产物不同
【解析】选B。漂白粉和双氧水具有强氧化性,能够使蛋白质变性,故可以杀菌消毒,A项正确;单糖不能水解,B项错误;酯在酸性条件下水解生成醇和酸,属于取代反应,也属于可逆反应,C项正确;糖类含有C、H、O三种元素,蛋白质主要含有C、H、O、N等元素,因此燃烧产物不同,D项正确。
6.(2018·全国卷Ⅰ改编)下列说法错误的是 ( )
A.蔗糖、果糖和麦芽糖均为双糖
B.大多数酶是一类具有高选择催化性能的蛋白质
C.植物油含不饱和脂肪酸酯,能使Br2/CCl4褪色
D.淀粉和纤维素水解的最终产物均为葡萄糖
【解析】选A。果糖是单糖,A不正确;大多数酶为蛋白质,B正确;不饱和高级脂肪酸酯中含有碳碳双键,可以和溴发生加成反应,C正确;淀粉和纤维素水解的最终产物都是葡萄糖,D正确。
7.营养品和药品都是保证人类健康不可缺少的物质,其性质和制法是化学研究的主要内容。已知酪氨酸是一种生命活动不可缺少的氨基酸,它的结构简式是
。
(1)酪氨酸能发生的化学反应类型有________。
A.取代反应 B.氧化反应 C.酯化反应 D.中和反应
(2)已知氨基酸能与碱反应,写出酪氨酸与足量NaOH溶液反应的化学方程式:__________________。
(3)写出酪氨酸形成的二肽的结构简式:______________。
【解析】—COOH能发生酯化反应(取代反应)、中和反应,酚羟基易被氧化,可发生氧化反应,苯环上羟基邻位的H可与溴水发生取代反应。
答案:(1)ABCD (2)+
+2H2O
(3)
鲁科版 (2019)选择性必修3第3节 合成高分子化合物优秀导学案: 这是一份鲁科版 (2019)选择性必修3第3节 合成高分子化合物优秀导学案,文件包含2020_2021学年新教材高中化学第3章有机合成及其应用合成高分子化合物2有机化合物结构的测定学案鲁科版选择性必修3doc、2020_2021学年新教材高中化学第3章有机合成及其应用合成高分子化合物3合成高分子化合物学案鲁科版选择性必修3doc、2020_2021学年新教材高中化学第3章有机合成及其应用合成高分子化合物11有机合成的关键__碳骨架的构建和官能团的引入学案鲁科版选择性必修3doc、2020_2021学年新教材高中化学第3章有机合成及其应用合成高分子化合物12有机合成路线的设计及应用学案鲁科版选择性必修3doc等4份学案配套教学资源,其中学案共66页, 欢迎下载使用。
高中化学鲁科版 (2019)选择性必修3第2节 有机化合物的结构与性质精品学案设计: 这是一份高中化学鲁科版 (2019)选择性必修3第2节 有机化合物的结构与性质精品学案设计,文件包含2020_2021学年新教材高中化学第1章有机化合物的结构与性质烃1认识有机化学学案鲁科版选择性必修3doc、2020_2021学年新教材高中化学第1章有机化合物的结构与性质烃2有机化合物的结构与性质学案鲁科版选择性必修3doc、2020_2021学年新教材高中化学第1章有机化合物的结构与性质烃33苯苯的同系物及其性质学案鲁科版选择性必修3doc、2020_2021学年新教材高中化学第1章有机化合物的结构与性质烃31烷烃及其性质学案鲁科版选择性必修3doc、2020_2021学年新教材高中化学第1章有机化合物的结构与性质烃32烯烃和炔烃及其性质学案鲁科版选择性必修3doc等5份学案配套教学资源,其中学案共77页, 欢迎下载使用。
化学选择性必修3第3节 醛和酮 糖类和核酸导学案: 这是一份化学选择性必修3第3节 醛和酮 糖类和核酸导学案,共15页。学案主要包含了常见的醛酮等内容,欢迎下载使用。

