小学数学西师大版五年级上册设计图案精品教学设计及反思
展开4、设计图案
教学内容
教材37-39页“设计图案”例1、例2、例3以及“课堂活动”和“练习九”的相关内
容。
教材提示
在学生学习了平移、旋转和轴对称后,教材安排学习《设计图案》的内容,目的是让学生学以致用。本节课的知识点有如下几点:
知识点一:用平移的方法设计图案。
知识点二:用旋转的方法设计图案。
知识点三:用图形的对称来设计图案。
本节内容是在学生掌握了平移、旋转和轴对称图形这三种基本的图形变换方式的基础上进行教学的,是引导学生将所学知识应用于图案的设计,教学中,应注意以下几点:
第一:学习本节内容之前,可对图形的平移、旋转与对称作简单的复习,唤起学生对这些知识的回忆。
第二:要强调用图形的平移设计图案与图形的平移的联系与区别。
第三:教学用旋转设计图案时,要让学生积极思考这种设计图案的方法与用平移设计图案有什么相同点有不同点,通过对比,加深对所学知识的理解。
第四:教学用对称设计图案时,可引导学生回忆前面学习的画图形的另一半的方法,把两者结合起来思考。
教学目标
知识与技能:
1、能用平移、旋转和轴对称设计简单的图案。
2、在观察、操作、想象、图案设计等数学活动中,进一步体会图形的变换在图案设计中的作用。
过程与方法:
通过适时引导,让学生经历观察、操作等活动过程,并在活动中动手、动口、动脑,主动探索新知、掌握新知。
情感、态度和价值观:
在应用数学知识进行图案设计的活动中,感受到数学美,在创造的同时获得自我创造的成就感,激发创造性应用数学知识的热情。
重点、难点
重点
能够有条理地表达一个简单图形平移、旋转或作轴对称图形的过程。
难点
会根据基本图形用平移、旋转和轴对称设计出美丽的图案。
教学准备
教师准备:课件。
学生准备:直尺。
教学过程
(一)新课导入
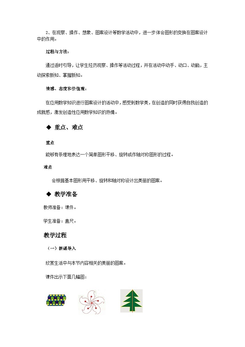
欣赏生活中与本节内容相关的美丽的图案。
课件出示下面几幅图:

1.同学们,看到这些生活中的美丽图案,你有什么感想?
学生回答预测:
生1:这些图案太美了,我想把它们画下来,但又不知怎么画。
生2:我自己也想设计出这样美丽的图案。
生3:我想画出比这些图案更美丽的图案。
……
2.既然同学们这么迫切地想设计出美丽的图案,那就要好好学习设计图案的方法。今天这节课,我们就一起来探究用我们学过的平移、旋转和轴对称等图形变换的方法来设计美丽的图案。
板书课题:设计图案
设计意图:通过让学生欣赏生活中的美丽图案,激起学生对美丽图案的探究欲望,唤起学生对制作图案的兴趣,同时为后面的学习做好准备。
(二)探究新知
1.教学利用平移设计图案
课件出示教材第37页的几幅连续图形。
(1)同学们,请仔细观察这几幅图形,说一说这几幅图形有什么变化?与同学交流你的想法。
①学生独自观察每幅图,寻找几幅图形的变化规律。
②学生小组交流,教师也参与其中。
③学生汇报交流结果。
有的学生只能看出每幅图形里面菱形的数量不同,从第1幅图到最后图,是逐渐增加的;有的学生可能会看出,图形A和B都是通过第1幅图平移得到的。只要学生回答的基本正确即可。
(2)说一说,图形A是如何得到的?图形B呢?是由哪个基本图形通过怎样的变换方式得到的?
①小组内交流,说说自己的看法。
②小组代表汇报研究结果。
学生汇报预测:
生1:最前面的图形是基本图形,图形A和图形B都是通过基本图形平移得到的。
生2:把基本图形◇向右平移1格,得到图形A;再平移1格,得到图形B。
……
(3)同学们,了解了这几幅图的变换方法,你们能不能画这样的图形呀?(能)
请同学们把教材37面例1下面的图形画完整。
①学生独立画一画,教师巡视。
②小组内展示自己的作品。
③小组选派代表全班展示。
(4)刚才我们一起探究了用平移设计图案的方法,在用平移法设计图案时,应该注意些什么?
学生自由发言。
教师根据学生的发言,归纳总结:平移后的图形要与原来的图形一样,每次平移的格数要相同……
设计意图:让学生通过观察、分析、交流,使学生了解一个简单的图形经过平移后,可以制作出较复杂的美丽图案,体会图案设计的基本过程;再通过续画图案,经历初步的创作过程,感受到图案设计的乐趣。
2.利用旋转设计图案
(1)过渡:通过刚才的学习,同学们了解了通过平移的方法可以设计出美丽的图案。下面,请同学们用刚才的探究方法接着研究下面几幅图形的变化规律。
课件出示例2的主题图。
(2)请同学们看看这几幅图形,寻找这几幅图形是怎样变化的。并说一说是由哪个基本图形通过怎样的变换方式得到的?
①学生独立观察后,同桌间互相交流,说说自己的发现。
②反馈汇报:
学生汇报预测:
生1:这几幅图都是由图①经过旋转变化得来的。
生2:把图①沿顺时针方向旋转90°就得到了图②。
……
(3)提问:图①是基本图形,经过几次旋转后,就得到了最后一幅图?
学生根据前面的观察很容易得出,图①经过三次旋转后,就得到了最后一幅图。
(4)追问:每次旋转的度数相同吗?你觉得每次旋转了多少度?是按什么方向旋转的?
引导学生说出每次旋转的度数都是相同的,每次旋转了90°,都是按顺时针方向旋转的。
(5)知识迁移:如果沿逆时针方向旋转,可以得到最后一幅图吗?如果能,应该如何旋转才能得到呢?在小组里交流你的想法。
①学生小组交流,教师也参与到其中。
②反馈汇报。
汇报预测:如果沿逆时针方向旋转,也能得到最后一幅图。旋转的方法是沿逆时针方向每次旋转90°,经过三次旋转后,就得到了最后一幅图。
(6)刚才同学们探究了用旋转的方法设计图案的方法,谁能说一说,在用旋转的方法设计图案时,应该注意些什么?
学生自由发言,教师根据学生发言,小结:应该注意旋转的方向、角度、围绕旋转的点等。
设计意图:通过观察分析图案的构成,使学生认识到一个基本图形经过旋转后,可以设计出美丽的图案。同时使学生认识数学的美,体会图案世界的神奇。
3.利用轴对称设计图案
(1)引导:利用平移和旋转都能设计出美丽的图案,那么利用轴对称这种图形变换的方法能不能设计出美丽的图案呢?下面我们继续来探究。
课件出示例3主题图
(2)启发:请看大屏幕,观察一下这几幅图形,谁能说一说最后一幅图是由图①经过怎样的变换得到的?
学生观察后回答:是由图①画对称图形的方法得到的。
(3)提问:最后一幅图是怎样画出来的呢?想一想,然后小组交流你的想法。
①学生观察思考。
②学生小组交流,教师巡视,到各小组听一听学生的发言。
③反馈汇报:各小组选派代表汇报。
汇报预测:
生1:图①先沿竖直方向的虚线(对称轴)画它的另一半,就构成了中间那幅轴对称图形。
生2:中间的那幅图形再沿水平方向的虚线画出另一半,就构成了最后那幅轴对称图形。
……
同学们说得很好,说明大家已经弄清楚了最后这幅图案的设计方法。
(4)追问:还可以怎样画出这个图案呢?先想一想,再在小组里议一议。
①学生思考画法。
②小组讨论画法,学生在小组里自由发言,发表看法。
③反馈汇报。
汇报预测:还可以先沿水平方向的虚线画图①的另一半,得到第二幅图;再沿竖直方向的虚线画第二幅图的另一半,即可得到最后一幅图。
设计意图:引导学生辨析轴对称图形的构图过程,了解用画轴对称图形的方法设计图案的特点;再通过知识的迁移,使学生掌握同一幅图形的不同画法,让学生了解用画轴对称图形的方法设计图案时画法的多样性,进一步提高了学生对轴对称图形的认识。
(三)巩固新知
1.完成课本第38页“课堂活动”。
(1)课件出示“课堂活动”的主题图。
(2)学生观察各幅图形,思考每幅图形的构图方式。
(3)反馈汇报:学生自由举手发言。
汇报预测:上面的两幅图运用了平移得到的;下面三幅图中,左边一幅和右边一幅运用了轴对称,中间的一幅运用了旋转。
2.完成课本第39页“练习九”第2题。
(1)学生独立完成,有困难的同学,可以互相合作完成。教师巡视。
(2)学生小组内展示自己的作品。
(3)各小组选派代表全班展示自己的作品。
设计意图:展示学生的创作成果,让学生互相交流,增强学生表达与交流的意识。随着新课程的不断推广,在教学中要注意让学生主动参与、勤于动手,此点的设计,体现了学生的自主学习,同时也注意到培养学生的合作意识。
(四)达标反馈
1.利用平移设计图案。

2.利用旋转画一朵美丽的小花。

答案:1.
或![]()
2.
(五)课堂小结
同学们,这节课你们互相学习、互相合作,又学到了不少知识,给大家说一说这节课你又学到了哪些知识?有什么感想?
本节课我们主要学习了设计图案的三种方法:平移法、旋转法和画轴对称图形法。在用平移法设计图案时,要注意数准格子,看清平移的方向;在用旋转法设计图案时,要选准旋转点、旋转方向和旋转角度;在用轴对称的方法设计图案时,要选好对称轴,确定关键点。
设计意图:新课后的总结能起到画龙点睛的作用,同时有利于帮助学生理清知识结构,形成完整认识。
(六)布置作业
- 在书上完成练习九第1、2、3、4题。
2.下面的图形各是由哪种变换方式得到的?
( ) ( ) ( )
3.利用轴对称和平移得到一组花边。

答案:1.第1题:
第2题:
第3题:
第4题:略。
2.平移(或轴对称) 轴对称 旋转
3.![]()
板书设计
设计图案 |
平移法:数格子 看清平移方向 旋转法:旋转点 旋转角度 旋转方向 画轴对称图形法:选好对称轴 找关键点 |
教学资料包
(一)数学资源
图案欣赏
利用平移设计的图案:
利用旋转设计的图案:

利用对称设计的图案:

(二)资料链接
人体、生活中的对称美
对称,能给人以一种圆满、匀称的美感。美的三要素是简单、对称、和谐。
人体的对称:匀称的人体暗合着黄金律。从外表上看起来,复杂的人体是如此简单,而外表简单的人体,却又处处对称。你说人体美不美?
据说,“对称”一词最早出现在公元前五世纪。古希腊著名雕塑家波利克里托期在一本讨论雕塑中的理想比例关系的著作中就提出来了。
自然界也处处显示出形象的对称性,像人体乃至鸟、兽、鱼、虫等,大多都是左右对称的。人体的双目、双耳、双足……惟妙惟肖,左右两半部十分对称。
这些对称的图形,充分展示了自然界的美。
【同步教案】西师大版数学五年级上册8:整理与复习 教案: 这是一份【同步教案】西师大版数学五年级上册8:整理与复习 教案,共7页。
小学数学西师大版五年级上册梯形的面积优质课教学设计: 这是一份小学数学西师大版五年级上册梯形的面积优质课教学设计,共9页。
小学数学循环小数优质教学设计: 这是一份小学数学循环小数优质教学设计,共12页。

