小学人教版1 大数的认识计算器优质课教案
展开1.4.2《用计算器计算》
教学目标
知识与技能
1.会正确运用计算器进行大数的四则运算,解决简单的实际问题。
2.会借助计算器探索简单的数与运算的规律。
过程与方法
1.经历实际操作计算器计算的过程,掌握用计算器进行简单运算的方法。
2.经历运用计算器探索规律的过程,感受使用计算器进行计算的优越性和局限性。
情感、态度与价值观
通过规律性的探索,激发探索数学奥妙的兴趣,体会计算的神奇和趣味,培养乐于发现的品质。
重点难点
重点:会用计算器正确地进行计算,能借助计算器探索简单的数与运算的规律。
难点:理解“你知道吗?”学习内容,能进行含有两级运算的混合运算。
课前准备
教师准备 PPT课件 计算器 课堂活动卡
学生准备 计算器 练习本
教学过程
板块一 猜谜激趣,引入新课
1.激趣:猜谜语。
一个东西真奇怪,上面布满方块块,
用手一摁字出来,加减乘除算得快。
学生猜后揭示谜底——计算器。
课件出示计算器图片。

2.导语:通过上节课的学习,我们已经对计算器有了初步的了解,虽然计算器的大小和功能各不相同,但是最基本的功能都是帮助我们进行计算。大家想不想自己动手操作计算器来解决我们生活中遇到的问题?这节课我们就来学习用计算器计算。(板书课题)
操作指导
从学生感兴趣的猜谜语活动入手,通过简短谈话揭示课题,引入新课,有效利用课堂时间,学生的学习热情也因猜谜语活动得到有效激发。
板块二 动手操作,学习新知
活动1 复习计算器上几个常用键的功能
1.师:同学们,你们还认识这几个常用键吗?它们的功能各是什么?
生:ON是开关键,功能是开机。
师:AC键和DEL键有什么区别吗?
2.学生回答后,教师强调:AC键能清除当前的全部数据,而DEL键能从后向前逐一清除当前输入的数据和运算符号。
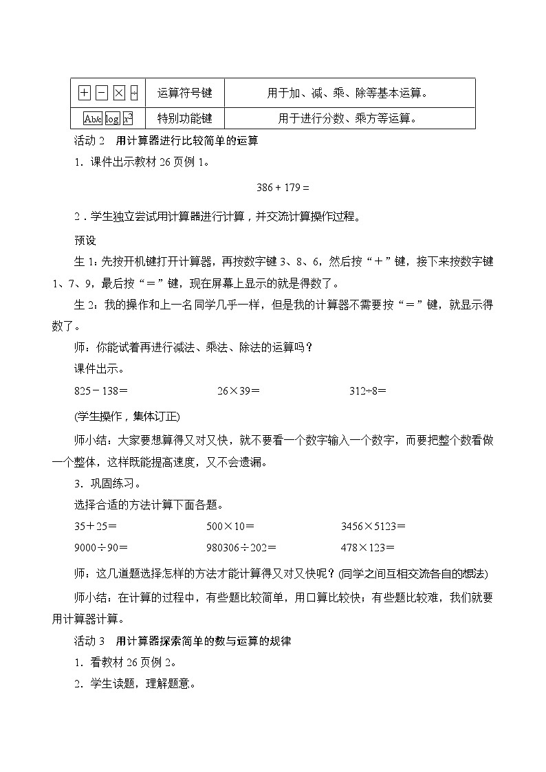
课件出示表格,师小结。
外形 | 键名 | 功能 |
ON | 开机键 | 开机。 |
AC | 清除键 | 清除当前的全部数据。 |
DEL | 清除键 | 能从后向前逐一清除当前输入的数据和运算符号。 |
EXP | 运算键 | 相当于乘10的多少次方。 |
0~9 | 数字键 | 输入所需要的数据。 |
+ - × ÷ | 运算符号键 | 用于加、减、乘、除等基本运算。 |
Ab/c log x2 | 特别功能键 | 用于进行分数、乘方等运算。 |
活动2 用计算器进行比较简单的运算
1.课件出示教材26页例1。
386+179=
2.学生独立尝试用计算器进行计算,并交流计算操作过程。
预设
生1:先按开机键打开计算器,再按数字键3、8、6,然后按“+”键,接下来按数字键1、7、9,最后按“=”键,现在屏幕上显示的就是得数了。
生2:我的操作和上一名同学几乎一样,但是我的计算器不需要按“=”键,就显示得数了。
师:你能试着再进行减法、乘法、除法的运算吗?
课件出示。
825-138= 26×39= 312÷8=
(学生操作,集体订正)
师小结:大家要想算得又对又快,就不要看一个数字输入一个数字,而要把整个数看做一个整体,这样既能提高速度,又不会遗漏。
3.巩固练习。
选择合适的方法计算下面各题。
35+25= 500×10= 3456×5123=
9000÷90= 980306÷202= 478×123=
师:这几道题选择怎样的方法才能计算得又对又快呢?(同学之间互相交流各自的想法)
师小结:在计算的过程中,有些题比较简单,用口算比较快;有些题比较难,我们就要用计算器计算。
活动3 用计算器探索简单的数与运算的规律
1.看教材26页例2。
2.学生读题,理解题意。
3.学生以小组为单位结合课堂活动卡(见本书82页)开展探究活动。
4.学生汇报探究结果。
生:9999×1=9999
9999×2=19998(2×9=18,得数的首位数字和末位数字分别是1和8)
9999×3=29997(3×9=27,得数的首位数字和末位数字分别是2和7)
9999×4=39996(4×9=36,得数的首位数字和末位数字分别是3和6)
……
5.师根据学生的汇报总结规律:(1)第一个算式的积中有4个9,从第二个算式起,积中都有3个9;(2)积的首位数字从第二个算式开始依次递增,末位数字依次递减,并且首位数字和末位数字相加的和是9;(3)从第二个算式起,用一位数乘9,得到的积是得数的首位数字和末位数字组成的两位数;(4)从第二个算式起,得数都是五位数。(也可理解为9999×1=9999=10000-1,9999×2=19998=20000-2,9999×3=29997=30000-3,9999×4=39996=40000-4……)
6.师:同学们用计算器验证右边三道题的猜测了吗?
学生验证后,师小结:只要我们大胆地猜测、探究,就能发现规律,有时候利用规律计算比用计算器计算还要快。
活动4
知识拓展——“你知道吗?”
1.你知道“M+、MR、MC”这几个键有什么用吗?请大家打开教材27页,阅读“你知道吗?”,了解这几个键的功能,并尝试动手操作。
2.学生自主学习,遇到问题和同伴交流探讨,教师巡视并适时开展指导。
操作指导
在教学时,先引领学生再次熟悉计算器常用键的功能,再放手让学生开展探究学习活动,学习方式或独立,或合作,让学生结合已有的知识经验解决用计算器计算的问题,使学生掌握用计算器进行四则运算的方法。学生在活动过程中,积极动手操作,培养了数学学习能力,获得愉快的学习体验。
板块三 课堂练习,巩固新知
1.完成教材26页“做一做”1题。
学生计算,前五名被评为“计算小能手”。
2.完成教材26页“做一做”2题。
学生开展小组活动,教师巡视指导。汇报时仔细倾听,互相补充纠正。
3.生活中的数学。
课件出示:据统计,有的学校平均每个班每天浪费粮食约1.2千克,那么全校69个班一个星期大约浪费多少千克粮食?(学生计算,汇报结果)
师:同学们,在我们浪费这么多粮食的同时,世界上还有很多地方的人们过着三餐不饱的日子。如果我们以一个成年人平均每年约吃粮食119千克计算,那么用这些粮食去救助那些贫困的人,大约能救助多少个贫困的人呢?(学生计算,汇报结果)
操作指导
先进行例1、例2的配套练习,用比赛或小组合作的形式开展练习活动,让学生踊跃参与练习,掌握用计算器计算的方法。在解决生活中数学问题的过程中,学生进一步熟练地使用计算器,综合运用所学的知识与技能解决生活中的问题,并认识到勤俭节约的重要性。
板块四 课堂总结,布置作业
1.课堂总结。
师:这节课你有哪些收获?
预设
生1:我学会了用计算器计算。
生2:我用计算器探索到一些计算题的规律。
师总结:这节课我们学到的只是用计算器进行简单的四则运算,其实计算器还有许多强大的功能,如果同学们有学习的兴趣,那么可以课下查阅相关资料进行研究。
2.布置作业。
教材28页练习四第1、4题。
板书设计
用计算器计算
例1 386+179=565 825-138=687 26×39=1014 312÷8=39
例2
9999×1=9999 9999×2=19998 9999×3=29997 9999×4=39996
9999×5=49995 9999×7=69993 9999×9=89991
教学反思
1.实践操作,自主探究。由于大部分学生已经掌握了计算器的操作方法,教学时重视让学生自己操作,在交流中掌握方法,并通过游戏、比赛等多种形式,培养学生正确地、迅速地运用计算器进行计算的能力。
2.自主阅读,合作学习,突破难点。针对本节课的教学难点,用自主阅读、合作学习的方式,让学生边读边理解边操作,在操作中掌握含有两级运算的混合运算的方法,使学有余力的学生带动其他学生共同学习。
小学人教版平行四边形和梯形精品教案: 这是一份小学人教版平行四边形和梯形精品教案,共6页。
【同步教案】人教版数学四年级上册--5.1.2《垂线的画法》教案(含反思): 这是一份【同步教案】人教版数学四年级上册--5.1.2《垂线的画法》教案(含反思),共6页。教案主要包含了二幅图)等内容,欢迎下载使用。
小学数学人教版四年级上册平行与垂直精品教案: 这是一份小学数学人教版四年级上册平行与垂直精品教案,共5页。

