初中湘教版第三章 中国的自然资源第一节 自然资源概况精品巩固练习
展开3.1 自然资源概况
一、选择题
- 下列物质中,当前全部属于自然资源的是( )
- 金矿、草地、石油、风能 B. 耕地、阳光、水、食盐
- 铁矿、天然气、煤矿、钢铁 D. 火山、纸张、闪电、自然风景
2. 可以在短时间内更新、再生,或者能够重复利用、循环使用的自然资源,称为可再生资源。下列属于可再生资源的是( )
A. 草地 B. 铁矿 C. 煤矿 D. 钢铁
3. 下列生活行为符合“绿色、节能、低碳”的是( )
A. 互赠贺卡表达情意
B. 废电池随意乱丢
C. 出门尽量骑自行车或坐公交车
D. 尽可能使用一次性餐具
4. 新能源是指在新技术的基础上系统开发利用的能源.与传统能源相比,新能源普遍具有污染小、储量大、分布广的特点.下列能源不属于新能源的是( )
①石油 ②风能 ③天然气 ④太阳能 ⑤地热能 ⑥潮汐能
- ①②④⑥ B. ②③④⑤ C. ③④⑤⑥ D. ②④⑤⑥
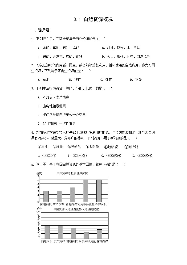
- 读下图,关于我国自然资源的基本国情,叙述正确的是( )

- 总量不足,人均不足 B.总量丰富,人均丰富
C.总量不足,人均丰富 D.总量丰富,人均不足
6. 2010年,我国对进口石油的依赖度达到55%,已成为世界第二大石油消费国。关于该资源的说法,错误的是( )
A. 用一点少一点 B. 要注意保护和培育
C. 属于非可再生资源 D. 应尽可能综合利用,注意节约
7. 下列自然资源,全部属于非可再生资源的是( )
①草原 ②煤炭 ③铀矿 ④森林 ⑤水 ⑥天然气
- ②③⑥ B. ②③④ C. ③④⑤ D. ①②③
稀土,曾称稀土金属,或稀土元素,属于矿产资源,是宝贵的战略资源,其用途非
常广泛而重要,是信息技术、生物技术、能源技术等高新技术领域和国防建设的重要基础材料。下图是目前部分国家和地区稀土储量、产量和消费量占世界百分比统计图,据图完成8、9两个小题。

- 据图中信息得知,以下说法正确的是( )
- 日本稀土的的储量和消费量均比美国多
B. 美国稀土消费量比中国多
C. 中国稀土储量、产量、消费量最大
D. 美国稀土储量和产量基本保持平衡
9. 下列关于稀土的说法,正确的是( )
A. 稀土是取之不尽、用之不竭的资源 B. 稀土资源应尽可能综合利用,注意节约
C. 我国应大力开采稀土资源 D. 稀土资源是可再生资源
10. 下面关于自然资源的叙述,正确的是( )。
A. 我国人均资源十分丰富
B. 教室里的桌椅板凳都属于自然资源
C. 我们的生产和生活离不开自然资源
D. 我国是资源大国,目前没有资源使用压力
二、综合题
11. 阅读下面材料,回答问题:
数据显示,每节约1度电就可以减排1千克二氧化碳;少用10双一次性筷子,减排0.2千克二氧化碳;用一次手洗代替一次洗衣机洗衣减排0.3千克二氧化碳,节约就是减排。
请结合日常生活,说出你节能减排的一些做法(至少写三条)。
___________________________________________________________________________。
参考答案与解析
一、选择题
1. A
【解析】金矿、草地、石油、风能属于自然资源;食盐、钢铁、纸张是人为加工的,不是存在于自然界中;闪电虽存在于自然界中,未被开发利用,所以答案选A。
2. A
【解析】可再生资源是指被人类开发利用后,可以在较短时间内更新、再生,或者能够重复利用、循环使用的自然资源,如气候资源、土地资源、森林资源、水资源和水能资源等;非可再生资源是指经人类开发利用后蕴藏量不断减少,在相当长的时间内不可能再生的自然资源,如金属矿产、非金属矿产、煤、铁、石油、天然气等矿产资源。所以题目中草地属于可再生资源,铁矿、煤炭属于非可再生资源,钢铁不属于自然资源。故选A。
3. C
【解析】互赠贺卡和使用一次性餐具会给森林资源造成更大的负担;废电池随意乱丢会对土壤造成污染。所以ABD不符合题意,故选C。
- D
【解析】新能源是指能为人们提供能量,产生的污染又少的能源,以上六种能源中,风能、太阳能、地热能和潮汐能都是新能源,只有石油和天然气属于传统能源,故选D。
- D
【解析】读图分析可知,我国资源总量居世界前列,人均占有量少。即我国资源总量丰富,人均不足。故选D。
- D
【解析】读材料可知,石油属于非可再生资源,用一点就少一点,应尽可能综合利用,注意节约,而不能注意保护和培育,故答案选D。
- A
【解析】非可再生资源是指经人类开发利用后蕴藏量不断减少,在相当长的时间内不可能再生的自然资源,如金属矿产、非金属矿产、煤、铁、石油、天然气等矿产资源。所以煤炭、铀矿、天然气属于非可再生资源,故选A。
- C
【解析】由图可看出,日本稀土的消费量比美国多,但储量是0,比美国少,故A错误;美国的稀土消费量比中国少,故B错误;美国稀土储量和消费量基本保持平衡,产量是0,故D错误;据图可知,中国稀土储量、产量、消费量均最大,故选C。
- B
【解析】据材料可知,稀土是矿产资源,所以是非可再生资源,用一点少一点,并不是取之不尽用之不竭,为了可持续发展战略,不能大力开采,而应尽可能综合利用,注意节约,所以ACD错误,故选B。
- C
【解析】自然资源是存在于自然界、能为人类提供福利的物质与能量,我们的生产和生活离不开自然界中各种各样的自然资源;自然资源是存在于自然界、能为人类提供福利的物质
与能量,教室里的桌椅板凳都是加工而成的,都不是自然资源;我国的确是资源大国,但由于人口太多,所以人均资源不足,资源压力很大。故ABD叙述错误,不符合题意。故选C。
二、综合题
11. 随手关灯、绿色出行、节约用水等,言之有理即可。
初中地理湘教版八年级上册第三章 中国的自然资源第一节 自然资源概况测试题: 这是一份初中地理湘教版八年级上册第三章 中国的自然资源第一节 自然资源概况测试题,共3页。试卷主要包含了基础知识积累,练习题等内容,欢迎下载使用。
初中地理湘教版八年级上册第一节 自然资源概况优秀同步测试题: 这是一份初中地理湘教版八年级上册第一节 自然资源概况优秀同步测试题,共11页。试卷主要包含了下列分组中属于自然资源的是,垃圾被称为“放错地方的资源”,实施垃圾分类的主要目的是,新疆哈密太阳能丰富的原因是等内容,欢迎下载使用。
湘教版八年级上册第一节 自然资源概况精品测试题: 这是一份湘教版八年级上册第一节 自然资源概况精品测试题,共7页。试卷主要包含了1 自然资源概况,9亿立方米,故选D等内容,欢迎下载使用。

