2022-2023学年重庆市大足区龙岗中学七年级(下)期中生物试卷(含解析)
展开2022-2023学年重庆市大足区龙岗中学七年级(下)期中生物试卷
第I卷(选择题)
一、选择题(本大题共19小题,共19.0分)
1. 提出人类和类人猿的共同祖先是森林古猿这一观点的学者是( )
A. 巴斯德 B. 孟德尔 C. 达尔文 D. 米勒
观察图片,完成各小题:
2. 图中,人体内精子与卵细胞结合成受精卵的场所是( )
A. ① B. ② C. ③ D. ④
3. 胎儿在母体内发育的场所是( )
A. ① B. ② C. ③ D. ④
4. 如图为人的生殖及胚胎发育过程示意图。以下有关分析正确的是( )
A. 人的发育过程中,在8周左右时出现人的形态,此时称为胚胎
B. 在过程Ⅱ中,细胞核内的染色体先进行复制,然后平均分配到两个新细胞中
C. 过程Ⅰ是受精过程,在子宫完成
D. 胎儿发育成熟需要40周,成熟后胎儿和胎盘便可从母体的阴道产出
5. “十月怀胎,一朝分娩”.母亲在怀孕期间,身体负担明显加重。在从受精卵到胎儿呱呱坠地前的整个过程中,其生长发育所需各种营养物质获取于:①卵黄 ②胎盘 ③脐带 ④母体( )
A. ①③ B. ②④ C. ①④ D. ②③
6. 青春期最显著的特征是( )
A. 身高突增 B. 性器官迅速发育 C. 神经系统功能增强 D. 心脏功能增强
7. 进入青春期,人的身体、心理和生理会发生一定变化,下列关于青春期的认识或行为错误的是( )
A. 男生在睡梦中有时会出现遗精,这是很正常的现象
B. 女生在月经期间应注意清洁卫生,保持心情舒畅
C. 愿意与异性接近,或对异性产生朦胧的依恋,都是正常的心理变化
D. 在学校不与同学交流,在家嫌父母啰嗦,不与父母沟通
8. 食物中有各种营养成分,下列哪组属于能源物质( )
A. 水、糖类 B. 脂肪、糖类 C. 维生素、无机盐 D. 蛋白质、无机盐
9. “碧玉团圆满屉香,素舂柔艾捣砧忙。”清明节吃青团是我国的传统习俗。青团是用绿叶蔬菜汁和糯米粉(主要)捣制而成,它含有的营养物质最多的是( )
A. 蛋白质 B. 脂肪 C. 糖类 D. 维生素
10. 我国政府启动的“酱油补铁工程”,是继食盐加碘后实施的又一项全民营养工程,“补铁”和“加碘”分别可以预防( )
A. 夜盲症、佝偻病 B. 脚气病、侏儒症
C. 缺铁性贫血、地方性甲状腺肿 D. 呆小症、坏血症
11. 以下结构属于人体消化道的是( )
①口腔②唾液腺③咽、食道④小肠⑤肝⑥阑尾
A. ①②③ B. ②④⑤ C. ②⑤⑥ D. ①③④
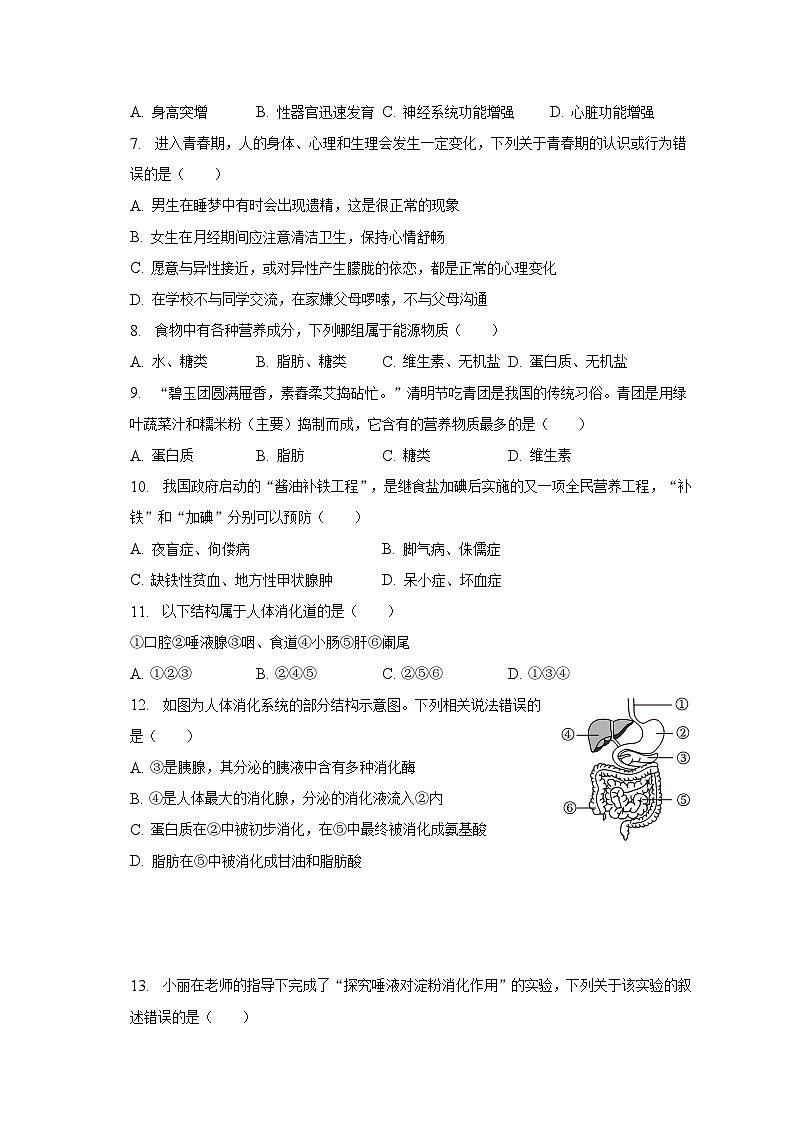
12. 如图为人体消化系统的部分结构示意图。下列相关说法错误的是( )
A. ③是胰腺,其分泌的胰液中含有多种消化酶
B. ④是人体最大的消化腺,分泌的消化液流入②内
C. 蛋白质在②中被初步消化,在⑤中最终被消化成氨基酸
D. 脂肪在⑤中被消化成甘油和脂肪酸
13. 小丽在老师的指导下完成了“探究唾液对淀粉消化作用”的实验,下列关于该实验的叙述错误的是( )
A. 该实验的变量是唾液
B. 滴加碘液后的实验现象:①变蓝,②不变蓝
C. 37℃是唾液淀粉酶发挥消化作用的适宜温度
D. 该实验说明了唾液可以将淀粉分解为葡萄糖
14. 下列叙述与小肠吸收功能无关的是( )
A. 小肠是消化道中最长的一段,长5~6米
B. 小肠绒毛腔中有丰富的毛细血管
C. 小肠绒毛壁、毛细血管壁均由一层上皮细胞构成
D. 小肠黏膜上皮凹陷形成肠腺,分泌肠液
15. 要制订一份合理的食谱,用量最多的食物应该是()
A. 蔬菜、水果类 B. 谷物类 C. 鱼、肉、蛋类 D. 豆、奶类
16. 人体的呼吸道不仅是气体进出肺部的通道,还能对吸入的气体进行处理。下列不是鼻腔对吸入的空气进行处理的一项是( )
A. 鼻细胞感受气味刺激 B. 鼻粘膜血管温暖吸入的冷空气
C. 鼻毛阻挡灰尘 D. 鼻粘膜分泌黏液清洁和湿润空气
17. 如图是模拟人体呼吸运动的实验装置图。当手向上推时,人体的呼吸状况应该是( )
A. 处于吸气状态 B. 膈肌舒张 C. 胸廓体积增大 D. 肺内气压减小
18. 人体细胞获得氧气的全过程,必须经过如图所示的①②③等过程来完成。下列有关说法错误的是( )
A. 图中a代表氧气,组织细胞获得氧气进行呼吸作用,为生命活动提供动力
B. 图中b代表组织细胞产生的二氧化碳,二氧化碳是组织细胞的代谢废物
C. 过程①③都是通过气体扩散来完成的
D. 经过过程③后,血液中的二氧化碳含量增加
19. 观察人血涂片视野图,关于其组成成分的表述不正确的是( )
A. ①是红细胞,能运输氧和部分二氧化碳
B. ④是血浆,可运载血细胞和养料
C. ②是白细胞,血细胞中它的数量最多
D. ③是血小板,能止血和加速凝血
20. 如图为人体三种血管示意图,下列叙述正确的是( )
A. ①血管的管壁最厚 B. ②血管中的红细胞单行通过
C. ③血管主要分布在体表 D. ①③中都有防止血液倒流的瓣膜
第II卷(非选择题)
二、简答题(本大题共3小题,共23.0分)
21. 如图所示为排卵、受精、受精卵的发育及埋入子宫内膜的过程,请据图回答:
(1)[1]的主要功能是 ______ 。
(2)精子进入[ ______ ] ______ 与卵细胞结合形成受精卵,受精卵逐渐分裂发育成的 ______ 缓慢的移动,最终植入[ ______ ] ______ 。
(3)着床完成后,胎儿生活在半透明的 ______ (液体)中通过 ______ 与母体进行物质交换。
22. 图一是中国居民的“平衡膳食宝塔”图,图二是消化系统模式图,图三是淀粉、脂肪和蛋白质在消化道中各部位被消化的情况图。请据图回答下列问题。(“[]”内填标号或字母)
(1)图一中的最底层(E层)食物的主要成分在图二消化道的[ ______ ] ______ 开始消化。
(2)糖类是主要的能源物质,它主要从图一的[ ______ ]层食物中获得。图三中表示淀粉消化过程的曲线是 ______ (填“甲”、“乙”或“丙”),淀粉最终被分解为 ______ 后被吸收。
(3)图二中[ ______ ] ______ 是消化和吸收的主要场所,它的内表面有许多环形突起,称为 ______ ,这些突起的作用是 ______ 。
(4)图二中[ ______ ] ______ 是位于消化道外的消化腺,它分泌的消化液含有消化糖类、脂肪和蛋白质的酶。
23. 图中甲为呼吸系统的组成示意图,乙为呼吸系统的模型,丙为肺泡与毛细血管之间的气体交换示意图,请据图回答。
(1)图甲中1、2、3、4、5合称为 ______ ,不仅是气体的通道,而且还能使到达肺部的气体温暖、湿润和清洁,其中气管中的纤毛能 ______ (填“清洁”“温暖”或“湿润”)空气。
(2)人体进行呼吸的主要器官是图甲中的[ ______ ] ______ ,其所对应的器官是图乙中的 ______ (填序号)。
(3)图丙中肺泡壁和毛细血管壁都是由 ______ 层细胞构成,这有利于进行 ______ 交换,当你吸气时,肺泡中的气体 ______ (填字母)能透过肺泡壁和毛细血管壁进入血液,此时,图乙中②处于 ______ (填“缩小”或“扩张”)状态。
三、实验探究题(本大题共1小题,共7.0分)
24. 根据你完成的《观察人血涂片》和《观察小鱼尾鳍内血液流动》的实验回答下列问题:
(1)在《观察小鱼尾鳍内血液流动》的实验过程中,我们要用浸湿的棉絮将小鱼的鳃和躯干部包起来,目的是 ______ ,血管①是 ______ 。血管③是 ______ 。
(2)如图3是在显微镜下观察人血涂片的示意图,请根据图回答问题:
①当人体某处被细菌感染时,其数目会增加的是[ ______ ] ______ 。
②如果身体某处轻微受伤流血时,起到止血、凝血作用的是[ ______ ] ______ 。
③含有蛋白质、葡萄糖、无机盐和水等物质的是[ ______ ] ______ 。
(3)观察人血涂片时,如果要在同一视野中进一步清晰地观察A细胞,在这个过程中不应当进行的操作是 ______ 。
A.转动转换器
B.转动细准焦螺旋
C.转动粗准焦螺旋
D.调节光圈
答案和解析
1.【答案】C
【解析】解:A、巴斯德是法国微生物学家、化学家,巴斯德通过实验证明微生物只能来自微生物,而不能凭空产生。他做的一个最令人信服、然而却是十分简单的实验就是“鹅颈瓶实验”,还发现了酵母菌以及保存酒和牛奶的巴氏消毒法,被称为“微生物学之父”。不符合题意。
B、孟德尔,1822年7月20日出生于奥地利西里西亚,是遗传学的奠基人,被誉为现代遗传学之父。孟德尔通过豌豆实验,发现了遗传规律、分离规律及自由组合规律。不符合题意。
C、达尔文,英国生物学家,进化论的奠基人,在探究生物进化奥秘的过程中,具有重要贡献,认为人类和现代类人猿的共同祖先是森林古猿。符合题意。
D、在研究生命的起源中,美国学者米勒模拟原始地球的条件设计了一个实验装置,将甲烷、氨、氢、水蒸气等气体泵入一个密闭的装置内,通过火花放电,合成了氨基酸,证明了从无机物合成有机物是有可能的这一结论,不符合题意。
故选:C。
此题主要考查的是一些生物学的生平事迹,据此作答。
注意查阅资料,了解相关的事迹,注意知识的积累。
2~3.【答案】B 、C
【解析】解:①卵巢产生的卵细胞并分泌雌性激素;②输卵管是卵细胞和精子相遇,形成受精卵的场所,也是向宫腔运送受精卵的一个必要的通道;③子宫是女性的生殖器官,是孕育胚胎、胎儿和产生月经的器官;④阴道是女性的性交器官,也是排出月经和娩出胎儿的管道。
故选:B。
图中:①卵巢;②输卵管;③子宫;④阴道。
解答此题要掌握人的生殖结构及功能。
解:①卵巢产生的卵细胞并分泌雌性激素;②输卵管是卵细胞和精子相遇的场所,也是向宫腔运送受精卵的一个必要的通道;③子宫是女性的生殖器官,是孕育胚胎、胎儿和产生月经的器官;④阴道是女性的性交器官,也是排出月经和娩出胎儿的管道。
故选:C。
1、图中:①卵巢;②输卵管;③子宫;④阴道。
2、生殖细胞包括睾丸产生的精子和卵巢产生的卵细胞,含精子的精液进入阴道后,精子缓慢地通过子宫,在输卵管内与卵细胞相遇,有一个精子进入卵细胞,与卵细胞相融合,形成受精卵;受精卵不断进行分裂,逐渐发育成胚泡;胚泡缓慢地移动到子宫中,最终植入子宫内膜,这是怀孕;胚泡中的细胞继续分裂和分化,逐渐发育成胚胎,怀孕到38周左右,胎儿发育成熟,成熟的胎儿和胎盘一起从母体的阴道排出。
解答此题要掌握女性的生殖结构及功能。
4.【答案】B
【解析】解:A、胚泡缓慢地移动到子宫中,最终植入子宫内膜,这是怀孕:胚泡中的细胞继续分裂和分化,逐渐发育成胚胎,并于怀孕后8周左右发育成胎儿,胎儿已具备人的形态,A错误;
B、在过程Ⅱ中,细胞核内的染色体先进行复制,然后平均分配到两个新细胞中,保证新细胞与母细胞遗传物质一样,B正确;
C、女性输卵管是受精的场所,过程I发生在母亲体内的输卵管里,胚胎发育的场所主要是子宫,C错误;
D、胎儿发育成熟需要38周左右,成熟后胎儿和胎盘便可从母体的阴道产出,D错误。
故选:B。
1、生殖细胞包括睾丸产生的精子和卵巢产生的卵细胞,含精子的精液进入阴道后,精子缓慢地通过子宫,在输卵管内与卵细胞相遇,有一个精子进入卵细胞,与卵细胞相融合,形成受精卵;受精卵不断进行分裂,逐渐发育成胚泡;胚泡缓慢地移动到子宫中,最终植入子宫内膜,这是怀孕;胚泡中的细胞继续分裂和分化,逐渐发育成胚胎,怀孕到38周左右,胎儿发育成熟,成熟的胎儿和胎盘一起从母体的阴道排出。
2、过程I是受精过程;过程Ⅱ是细胞分裂。
解答此题要掌握人的生殖与发育的相关知识。
5.【答案】C
【解析】解:人的精子与卵细胞在输卵管处相遇并结合形成受精卵,随后受精卵开始发育成最初的胚胎,此时的发育的营养物质来自卵黄。当胚胎到达子宫后着床(也就是我们所说的怀孕),此后的营养物质来自母体。怀孕两周后,胚胎称作胎儿。所以受精卵到胎儿呱呱坠地前的整个过程中,初期营养来自卵黄,后期来自母体。
故选:C。
本题考查胚胎的发育和营养的有关知识。胎盘是哺乳动物妊娠期间由胚胎的胚膜和母体子宫内膜联合长成的母子间交换物质的过渡性器官。
胚胎发育最初的营养物质来自卵黄,着床后来自母体。此时胎盘只是交换的场所。
6.【答案】A
【解析】解:A、青春期是一个生长和发育发生重要变化的时期,生长迅速,代谢加快,其中身高突增是青春期的一个显著特点,A符合题意;
B、青春期是人一生中身体发育和智力发展的黄金时期。性发育和性成熟也是青春期的重要特征。
CD、人在青春期,心脏由于心肌的增厚而重量迅速增加,心脏的每搏输出量也因心肌收缩力量的显著增强而增加,血压也随着明显升高。另外,神经系统和肺等器官的功能也显著增强;
故选:A
青春期是童年到成年的过渡时期,是一个人发育的重要时期。一般地说,男生从12~14岁、女生从10~12岁开始进人青春期。
只要熟练掌握了青春期发育的主要特点,即可作出正确的选择。
7.【答案】D
【解析】解:A、进入青春期,男生在睡梦中有时会出现遗精,这是很正常的现象,A正确;
B、女生在月经期间应注意清洁卫生,保持心情舒畅,B正确;
C、愿意与异性接近,对异性产生朦胧的依恋是青春期出现的心理和生理现象,C正确;
D、进入青春期,在学校同学间应互相交流和帮助,跟师长密切交流,健康地度过这人生的金色年华。D错误。
故选:D。
青春期是指青少年生理发育和心理发展急剧变化的时期,是童年向成年过渡的时期,也是人生观和世界观逐步形成的关键时期。
心理健康也是健康的重要组成部分,青春期容易产生心理问题,所以平地应该注意心理卫生,促使身心全面健康发展。
8.【答案】B
【解析】解:糖类、脂肪、蛋白质都是组成细胞的主要物质,并能为生命活动提供能量。其中糖类是主要的供能物质,脂肪是储备能源物质,蛋白质是构成组织细胞的基本物质,能够为人体提供能量;水、无机盐、维生素(属于有机物)不能提供能量。
故选:B。
食物中含有六大类营养物质:蛋白质、糖类、脂肪、维生素、水和无机盐,每一类营养物质都是人体所必需的。
解答此类题目的关键是理解掌握人体提供能量的物质主要是糖类、脂肪、蛋白质。
9.【答案】C
【解析】解:青团是用绿叶蔬菜汁和糯米粉(主要)捣制而成,其中绿叶蔬菜汁含有丰富的维生素,糯米粉含有丰富的糖类。题干已经说明青团主要是糯米粉制成,所以它含有的营养物质最多的是糖类。
故选:C。
食物中含有六大类营养物质:糖类、蛋白质、脂肪、维生素、水和无机盐,了解六大营养物质的食物来源。
本题比较容易,只要了解青团中含有较多的糖类,可直接选出答案。
10.【答案】C
【解析】解:补充维生素A会预防夜盲症;维生素D会预防佝偻病;补充维生素B1会预防脚气病;补充维生素C可预防坏血病;“补铁”和“加碘”分别可以预防缺铁性贫血、地方性甲状腺肿大;生长激素分泌不足而致身体发育迟缓,患侏儒症;呆小症是指身体缺乏甲状腺素,对中枢神经系统发育以及身高发育所造成的影响。
故选:C。
1、缺碘会引起甲状腺肿大。
2、血红蛋白是一种红色的含铁的蛋白质,由蛋白质和铁构成,缺铁会引起缺铁性贫血。
解答此题要掌握维生素对人体的各项生命活动有重要的作用。
11.【答案】D
【解析】解:消化系统的组成如图:
。
消化道包括:口腔、咽、食道、胃、小肠、大肠、肛门等器官,消化腺有唾液腺、胃腺、肝脏、肠腺和胰腺,可见D正确。
故选:D。
消化系统包括消化道和消化腺两部分,消化道包括:口腔、咽、食道、胃、小肠、大肠、肛门等器官。
解题的关键是知道消化系统的组成以及各部分的功能。
12.【答案】B
【解析】解:A、③是胰腺,能分泌胰液,胰液含多种消化酶,A正确。
B、④肝脏是人体最大的消化腺,能够分泌胆汁,胆汁流入⑤小肠后,对脂肪有乳化作用,B错误。
C、蛋白质的消化是从②胃开始的,⑤小肠里的胰液和肠液含有消化蛋白质的酶,在这些酶的作用下,蛋白质被彻底消化为氨基酸,C正确。
D、脂肪在⑤小肠中消化成甘油和脂肪酸,D正确。
故选:B。
人体的消化系统包括消化道和消化腺两部分;消化道包括口腔、咽、食道、胃、小肠、大肠、肛门;消化腺主要有唾液腺、胃腺、肠腺、胰腺、肝脏等,肝脏是人体内最大的消化腺。图中①是食道、②是胃、③是胰腺、④是肝脏、⑤是小肠、⑥是大肠。
解答此类题目的关键是理解掌握人体的消化系统的正常和功能。
13.【答案】D
【解析】解:A、分析图示中的实验设置可知:1号试管和2号试管是以唾液为变量形成的一组对照实验。A正确;
B、②号试管中由于加入的是唾液,在温度适宜的情况下,唾液中的唾液淀粉酶将淀粉分解为麦芽糖,因此滴加碘液后不变蓝色;①号试管中加入的是清水,清水对淀粉没有消化作用,因此滴加碘液后变蓝色,B正确;
C、消化酶的催化能力受温度的影响,在体温下酶的催化能力最强,因此隔水加热的水温是37℃.C正确;
D、2号试管中由于加入的是唾液,在温度适宜的情况下,唾液中的唾液淀粉酶将淀粉分解为麦芽糖,因此滴加碘液后不变蓝色;D错误。
故选:D。
在研究一种条件对研究对象的影响时,所进行的除了这种条件不同以外,其它条件都相同的实验,叫对照实验,一组对照实验分为实验组和对照组,实验组,是接受实验变量处理的对象组;对照组是不接受实验变量处理的对象组;为了确保实验结果只是由实验变量的不同引起的,就应当使实验组和对照组中除实验变量不同外,其它条件都相同。分析图示中的实验设置可知:1号试管和2号试管是以唾液为变量形成的一组对照实验,目的是探究唾液对淀粉的消化作用。
解题的关键是知道设计对照实验要保证变量的唯一性。
14.【答案】D
【解析】解:A.小肠是消化道中最长的一段,长5~6米,可增大吸收的面积,A不符合题意。
B.小肠绒毛腔中有丰富的毛细血管,毛细血管壁很薄,有利于吸收,B不符合题意。
C.绒毛壁、毛细血管壁均由一层上皮细胞构成,有利于吸收,C不符合题意。
D.小肠黏膜上皮凹陷形成肠腺,分泌肠液,有利于消化,与吸收无关,D符合题意。
故选:D。
小肠适于消化食物和吸收营养物质的特点:
(1)长:成人的小肠一般长5~6米,食物在此处滞留的时间长,有充分的时间进行消化和吸收。
(2)大:小肠内表面有许多环形皱襞,皱襞表面有许多小肠绒毛,这就大大增加了小肠的内表面积,有利于营养物质的消化和吸收。
(3)多:小肠内有多种消化液,肝脏分泌的胆汁、胰腺分泌的胰液、肠腺分泌的肠液均流入小肠,其中肠液、胰液中含有多种消化酶,有利于食物的消化。
(4)薄:小肠绒毛内有许多毛细血管和毛细淋巴管,小肠绒毛、毛细血管和毛细淋巴管的管壁都仅由一层上皮细胞构成,有利于营养物质的吸收。
生物体的结构与功能是相适应的,小肠有着与消化食物和吸收营养的功能相适应结构特点。
15.【答案】B
【解析】解:合理营养是指全面而平衡营养。“全面”是指摄取的营养素种类要齐全;“平衡”是指摄取的各种营养素的量要适合,与身体的需要保持平衡。为了做到合理营养,按“平衡膳食宝塔”均衡摄取五类食物,以避免营养不良和营养过剩。谷类中含丰富的淀粉等糖类,糖类是最主要的供能物质,人体进行各项生命活动所消耗的能量主要来自于糖类,每天摄入最多,其次是蔬菜、水果类,摄入量最少的是脂肪类。
故选:B。
合理营养是指全面而平衡营养.按照“平衡膳食宝塔”每天均衡吃五类食物.
解此题的关键是理解掌握合理营养、平衡膳食的含义.
16.【答案】A
【解析】解:鼻是呼吸系统的通道之一,鼻腔内有鼻毛,可以阻挡空气中灰尘的进入,对空气有清洁作用;鼻黏膜分泌的黏液,可以湿润空气和粘住灰尘,对空气有清洁和湿润作用;鼻粘膜内分布着毛细血管,可以温暖空气。鼻细胞感受气味刺激并没有对空气进行处理。
故选:A
呼吸系统的组成包括呼吸道和肺两部分。呼吸道包括鼻腔、咽、喉、气管、支气管,呼吸道保证了气体的清洁、湿润、温暖和畅通,据此答题。
在现实生活中用鼻呼吸比用嘴巴好,养成好的习惯。
17.【答案】B
【解析】解:图示表示膈肌舒张,膈顶上升,肺内气体排出,是呼气过程。肋间肌舒张时,在重力作用下肋骨向下运动,使胸廓的前后经和左右经都减小,同时膈肌舒张,膈顶部上升,使胸廓的上下径都缩小这样胸廓的容积就减小,肺也随着回缩,肺内气体通过呼吸道出肺,完成呼气的过程。可见B正确。
故选:B。
呼吸运动是指人体胸廓有节律的扩大和缩小的运动,包括吸气过程和呼气过程,呼吸运动主要与肋间肌和膈肌的运动有关。人在平静状态下,肋间肌收缩时,肋骨向上运动,使胸廓的前后径和左右径都增大,同时膈肌收缩,膈顶部下降,使胸廓的上下径都增大这样胸廓的容积就增大,肺也随着扩张,外界空气通过呼吸道进入肺,完成吸气的过程。相反肋间肌舒张时,在重力作用下肋骨向下运动,使胸廓的前后经和左右经都减小,同时膈肌舒张,膈顶部上升,使胸廓的上下径都缩小这样胸廓的容积就减小,肺也随着回缩,肺内气体通过呼吸道出肺,完成呼气的过程。
关于呼气和吸气时膈肌、肺、胸廓的变化情况,是考察的重点,应在理解的基础上巩固掌握。
18.【答案】C
【解析】解:A、图中的①是肺与外界的气体交换,即肺的通气,是通过呼吸运动实现的,a表示氧气,组织细胞获得氧气进行呼吸作用,为生命活动提供动力,A正确;
B、图中b由组织细胞到血液到肺泡,最后排到外界空气,代表组织细胞产生的二氧化碳,二氧化碳是组织细胞的代谢废物,B正确;
C、①是肺的通气,肺泡内气压与外界大气之间的压力差是实现肺通气的直接动力,呼吸肌的收缩和舒张所引起的胸廓节律性扩张和缩小,即呼吸运动,是实现肺通气的原动力;③是组织里的气体交换,发生在组织细胞与周围血液之间,组织细胞中的二氧化碳扩散到血液,血液中的氧气扩散到组织细胞,因此过程①是通过呼吸运动来完成,过程③是通过气体扩散来完成的,C错误;
D、③是组织里的气体交换,发生在组织细胞与周围血液之间,由于组织细胞中二氧化碳的浓度高,周围血液氧的浓度高,组织细胞中的二氧化碳扩散到血液,血液中的氧气扩散到组织细胞,经过过程③后,血液中的二氧化碳含量增加,D正确。
故选:C。
呼吸的全过程包括:肺的通气、肺泡里的气体交换、气体在血液中的运输和组织里的气体交换,如图所示:
回答此题的关键是要明确气体交换的过程以及血液的变化情况。
19.【答案】C
【解析】解:A、①红细胞没有细胞核,体积比白细胞要小,主要功能是运输氧和部分二氧化碳;A正确。
B、④血浆中主要是水分,有少量的蛋白质、葡萄糖、无机盐等,具有运载血细胞,运送营养物质和废物。B正确。
C、②白细胞体积最大,①红细胞数量最多,C错误。
D、③血小板没有细胞核,主要功能是止血和加速血液凝固。D正确。
故选:C。
图中①红细胞,②白细胞,③血小板,④血浆。
血液的组成和功能知识点是考查的重点,复习时应该注意。
20.【答案】B
【解析】解:A、①是静脉,管壁较薄,弹性小,③是动脉,管壁较厚、弹性大,A错误;
B、②是毛细血管,管腔很小,只允许红细胞呈单行通过,B正确;
C、③是动脉,大多分布在身体较深的部位,C错误;
D、①是静脉,有防止血液倒流的瓣膜,③是动脉,没有瓣膜,D错误。
故选:B。
动脉的功能是把心脏的血液输送到全身各处,静脉的功能是把全身各处的血液送回心脏,毛细血管是连通最小动脉和最小静脉,是血液与组织细胞之间进行物质交换的场所。
管壁
管腔
血流速度
动脉
最厚,弹性大
较小
最快
静脉
较厚,弹性小
较大
较慢
毛细血管
最薄,只有一层上皮细胞构成。
非常细,只允许红细胞呈单行通过
非常慢
判断动脉、静脉和毛细血管的依据是:从主干流向分支的血管是动脉,由分支汇集而成的血管是静脉,红细胞单行通过的是毛细血管。图中③是动脉,②是毛细血管,①是静脉。
关于血管的特点是考查的重点,可通过列表对比几种血管的特点掌握。
21.【答案】产生卵细胞并分泌雌性激素 2 输卵管 胚泡 3 子宫内膜 羊水 胎盘、脐带
【解析】解:(1)1卵巢主要功能是产生卵细胞并分泌雌性激素。
(2)精子缓慢地通过子宫,在2输卵管内与卵细胞相遇,形成受精卵;受精卵不断进行分裂,逐渐发育成胚泡;胚泡缓慢地移动到子宫中,最终植入3子宫内膜,这是怀孕。
(3)胎儿生活在子宫内半透明的羊水中;胎盘呈扁圆形,是胎儿和母体交换物质的器官,胎儿通过胎盘、脐带与母体进行物质交换。
故答案为:
(1)产生卵细胞并分泌雌性激素;
(2)2输卵管;胚泡;3子宫内膜;
(3)羊水;胎盘、脐带。
1、生殖细胞包括睾丸产生的精子和卵巢产生的卵细胞,含精子的精液进入阴道后,精子缓慢地通过子宫,在输卵管内与卵细胞相遇,有一个精子进入卵细胞,与卵细胞相融合,形成受精卵;受精卵不断进行分裂,逐渐发育成胚泡;胚泡缓慢地移动到子宫中,最终植入子宫内膜,这是怀孕;胚泡中的细胞继续分裂和分化,逐渐发育成胚胎,怀孕到38周左右,胎儿发育成熟,成熟的胎儿和胎盘一起从母体的阴道排出。
2、图中:1卵巢;2输卵管;3子宫内膜;4阴道。
解答此题要掌握女性的生殖结构及功能。
22.【答案】2 口腔 E 丙 葡萄糖 8 小肠 皱襞 大大增加了消化和吸收的面积 5 胰腺
【解析】解:(1)(2)图1中最底层的E,主要营养成分是淀粉,由图3中的丙曲线可以看出:淀粉的消化从2口腔开始,口腔中的唾液淀粉酶能够将部分淀粉分解为麦芽糖,当淀粉和麦芽糖进入小肠后,由于小肠中的胰液和肠液中含有消化糖类、脂肪和蛋白质的酶,淀粉等糖类物质在小肠内被彻底消化为葡萄糖;曲线丙在口腔内初步消化,因此代表淀粉的消化过程。
(3)图2中8小肠(填图中字母)是消化和吸收的主要场所,它的内表面有许多环形突起,称为皱襞,这样就大大增加了消化和吸收的面积。
(4)图2中5胰腺是位于消化道外的消化腺,它分泌的消化液含有消化糖类、脂肪和蛋白质的酶。
故答案为:(1)2口腔;
(2)E;丙;葡萄糖;
(3)8小肠;皱襞;大大增加了消化和吸收的面积;
(4)5胰腺。
(1)合理膳食是能够满足人体对营养物质和能量需要的膳食,这种膳食所含的各种营养物质的比例合适、互相搭配合理,利于人体的生长发育;图一中A表示含脂肪类较多的食物、BC表示含蛋白质较多的食物、D表示含维生素较多的食物、E表示含糖类较多的食物;
(2)图二中①是唾液腺、②是口腔、③是食道、④是胃、⑤是胰腺、⑥是肝脏、⑦是大肠、⑧是小肠;图三中 A是口腔、B是咽和食道、C是胃、D是小肠,甲表示脂肪的消化过程、乙表示蛋白质的消化过程、丙表示淀粉的消化过程,解答即可。
解答此类题目的关键是理解合理营养及平衡膳食宝塔的含义,并在生活中养成合理膳食的习惯。
23.【答案】呼吸道 清洁 6 肺 ② 一 气体 A 扩张
【解析】解:(1)如图甲是呼吸系统的组成图,呼吸系统包括呼吸道和肺两部分。6肺是气体交换的场所,是呼吸系统的主要器官。呼吸道由1鼻腔、3咽、2喉、4气管和5支气管构成,鼻腔内有鼻毛,可以阻挡灰尘,呼吸道都有骨或软骨做支架,气管、支气管的内表面覆盖着有纤毛的黏膜,黏膜上的黏液起清洁空气的作用,黏膜内还分布有丰富的毛细血管。这些特点既保证了气体的畅通,又对吸入的空气具有清洁、温暖和湿润的作用。
(2)6肺是气体交换的场所,是呼吸系统的主要器官。肺泡是肺进行气体交换的主要部位,外面缠绕着丰富的毛细血管和弹性纤维。肺泡壁和毛细血管壁都很薄,各有一层上皮细胞组成。这些结构特点,都有利于进行气体交换。其所对应的器官是图乙中的②。
(3)肺泡是肺进行气体交换的主要部位,外面缠绕着丰富的毛细血管和弹性纤维。肺泡壁和毛细血管壁都很薄,各有一层上皮细胞组成。这些结构特点,都有利于进行气体交换。吸气时,肋间肌收缩时,肋骨向上向外运动,使胸廓的前后径和左右径都增大,同时膈肌收缩,膈顶部下降,使胸廓的上下径都增大这样胸廓的容积就增大,肺也随着扩张,肺内的气压低于外界大气压,外界空气通过呼吸道进入肺,完成吸气的过程。因此,当你吸气时,肺泡中的气体A氧气能透过肺泡壁和毛细血管壁进入血液,此时,图乙中②肺处于扩张扩张状态。
故答案为:
(1)呼吸道;清洁。
(2)肺;②。
(3)一;气体;A;扩张。
图甲中:1鼻腔、3咽、2喉、4气管、5支气管、6肺两部分。
图乙中:①气管,②肺,③胸廓。
图丙中:A氧气,B二氧化碳。
呼吸系统的组成及功能以及肺泡与毛细血管之间的气体交换的知识是中考的热点,要重点掌握,平时识记时要注意图文结合。
24.【答案】维持小鱼的正常呼吸 动脉 静脉 ① 白细胞 ② 血小板 ④ 血浆 C
【解析】解:(1)小鱼生活在水中,用鳃呼吸,来获得水中的溶解氧,因此在观察小鱼尾鳍内血液的流动的实验过程中,要用浸湿的棉絮,并经常滴加清水,将小鱼的头部的鳃盖和躯干包裹起来,目的是保持小鱼正常的呼吸。血管①血液流向由主干流向分支是动脉,②只允许红细胞单行通过,血流速度最慢,因此,是毛细血管,血管③血液流向由分支流向主干是静脉。
(2)三种血细胞中,红细胞的数量最多,没有细胞核;白细胞数量最少,体积最大,有细胞核;血小板数量较多,体积最小,没有细胞核。所以③红细胞、①白细胞相比,细胞结构上的区别是红细胞没有细胞核,白细胞有细胞核。
①人体发生炎症或其他疾病时,血液内白细胞的总数会增多,因此白细胞对人体起着防御和保护的功能.因此当人体某处被细菌感染时,其数目会增加的是①白细胞。
②皮肤内的血管受损后,血液中的血小板会在出血的伤口处聚集成团;再者,血小板破裂所释放的一些物质,能够促使血液凝固成块,这两种情况都可以堵塞伤口而止血.可见,血小板有止血和加速凝血的功能.因此如果身体某处轻微受伤流血时,起到止血、凝血作用的是[②]血小板。
③血浆呈淡黄色,半透明,血浆中含有大量的水(约占91%--92%),还含有蛋白质、葡萄糖、无机盐等,血浆的主要功能是运载血细胞,运输养料和废物.因此图中含有蛋白质、葡萄糖、无机盐和水等物质的是[④]血浆。
(3)比较图①、图②所示的物像可知:图①的视野范围越大,看到细胞数目越多,物像越小,光线越亮;图②的视野范围越小,看到细胞数目越多,物像越大,光线越暗。要在同一视野中进一步清晰观察白细胞A(如图②),可以把用低倍物镜观察换成用高倍物镜观察,低倍物镜换高倍物镜是通过转动转换器来完成的。当换上高倍物镜后,由于视野变小,透光量少,视野就会变得很暗,需要调节光圈,或反光镜使视野变得亮一些。换上高倍物镜后物像只是有点模糊,一般转动细准焦螺旋就能使用物像更加清晰。不应当操作转粗准焦螺旋,故选C。
故答案为:
(1)维持小鱼的正常呼吸;动脉;静脉
(2)①白细胞;②血小板;④血浆
(3)C
用显微镜观察小鱼尾鳍时,判断动脉、静脉和毛细血管的依据是:从主干流向分支的血管是动脉,由分支流向主干的血管是静脉,红细胞单行通过的是毛细血管。图一中①是动脉,②是毛细血管,③是静脉,图二中①是白细胞,②是血小板,③是红细胞,④是血浆。
正确识图,熟记血液各组成成分的功能是解答该题的关键。
2021-2022学年重庆市大足区龙岗中学八年级(下)期中生物试卷: 这是一份2021-2022学年重庆市大足区龙岗中学八年级(下)期中生物试卷,共10页。试卷主要包含了选择题,填空题等内容,欢迎下载使用。
重庆市大足区龙岗中学2022-2023学年七年级上学期期中生物试卷: 这是一份重庆市大足区龙岗中学2022-2023学年七年级上学期期中生物试卷,共22页。试卷主要包含了选择题,填空题等内容,欢迎下载使用。
重庆市大足区龙岗中学2022-2023学年八年级上学期期中生物试卷: 这是一份重庆市大足区龙岗中学2022-2023学年八年级上学期期中生物试卷,共23页。试卷主要包含了选择题,填空题等内容,欢迎下载使用。

