- 【核心素养目标】人教部编版初中语文八年级上册 《散文二篇-永久的生命》第一课时 课件+教案+同步分层练习(含答案) 课件 15 次下载
- 【核心素养目标】人教部编版初中语文八年级上册 《中国石拱桥》第一课时课件+教案+同步分层练习(含答案) 课件 13 次下载
- 【核心素养目标】人教部编版初中语文八年级上册 《苏州园林》第一课时课件+教案+同步分层练习(含答案) 课件 10 次下载
- 【核心素养目标】人教部编版初中语文八年级上册 《苏州园林》第二课时课件+教案+同步分层练习(含答案) 课件 11 次下载
- 【核心素养目标】人教部编版初中语文八年级上册 《蝉》第一课时课件+教案+同步分层练习(含答案) 课件 7 次下载
初中语文人教部编版八年级上册中国石拱桥优质ppt课件
展开中国石拱桥
第二课时
同学们,通过上节课的学习,我们对中国石拱桥形式优美、结构坚固、历史悠久的特征有了初步了解,对说明的对象、说明的顺序、说明文的文体特征等相关知识有了一定了解。本节课,我们将深入课文,看一看作者用了怎样的语言和方法将中国石拱桥介绍给我们,并体会其中的妙处。
新课导入
1.请同学们在课文中依次找出所写的桥名及建成时间,并说说这是按照什么顺序说明的。
旅人桥:大约建成于公元282年。赵州桥:修建于公元605年左右。卢沟桥:修建于公元1189到1192年间。江东桥:修建于700多年前。长虹大桥:建成于1961年。双曲拱桥:建于新中国成立后。按照时间先后顺序说明的。
精读细研
2.文章是按怎样的顺序介绍赵州桥和卢沟桥的?作者为什么要先介绍赵州桥再介绍卢沟桥?
介绍赵州桥时,第4段写赵州桥的地理位置、建造时间及新中国成立后的修整。第5段首先介绍赵州桥的长度、宽度、设计施工的精巧以及古人的赞誉。接着从四个方面(结构巧妙;造型优美,用料节省;结构坚固;结构匀称,与四周景色和谐配合)来说明其特点。是按照从概括到具体的顺序来介绍赵州桥的。
精读细研
介绍卢沟桥时,先写卢沟桥的建造时间,然后介绍它的整体规模、长度、石拱数,以及其结构坚固的特点,接着介绍石栏石柱局部的特点。是按照由整体到局部的顺序来介绍卢沟桥的。 先介绍赵州桥,不仅仅因为赵州桥时间更久远,更能体现古代劳动人民的智慧,还因为它是独拱石桥的代表。后介绍卢沟桥,是因为它是联拱石桥。这样的介绍顺序体现出石拱桥的发展过程。
精读细研
总结:本文按照由一般到特殊,先概括后具体的逻辑顺序进行说明的。在说明桥梁结构时,又是由整体到局部为序等。这样写,使文章层次分明,条理清楚。
双曲拱桥
3.我国古代石拱桥为什么能够取得如此辉煌的成就?
劳动人民的勤劳和智慧
用料省、结构巧、强度高的优良传统
富有各种石料就地取材
4.新中国成立后,我国拱桥有哪些新的发展?
长虹大桥
精读细研
一、作者在介绍赵州桥的过程中,运用了哪些说明方法?找一找,并说说作用。
合作探究
1.赵州桥非常雄伟,全长50.82米,两端宽9.6米,中部略窄,宽9米。
运用列数字的说明方法,通过确凿的数据,准确地说明了桥的规模,突出了赵州桥“雄伟”的特点。
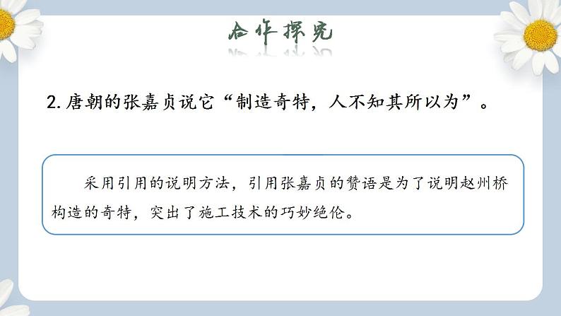
2.唐朝的张嘉贞说它“制造奇特,人不知其所以为”。
采用引用的说明方法,引用张嘉贞的赞语是为了说明赵州桥构造的奇特,突出了施工技术的巧妙绝伦。
合作探究
3.桥洞不是普通半圆形,而是像一张弓,因而大拱上面的道路没有陡坡,便于车马上下。
运用打比方的说明方法,生动形象地描绘了赵州桥的大拱的形状,从而说明了大拱上面的道路没有陡坡的特征。
合作探究
二、作者在介绍卢沟桥的过程中,运用了哪些说明方法?找一找,并说说作用。
1.其中最著名的当推河北省赵县的赵州桥,还有北京丰台区的卢沟桥。
采用举例子的说明方法,用具体例子作证,显得真实可信,有说服力。
合作探究
2.由于各拱相联,所以这种桥叫作联拱石桥。
采用下定义的说明方法,使读者具体直观地认识到联拱石桥的形态特征。
合作探究
3.这些石刻狮子,有的母子相抱,有的交头接耳,有的像倾听水声,有的像注视行人,千态万状,惟妙惟肖。
用摹状貌的说明方法和排比的修辞手法,描绘了石刻狮子的“千态万状”,说明了卢沟桥的优美装饰,突出了桥的形式美。
合作探究
4.永定河发水时,来势很猛,以前两岸河堤常被冲毁,但是这座桥极少出事,足见它的坚固。
作比较。用卢沟桥和两岸河堤作比较,充分说明了卢沟桥十分坚固。
合作探究
三、读课文,体会说明文语言的准确、严谨。
1.《水经注》里提到的“旅人桥”,大约建成于公元282年,可能是有记载的最早的石拱桥了。
“大约”“可能”都表示不确定,“有记载的”指出后面判断的根据,更增强了准确性。
合作探究
2.全桥只有一个大拱,长达37.02米,在当时可算是世界上最长的石拱。
“在当时”是从时间上限定,“可算是”是从程度上限定,这样才更符合实际情况。
合作探究
3.永定河上的卢沟桥,修建于公元1189到1192年间。桥长265米,由11个半圆形的石拱组成,每个石拱长度不一,自16米到21.6米。桥宽约8米,桥面平坦,几乎与河面平行。
数字具体,实事求是,该用“约”限制时,绝不“故作准确”;“几乎”强调了桥面与河面并非完全平行。
合作探究
四、赵州桥和卢沟桥都是中国石拱桥的杰作,为什么要先说赵州桥,再说卢沟桥?能不能先说卢沟桥?
从时间上说,赵州桥是“世界著名的古代石拱桥”,其修建年代比卢沟桥早。 从形式上说,赵州桥是独拱石桥,只有一个大拱,结构较简单;卢沟桥是联拱石桥,由11个半圆形的石拱组成,结构较为复杂。这样介绍符合由简到繁的认知规律。
合作探究
本文以赵州桥和卢沟桥为例,具体介绍了我国石拱桥在设计和施工上的独特创造以及不朽的艺术价值,概述了中华人民共和国成立后桥梁事业的飞跃发展,赞扬了我国劳动人民的聪明才智以及社会主义制度的优越性。
概括主题
桥可以是有形的,也可以是无形的。桥能给人们的生活提供方便,也能让我们了解历史,感受民族文化。而用友善架起的心灵之桥,能让人与人之间的关系更加和谐。在生活中,我们要多与同学、老师、父母等交流,增进了解,加强沟通,用友善架起一座心灵的桥。只有这样,那些渴望了解我们的人,才能从那座桥上通过,走进我们的精神世界。
课堂小结
本文紧紧抓住中国石拱桥“形式优美”“结构坚固”“历史悠久”这些特点加以介绍和说明。同时,在举例说明赵州桥、卢沟桥时,紧紧抓住它们各自的结构特点。介绍赵州桥时,抓住全桥只有一个大拱,大拱的两肩上各有两个小拱的结构特点来写。介绍卢沟桥时,则抓住全桥由11个石拱联成一个整体的结构特点来说明。把石拱桥的两个大结构类型(独拱和联拱)介绍得十分清楚。
❶选材具有代表性,说明能抓住事物的特点。
写作特色
❷语言准确、严密,生动且富有文采。
本文语言的准确严密,主要表现在遣词造句上。在运用词语上,如在第1段中,分别用了“桥”“拱桥”和“石拱桥”这样三个不同的词语。“雨后彩虹是‘人间天上的桥’”,这里用“桥”表明在古代神话中彩虹被当成一种由人间通向天上的建筑物。“我国的诗人爱把拱桥比作虹。”这里用“拱桥”准确地抓住了拱桥和虹在形象上的共同特征。同时,用生动的比喻既写出了石拱桥形式上的基本特征,给人以美的享受,又便于对石拱桥在建筑上的特点给予形象的说明。
写作特色
1.选出下列词语中画线字注音和字形完全正确的一项( )
D
A.弧形hú 雄跨kuà 残损sǔn 巧妙绝轮lún B.陡坡dǒu 暴涨zhǎng 匀称chēng 交头接耳ěrC.智慧huì 铺砌qiè 雕刻diāo 千态万状tài D.序幕mù 冲毁huǐ 弯曲qū 就地取材cái
课堂检测
港珠澳大桥的“科技密码” ①远眺,全长55公里双向六车道的港珠澳大桥宛若蛟龙,蜿蜒腾越于蔚蓝色的海面上。大桥将珠三角地区连成一片,珠海、澳门同香港间的车程由3小时缩短至半小时,形成港珠澳一小时经济生活圈。 ②这是世界上最长的跨海桥梁工程,也是一座名副其实的科技大桥。 ③根据规划,港珠澳大桥工程项目要穿越30万吨级巨轮通行的航道,同时毗邻香港国际机场。大桥要满足30万吨级巨轮通行的需求就得建高,要满足附近机场航班降落的限高需求又得建矮。经过综合考量,大桥的最合理方案确定为“桥、岛、隧交通集群工程”,即在航道海域大桥沉入海底,搭建深埋沉管隧道,同时在隧道两端建起人工岛连接桥身。
课堂检测
④外海人工建岛和海底沉管隧道,是港珠澳大桥建设的难中之难。 ⑤从上空俯瞰港珠澳大桥,巨龙在离岸20多公里处倏忽隐没,再在6公里外腾空而起。隧道两端的小岛状似蚝贝,工作人员都亲切地称其为“贝壳岛”。这是在外海“无中生有”造出的两座面积10万平方米的小岛。科研人员设计了多个方案,最后探索出外海快速筑岛技术,即用120个巨型钢圆筒直接固定在海床上并插入海底,再在中间填土形成人工岛。每个圆筒直径有22米,大概和篮球场一般大;最高达51米,相当于18层楼高;重达550吨,与一架A380“空中客车”相当。工程当年开工,当年成岛,创造了世界纪录。 ⑥海底沉管隧道,同样也是庞然大物。5.6公里的沉管隧道由33个巨型混凝土管节组成,每个管节长180米,宽38米,高11.4米,重量达8万吨。要让33个巨型
课堂检测
管节在水下近50米的海底软基环境下对接安放,难度堪比航天器交会对接,需要精准的遥控、测绘、超算等一系列技术支撑。面对世界首例深埋沉管的岛隧工程,多个单位的科研人员合作攻关,创造性地运用“半刚性”沉管新结构技术,飞越了这一国际“技术禁区”。 ⑦这是世界最大的钢结构桥梁,能抗16级台风、7级地震,设计使用寿命长达120年,大桥仅主梁钢板用量就高达42万吨,相当于10座鸟巢或60座埃菲尔铁塔的重量,这在我国桥梁史上是从未有过的。大桥的钢桥面铺装面积达50万平方米,也创造了世界纪录。 ⑧施工现场紧邻航道,每天来往船舶多达4000余艘。另外,这片海域是国家一级保护动物中华白海豚的自然保护区,也对建设者提出了严峻挑战。为了满足工程质量、工期和安全的需要,也为了更好地保护生态环境,这座大桥全部采用了“搭积木”的方式来建造。港珠
课堂检测
澳大桥的所有构件,无论大小,都是在岸上工厂整件制造,然后运至海上,像“搭积木”一般拼装在一起,实现了精密制造,精密安装,体现了我国的整体科研水平和装备实力。 ⑨在施工过程中如何最大限度地减少对白海豚的干扰?工程团队与多家科研院所合作,300多次出海跟踪,拍摄30多万张照片,标识了海域内的白海豚数量,并摸清白海豚生活习性,在施工时采取了针对性保护措施。大桥主体工程完工后,白海豚的数量,由施工之初的约1400头,增加到了约1800头。 ⑩港珠澳大桥工程项目,从可研阶段到开工建设,科技创新的理念贯穿始终,这个超级工程集结了我国在桥梁设计和施工、材料研发、工程装备乃至生态环保领域的上千名科技工作者,在关键技术、关键设备、关键材料领域取得全面突破,为我国交通建设行业的自主创新、技术进步起到引领作用。(选自《人民日报》2018年1月,有删改)
1.港珠澳大桥的“科技密码”有哪些?请根据文章内容简要概括。2.文章第③段画线句使用了什么说明方法?有何作用?3.第⑧段中加点词语“全部”和“无论……都”之间有什么关系?请结合内容简要分析。4.港珠澳大桥是一项科技创新工程,请你再简要介绍一项能体现我国科技创新实力的工程项目。
课堂检测
1.①外海快速筑岛技术;②深埋沉管隧道“半刚性”结构技术;③岸上预制,海上组装的施工方式(“搭积木”的建造方式);④白海豚保护措施。2.作诠释。简要解说“桥、岛、隧交通集群工程”的内容,使读者清楚地了解大桥的设计特点。3.“无论……都……”照应了前文的“全部”一词,强调了港珠澳大桥的所有构件都是在岸上整件制造的,体现了说明文用语的准确性。4.示例一:中国高铁。截止2017年底,我国高铁运营里程达2.5万公里,居世界第一。示例二:天舟一号。我国“天舟一号”货运飞船与“天宫二号”空间实验室的自主快速交会对接成功。
参考答案:
课堂检测
中国石拱桥
举例子
列数字
作比较
分类别
说明方法
准确严密生动形象
特点鲜明突出
打比方
摹状貌
说明语言
说明顺序
逻辑顺序、时间顺序
板书设计
人教部编版八年级上册周亚夫军细柳试讲课ppt课件: 这是一份人教部编版八年级上册周亚夫军细柳试讲课ppt课件,文件包含人教部编版初中语文八年级上册25《周亚夫军细柳》第二课时课件PPTpptx、人教部编版初中语文八年级上册25《周亚夫军细柳》第二课时同步分层练习docx、核心素养目标人教部编版初中语文八年级上册25《周亚夫军细柳》第二课时教案docx等3份课件配套教学资源,其中PPT共29页, 欢迎下载使用。
人教部编版八年级上册蝉优质ppt课件: 这是一份人教部编版八年级上册蝉优质ppt课件,文件包含人教部编版初中语文八年级上册21《蝉》第二课时课件PPTpptx、核心素养目标人教部编版初中语文八年级上册21《蝉》第二课时教案docx、人教部编版初中语文八年级上册21《蝉》第二课时同步分层练习docx等3份课件配套教学资源,其中PPT共30页, 欢迎下载使用。

