【暑假提升】浙教版数学七年级(七升八)暑假-专题第18讲《一元一次不等式》预习讲学案
展开第18讲 一元一次不等式
一、一元一次不等式的概念
只含有一个未知数,未知数的次数是一次的不等式,叫做一元一次不等式,例如,是一个一元一次不等式.
要点:
(1)一元一次不等式满足的条件:①左右两边都是整式(单项式或多项式);
②只含有一个未知数;
③未知数的最高次数为1.
(2) 一元一次不等式与一元一次方程既有区别又有联系:
相同点:二者都是只含有一个未知数,未知数的次数都是1,“左边”和“右边”都是整式.
不同点:一元一次不等式表示不等关系,由不等号“<”、“≤”、“≥”或“>”连接,不等号有方向;一元一次方程表示相等关系,由等号“=”连接,等号没有方向.
二、一元一次不等式的解法
1.解不等式:求不等式解的过程叫做解不等式.
2.一元一次不等式的解法:
与一元一次方程的解法类似,其根据是不等式的基本性质,将不等式逐步化为:(或)的形式,解一元一次不等式的一般步骤为:(1)去分母;(2)去括号;(3)移项;(4)化为(或)的形式(其中);(5)两边同除以未知数的系数,得到不等式的解集.
要点:
(1)在解一元一次不等式时,每个步骤并不一定都要用到,可根据具体问题灵活运用.
(2)解不等式应注意:
①去分母时,每一项都要乘同一个数,尤其不要漏乘常数项;
②移项时不要忘记变号;
③去括号时,若括号前面是负号,括号里的每一项都要变号;
④在不等式两边都乘(或除以)同一个负数时,不等号的方向要改变.
三、不等式的解及解集
1.不等式的解:
能使不等式成立的未知数的值,叫做不等式的解.
2.不等式的解集:
对于一个含有未知数的不等式,它的所有解组成这个不等式的解集.
要点:
不等式的解
是具体的未知数的值,不是一个范围
不等式的解集
是一个集合,是一个范围.其含义:
①解集中的每一个数值都能使不等式成立;
②能够使不等式成立的所有数值都在解集中
3.不等式的解集的表示方法
(1)用最简的不等式表示:一般地,一个含有未知数的不等式有无数个解,其解集是一个范围,这个范围可用最简单的不等式来表示.如:不等式x-2≤6的解集为x≤8.
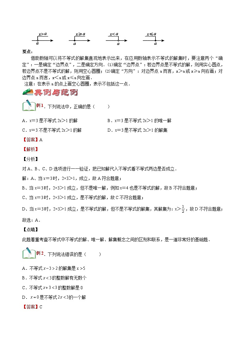
(2)用数轴表示:不等式的解集可以在数轴上直观地表示出来,形象地表明不等式的无限个解.如图所示:
要点:
借助数轴可以将不等式的解集直观地表示出来,在应用数轴表示不等式的解集时,要注意两个“确定”:一是确定“边界点”,二是确定方向.(1)确定“边界点”:若边界点是不等式的解,则用实心圆点,若边界点不是不等式的解,则用空心圆圈;(2)确定“方向”:对边界点a而言,x>a或x≥a向右画;对边界点a而言,x<a或x≤a向左画.
注意:在表示a的点上画空心圆圈,表示不包括这一点.
例1.下列说法中,正确的是( )
A.x=3是不等式2x>1的解 B.x=3是不等式2x>1的唯一解
C.x=3不是不等式2x>1的解 D.x=3是不等式2x>1的解集
【答案】A
【解析】
【分析】
对A、B、C、D选项进行一一验证,把已知解代入不等式看不等式两边是否成立.
解:A、当x=3时,2×3>1,成立,故A符合题意;
B、当x=3时,2×3>1成立,但不是唯一解,例如x=4也是不等式的解,故B不符合题意;
C、当x=3时,2×3>1成立,是不等式的解,故C不符合题意;
D、当x=3时,2×3>1成立,是不等式的解,但不是不等式的解集,其解集为:x>,故D不符合题意;
故选:A.
【点睛】
此题着重考查不等式中不等式的解、唯一解、解集概念之间的区别和联系,是一道非常好的基础题.
例2.下列说法错误的是( )
A.不等式的解集是
B.不等式的整数解有无数个
C.不等式的整数解是0
D.是不等式的一个解
【答案】C
【解析】
【分析】
解出不等式的解集,根据不等式的解的定义,就是能使不等式成立的未知数的值,就可以作出判断.
解:A、不等式x−3>2的解集是x>5,正确,不符合题意;
B、由于整数包括负整数、0、正整数,所以不等式x<3的整数解有无数个,正确,不符合题意;
C、不等式x+3<3的解集为x<0,所以不等式x+3<3的整数解不能是0,错误,符合题意;
D、由于不等式2x<3的解集为x<1.5,所以x=0是不等式2x<3的一个解,正确,不符合题意.
故选:C.
【点睛】
本题考查了不等式的解集,解答此题关键是掌握解不等式的方法,及整数的分类.
例3.已知关于x的不等式(a﹣1)x>2的解集为,则a的取值范围是( )
A.a<1 B.a>1 C.a<0 D.a>0
【答案】A
【解析】
【分析】
先根据不等式的基本性质及此不等式的解集判断出k﹣4的符号,再求出k的取值范围即可.
解:∵关于x的不等式(a﹣1)x>2的解集为,,
∴a﹣1<0,
∴a<1,
故选:A.
【点睛】
本题考查了不等式的解集,利用不等式的解集得出关于k的不等式是解题关键.
例4.在﹣2、3、﹣4、0、1、、﹣中能使不等式x﹣2>2x成立的有( )
A.4个 B.3个 C.2个 D.1个
【答案】C
【解析】
【分析】
直接解不等式,进而得出符合题意的个数.
解:x﹣2>2x,
解得:x<﹣2,
故符合题意的有:﹣4,﹣共2个.
故选:C.
【点睛】
此题考查不等式的解集,正确解不等式是解题关键.
例5.在数学表达式:,,,,,中,是一元一次不等式的有( ).
A.1个 B.2个 C.3个 D.4个
【答案】A
【解析】
【分析】
一元一次不等式的定义:含有一个未知数,且未知数的次数是1,未知数的系数不为0,左右两边为整式的不等式;根据一元一次不等式的定义,对各个表达式逐一分析,即可得出答案.
-3<0是不等式,不是一元一次不等式;
是整式,不是一元一次不等式;
x=3是方程,不是一元一次不等式;
x2+2xy+y2是整式,不是一元一次不等式;
x≠5是一元一次不等式;
x+2>y+3是二元一次不等式,不是一元一次不等式;
∴是一元一次不等式的有1个
故选:A.
【点睛】
本题考查了一元一次不等式的知识;解题的关键是熟练掌握一元一次不等式的定义,从而完成求解.
例6.若是关于的一元一次不等式,则的值是( )
A. B. C. D.
【答案】A
【解析】
【分析】
根据一元一次不等式的定义得出a+1≠0,|a|=1,求解即可.
解:∵是关于x的一元一次不等式,
∴a+1≠0,|a|=1,
解得:a=1,
故选A.
【点睛】
本题考查了一元一次不等式的定义的应用,关键是能根据已知得出a+1≠0,|a|=1.
例7.不等式的解集,下列表示正确的是( )
A. B.
C. D.
【答案】C
【解析】
【分析】
先解不等式,得到不等式的解集,再在数轴上表示不等式的解集即可.
解: ,
在数轴上表示其解集如下:
故选C
【点睛】
本题考查的是一元一次不等式的解法,在数轴上表示不等式的解集,掌握“大于向右拐,小于向左拐的画图方法”是解本题的关键.
例8.不等式的非负整数解的个数是
A.4 B.3 C.2 D.1
【答案】A
【解析】
【分析】
先根据x<4不等式,写出非负整数解,注意:非负整数是指正整数和零,不要把零忘记了.
不等式x<4的非负整数解有3,2,1,0,共4个.故选A.
【点睛】
本题是一道有关非负整数的题目,解题的关键掌握非负整数的概念;
例9.解不等式的步骤如图所示,则在每一步变形中,依据“不等式的基本性质”有( )
解:①
②
③
④
A.①② B.②③ C.③④ D.②④
【答案】D
【解析】
【分析】
根据图及不等式的性质可直接进行排除选项.
解:由题意得:步骤②④依据了“不等式的基本性质”;
故选D.
【点睛】
本题主要考查不等式的性质及一元一次不等式的解法,熟练掌握不等式的性质及一元一次不等式的解法是解题的关键.
例10.解不等式时,去分母步骤正确的是( )
A. B.
C. D.
【答案】D
【解析】
【分析】
不等式两边都乘以6即可得解.
解:不等式两边都乘以6得,
故选: D.
【点睛】
本题考查了解简单不等式的能力,解不等式要依据不等式的基本性质:
(1)不等式的两边同时加上或减去同一个数或整式不等号的方向不变;
(2)不等式的两边同时乘以或除以同一个正数不等号的方向不变; .
(3)不等式的两边同时乘以或除以同一个负数不等号的方向改变.
例11.已知关于的不等式与的解集相同,则的值为( )
A.3 B.2 C.1 D.无法确定
【答案】A
【解析】
【分析】
求出不等式的解集,对应即可得出答案.
解:,
解得,
,
解得,
∴,
∴,
故选:A.
【点睛】
本题考查了解一元一次不等式以及解一元一次方程,解题的关键是根据两不等式解集相同得出关于a的一元一次方程.本题属于基础题,难度不大,解决该题型题目时,能够熟练的运用解不等式的知识解出不等式是关键.
例12.把一些书分给若干名同学,若每人分12本,则有剩余;若______.依题意,设有x名同学,可列不等式.则横线上的条件应该是( )
A.每人分8本,则剩余 5本 B.每人分8本,则恰好可多分给5个人
C.每人分5本,则剩余 8本 D.其中一个人分8本,则其他同学每人可分5本
【答案】B
【解析】
【分析】
根据不等式的意义即可求解.
解:由可知条件为:每人分8本,则恰好可多分给5个人.
故选:B
【点睛】
本题主要考查不等式的意义,学生们熟练掌握即可求解.
例13.若,则,,的大小关系为( )
A. B. C. D.
【答案】C
【解析】
【分析】
根据题意,由,可取,然后求出M、N、P的值,再进行比较即可.
解:根据题意,∵,
∴取,
则,,,
∵,
∴,
故选:C.
【点睛】
本题考查了有理数的比较大小,解题的关键是熟练利用赋值法求出M、N、P的值,然后进行比较.
例14.关于,的方程组的解中与的和不小于5,则的取值范围为( )
A. B. C. D.
【答案】A
【解析】
【分析】
由两式相减,得到,再根据x 与 y 的和不小于5列出不等式即可求解.
解:把两个方程相减,可得,
根据题意得:,
解得:.
所以的取值范围是.
故选:A.
【点睛】
本题考查二元一次方程组、不等式,将两式相减得到x与y的和是解题的关键.
例15.关于x的不等式的解集为,求关于x的不等式的解集是( )
A. B. C. D.
【答案】B
【解析】
【分析】
根据不等式的解集,可令,(a为正整数),根据解不等式的步骤即可求解.
解:不等式,即,其解集为,
故,,且,
令,(a为正整数),代入不等式,
得,
移项合并得,
∵a为正整数,
∴,
即不等式的解集为,
故选:B.
【点睛】
本题考查了求不等式的解集,掌握解不等式的一般步骤是解题的关键.
例16.若方程的解是负数,则的取值范围是( )
A. B. C. D.
【答案】A
【解析】
【分析】
先求解关于的方程,根据题意列出关于的一元一次不等式,解不等式即可求解.
去括号得
移项,合并同类项得
解得
方程的解是负数,
解得.
故选A.
【点睛】
本题考查了解一元一次方程,解一元一次不等式,理解题意求得的值是解题的关键.
一、单选题
1.用不等式表示图中的解集,其中正确的是( )
A.x≥﹣2 B.x≤﹣2 C.x<﹣2 D.x>﹣2
【答案】D
【解析】
【分析】
根据不等式的解集表示方法即可求解.
解:∵表示不等式的解集的折线向右延伸,且表示﹣2的点是空心圆点
∴x>﹣2
故选:D.
【点睛】
此题主要考查不等式解集的表示,解题的关键是熟知不等式解集的表示方法.
2.下列说法中,错误的是( )
A.不等式x<5的整数解有无数多个
B.不等式﹣2x<8的解集是x<﹣4
C.不等式x>﹣5的负整数解是有限个
D.﹣40是不等式2x<﹣8的一个解
【答案】B
【解析】
【分析】
先求解不等式,然后根据不等式解集的定义进行判断.
A、小于5的整数有无数个,正确;
B、不等式﹣2x<8的解集是x>﹣4,错误;
C、不等式x>﹣5的负整数解集有﹣4,﹣3,﹣2,﹣1,正确;
D、不等式2x<﹣8的解集是x<﹣4,因而﹣40是不等式2x<﹣8的一个解,正确.
故选B.
【点睛】
本题考查不等式的解集,求出不等式的解集是解题的关键.
3.下列不等式中,是一元一次不等式的有( )
①;②;③;④;⑤.
A.5个 B.4个 C.3个 D.2个
【答案】C
【解析】
【分析】
根据一元一次不等式的定义作出判断.
解:①;③;④三个不等式中,未知数只有1个,且未知数的最高次数为1次,所以3个都是一元一次不等式;
②,未知数的次数为-1,不是1,所以不是一元一次不等式;
⑤是一个不含未知数的不等式,所以不是一元一次不等式.
故选C.
【点睛】
本题考查一元一次不等式,正确理解一元一次不等式的意义是解题关键.
4.与不等式的解集相同的不等式是( )
A. B. C. D.
【答案】A
【解析】
【分析】
利用不等式的性质进行计算求解,逐项判断.
由,解得:,
A、由,解得:,故符合题意;
B、由,解得:,故不符合题意;
C、由,解得:,故不符合题意;
D、由,解得:,故不符合题意;
故选A.
【点睛】
本题考查一元一次不等式的解法,熟练掌握不等式的性质是关键.
5.如图,是关于x的不等式2x﹣a≤﹣1的解集,则a的取值是( )
A.a≤﹣1 B.a≤﹣2 C.a=﹣1 D.a=﹣2
【答案】C
【解析】
【分析】
先解不等式求出其解集,然后由数轴可得不等式的解集为x≤﹣1,进而可得关于a的方程,解方程即得答案.
解:解不等式2x﹣a≤﹣1,得,
由不等式的解集在数轴上的表示可得不等式的解集是x≤﹣1,
所以,解得:a=﹣1.
故选:C.
【点睛】
本题考查了一元一次不等式的解法和不等式的解集在数轴上的表示,属于基础题型,正确理解题意、熟练掌握解一元一次不等式的方法是解题关键.
6.若不等式2x+5<1的解集中x的每一个值都能使关于x的不等式4x+1<x-m成立,则m的取值范围是( )
A.m>5 B.m≤5 C.m≥5 D.m<-5
【答案】B
【解析】
【分析】
求出不等式2x+5<1的解集,再求出不等式4x+1<x-m的解集,得出关于m的不等式,求出m即可.
解:解不等式2x+5<1得:x<-2,
解关于x的不等式4x+1<x-m得,
∵不等式2x+5<1的解集中x的每一个值,都能使关于x的不等式4x+1<x-m成立,
∴≥-2,
解得:m≤5,
故选:B.
【点睛】
本题主要对解一元一次不等式组,不等式的性质等知识点的理解和掌握,能根据已知得到关于m的不等式是解此题的关键.
7.若关于的不等式的解集为,则关于的不等式的解集是( )
A. B. C. D.
【答案】B
【解析】
【分析】
先解出不等式,根据已知条件求出m,n的式子计算即可;;
解不等式得,
,
∵,
∴,
得到:,
解得:,
整理不等式,
得,
解得:.
故答案选B.
【点睛】
本题主要考查了一元一次不等式的解法,准确计算是解题的关键.
8.某商店的老板销售一种商品,他以不低于进价20%的价格才能出售,但为了获得更多利润,他以高出进价80%的价格标价,若你想买下标价为360元的这种商品,且使商店老板愿出售,你最多可要求老板降价( )
A.80元 B.100元 C.120元 D.160元
【答案】C
【解析】
【分析】
设这件商品的进价为x元,首先根据题意列出方程求出商品的进价,然后求出盈利的最低价格,从而用两个价格作差即可得出答案.
设这件商品的进价为x元,根据题意得,
,
解得 ,
盈利的最低价格为(元),
∴商店老板最多会降价(元),
故选:C.
【点睛】
本题主要考查一元一次方程的应用,能够求出商品的进价及盈利的最低价格是解题的关键.
9.若方程的解是正数,则m的取值范围是( )
A. B. C. D.
【答案】D
【解析】
【分析】
本题首先要解这个关于x的方程,然后根据解是正数,就可以得到一个关于m的不等式,最后求出m的范围.
原方程可整理为:3mx+3m+1=3m−mx−5x,(3m+m+5)x=−1,两边同时除以(4m+5)得,x=,
∵方程3m(x+1)+1=m(3−x)−5x的解是正数,
∴>0,
∴4m+5<0,
解得:.
故选:D
【点睛】
本题考查一次方程与不等式,解关于x的不等式是解题的关键.
10.已知关于x,y的二元一次方程组的解满足,则k的取值范围是( ).
A. B. C. D.
【答案】C
【解析】
【分析】
先根据加减消元法求解二元一次方程组,结合题意,再根据一元一次不等式的性质计算,即可得到答案.
①②得:
∴
将代入②得:
∵
∴
∴
故选:C.
【点睛】
本题考查了二元一次方程组、一元一次不等式的知识;解题的关键是熟练掌握二元一次方程组、一元一次不等式的性质,从而完成求解.
二、填空题
11.已知是关于的一元一次不等式,则的值为_________.
【答案】2
【解析】
【分析】
利用一元一次不等式的定义判断即可确定出m的值.
解:∵不等式(m+2)x|m|-1+3>0是关于x的一元一次不等式,
∴|m|-1=1,且m+2≠0,
解得:m=-2(舍去)或m=2,
则m的值为2,
故答案为2.
【点睛】
本题考查一元一次不等式的定义,熟练掌握一元一次不等式的定义是解题的关键.
12.如果不等式ax≤2的解集是x≥-4,则a的值为______.
【答案】-
【解析】
【分析】
利用不等式的基本性质,将两边不等式同时除以a,不等号的方向改变了.得到不等式的解集为:x≥,又因为它的解集是x≥-4,所以=-4,即可解得a的值.
∵不等式ax≤2的解集是x≥-4,
∴a<0;
解不等式得:x≥,
∴=-4,
解得a=−,
故答案为−.
【点睛】
当题中有两个未知字母时,应把关于某个字母的不等式中的字母当成未知数,求得解集,再根据解集进行判断,求得另一个字母的值.本题需注意,在不等式两边都除以一个负数时,应只改变不等号的方向,余下运算不受影响,该怎么算还怎么算.
13.不等式①,②,③,④,⑤,⑥中一元一次不等式是________.(只填序号)
【答案】②⑥
【解析】
【分析】
根据一元一次不等式的定义:含有一个未知数,未知数的次数是1,未知数的系数不为0,左右两边为整式的不等式,叫做一元一次不等式,据此判断即可.
解:①,含有两个未知数,不合题意;
②,是一元一次不等式,符合题意;
③,不等式左边是分式,不符合题意;
④,未知数次数不为,不符合题意;
⑤,即为,不符合题意;
⑥,是一元一次不等式,符合题意;
故答案为:②⑥.
【点睛】
本题考查了一元一次不等式的定义,熟知定义是解本题的关键.
14.有下列说法:①x=是不等式4x-5>0的解;②x=是不等式4x-5>0的一个解;③x>是不等式4x-5>0的解集;④x>2中任何一个数都可以使不等式4x-5>0成立,所以x>2也是它的解集.其中正确的是__.(填序号)
【答案】②③
【解析】
【分析】
分别解①②③④中的不等式,再根据不等式的解去判断正误.
4x-5>0 故x=不是不等式4x-5>0的解;
② x=是不等式4x-5>0的一个解;
③x>是不等式4x-5>0的解集;
④x>2中任何一个数都可以使不等式4x-5>0成立,但不是它的解集.
【点睛】
此题重点考查学生对不等式解的理解,掌握不等式的解法是解题的关键.
15.杭州市将在2022年举办亚运会,为加强学校体育工作,某学校决定购买一批篮球和足球共100个.已知篮球和足球的单价分别为120元和90元.根据需求,篮球购买的数量不少于40个.学校可用于购买这批篮球和足球的资金最多为10260元,则有______种购买方案.
【答案】3
【解析】
【分析】
设购买篮球个,足球个,根据“篮球购买的数量不少于40个, 学校可用于购买这批篮球和足球的资金最多为 10260元”,列出不等式组,求出的取值范围,由为正整数,即可解答;
解:设篮球购买个,则足球购买个,由题意得:
,
解得:,
为正整数,
取 40,41,42.
故答案为:3.
【点睛】
本题考查了一元一次不等式组的应用,解决本题的关键是根据已知条件,列出一元一次不等式组,解出的取值范围,再利用为整数进行排除.
16.,则的取值范围是_____.
【答案】
【解析】
【分析】
根据绝对值的性质可得是非负数,据此即可得到不等式,从而求解.
根据题意得:⩾0,
解得:
故答案是:
【点睛】
此题考查解一元一次不等式,绝对值,解题关键在于利用绝对值的非负性.
17.当________时,代数式的值是非负数.
【答案】
【解析】
【分析】
根据题意,列出不等式解不等式即可.
依题意
去分母得:
去括号得:
移项,合并同类项得:
化系数为1,得:
故答案为:
【点睛】
本题考查了解一元一次不等式,掌握解一元一次不等式的步骤是解题的关键.
18.已知,则代数式最大值与最小值的差是________.
【答案】
【解析】
【分析】
首先解一元一次不等式,解题时要注意系数化一时:系数是-11,不等号的方向要改变.在去绝对值符号时注意:当a为正时,|a|=a;当a为0时,|a|=0;当a为负时,|a|=-a.
解:,
去分母得:,
去括号得:,
移项得:,
合并同类项得:,
解不等式组得:;
(1)当时,,
当时有最小值,
当时有最大值5;
(2)当时,,
∴当时的值恒等于5(最大值);
∴最大值与最小值的差是.
故答案为:.
【点睛】
此题考查了一元一次不等式的求解与绝对值的性质.解题时要注意一元一次不等式的求解步骤,绝对值的性质.
三、解答题
19.试写出一个不等式,使它的解集满足下列条件:
(1)是不等式的一个解;
(2),,0都是不等式的解;
(3)不等式的正整数解只有1,2,3;
(4)不等式的非正整数解只有,,0;
(5)不等式的解中不含0.
【答案】(1)(答案不唯一) (2)(答案不唯一) (3)(答案不唯一) (4) (答案不唯一) (5)(答案不唯一)
【解析】
【分析】
(1)只要解集中含有-2这个解的不等式均可以;
(2)只要解集中含有-2,-1,0这三个整数解的不等式均可以;
(3)只要不等式的解集中恰好含有1,2,3这三个正整数解的不等式均可以;
(4)只要不等式的解集中恰好含有-2,-1,0这三个非正整数解的不等式均可以;
(5)只要不等式的解集中不含0的不等式均可以.
(1)满足题意的不等式为(答案不唯一);
(2)满足题意的不等式为(答案不唯一);
(3)满足题意的不等式为(答案不唯一);
(4)满足题意的不等式为(答案不唯一);
(5)满足题意的不等式为(答案不唯一);
【点睛】
本题根据不等式的解集要求写出一个不等式,考查了不等式的概念.
20.解下列不等式,并把它们的解集分别表示在数轴上:
(1);
(2);
(3);
(4);
(5)
(6);
(7);
(8).
【答案】(1);(2);(3);(4);(5);(6);(7);(8);数轴表示见详解
【解析】
【分析】
(1)-(8)根据解不等式的步骤:先去分母,然后去括号,移项合并同类项,系数化为1即可得出不等式的解集,然后在数轴上表示出来即可.
解:
(1),
解得:;解集在数轴上表示如下:
(2),
移项得:,
化简得:,
解得:;解集在数轴上表示如下:
(3),
去分母得:,
移项合并同类项解得:;解集在数轴上表示如下:
(4),
移项得:,
合并同类项化简得:;解集在数轴上表示如下:
(5),
去分母得:,
移项合并同类项得:,
解得:;解集在数轴上表示如下:
(6),
去分母得:,
去括号得:,
移项合并同类项解得:;解集在数轴上表示如下:
(7),
去分母得:,
去括号得:,
移项合并同类项化简得:;解集在数轴上表示如下:
(8),
移项合并同类项得:,
系数化为1解得:.解集在数轴上表示如下:
【点睛】
题目主要考查解不等式的步骤及解法、在数轴上的表示,熟练掌握不等式的解法是解题关键.
21.电脑公司销售一批计算机,第一个月以5500元/台的价格售出60台,第二个月起降价,以5000元/台的价格将这批计算机全部售出,销售总额超过55万元.这批计算机最少有多少台?
【答案】最少有105台
【解析】
【分析】
设这批计算机有x台,根据题意可得,第一个月和第二个月销售款总额超过55万元,列不等式求解.
解:设这批计算机有x台,
由题意得,5500×60+5000(x-60)>550000,
解得:x>104.
答:这批计算机最少有105台.
【点睛】
本题考查了一元一次不等式的应用,解答本题的关键是读懂题意,设出未知数,找出合适的不等关系,列出不等式求解.
22.已知不等式的最小整数解为关于的方程的解,求代数式的值.
【答案】24
【解析】
【分析】
根据题意先解一元一次不等式,再根据不等式的解集求得最小整数解,将其代入关于的方程中求得的值,进而求得代数式的值.
去括号得:,
化简得:,
解得,
故的最小整数解为,
将代入方程,
解得,
当时,.
【点睛】
本题考查了解一元一次不等式,求最小整数解,根据方程的解求参数,根据字母的值求代数式的值,正确的计算是解题的关键.
23.在等式(k,b为常数)中,当时,;当时,.
(1)求k与b的值;
(2)若关于x的不等式的解集是,求n的值.
【答案】(1);(2)-3
【解析】
【分析】
(1)根据题意列出关于k、b的方程组,解之可得;
(2)解关于x的不等式,得,再由该不等式的解集是,由(1)得b=1,知,解之可得.
(1)根据题意得
解得.
(2)解不等式,得.
∵该不等式的解集是,而,
∴,
∴,
解得:,
∴n的值为.
【点睛】
本题考查的是二元一次方程组与不等式的解集,掌握二元一次方程组的解法及解一元一次不等式的方法是关键.
24.已知:.
(1)当时,求的取值范围;
(2)当时,求的取值范围.
【答案】(1);(2)
【解析】
【分析】
根据任何数的绝对值与偶次方都是非负数,两个非负数的和是0,则这两个数都是0,即可得到关于、的方程组,求解代入即可得到一个关于的不等式,从而即可得出答案.
解:
解得:
(1)当时,即
解得:
的取值范围为;
(2)当时,即
解得:
的取值范围为.
【点睛】
本题考查了非负数的性质及解一元一次不等式,根据题意列出方程组是解题的关键.
25.已知:是不等式的最大整数解,是不等式的最小整数解,求的值.
【答案】1
【解析】
【分析】
先解关于的一元一次不等式,根据其解集求得最大整数解,从而确定的值,同理求得的值,进而求得代数式值.
解:不等式的解集,则最大整数解;
不等式的解集,则最小整数解;
则.
【点睛】
本题考查了解一元一次不等式,求不等式解集的最值,通过解一元一次不等式求得的值是解题的关键.
26.某商场计划经销A、B两种新型节能台灯共50盏,这两种台灯的进价、售价如表所示:
A型
B型
进价(元/盏)
40
65
售价(元/盏)
60
100
(1)若该商场购进这批台灯共用去2750元,问这两种台灯各购进多少盏?
(2)在每种台灯销售利润不变的情况下,若该商场销售这批台灯的总利润不少于1400元,问至少购进B种台灯多少盏?
【答案】(1)购进A种新型节能台灯20盏,购进B种新型节能台灯30盏;(2)至少购进B种台灯27盏
【解析】
【分析】
(1)设购进A种新型节能台灯x盏,购进B种新型节能台灯y盏,根据总价=单价×数量结合该商城用2750元购进A、B两种新型节能台灯共50盏,即可得出关于x,y的二元一次方程组,解之即可得出结论;
(2)设购进B种新型节能台灯m盏,则购进A种新型节能台灯(50-m)盏,根据总利润=单盏利润×数量结合总利润不少于1400元,即可得出关于m的一元一次不等式,解之取其中的最小整数值即可得出结论.
解:(1)设购进A种新型节能台灯x盏,购进B种新型节能台灯y盏,
依题意,得:,
解得:
答:购进A种新型节能台灯20盏,购进B种新型节能台灯30盏.
(2)设购进B种新型节能台灯m盏,则购进A种新型节能台灯(50-m)盏,
依题意,得:(60-40)(50-m)+(100-65)m≥1400,
解得:m≥.
∵m为正整数,
∴m的最小值为27.
答:至少购进B种台灯27盏.
【点睛】
本题考查了二元一次方程组的应用以及一元一次不等式的应用,解题的关键是:(1)找准等量关系,正确列出二元一次方程组;(2)根据各数量之间的关系,正确列出一元一次不等式.
27.当m,n都是实数,且满足2m-n=8时,我们称Q(m + 2,n)为“巧妙点”.
(1)点A(a + 2,b)是“巧妙点”,且a > 2,求b的取值范围;
(2)已知关于x,y的方程组,当t为何值时,以方程组的解为坐标的点是“巧妙点”?
【答案】(1)b>-4
(2)t=
【解析】
【分析】
(1)利用题中的新定义列式计算即可;
(2)表示出方程组的解,根据题中的新定义判断即可.
(1)
解:(1)由题意得:2a-b=8,
解得:a=,
∵a>2,
∴,
解得;b>-4;
(2)
解:,
由①-②,得y=1-t,
把y=1-t代入②,得x=1+2t,
∴,
∴B(1+2t,1-t),
∵点B是“巧妙点”,
∴m+2=1+2t,n=1-t,
∴m=2t-1,
∴2(2t-1)-(1-t)=8,
解得:t=.
答:当t=时,以方程组的解为坐标的点B是“巧妙点”.
【点睛】
此题考查了新定义,解不等式,解二元一次方程组,理解新定义是解题的关键.
28.定义一种新运算“”:当时,;当时,.
例如:,.
(1)填空:______.
(2)若,则的取值范围为______;
(3)已知,求的取值范围;
(4)计算.
【答案】(1)-10
(2)
(3)或;
(4)
【解析】
【分析】
(1)根据题目所给新定义求解即可;
(2)根据题意可得,解不等式即可;
(3)分当,即时,当,即时,两种情况讨论求解即可;
(4)先证明,然后根据新定义结合整数的加减计算法则求解即可.
(1)
解:∵,
∴,
故答案为:-10;
(2)
解:∵,
∴,
解得,
故答案为:;
(3)
解:当,即时,
∴,
∴,
解得;
当,即时,
∴,
∴,
解得;
综上所述,或;
(4)
解:当,
∴,
∴
.
【点睛】
本题主要考查了新定义,解一元一次不等式,整式的加减计算,正确理解题意是解题的关键.
【暑假提升】浙教版数学八年级(八升九)暑假-专题第25讲《弧长及扇形面积》预习讲学案: 这是一份【暑假提升】浙教版数学八年级(八升九)暑假-专题第25讲《弧长及扇形面积》预习讲学案,文件包含第25讲弧长及扇形面积解析版docx、第25讲弧长及扇形面积原卷版docx等2份学案配套教学资源,其中学案共78页, 欢迎下载使用。
【暑假提升】浙教版数学八年级(八升九)暑假-专题第22讲《圆周角》预习讲学案: 这是一份【暑假提升】浙教版数学八年级(八升九)暑假-专题第22讲《圆周角》预习讲学案,文件包含第22讲圆周角解析版docx、第22讲圆周角原卷版docx等2份学案配套教学资源,其中学案共57页, 欢迎下载使用。
【暑假提升】浙教版数学八年级(八升九)暑假-专题第20讲《垂径定理》预习讲学案: 这是一份【暑假提升】浙教版数学八年级(八升九)暑假-专题第20讲《垂径定理》预习讲学案,文件包含第20讲垂径定理解析版docx、第20讲垂径定理原卷版docx等2份学案配套教学资源,其中学案共56页, 欢迎下载使用。

