所属成套资源:2024届高三新高考化学大一轮专题练习(40份)
2024届高三新高考化学大一轮专题练习题:氮族元素及其化合物
展开
这是一份2024届高三新高考化学大一轮专题练习题:氮族元素及其化合物,共17页。试卷主要包含了单选题,多选题,非选择题等内容,欢迎下载使用。
2024届高三新高考化学大一轮专题练习题:氮族元素及其化合物
一、单选题
1.(2023春·江西抚州·高三校联考期中)下列各物质间的转化在给定条件下不能实现的是
A.
B.
C.
D.
2.(2023春·北京西城·高三北京十四中校考期中)如图所示的装置中,烧瓶中充满干燥气体a,打开弹簧夹c,将滴管中的液体b挤入烧瓶内,烧杯中的液体d呈喷泉状喷出,最终几乎充满烧瓶。则a和b分别是
a(干燥气体)
b(液体)
A
水
B
水
C
饱和NaCl溶液
D
水
A.A B.B C.C D.D
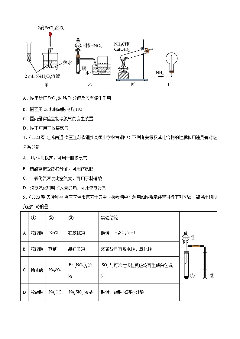
3.(2023春·广东广州·高三广州市真光中学校考期中)如图所示的实验方案能达到实验目的的是
A.图甲验证对分解反应有催化作用
B.图乙用Cu和稀硝酸制取NO
C.图丙是实验室制取氨气的发生装置
D.图丁可用于收集氨气
4.(2023春·江苏南通·高三江苏省通州高级中学校考期中)下列有关氮及其化合物的性质和用途具有对应关系的是
A.性质稳定,可用于制取氨气
B.碳酸氢铵受热易分解,可用作氮肥
C.二氧化氮密度比空气大,可用于制硝酸
D.液氨汽化时吸收大量的热,可用作制冷剂
5.(2023春·天津和平·高三天津市第五十五中学校考期中)利用如图所示装置进行下列实验,能得出相应实验结论的是
①
②
③
实验结论
A
浓硫酸
石蕊试液
酸性:
B
浓硫酸
蔗糖
品红溶液
浓硫酸具有脱水性、氧化性
C
稀盐酸
溶液
与可溶性钡盐反应均可生成白色沉淀
D
浓硝酸
溶液
酸性:硝酸>碳酸>硅酸
A.A B.B C.C D.D
6.(2023春·广东江门·高三新会陈经纶中学校考期中)下列有关离子方程式书写,正确的是
A.用过量稀盐酸除去铜粉中少量铁粉:2Fe + 6H+ = 2Fe3+ + 3H2↑
B.用氨水与AlCl3溶液制Al(OH)3:3OH- + Al3+ = Al(OH)3↓
C.用NaOH浓溶液吸收少量SO2:OH- + SO2 = HSO
D.Cu与稀硝酸制NO:3Cu + 8H+ + 2NO= 3Cu2+ + 2NO↑ + 4H2O
7.(2023春·江苏扬州·高三统考期中)根据下列实验操作和现象得出的结论正确的是
选项
实验操作和现象
实验结论
A
向某溶液中先滴加H2O2溶液,再滴加KSCN溶液,溶液出现血红色
溶液中一定有Fe2+
B
向0.1mol·L−1FeCl3溶液中滴加淀粉-KI溶液,溶液变蓝
氧化性:Fe3+>I2
C
向溶液中滴加稀NaOH溶液,未产生使湿润的红色石蕊试纸变蓝的气体
溶液中无
D
将铜片插入装有稀硝酸溶液的试管中,在试管上方出现红棕色气体
铜与稀硝酸反应产生了NO2
A.A B.B C.C D.D
8.(2023春·上海浦东新·高三华师大二附中校考期中)下列关于铝及其化合物的说法正确的是
A.铝制餐具可长时间存放酸性或碱性食物
B.铝在空气中耐腐蚀,所以铝是不活泼金属
C.铝箔在空气中受热可以熔化,剧烈燃烧,产生大量的热
D.常温下,可以用铝或铁制容器来盛装冷的浓硫酸或冷的浓硝酸
9.(2023春·宁夏银川·高三银川一中校考期中)2.0g铜镁合金完全溶解于50mL密度为,质量分数为63%的浓硝酸中,无固体剩余,得到和NO的混合气体1344mL(标准状况),向反应后的溶液中加入NaOH溶液,当金属离子全部沉淀时,得到3.7g沉淀,下列说法不正确的是
A.溶解铜镁合金的反应中,起酸性作用的硝酸的物质的量为0.1mol
B.将所得气体通入水中,还需标准状况下560mL的氧气可使气体恰好被完全吸收
C.和NO的混合气体中,的体积分数是40%
D.得到3.7g沉淀时,加入NaOH溶液的至少体积是160mL
10.(2023春·宁夏银川·高三银川一中校考期中)下列离子方程式的书写正确的是
A.FeO与稀反应:
B.将少量通入冷氨水中:
C.铜与稀硝酸反应:
D.向溶液中加入过量的热的NaOH溶液:
11.(2023春·广东广州·高三广州市协和中学校考期中)下列说法正确的是
A.Fe与稀硝酸、稀硫酸反应均有气泡产生,说明Fe与两种酸均发生置换反应
B.浓硝酸通常保存在棕色的试剂瓶中,说明浓硝酸见光分解
C.向溶液中滴加酸化的Ba(NO3)2溶液出现白色沉淀,说明该溶液中一定有
D.浓硫酸有吸水性,可用于干燥H2S气体
12.(2023春·江苏扬州·高三统考期中)用如图所示装置制备氨气并验证氨气的还原性,其中能达到实验目的的是
A.用装置甲生成氨气 B.用装置乙干燥氨气
C.用装置丙验证氨气的还原性 D.用装置丁吸收多余的氨气
13.(2023春·江苏扬州·高三统考期中)下列物质的性质与用途具有对应关系的是
A.HNO3具有氧化性,可用于溶解单质银
B.N2性质稳定,可用于合成氨
C.NH3·H2O易分解,可用于除去烟气中的SO2
D.NH4HCO3受热易分解,可用作氮肥
二、多选题
14.(2023春·云南楚雄·高三统考期中)实验是化学的基础,下列能达到实验目的的是
选项
A
B
C
D
实验装置
实验目的
验证催化剂影响反应速率
排空气法收集NO
实验室制氨气
验证钠与水反应放热
A.A B.B C.C D.D
三、非选择题
15.(2023春·山西运城·高三统考期中)回答下列问题:
(1)硫酸是用途广泛的化工原料,可作脱水剂、吸水剂、氧化剂和催化剂等。甲、乙两位同学用铜和硫酸做原料,设计了两种制取硫酸铜的方案。
方案甲:铜与浓硫酸加热直接反应,即;
方案乙:由。
这两种方案,你认为哪一种方案更合理?_______,理由是_______。
(2)氨和硝酸是重要的工业产品,如图是工业合成氨及制备硝酸的流程示意图:
①合成塔中发生反应的化学方程式为_______。
②向吸收塔中通入空气的作用是_______。
③氧化炉中发生反应的化学方程式为_______。标准状况下,被氧化为时转移电子的数目为_______。
④吸收塔中出来的尾气可用具有碱性的溶液吸收,其中既是氧化剂又是还原剂,且三种产物的物质的量之比为1∶1∶1,写出反应的化学方程式:_______。
16.(2023春·江苏盐城·高三统考期中)氮的氧化物是主要的大气污染物,必须脱除才能排放。
(1)臭氧与空气中的氮氧化物,以及汽油、柴油等化石燃料的不完全燃烧所残留的_____(填字母)在紫外线照射下容易产生光化学烟雾。
a.惰性气体 b.碳氢化合物 c.二氧化碳
(2)汽车排气管内的催化剂能将CO和NO2转化为无害气体,发生的反应方程式为_____。
(3)工业上在催化剂作用下用NH3还原废气中NOx生成N2和H2O达到脱除目的,但当温度高于400℃时,NOx脱除率下降,原因可能是_____。
(4)工业上氮的氧化物通常是用碱性溶液吸收。
①用Na2CO3溶液吸收硝酸工业尾气中的NO2,生成等物质的量的两种钠盐(一种为NaNO2)及一种气体,反应的离子方程式为_____。
②NaOH溶液浓度越大黏稠度越高,用不同浓度的NaOH溶液吸收NO2(混有NO)含量不同的工业尾气,氮氧化物的吸收率随NaOH溶液浓度的变化如题图所示,曲线II表示NO的物质的量______(填:“大于”、“小于”、“等于”)NO2物质的量。当NaOH溶液浓度高于0.5mol·L-1后,氮氧化物的吸收率随NaOH溶液浓度的升高而降低的原因是_____。
17.(2023春·全国·高三期中)请回答下列问题
(1)氮有多种价态的氧化物,氮元素从+1~+5价都有对应的氧化物,如N2O、NO、N2O3、NO2(或N2O4)、N2O5,其中属于酸性氧化物的是N2O3、N2O5,分别是___________、___________的酸酐。
【注意】①NO2与N2O4存在下列平衡:2NO2N2O4,因此实验测得NO2的平均相对分子质量总大于46.②验证某无色气体为NO的方法是向该无色气体中通入O2(或空气),无色气体变为红棕色。
(2)NO和NO2的比较
NO
NO2
色、态、
味、毒性
无色、无味
红棕色、刺激性气味
有毒气体
水溶性
不溶
易溶且与水反应
与O2反应
2NO+O2=2NO2
与H2O反应
___________
与O2、H2O
共同反应
4NO+3O2+2H2O=4HNO3
4NO2+O2+2H2O=4HNO3
氧化性
6NO+4NH35N2+6H2O
6NO2+8NH37N2+12H2O,NO2+SO2=SO3+NO,NO2能使湿润的淀粉KI试纸变蓝
18.(2023春·辽宁锦州·高三校考阶段练习)硫、氮化合物的资源化利用既能解决环保问题,又能提供化工原料,缓解能源紧张问题,具有重要的现实意义和广阔的应用前景。
(1)是一种酸性氧化物,可用氨水吸收烟气中的。氨水吸收少量,可生成,反应的离子方程式为_______。
(2)上述所得溶液再用氧化,可制得化肥,反应的化学方程式为_______。
(3)工业或机动车尾气中的会造成环境问题,可用多种方法脱除。
①碱液吸收:溶液可吸收硝酸工业尾气(含、),获得副产品。等物质的量的与被溶液吸收,反应的离子方程式为_______。
②上述碱液吸收时,若与的比例控制不当,则吸收液经浓缩结晶、过滤得到的晶体中最有可能混有的杂质是_______(填化学式)。排放的尾气中含量较高的氮氧化物是_______(填化学式)。
③还原法:尿素水溶液热解产生的可去除尾气中的,流程如下:
A.写出“催化反应"过程中还原的化学方程式:_______。
B.若氧化处理后的尾气中混有,此时催化剂表面会因为覆盖部分硫酸盐而导致催化剂中毒,降低的去除率。试分析硫酸盐的产生过程:_______。
参考答案:
1.A
【详解】A.与溶液不反应,不能实现,A项符合题意;
B.和NaOH反应生成Na2SiO3,Na2SiO3溶液和二氧化碳反应生成H2SiO3,能实现,B项不符合题意;
C.S燃烧生成二氧化硫,二氧化硫和氧气反应生成三氧化硫,三氧化硫和水反应生成硫酸,C项不符合题意;
D. 加热分解产生,和Ca(OH)2反应生成NaOH和CaCO3,D项不符合题意;
故选A。
2.D
【详解】A.二氧化氮和水反应生成硝酸和一氧化氮,溶液不能充满烧瓶,故A不符合题意;
B.乙烯不溶于水,在常温下不与水反应,不能形成喷泉,故B不符合题意;
C.氯气不溶于饱和食盐水,不能形成压强差,不能形成喷泉,故C不符合题意;
D.氨气极易溶于水,并与水反应生成一水合氨,导致烧瓶内压强小于大气压,且反应后无气体剩余,烧杯中的液体d呈喷泉状喷出,故D符合题意。
综上所述,答案为D。
3.B
【详解】A.验证氯化铁是该反应的催化剂,应固定温度为单一变量,A错误;
B.稀硝酸与铜反应得到NO,NO难溶于水,可用排水法收集,B正确;
C.实验室制取氨气,试管口应该向上倾斜,C错误;
D.收集氨气,应该用向下排空气法,且应该用双孔胶塞,或者在圆底烧瓶口用一团棉花,D错误;
故选B。
4.D
【详解】A.氮气具有氧化性,和氢气反应生成氨气,不是因为氮气稳定,A错误;
B.碳酸氢铵提供铵根离子,所以可以做氮肥,不是因为其分解,B错误;
C.二氧化氮能和水反应生成硝酸,故用于制取硝酸,C错误;
D.液氨汽化时需要吸收大量的热,使周围环境温度降低,故可以做制冷剂,D正确;
故选D。
5.B
【详解】A.浓硫酸和氯化钠反应会生成盐酸,原理是高沸点酸制取低沸点酸,A错误;
B.浓硫酸具有脱水性和强氧化性,使蔗糖变黑,且产生二氧化硫气体,二氧化硫会使品红溶液褪色,B正确;
C.稀盐酸与亚硫酸钠反应生成二氧化硫气体,二氧化硫与硝酸钡溶液发生氧化还原反应,生成硫酸钡沉淀,不能证明二氧化硫与可溶性钡盐的反应,C错误;
D.浓硝酸具有挥发性,所以硝酸与碳酸钠反应产生的二氧化碳气体中可能含有挥发的硝酸,使硅酸钠溶液中产生白色沉淀,所以不能证明碳酸与硅酸酸性的强弱,D错误;
故选B。
6.D
【详解】A.铁与稀盐酸反应的离子方程式应该为:Fe + 2H+ = Fe2+ + H2↑,A错误;
B.氨水是弱碱,书写离子方程式的时候要写成化学式,故AlCl3溶液中加入足量的氨水离子方程式为:,B错误;
C.用NaOH浓溶液吸收少量SO2得到亚硫酸钠和水:2OH- + SO2 = SO+ H2O,C错误;
D.单质铜与稀硝酸反应生成硝酸铜、水和一氧化氮,可制取NO:3Cu + 8H+ + 2NO= 3Cu2+ + 2NO↑ + 4H2O, D正确;
选D。
7.B
【详解】A.若溶液中只含有铁离子,先滴加过氧化氢溶液,再滴加硫氰化钾溶液,溶液同样会变为血红色,所以向某溶液中先滴加过氧化氢溶液,再滴加硫氰化钾溶液,溶液出现血红色不能说明溶液中一定含有亚铁离子,故A错误;
B.向0.1mol·L−1氯化铁溶液中滴加淀粉—碘化钾溶液,溶液变蓝说明溶液中铁离子与碘离子反应生成碘,由氧化剂的氧化性强于氧化产物可知,铁离子的氧化性强于碘,故B正确;
C.铵根离子与稀氢氧化钠溶液常温下反应生成一水合氨,不能生成使湿润的红色石蕊试纸变蓝的氨气,所以向溶液中滴加稀氢氧化钠溶液,未产生使湿润的红色石蕊试纸变蓝的气体不能说明溶液中是否含有铵根离子,故C错误;
D.将铜片插入装有稀硝酸溶液的试管中,在试管上方出现红棕色气体说明铜与稀硝酸反应生成一氧化氮气体,故D错误;
故选B。
8.D
【详解】A.铝能与酸和碱反应,铝制餐具不能长时间存放酸性或碱性食物,A错误;
B.铝在空气中耐腐蚀,是因为铝与空气反应在表面形成了氧化膜,阻止内部铝被腐蚀,铝本身是活泼金属,B错误;
C.铝箔受热表面生成一层致密的氧化铝薄膜,氧化铝的熔点比铝高,兜着熔化的铝,阻止了铝与氧气的进一步反应,C错误;
D.铝和铁遇到冷的浓硫酸或浓硝酸发生钝化,可用铝或铁容器来盛装冷的浓硫酸或浓硝酸,D正确;
故答案选D。
9.C
【详解】A.金属离子全部沉淀时,得到3.7g沉淀为氢氧化铜、氢氧化镁,故沉淀中氢氧根的质量为3.7g-2.0g=1.7g,氢氧根的物质的量为1.7g÷17g/mol=0.1mol,根据电荷守恒可知,金属提供的电子物质的量等于氢氧根的物质的量,令铜、镁合金中Cu、Mg的物质的量分别为xmol、ymol,则:2x+2y=0.1、64x+24y=2.0,解得x=0.02,y=0.03,与硝酸生成硝酸铜和硝酸镁,所以溶解铜镁合金的反应中,起酸性作用的硝酸的物质的量为0.02mol×2+0.03mol×2=0.1mol,故A正确;
B.将所得气体通入水中,同时通入氧气,气体全部转化为硝酸,因此氧气所得电子相当于是金属所失去的电子,因此氧气的物质的量是0.1mol÷4=0.025mol,在标况下的体积为0.025mol×22.4L/mol=0.56L=560mL,故B正确;
C.NO2和NO混合气体的物质的量为1.344L÷22.4L/mol=0.06mol,令二氧化氮的物质的量为amol,则NO的物质的量为(0.06-a)mol,根据电子转移守恒可知,a×1+(0.06-a)×3=0.1,解得a=0.04,故NO2的体积分数是≈66.7%,故C错误;
D.根据钠离子守恒可知,氢氧化钠的物质的量等于反应后溶液中硝酸钠的物质的量,硝酸的物质的量是,根据氮元素守恒可知,硝酸钠的物质的量为0.7mol-0.06mol=0.64mol,故需要氢氧化钠溶液的体积为0.64mol÷4mol/L=0.16L=160mL,故D正确;
故选:C。
10.C
【详解】A.FeO与稀发生氧化还原反应生成硝酸铁、NO和水:,A错误;
B.将少量通入冷氨水中生成亚硫酸铵:,B错误;
C.铜与稀硝酸反应生成硝酸铜、NO和水:,C正确;
D.向溶液中加入过量的热的NaOH溶液生成氨气、碳酸钠和水:,D错误;
答案选C。
11.B
【详解】A.铁与稀硝酸反应生成硝酸铁(或硝酸亚铁)、一氧化氮和水,没有单质生成,属于氧化还原反应,不属于置换反应,故A错误;
B.浓硝酸见光或受热易分解,说明其稳定性较差,应该低温避光保存,因此浓硝酸具有不稳定性,通常保存在棕色的试剂瓶中,故B正确;
C.酸化的Ba(NO3)2溶液中含有硝酸,亚硫酸根离子能够被硝酸氧化为硫酸根离子,硫酸根离子与钡离子结合生成白色硫酸钡沉淀,所以向溶液中滴加酸化的Ba(NO3)2溶液出现白色沉淀,不能说明该溶液中一定含有,故C错误;
D.浓硫酸具有吸水性,能够做某些气体的干燥剂;由于硫化氢气体具有强的还原性,能够被浓硫酸氧化,所以不能用浓硫酸干燥硫化氢气体,故D错误;
故选B。
12.C
【详解】A.实验室用氯化铵直接加热不能制得氨气,应加热氯化铵和氢氧化钙固体制备氨气,则装置甲不能生成氨气,故A错误;
B.无水氯化钙会吸收氨气生成八氨合氯化钙,则不能用无水氯化钙干燥氨气,则装置乙不能用于干燥氨气,故B错误;
C.氨气极易还原性,在加热条件下能与氧化铜共热反应生成氮气、铜和水,则装置丙能验证氨气的还原性,故C正确;
D.氨气极易溶于水,将氨气直接通入溶液中会产生倒吸,则装置丁不能用于吸收多余的氨气,故D错误;
故选C。
13.A
【详解】A.HNO3具有氧化性,可用于溶解一些不活泼的金属单质,如铜、银等,故A正确;
B.N2中含有N≡N键,键能较大,性质稳定,但在催化剂、加热、加压的条件下可以与氢气反应,用于合成氨,前后没有对应关系,故B错误;
C.NH3⋅H2O显碱性,SO2属于酸性氧化物,两者可以反应生成盐和水,可用于除去烟气中的SO2,前后没有对应关系,故C错误;
D.碳酸氢铵含有营养氮元素,所以可用作氮肥,与其受热易分解的性质无关,故D错误;
故选:A。
14.CD
【详解】A.研究催化剂对分解反应速率的影响,两只试管中双氧水浓度不相同,应保持浓度一致,故A不符合题意;
B.NO与空气中氧气反应生成二氧化氮,因此NO不能用排空气法收集,故B不符合题意。
C.实验室用氯化铵和氢氧化钙固体加热反应生成氯化钙、氨气和水,用向上排空气法收集氨气,故D符合题意;
D.里面试管是钠与水反应,外面带支管的试管连接“U”形管,红墨水左低右高,说明钠与水反应是放热反应,故D符合题意。
综上所述,答案为CD。
15.(1) 方案乙 原料利用率高,无污染产生
(2) 促进转化为,同时使、尽可能全部转化为 或
【详解】(1)方案甲中,铜和浓硫酸反应的化学方程式是,生成二氧化硫,污染空气,硫元素不能完全利用,方案乙与方案甲相比,原料利用率高,无污染产生,故方案乙更合理;
(2)①由图知,合成塔中氮气和氢气化合成氨气,则发生反应的化学方程式为;
②向吸收塔中通入空气的作用是促进转化为,同时使、尽可能全部转化为;
③氧化炉中发生反应为氨气被氧化生成NO,化学方程式为。标准状况下,物质的量为0.5mol,氮元素化合价由-3价变为+2价,每分子氨气转移5个电子,故被氧化为时转移电子的数目为或;
④吸收塔中出来的尾气可用具有碱性的溶液吸收,其中既是氧化剂又是还原剂,且三种产物的物质的量之比为1∶1∶1,反应的化学方程式。
16.(1)b
(2)4CO+2NO24CO2+N2
(3)当温度高于400℃时,氨气可能会和氧气发生反应4NH3+5O24NO+6H2O,或者催化剂失去活性
(4) 2NO2+CO=NO+ NO+CO2 大于 NaOH溶液浓度越大,黏稠度越高,气体在液体中的流动性变差,不利于气体的吸收,所以对氮氧化物的吸收率下降
【详解】(1)臭氧与空气中的氮氧化物和一些碳氢化合物在紫外线照射下发生作用后,产生一种有毒的烟雾,为光化学烟雾,答案选b;
(2)CO和NO2在催化剂的作用下反应生成无害气体CO2和N2,反应的化学方程式为:4CO+2NO24CO2+N2;
(3)当温度高于400℃时,氨气可能会和氧气发生反应4NH3+5O24NO+6H2O,导致氨气的浓度减小,所以NOx的脱出率减小;
(4)①用碳酸钠溶液吸收二氧化氮,生成等物质的量的硝酸钠、亚硝酸钠和一种气体,气体为二氧化碳,依据得失电子守恒、电荷守恒和原子守恒可知,反应的离子方程式为:2NO2+CO=NO+ NO+CO2;
②NaOH溶液与NO、NO2反应的化学方程式为:2NaOH+NO+NO2=2NaNO2+H2O,当n(NO)=n(NO2)时,气体刚好能被充分吸收,当n(NO2)
相关试卷
这是一份2024届高三新高考化学大一轮专题练习题——氮族元素及其化合物,共20页。试卷主要包含了单选题,填空题等内容,欢迎下载使用。
这是一份2024届高三新高考化学大一轮专题练习题—氮族元素及其化合物,共15页。试卷主要包含了单选题,填空题等内容,欢迎下载使用。
这是一份2024届高三新高考化学大一轮专题练习题-氮族元素及其化合物,共18页。试卷主要包含了单选题,非选择题等内容,欢迎下载使用。

