2024届苏教版高考生物一轮复习蛋白质是生命活动的主要承担者学案
展开第2课时 蛋白质是生命活动的主要承担者
课标要求 阐明蛋白质通常由20种氨基酸分子组成,它的功能取决于氨基酸序列及其形成的空间结构,细胞的功能主要由蛋白质完成。
1.蛋白质的结构
(1)组成蛋白质的氨基酸
源于必修1 P28“课外阅读”:组成人体蛋白质的必需氨基酸有8种,巧记为甲(甲硫氨酸)来(赖氨酸)写(缬氨酸)一(异亮氨酸)本(苯丙氨酸)亮(亮氨酸)色(色氨酸)书(苏氨酸)。此外,精氨酸、组氨酸人体合成不足被称为半必需氨基酸。
(2)蛋白质的结构及其多样性
①氨基酸的脱水缩合
a.图中产生的H2O中H来源于氨基和羧基;O来源于羧基。
b.一条肽链含有的游离的氨基(或羧基)至少是1个,位于肽链的一端;其余的位于R(或侧链基团)上。
②蛋白质的结构层次
a.源于必修1 P21“图1-3-1”:胰岛素由两条肽链构成,通过二硫键(—S—S—)相互结合在一起,其中共含有3个二硫键。
b.源于必修1 P22“正文”:不同的蛋白质分子由一条或多条、相同或不同的肽链构成,肽链能够盘曲、折叠,形成具有一定空间结构的蛋白质分子。
c.源于必修1 P23“图1-3-5”:血红蛋白是一种由574个氨基酸组成的蛋白质,含有4条多肽链。
③蛋白质结构多样性的原因
提醒 (1)同一生物不同细胞蛋白质不同的直接原因是mRNA不同,根本原因是基因的选择性表达。(2)不同生物蛋白质不同的根本原因是DNA(基因或遗传信息)的特异性。
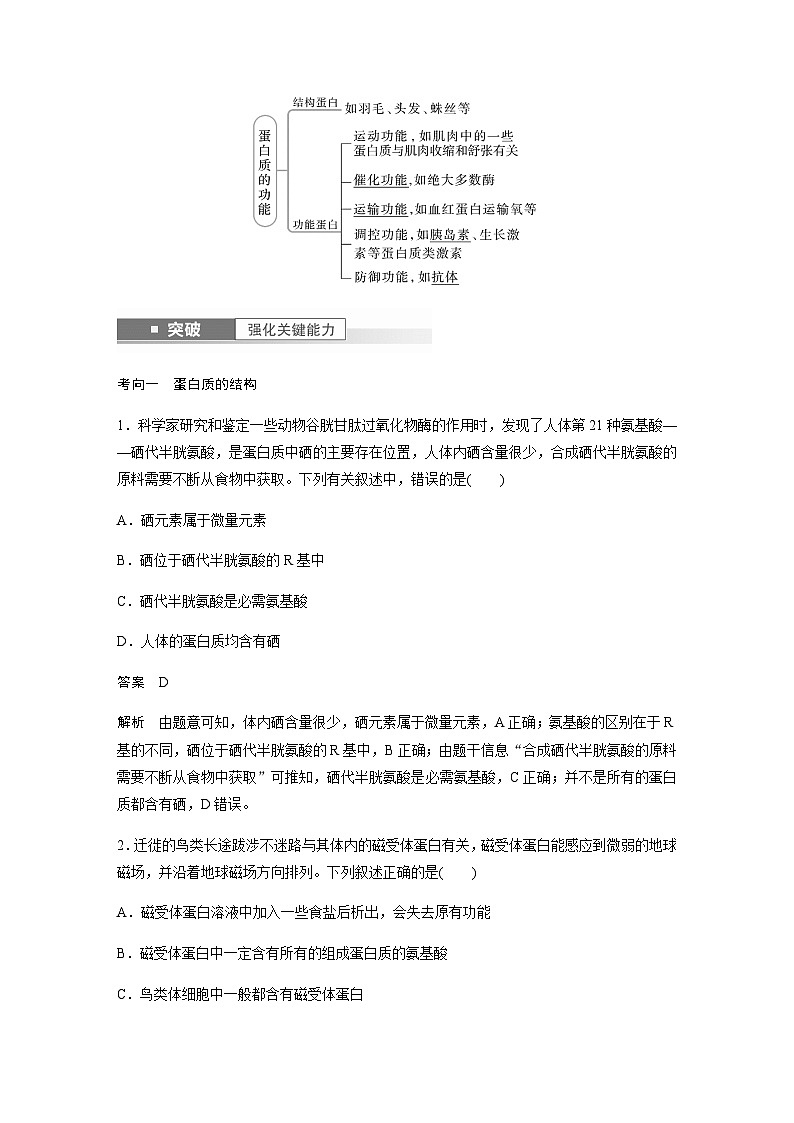
2.蛋白质的功能
考向一 蛋白质的结构
1.科学家研究和鉴定一些动物谷胱甘肽过氧化物酶的作用时,发现了人体第21种氨基酸——硒代半胱氨酸,是蛋白质中硒的主要存在位置,人体内硒含量很少,合成硒代半胱氨酸的原料需要不断从食物中获取。下列有关叙述中,错误的是( )
A.硒元素属于微量元素
B.硒位于硒代半胱氨酸的R基中
C.硒代半胱氨酸是必需氨基酸
D.人体的蛋白质均含有硒
答案 D
解析 由题意可知,体内硒含量很少,硒元素属于微量元素,A正确;氨基酸的区别在于R基的不同,硒位于硒代半胱氨酸的R基中,B正确;由题干信息“合成硒代半胱氨酸的原料需要不断从食物中获取”可推知,硒代半胱氨酸是必需氨基酸,C正确;并不是所有的蛋白质都含有硒,D错误。
2.迁徙的鸟类长途跋涉不迷路与其体内的磁受体蛋白有关,磁受体蛋白能感应到微弱的地球磁场,并沿着地球磁场方向排列。下列叙述正确的是( )
A.磁受体蛋白溶液中加入一些食盐后析出,会失去原有功能
B.磁受体蛋白中一定含有所有的组成蛋白质的氨基酸
C.鸟类体细胞中一般都含有磁受体蛋白
D.磁受体的特异性主要体现在氨基酸的种类、数量、排列顺序及蛋白质的空间结构上
答案 D
解析 盐析过程蛋白质结构没有发生变化,仍可保留原有功能,A错误;天然氨基酸是组成生物体蛋白质的原料,但磁受体蛋白中不一定含有所有的天然氨基酸,B错误;由题干信息可知,迁徙的鸟类体细胞中才含有磁受体蛋白,C错误;蛋白质的特异性主要体现在其分子结构上,蛋白质分子的结构与氨基酸的种类、数量、排列顺序及蛋白质的空间结构有关,D正确。
归纳总结 蛋白质的水解、变性和盐析
(1)水解:蛋白质或者多肽中肽键断裂,分解为氨基酸的过程称为水解,与脱水缩合的过程相反,这个过程需要蛋白酶或者肽酶的催化。例如,食物中的蛋白质在消化道内最终成为氨基酸。
(2)变性:蛋白质在某些物理和化学因素作用下其特定的空间构象被破坏,从而导致其理化性质的改变和生物活性丧失的现象。变性的过程中肽键不断裂,例如,鸡蛋煮熟后,无法再孵化。
(3)盐析:向蛋白质溶液中加入某些无机盐溶液后,可降低蛋白质的溶解度,使蛋白质凝聚而从溶液中析出,这种作用叫作盐析。这种物理变化可复原,例如,向鸡蛋清水溶液中加入一些食盐,出现白色絮状物,加水稀释后絮状物消失。
考向二 蛋白质的相关计算
3.(多选)二硫键“—S—S—”是蛋白质中连接两条肽链之间的一种化学键。如图是由280个氨基酸组成的某蛋白质的结构图,下列相关叙述正确的是( )
A.该蛋白质至少有280个氨基
B.形成该蛋白质的过程中脱去了278个水分子
C.该蛋白质至少有2个游离的羧基
D.该蛋白质的功能由蛋白质的空间结构决定
答案 BC
解析 根据题图分析可知,该蛋白质是由280个氨基酸组成的2条链状肽和1条环状肽,一条肽链至少含有1个游离的氨基和1个游离的羧基,因此该蛋白质至少有2个游离的氨基和2个游离的羧基,A错误,C正确;形成该蛋白质的过程中共形成280-2=278(个)肽键,即脱去了278个水分子,B正确;该蛋白质的功能是由氨基酸的数量、种类、排列顺序和肽链的盘曲、折叠方式及其形成的空间结构决定的,D错误。
4.催产素是由下丘脑神经细胞合成的九肽类激素,具有催产及使乳腺排乳的作用。下图为催产素结构简式,据此判断,下列有关叙述正确的是( )
A.催产素中含有9个肽键
B.催产素彻底水解后共得到8种氨基酸
C.催产素彻底水解需要9个水分子
D.形成催产素的过程中相对分子质量减少了144
答案 B
解析 由图分析可知,催产素环状结构是由二硫键形成的,其为链状九肽,共有8个肽键,A错误;由于催产素中含有8个肽键,因此催产素彻底水解需要8个水分子,C错误;氨基酸脱水缩合形成催产素的过程脱去的水分子数目是8,1个二硫键脱去2个H,因此相对分子质量减少8×18+2=146,D错误。
5.某五十肽中有4个丙氨酸(R为—CH3),现脱掉其中的丙氨酸(相应位置如图)得到4条多肽链和5个氨基酸(脱下的氨基酸均以游离态存在)。下列叙述错误的是( )
A.该五十肽水解产物中的多肽链比原来增加了8个氧原子
B.新生成的4条多肽链至少含有4个游离的羧基
C.若将新生成的4条多肽链重新连成一条长链,将脱去3个水分子
D.若将得到的5个氨基酸缩合成一条肽链,则有5种不同的氨基酸序列
答案 A
解析 据图分析可知,脱掉了4个丙氨酸后,肽键数目减少8个,相当于增加了8个水分子,但该五十肽总共脱了5个游离的氨基酸,至少脱了10个氧原子(5个羧基),所以水解产物形成的四条多肽链氧原子数目至少减少了2个,A错误;若将得到的5个氨基酸(其中有4个是丙氨酸)缩合成五肽,则有5种不同的氨基酸序列,D正确。
方法规律 有关蛋白质结构的计算规律
(1)利用蛋白质的结构图解掌握相应的计算规律
结合示意图可得出如下规律(假设氨基酸的平均相对分子质量为a,由n个氨基酸分别形成1条链状多肽或m条链状多肽时):
形成肽链数 | 形成肽键数 | 脱去水分子数 | 蛋白质相对分子质量 |
1 | n-1 | n-1 | na-18(n-1) |
m | n-m | n-m | na-18(n-m) |
提醒 ①计算多肽的相对分子质量时,除了考虑水分子的减少外,还要考虑其他化学变化过程,如肽链上出现一个二硫键(—S—S—,由两个—SH脱H形成)时,要再减去2(两个氢原子),若无特殊说明,不考虑二硫键。
②若为环状多肽,则可将相对分子质量计算公式na-18(n-m)中的肽链数(m)视为零,再进行相关计算。
③游离氨基或羧基数=肽链数+R中含有的氨基或羧基数。
(2)利用原子守恒法计算肽链中的原子数:在一个氨基酸中,若不考虑R,则含有2个碳原子、2个氧原子、4个氢原子和1个氮原子。在脱水缩合形成多肽时,要失去部分氢、氧原子,但是碳原子、氮原子的数目不会减少。其相关数量关系如下:
①碳原子数=氨基酸的分子数×2+R上的碳原子数。
②氢原子数=各氨基酸中氢原子的总数-脱去的水分子数×2。
③氧原子数=各氨基酸中氧原子的总数-脱去的水分子数。
④氮原子数=肽链数+肽键数+R上的氮原子数=各氨基酸中氮原子的总数。
⑤由于R上的碳原子数不好确定,且氢原子数较多,因此以氮原子数或氧原子数的计算为突破口,计算氨基酸的分子式或氨基酸个数最为简便。
⑥若已知多肽链的分子式,则此多肽链中:
a.含2个氨基的氨基酸数=N原子数-肽键数-1。
b.含2个羧基的氨基酸数=(O原子数-肽键数-2)÷2。
(3)多肽中除去氨基酸的有关计算
①若除去多肽内部的一个氨基酸,需水解掉两个肽键;若除去多肽一端的一个氨基酸,需水解掉1个肽键。
②每水解1个肽键,则需要1分子水参与,肽键数减少1个,生成物与原多肽相比氧原子增加1个,氢原子增加2个,氨基增加1个,羧基增加1个。
(4)多肽种类的计算题
以20种氨基酸构成四肽的种类为例:
①若每种氨基酸数目不限,可形成四肽的种类有204种。
②若每种氨基酸只有一个,可形成四肽的种类有(20×19×18×17)种。
考向三 蛋白质的功能
6.蛋白质是生命活动的主要承担者,生物体内不同类型的蛋白质行使不同的功能。下列相关叙述错误的是( )
A.葡萄糖进入小肠上皮细胞需要借助载体蛋白,并消耗能量
B.某种蛋白与病原体结合,可抑制病原体对人体细胞的黏附
C.突触后膜上的受体蛋白,可特异性识别并结合神经递质
D.用胰蛋白酶处理生物膜,不会改变生物膜的通透性
答案 D
解析 小肠绒毛上皮细胞吸收葡萄糖需借助膜上的载体蛋白,消耗能量,属于主动运输,A正确;体液免疫中抗体与病原体结合后可抑制病原体的繁殖或对人体细胞的黏附,B正确;位于突触后膜上的蛋白质,能识别并结合神经递质,神经递质与受体的结合具有特异性,C正确;用胰蛋白酶处理生物膜,其上的蛋白质被水解,会改变生物膜的选择透过性,D错误。
7.下图的①②③分别表示生物体内的三个生理过程,其中Q分别代表三种物质,下列叙述正确的是( )
A.①一定发生在细胞内
B.②必须依赖腺苷三磷酸
C.③只能位于细胞质膜上
D.Q中可能含有S
答案 D
解析 图中Q物质具有多种功能,①过程中L与Q结合后可变成其他物质,这里的Q物质是具有催化作用的酶,消化酶催化的水解反应发生在消化道(细胞外),A错误;②过程的Q是起运输作用的载体蛋白,载体蛋白参与的协助扩散不需要消耗能量,B错误;③过程中的L与Q结合后,L随后被消灭,这里的Q应为起免疫作用的抗体,抗体存在于内环境中,C错误。
归纳总结 常考蛋白质的分布和功能
1.(2021·辽宁,1)蛋白质是生命活动的主要承担者。下列有关叙述错误的是( )
A.叶绿体中存在催化ATP合成的蛋白质
B.胰岛B细胞能分泌调节血糖的蛋白质
C.唾液腺细胞能分泌水解淀粉的蛋白质
D.线粒体膜上存在运输葡萄糖的蛋白质
答案 D
解析 叶绿体类囊体膜是进行光合作用的场所,能合成ATP,则存在催化ATP合成的酶,其化学本质是蛋白质,A正确;胰岛B细胞能分泌胰岛素,降低血糖,胰岛素的化学本质是蛋白质,B正确;唾液腺细胞能分泌唾液淀粉酶,唾液淀粉酶属于分泌蛋白,能水解淀粉,C正确;葡萄糖分解的场所在细胞质基质,线粒体膜上不存在运输葡萄糖的蛋白质,D错误。
2.(2018·江苏,5)哺乳动物的催产素具有催产和排乳的作用,加压素具有升高血压和减少排尿的作用。两者结构简式如图,各氨基酸残基用3个字母缩写表示。下列叙述正确的是( )
A.两种激素都是由八肽环和三肽侧链构成的多肽类化合物
B.氨基酸之间脱水缩合形成的水分子中氢全部来自氨基
C.肽链中游离氨基的数目与参与构成肽链的氨基酸种类无关
D.两种激素间因2个氨基酸种类不同导致生理功能不同
答案 D
解析 分析题中激素的结构简式可知,激素中的环状肽都是由6个氨基酸构成的,故为六肽环,A错误;氨基酸脱水缩合形成的水分子中的氢分别来自氨基和羧基,B错误;肽链中游离氨基的数目与构成肽链的氨基酸R上的氨基数目有关,C错误;分析题中激素的结构简式可知,两种激素间有2个氨基酸种类不同,故这两种激素生理功能不同是由这2个氨基酸种类不同导致的,D正确。
3.(2022·湖南,1)胶原蛋白是细胞外基质的主要成分之一,其非必需氨基酸含量比蛋清蛋白高。下列叙述正确的是( )
A.胶原蛋白的氮元素主要存在于氨基中
B.皮肤表面涂抹的胶原蛋白可被直接吸收
C.胶原蛋白的形成与内质网和高尔基体有关
D.胶原蛋白比蛋清蛋白的营养价值高
答案 C
解析 蛋白质的氮元素主要存在于—CO—NH—中,A错误;胶原蛋白为生物大分子物质,涂抹于皮肤表面不能被直接吸收,B错误;由题干信息可知,胶原蛋白非必需氨基酸含量比蛋清蛋白高,而人体需要从食物中获取必需氨基酸,非必需氨基酸自身可以合成,因此并不能说明胶原蛋白比蛋清蛋白的营养价值高,D错误。
4.(2018·全国Ⅱ,1)下列关于人体中蛋白质功能的叙述,错误的是( )
A.浆细胞产生的抗体可结合相应的病毒抗原
B.肌细胞中的某些蛋白质参与肌肉收缩的过程
C.蛋白质结合Mg2+形成的血红蛋白参与O2运输
D.细胞核中某些蛋白质是染色体的重要组成成分
答案 C
解析 浆细胞产生的抗体能与相应的抗原(如病毒抗原)发生特异性结合,A项正确;肌细胞中的肌动蛋白和肌球蛋白等参与肌肉收缩的过程,B项正确;Fe2+参与构成血红蛋白,血红蛋白具有运输O2的功能,C项错误;细胞核中染色体的主要组成成分是蛋白质和DNA,D项正确。
5.(2017·江苏,3)下列关于肽和蛋白质的叙述,正确的是( )
A.α鹅膏蕈碱是一种环状八肽,分子中含有8个肽键
B.蛋白质是由2条或2条以上多肽链构成的
C.蛋白质变性是由于肽键的断裂造成的
D.变性蛋白质不能与双缩脲试剂发生反应
答案 A
解析 环状肽有几个氨基酸就会形成几个肽键,所以环状八肽含有8个肽键,A正确;蛋白质是由肽链盘曲、折叠形成的,也可能只含有一条肽链,B错误;蛋白质变性是空间结构被破坏,主要破坏的是氢键等化学键,氨基酸之间形成的肽键不被破坏,C错误。
一、易错辨析
1.具有氨基和羧基的化合物,都是构成蛋白质的氨基酸( × )
2.脱水缩合形成的多肽中含有几个肽键就称为几肽( × )
3.变性蛋白质不能与双缩脲试剂发生反应( × )
4.氨基酸序列相同的多肽链可折叠成不同的空间结构( √ )
5.蛋白质空间结构的改变可以使其功能发生变化( √ )
6.蛋白质是生命活动的主要能源物质( × )
二、填空默写
1.(必修1 P22)请叙述氨基酸的结构特点:每个氨基酸分子至少都含有一个氨基和一个羧基,并且都有一个氨基和一个羧基与同一个碳原子相连接,这个碳原子还分别与一个氢原子和一个侧链基团(R)相连接。
2.(必修1 P22)脱水缩合是一个氨基酸分子的羧基(—COOH)和另一个氨基酸分子的氨基(—NH2)相连接,同时脱去一分子水的过程。
3.评价蛋白质营养价值时,为什么格外注重必需氨基酸的种类和含量?
提示 组成人体蛋白质的氨基酸中有8种是人体细胞不能合成的,被称为必需氨基酸,这些氨基酸必须从外界环境中获取。
4.人的红细胞和心肌细胞的主要成分都是蛋白质,但红细胞主要承担运输氧的作用,心肌细胞承担心脏律动作用,请从蛋白质结构的角度分析红细胞和心肌细胞两种细胞功能不同的主要原因。
提示 两种细胞中组成蛋白质的氨基酸种类、数目和排列顺序不同以及多肽链的盘曲、折叠方式及其形成的空间结构不同。
2024届苏教版高考生物一轮复习生物的进化学案: 这是一份2024届苏教版高考生物一轮复习生物的进化学案,共17页。学案主要包含了易错辨析,填空默写等内容,欢迎下载使用。
2024届苏教版高考生物一轮复习DNA的复制学案: 这是一份2024届苏教版高考生物一轮复习DNA的复制学案,共11页。学案主要包含了易错辨析,填空默写等内容,欢迎下载使用。
2024届苏教版高考生物一轮复习人与环境学案: 这是一份2024届苏教版高考生物一轮复习人与环境学案,共13页。学案主要包含了易错辨析,填空默写等内容,欢迎下载使用。

