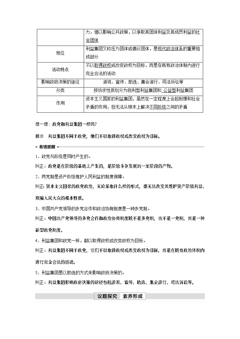
高中政治 (道德与法治)人教统编版选择性必修1 当代国际政治与经济第一单元 各具特色的国家第一课 国体与政体政党和利益集团学案设计
展开备考2024届高考政治一轮复习讲义选择性必修1第一课各具特色的国家第一课时国体与政体考点3政党和利益集团: 这是一份备考2024届高考政治一轮复习讲义选择性必修1第一课各具特色的国家第一课时国体与政体考点3政党和利益集团,共3页。
高中挑战与应对导学案: 这是一份高中挑战与应对导学案,共10页。
人教统编版选择性必修1 当代国际政治与经济时代的主题学案及答案: 这是一份人教统编版选择性必修1 当代国际政治与经济时代的主题学案及答案,共9页。

