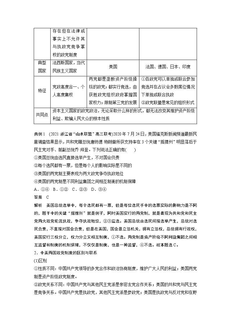
高中人教统编版政党和利益集团学案及答案
展开高中政治 (道德与法治)人教统编版选择性必修1 当代国际政治与经济政党和利益集团学案: 这是一份高中政治 (道德与法治)人教统编版选择性必修1 当代国际政治与经济<a href="/zz/tb_c4003457_t4/?tag_id=42" target="_blank">政党和利益集团学案</a>,共7页。学案主要包含了课标要求,学习目标,教学重点,教学难点,新知导学,课堂学习,课堂总结,夯实基础 提升素养等内容,欢迎下载使用。
高中政治 (道德与法治)人教统编版选择性必修1 当代国际政治与经济第一单元 各具特色的国家第一课 国体与政体政党和利益集团学案设计: 这是一份高中政治 (道德与法治)人教统编版选择性必修1 当代国际政治与经济第一单元 各具特色的国家第一课 国体与政体政党和利益集团学案设计,共11页。
高中政治 (道德与法治)认真对待民事权利与义务导学案及答案: 这是一份高中政治 (道德与法治)认真对待民事权利与义务导学案及答案,共12页。

