- 备考2024届高考政治一轮复习讲义选择性必修1第一课各具特色的国家第一课时国体与政体考点1国家是什么 学案 0 次下载
- 备考2024届高考政治一轮复习讲义选择性必修1第一课各具特色的国家第一课时国体与政体考点2国家的政权组织形式 学案 0 次下载
- 备考2024届高考政治一轮复习讲义选择性必修2第二课家庭与婚姻第二课时珍惜婚姻关系考点1法律保护下的婚姻 学案 0 次下载
- 备考2024届高考政治一轮复习讲义选择性必修2第二课家庭与婚姻第一课时在和睦家庭中成长考点1家和万事兴 学案 0 次下载
- 备考2024届高考政治一轮复习讲义选择性必修2第二课家庭与婚姻第二课时珍惜婚姻关系考点2夫妻地位平等 学案 0 次下载
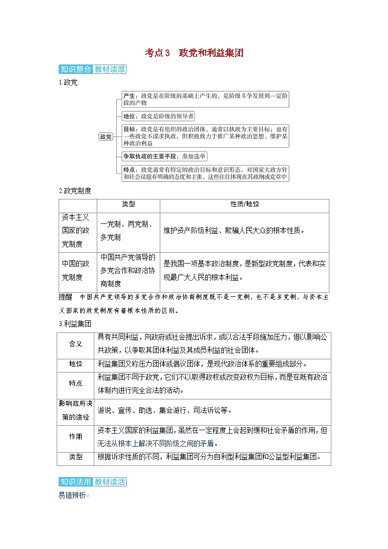
备考2024届高考政治一轮复习讲义选择性必修1第一课各具特色的国家第一课时国体与政体考点3政党和利益集团
展开备考2024届高考政治一轮复习讲义选择性必修1第一课各具特色的国家第一课时国体与政体考点2国家的政权组织形式: 这是一份备考2024届高考政治一轮复习讲义选择性必修1第一课各具特色的国家第一课时国体与政体考点2国家的政权组织形式,共4页。
备考2024届高考政治一轮复习讲义选择性必修1第一课各具特色的国家第一课时国体与政体考点1国家是什么: 这是一份备考2024届高考政治一轮复习讲义选择性必修1第一课各具特色的国家第一课时国体与政体考点1国家是什么,共5页。
人教统编版选择性必修1 当代国际政治与经济政党和利益集团精品学案: 这是一份人教统编版选择性必修1 当代国际政治与经济政党和利益集团精品学案,共8页。学案主要包含了利益集团等内容,欢迎下载使用。

