2023年天全县数学四年级第二学期期末质量检测试题含解析
展开2023年天全县数学四年级第二学期期末质量检测试题
一、我会选。
1.被除数和除数相同,商是( )。
A.被除数 B.除数 C.0 D.1
2.下面说法不正确的是( )。
A.8.9万和89000相等
B.将4.50的小数点去掉,它就扩大到原来的10倍
C.整数部分是0的小数一定比1小
3.a×a×1可以写成( )
A.2a B.1a2 C.a2 D.a×2
4.从前面看到的图形是 的是( )。
A. B. C.
5.将小数20.090化简后是( ).
A.20.9 B.20.09 C.2.9
二、我会判断。
6.把3.5缩小到它的千分之一,得数是0.35。 (______)
7.165×4×6=165×(4+6). (____)
8.一个因数扩大到原数的10倍,另一个因数乘0.1,积不变 (_____)
9.在平行四边形和梯形内能画出无数条高.(____)
10.如果3x+a=9,那么x+a=9÷3。(______)
三、我能填。
11.一个三角形两条边的长分别为5分米和8分米,第三条边的长最长(_______)分米,最短(______)分米(填整分米数).
12.把0.56扩大1000倍是(_______),(________)缩小到它的是7.8。
13.读一读下面的句子,再把横线上的数改写成用“万”作单位的数。
上海到乌鲁木齐的铁路长4079千米。4079千米=________万千米
14.由4个十、5个一、3个十分之一组成的数是(________),读作(________)。
15.,可以先算(______)法和(______)法,再算(______)法。
16.小红跳绳前3次共跳87下,后2次共跳78下,她5次跳绳的平均数是(______)下。
17.用2个同样大小的正方体拼成一个长方体,从正面、侧面、和上面可以看到_____种不同的图形.
18.根据三角形内角和是180°,下面的四边形的内角和是________度.
19.在下面的 中填上合适的数。
42×25×4=×(×)
(25.8+8.9)+4.2= + (+ )
20.有一个等腰三角形,它的一个底角是52°,它的顶角是(________)°。
21.计算360÷(70-4×16)时先算(______)法,再算(_____)法,最后算(_____)法,结果是(______).
22.5.62添上7个0.1,则有________个1,________个0.1和________个0.01。
四、我会计算。
23.直接写出得数
300×30= 6000÷30= 18×500= 43+57= 70×200=
9100 ÷700= 25×4÷25×4= 100-100÷4= 400÷4-20×5= 540÷18=
24.列竖式计算。
47.1-12.45 8.06×7.5
五、动手操作。
25.画出下面三角形底边上的高。
26.在下边平行四边形底上画出对应的高,将它分成一个梯形和一个三角形。(2分)
27.按要求完成下面各题。
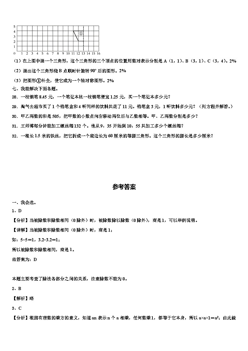
(1)在上图中画一个三角形,这个三角形的三个顶点的位置用数对表示分别是A(1,1)、B(3,1)、C(3,4)。2%
(2)画出这个三角形绕B点顺时针旋转90º后的图形。2%
(3)把图形①补全,使它成为一个轴对称图形。2%
七、我能解决下面各题。
28.一枝钢笔8.45元,一个笔记本比一枝钢笔便宜1.25元,买一个笔记本多少元?
29.淘气去超市买了1个铅笔盒和4听同样的饮料共花了11元。铅笔盒3元,1听饮料多少元?(列方程并解答。)
30.甲乙两数的和是505,把甲数的小数点向左移动两位后与乙数相等。甲、乙两数分别是多少?
31.王师傅每分钟能加工螺丝帽132个。他从9:35开始到10:55共加工多少个螺丝帽?
32.一根长1.5米的铁丝,把它折成一个底边长为60厘米的等腰三角形。这个三角形的腰长是多少厘米?
参考答案
一、我会选。
1、D
【分析】当被除数和除数相同(0除外)时,被除数除以除数(0除外),商是1,可以举例说明。
【详解】当被除数和除数相同(0除外)时,商是1;
如:5÷5=1,3.2÷3.2=1;
所以被除数和除数相同,商是1。
故答案为:D
本题主要考查了除法各部分之间的关系,注意除数不能为0。
2、B
【解析】略
3、C
【分析】根据有理数的乘方的意义,知道an表示n个a相乘,任何数乘1,都等于它本身,所以a×a×1=a2;由此做出选择。
【详解】由分析可知:a×a×1可以写成a2;
故选C。
注意:字母与数相乘时可以简写,即省略乘号,把数字提到字母的前面。
4、B
【分析】根据题意可知,选项A,从前面观察,可以看到两个正方形排一行;选项B,从前面观察,可以看到两层,下面一层2个正方形,上面一层1个正方形居左;选项C,从前面观察,可以看到两层,下面一层2个正方形,上面一层1个正方形居右,据此选择。
【详解】从前面看到的图形是 的是。
故答案为:B。
本题考查的是观察物体,关键是仔细观察几何体摆放位置的特点,再进行判断。
5、B
【详解】略
二、我会判断。
6、×
【解析】略
7、×
【解析】略
8、√
【解析】略
9、√
【详解】
平行四边形有两组平行的边,梯形有一组平行的边,而两条平行线之间有无数条垂线,故在平行四边形和梯形内能画出无数条高.
10、×
【分析】方程两边同时减去或加上相同的数,等式依旧成立;方程两边同时乘或除以相同的数(0除外),等式依旧成立。
【详解】如果3x+a=9,3x=9-a,所以x=(9-a)÷3。
故答案为:×
此题主要考查利用等式的性质解方程的灵活应用。
三、我能填。
11、12 4
【详解】略
12、560 78
【解析】略
13、0.4079
【分析】改写成用“万”作单位的数,在万位的后边,点上小数点,去掉小数点末尾的0,并加上一个“万”字。
【详解】4079千米=0.4079万千米
故答案为:0.4079。
熟练掌握改写成用“万”作单位的数的方法,注意改写后的数与原数相等,用等号连接。
14、45.3 四十五点三
【分析】有几个计数单位就在对应的数位上写几,没有计数单位的就用“0”来占位;
小数的读法:整数部分按照整数的读法来读,小数点读作点,小数部分依次读出每个数字。
【详解】4个十说明十位上的数是4;5个一说明个位上的数是5;3个十分之一说明十分位上的数是3,所以这个数写作:45.3。
45.3读作:四十五点三。
故答案为:45.3;四十五点三
此题主要考查小数的组成和小数的读法,在读数时要注意整数部分与小数部分读法的区别。
15、加 减 乘
【分析】整数四则混合运算的运算顺序是:
1、如果是同一级运算,一般按从左往右依次进行计算;
2、如果既有加减、又有乘除,先算乘除、再算加减;
3、如果有括号,先算括号里面的。
【详解】根据四则混合运算的运算顺序可知,(58+42)×(79-24),可以先算加法和减法法,再算乘法。
故答案为:加,减,乘。
本题主要考查学生对四则混合运算运算顺序的掌握和灵活运用。
16、33
【分析】用一组数据的总和除以数据的个数,就得到这组数据的平均数, 让小红跳绳的总下数(87+78)下除以5次,即可解答。
【详解】根据分析可得:
(87+78)÷5
=165÷5
=33(下)
答:她5次跳绳的平均数是33下
本题考查了平均数在生活中的实际应用,牢记“平均数=总数量÷总份数”是解题关键。
17、1.
【详解】试题分析:我们先画出3个不同方位的观察图,然后再进行比较作出解答.
解:从正面、侧面、和上面可看到的图形如下:
因为正面、侧面的图形相同,所以可以看到1种不同的图形.
故答案为1.
【点评】
考查了学生分析、观察图形的能力及空间想象能力.
18、360
【解析】略
19、42 25 4 8.9 25.8 4.2
【解析】略
20、76
【分析】根据三角形的内角和是180°,且等腰三角形两个底角相等,用180°减去两个52°,就是顶角的度数,据此解答即可。
【详解】180°-52°×2
=180°-104°
=76°
故答案为:76
本题考查了三角形的内角和定理和等腰三角形的特征。
21、乘 减 除 60
【解析】略
22、6 3 2
【分析】先算出把5.62加上7个0.1之后的得数,再根据数位顺序表,找出其中每个数位的数量,填空即可。
【详解】5.62+(7×0.1)=5.62+0.7=6.32,6.32包含了6个1,3个0.1,2个0.01。
故答案为:6;3;2
本题主要考查的小数加法,认真计算出得数,再填空即可。
四、我会计算。
23、9000;200;9000;100;14000
13;16;75;0;30
【详解】略
24、34.65;60.45
【分析】小数的加法和减法的法则:相同数位对齐(小数点对齐),从低位算起,按整数加减法的法则进行计算,结果中的小数点和相加减的数里的小数点对齐。
小数乘法法则:按整数乘法的法则先求出积。看因数中一个有几位小数,就从积的右边起数出几位点上小数点。
【详解】47.1-12.45=34.65 8.06×7.5=60.45
此题主要考查小数减法和小数乘法的竖式计算,运用计算法则能够正确熟练地进行计算,计算时要仔细、认真。
五、动手操作。
25、
【分析】根据画垂线的方法画高即可:用三角板的一条直角边与已知底重合,沿重合的直线平移三角板,使三角板的另一条直角边和相对的顶点重合,过这点沿直角边向已知底画垂线段即可。
【详解】三角形底边上的高作图如下:
本题主要考查了学生画垂线的能力,注意作高用虚线,标出垂足。
26、
【详解】(2分,垂直符号未画或画错位置扣1分)
本题考查了平行四边形高的画法,根据平行四边形与梯形的特点进行分割是本题的关键。
根据平行四边形高的含义和画法:在平行四边形中,从一条边上的任意一点向对边作垂线,这点与垂足间的距离叫做以这条边为底的平行四边形的高,习惯上作平行四边形的高时都从对边一个顶点出发作底的垂线;要把平行四边形分成一个三角形和一个梯形,只要过钝角顶点画高即可。
27、
【详解】[分析] 1.根据竖排是列,横排是行,找出对应的点。
2.根据平移和旋转的特点,平移是改变物体的位置,形状大小不变,旋转是改变方向,画出图形。
3.根据对折之后两边能完全重合,画出图形的另一半。
七、我能解决下面各题。
28、7.2元
【详解】8.45-1.25=7.2(元)
29、2元
【分析】先设1听饮料X元,然后根据两种物品的总价=饮料单价×饮料数量+铅笔盒单价×铅笔盒数量列方程解答即可。
【详解】解:设1听饮料X元,根据题意列方程
3×1+4X=11
4X=11-3
X=8÷4
X=2
答:1听饮料2元。
灵活运用单价、总价、数量的关系是解答本题的关键。
30、500;5。
【分析】把甲数的小数点向左移动两位后与乙数相等,就是将甲数缩小100倍后与乙数相等,则甲数是乙数的100倍,则乙数为505÷(100+1)。再用505减去乙数即为甲数。
【详解】505÷(100+1)
=505÷101
=5
505-5=500
答:甲数为500,乙数为5。
解决本题的关键是明确甲数是乙数的100倍。
31、10560个
【分析】首先求出王师傅加工螺丝帽的时间,然后根据工作量=工作效率×工作时间,用王师傅每分钟加工的数量乘以加工的时间,求出他共加工多少个螺丝帽即可。
【详解】10:55-9:35=80(分钟)
80×132=10560(个)
答:他从9:35开始到10:55共加工螺丝帽10560个。
此题主要考查了工程问题的应用,对此类问题要注意把握住基本关系,即:工作量=工作效率×工作时间,工作效率=工作量÷工作时间,工作时间=工作量÷工作效率。
32、45厘米
【分析】根据1米=100厘米,先将米化成厘米,乘进率100,用铁丝折成一个等腰三角形, 铁丝的长度是等腰三角形的周长,(等腰三角形的周长-底边长度)÷2=一条腰长,据此列式解答。
【详解】1.5米=150厘米,
(150-60)÷2
=90÷2
=45(厘米)
答: 这个三角形的腰长是45厘米。
本题考查了等腰三角形认识及特征,根据等腰三角形两腰相等的特点进行解答。
2022-2023学年雅安市天全县数学五年级第二学期期末检测模拟试题含解析: 这是一份2022-2023学年雅安市天全县数学五年级第二学期期末检测模拟试题含解析,共5页。试卷主要包含了仔细推敲,细心判断,反复思考,慎重选择,用心思考,认真填空,注意审题,用心计算,看清要求,动手操作,灵活运用,解决问题等内容,欢迎下载使用。
2023届天全县三年级数学第二学期期末质量跟踪监视试题含解析: 这是一份2023届天全县三年级数学第二学期期末质量跟踪监视试题含解析,共6页。试卷主要包含了谨慎判一判,仔细选一选,认真填一填,细心算一算,动手操作,想一想,解一解等内容,欢迎下载使用。
2022-2023学年雅安市天全县数学三下期末教学质量检测试题含解析: 这是一份2022-2023学年雅安市天全县数学三下期末教学质量检测试题含解析,共8页。试卷主要包含了认真思考,巧填空,仔细推敲,巧判断,仔细选一选,仔细计算,图形与统计,生活中的数学等内容,欢迎下载使用。

