2024年高考化学一轮复习(新高考版) 第5章 第28讲 硅 无机非金属材料
展开第28讲 硅 无机非金属材料
[复习目标] 1.掌握Si元素的单质及其重要化合物的性质及应用。2.掌握无机非金属材料的性质和用途。
考点一 碳族元素 硅和二氧化硅
1.碳族元素概述
(1)碳、硅、锗、锡、铅均属于第ⅣA族元素,又称碳族元素,其价电子排布式为________。
(2)碳的单质
①碳单质的存在形式有金刚石、石墨、无定形碳、足球烯,它们互为____________。
②几种单质的结构特点
金刚石:____________空间网状结构;石墨:平面____________层状结构,C60是由60个碳原子形成的足球状分子晶体。
2.硅单质
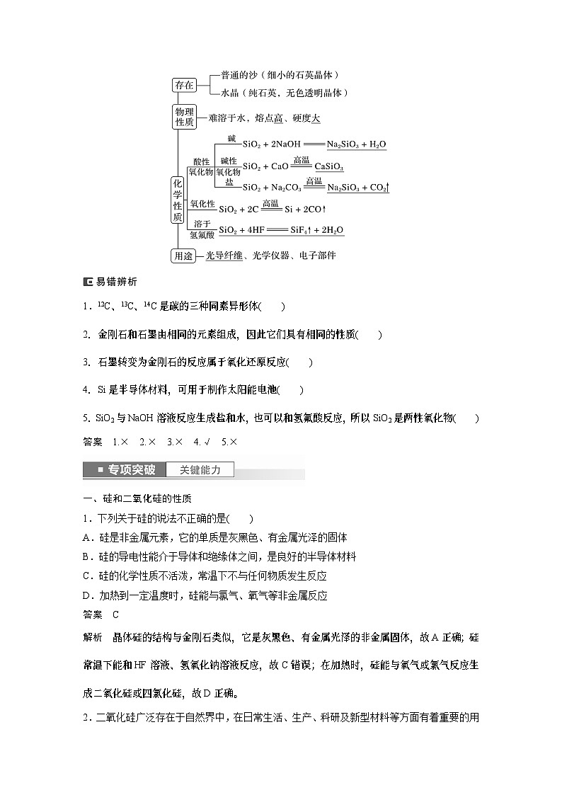
3.二氧化硅
1.12C、13C、14C是碳的三种同素异形体( )
2.金刚石和石墨由相同的元素组成,因此它们具有相同的性质( )
3.石墨转变为金刚石的反应属于氧化还原反应( )
4.Si是半导体材料,可用于制作太阳能电池( )
5.SiO2与NaOH溶液反应生成盐和水,也可以和氢氟酸反应,所以SiO2是两性氧化物( )
一、硅和二氧化硅的性质
1.下列关于硅的说法不正确的是( )
A.硅是非金属元素,它的单质是灰黑色、有金属光泽的固体
B.硅的导电性能介于导体和绝缘体之间,是良好的半导体材料
C.硅的化学性质不活泼,常温下不与任何物质发生反应
D.加热到一定温度时,硅能与氯气、氧气等非金属反应
2.二氧化硅广泛存在于自然界中,在日常生活、生产、科研及新型材料等方面有着重要的用途。a~e是对①~⑤反应中SiO2所表现的化学性质或作用进行的判断,其中正确的是( )
①SiO2+2NaOH===Na2SiO3+H2O
②SiO2+2CSi+2CO↑
③SiO2+4HF===SiF4↑+2H2O
④Na2CO3+SiO2Na2SiO3+CO2↑
⑤SiO2+3CSiC+2CO↑
a.反应①中SiO2作为玻璃的成分被消耗,用于刻蚀玻璃
b.反应②中SiO2表现出氧化性
c.反应③中SiO2表现了酸性氧化物的通性
d.反应④符合用难挥发性的酸酐制取易挥发性的酸酐的原理
e.反应⑤中SiO2未参加氧化还原反应
A.ace B.bde C.cde D.ab
二、高纯硅的制备
3.科学家最新研制的利用氯化氢和氢气生产高纯硅的工艺流程如图所示:
容器①中进行的反应为①Si(粗)+3HCl(g)SiHCl3(l)+H2(g);容器②中进行的反应为②SiHCl3+H2Si(纯)+3HCl。下列说法不正确的是( )
A.该工艺流程的优点是部分反应物可循环使用
B.①和②互为可逆反应
C.该流程中需要隔绝空气
D.粗硅制备不能通过SiO2SiCl4Si实现
4.晶体硅是一种重要的非金属原料,由粗硅制备纯硅的主要步骤如下:
①粗硅与干燥的HCl气体反应制得SiHCl3:Si(粗)+3HClSiHCl3+H2;
②经过纯化的SiHCl3与过量H2在1 000~1 100 ℃下反应制得纯硅。
回答相关问题:
(1)粗硅与HCl气体反应完全后,经冷凝得到SiHCl3(沸点为36.5 ℃),只含有少量SiCl4(沸点为57.6 ℃)和HCl(沸点为-84.7 ℃),提纯SiHCl3的方法为_____________________。
(2)用SiHCl3与过量H2反应制备纯硅的装置如图所示(热源及夹持装置已略去):
①在加热D装置前应先打开A装置中分液漏斗的活塞,目的是_________________。
②C装置中烧瓶需要加热,采用的方法是____________________________________。
考点二 无机非金属材料
1.常见硅酸盐材料比较
| 水泥 | 玻璃 | 陶瓷 |
生产原料 | 石灰石、黏土 | 纯碱、石灰石、石英 | 黏土 |
主要设备 | 水泥回转窑 | 玻璃窑 | 陶瓷窑 |
2.新型无机非金属材料
(1)高温结构陶瓷,如SiC、BN、Si3N4、Al2O3等。
(2)碳纳米材料
①类型:富勒烯、碳纳米管、石墨烯等。
②用途:在能源、信息、医药等领域有广阔的应用前景。
(3)特殊功能的含硅材料
①碳化硅共价晶体,具有金刚石结构,可用作磨料。
②含硅元素4%的硅钢具有导磁性。
1.沙子和黏土的主要成分均为硅酸盐( )
2.二氧化硅可用于生产玻璃( )
3.碳化硅俗称金刚砂,它可用于高温结构陶瓷的制作( )
4.压电陶瓷能实现机械能与电能的相互转化( )
5.石墨烯的电阻率低,热导率也低( )
6.传统的无机非金属材料均为硅酸盐材料( )
一、传统无机非金属材料
1.水玻璃(Na2SiO3溶液)广泛应用于耐火材料、洗涤剂生产等领域,是一种重要的工业原料。如图是用稻壳灰(SiO2:65%~70%、C:30%~35%)制取水玻璃的工艺流程:
下列说法正确的是( )
A.原材料稻壳灰价格低廉,且副产品活性炭有较高的经济价值
B.操作A与操作B完全相同
C.该流程中硅元素的化合价发生改变
D.反应器中发生的反应为氧化还原反应
2.世博会中国馆——“东方之冠”由钢筋、混凝土、7 000多块铝板和1 200多块玻璃等建成。
(1)铝板易被烧碱腐蚀,玻璃易被氢氟酸腐蚀,原因分别为_____________________、
________________________________________________________________________
(用化学方程式表示)。
(2)生产硅酸盐水泥和普通玻璃都需要用到的主要原料是____________________。制备普通玻璃的主要反应的化学方程式为________________________________________(任写一个)。
(3)石英玻璃化学稳定性强、膨胀系数小,是一种特殊玻璃,石英玻璃的主要成分是__________(填化学式)。
(4)要将NaOH高温熔化,下列坩埚中可选用的是________(填字母)。
A.普通玻璃坩埚 B.石英玻璃坩埚
C.氧化铝坩埚 D.铁坩埚
二、新型无机非金属材料
3.新材料的新秀——石墨烯和氧化石墨烯已成为物理、化学、材料科学研究的国际热点课题。其结构模型如图所示:
下列有关说法正确的是( )
A.石墨烯是一种新型化合物
B.氧化石墨烯即石墨烯的氧化物
C.二者和石墨都是碳的同素异形体
D.氧化石墨烯具有一定的亲水性
4.氮化硅可用作高温结构陶瓷复合材料,在航空航天、汽车发动机、机械等领域有着广泛的应用。由石英砂合成氮化硅粉末的路线如图所示:
其中—NH2中各元素的化合价与NH3相同。
请回答下列问题:
(1)石英砂不能与碱性物质共同存放,以NaOH为例,用化学方程式表示其原因:________________________________________________________________________
________________________________________________________________________。
(2)图示①~⑤的变化中,属于氧化还原反应的是____________(填序号)。
(3)在反应⑤中,3 mol Si(NH2)4在高温下加热可得1 mol 氮化硅粉末和8 mol A气体,则氮化硅的化学式为____________。
(4)在高温下将SiCl4在B和C两种气体的气氛中,也能反应生成氮化硅,B和C两种气体在一定条件下化合生成A。写出SiCl4与B和C两种气体反应的化学方程式: _______
________________________________________________________________________。
1.正误判断,正确的打“√”,错误的打“×”。
(1)晶体硅的导电性介于导体和绝缘体之间,常用于制造光导纤维(2022·浙江,8A)( )
(2)用焦炭和石英砂制取粗硅,SiO2可制作光导纤维(2022·广东,12A)( )
(3)石灰石是制造玻璃和水泥的主要原料之一(2022·湖南,2D)( )
(4)单晶硅熔点高,所以可用作半导体材料(2022·江苏,7B)( )
(5)冰壶主材料花岗岩属于无机非金属材料(2022·辽宁,1A)( )
(6)火炬“飞扬”使用的碳纤维属于有机高分子材料(2022·辽宁,1B)( )
2.(2022·河北,1)定窑是宋代五大名窑之一,其生产的白瓷闻名于世。下列说法正确的是( )
A.传统陶瓷是典型的绝缘材料
B.陶瓷主要成分为SiO2和MgO
C.陶瓷烧制的过程为物理变化
D.白瓷的白色是因铁含量较高
3.(2022·广东,3)广东一直是我国对外交流的重要窗口,馆藏文物是其历史见证。下列文物主要由硅酸盐制成的是( )
文物 | ||||
选项 | A.南宋鎏金饰品 | B.蒜头纹银盒 | C.广彩瓷咖啡杯 | D.铜镀金钟座 |
4.(2019·全国卷Ⅰ,7)陶瓷是火与土的结晶,是中华文明的象征之一,其形成、性质与化学有着密切的关系。下列说法错误的是( )
A.“雨过天晴云破处”所描述的瓷器青色,来自氧化铁
B.闻名世界的秦兵马俑是陶制品,由黏土经高温烧结而成
C.陶瓷是应用较早的人造材料,主要化学成分是硅酸盐
D.陶瓷化学性质稳定,具有耐酸碱侵蚀、抗氧化等优点
5.(2017·全国卷Ⅱ,26)水泥是重要的建筑材料。水泥熟料的主要成分为CaO、SiO2,并含有一定量的铁、铝和镁等金属的氧化物。实验室测定水泥样品中钙含量的过程如图所示:
回答下列问题:
(1)在分解水泥样品过程中,以盐酸为溶剂,氯化铵为助溶剂,还需加入几滴硝酸。加入硝酸的目的是__________________________________________,还可以使用____________代替硝酸。
(2)沉淀A的主要成分是______________,其不溶于强酸但可与一种弱酸反应,该反应的化学方程式为____________________________________________________________________。
(3)加氨水过程中加热的目的是___________________________________________________
________________________。沉淀B的主要成分为____________、____________(填化学式)。
(4)草酸钙沉淀经稀H2SO4处理后,用KMnO4标准溶液滴定,通过测定草酸的量可间接获知钙的含量,滴定反应为:MnO+H++H2C2O4―→Mn2++CO2+H2O。实验中称取0.400 g水泥样品,滴定时消耗了0.050 0 mol·L-1的KMnO4溶液36.00 mL,则该水泥样品中钙的质量分数为________________________________________________________________________。
第15讲 碳、硅及无机非金属材料(课件)-2024年高考化学一轮复习(新教材新高考): 这是一份第15讲 碳、硅及无机非金属材料(课件)-2024年高考化学一轮复习(新教材新高考),共60页。PPT课件主要包含了内容索引,考情分析,网络构建,PARTONE等内容,欢迎下载使用。
第28讲 硅、无机非金属材料-【精梳精讲】2024年高考化学大一轮精品复习课件(新教材): 这是一份第28讲 硅、无机非金属材料-【精梳精讲】2024年高考化学大一轮精品复习课件(新教材),共60页。PPT课件主要包含了专项突破,归纳整合,碳及其重要化合物,硅及其重要化合物,记住了等内容,欢迎下载使用。
第15讲 碳、硅及无机非金属材料(课件)-2024年高考化学一轮复习(新教材新高考): 这是一份第15讲 碳、硅及无机非金属材料(课件)-2024年高考化学一轮复习(新教材新高考),共60页。PPT课件主要包含了复习目标,网络构建,知识梳理题型归纳,真题感悟,内容索引,考情分析,PARTONE等内容,欢迎下载使用。

