高中历史人教统编版选择性必修2 经济与社会生活第13课 现代交通运输的新变化当堂检测题
展开一、素养达标
1.1915年美国旧金山世博会上,福特公司将生产线搬进展馆,T型汽车的生产流水线每天下午演示3小时,每10分钟组装一部整车并现场销售,世博会期间共生产4 400辆。该图为福特T型汽车从展馆中下线的场景,这表明( D )
A.蒸汽机被赶出了历史舞台B.汽车污染的时代开始到来
C.世博会是众多发明诞生之地D.高效生产管理推动科技成果普及
解析:根据材料中的内容可以看出,福特公司的流水线作业被展览,是一种先进的管理方式的普及,所以D项正确;A、B、C三项不符合题意。
2.改革开放后,外资根据市场需求投资中国,带来了先进的生产线。如汽车制造业,中外合资企业现在已居主导,许多国产品牌被市场淘汰。中国汽车年产量跃居世界第一,早已超过了国家计划控制的产量,并大量供应世界市场。这说明( B )
A.外资企业成为国民经济的主导B.市场经济解放和发展了生产力
C.公有制经济的主体地位被削弱D.中国已成为世界汽车工业强国
解析:根据材料可知,改革开放后,中国引进了先进的汽车生产线,中外合资汽车在市场中竞争力提升,汽车产量出现飞跃,反映了生产力水平的提高,正是经济体制改革和对外开放解放和发展生产力的证明,B项正确;改革开放始终坚持社会主义公有制经济的主体地位不动摇,A、C两项错误;材料并不能说明我国成为汽车工业强国,D项错误。
3.(2022·沈阳)下图反映出( A )
A.新式交通工具冲击了铁路运输B.紧张的国际形势阻碍了人们出行
C.铁路修建总里程数在逐渐减少D.铁路的发展落后于其他交通工具
解析:通过观察图中曲线变化,结合所学知识可知,20世纪后半期英国铁路乘客下降,这反映出汽车、飞机等新式交通工具冲击了铁路运输,A项正确;紧张的国际形势并非二战后英国铁路乘客减少的主要原因,排除B项;材料体现的是铁路乘客而非铁路修建总里程数的逐渐减少,排除C项;材料不能说明英国铁路的发展落后于其他交通工具,排除D项。
4.1950年7月1日,中苏民用航空股份公司正式成立,开辟了三条中苏国际航线。1952年中苏民用航空股份公司和苏联民航总局签订了联运合同,至1953年,联运航线不仅可通达中苏两国的首都,还可联运到东欧各国的首都, 1954年,联运进一步扩展到欧洲其他许多城市和南北美洲许多国家。这表明中苏民用航空股份公司( D )
A.其成立受益于我国社会主义制度的建立
B.为新中国培养了一大批民航技术人才
C.建成了中国最早的一条民用航空线
D.打破了西方对中国对外航空的封锁
解析:新中国成立后,以美国为首的西方国家对我国采取了封锁禁运等措施,中苏民用航空股份公司不仅开辟了通往苏联的航线,还通过与苏联民航总局签订联运合同,开辟了通达东欧各国的首都、欧洲其他城市和南北美洲国家等的航线,这打破了西方对中国对外航空的封锁,故选D项。我国社会主义制度建立是在1956年,故排除A项。材料没有涉及技术人才培养,故排除B项。早在新中国成立前,中国就已经有了民用航空线,故排除C项。
5.中国邮政于2017年11月25日发行“中国高速铁路发展成就”纪念邮票1套4枚(如下图所示),这些邮票真实地反映了我国高铁的发展成就。高铁的发展( C )
A.标志着中国科技世界领先B.便利了中国与世界各国交流
C.反映了中国科技发展迅速D.促进了中国对外贸易的发展
解析:材料反映了当前中国高铁发展取得显著成就,这是中国经济、科技等综合国力提高的反映,故选C项;A项说法错误,中国科技整体上尚未全面领先于世界,排除;高铁主要分布于国内,主要便利国内的发展,排除B、D两项。
6.民国十三年的一则汽车广告中有“价廉物美之轿式汽车最宜于小家庭之购用,盖为父者日间可乘以外出办公,晚间及星期日其子女亦可乘之。既可御冬季之寒风,又可遮夏季之烈日。更有一最重要之优点,即其价格低廉,普通收入之家庭甚易于购买也”等字样。这可以用于说明( A )
A.新式交通工具对社会生活的影响
B.中国近代民族汽车工业成绩斐然
C.轿式汽车已经普遍进入寻常百姓家
D.南京国民政府统治时期商业的发展
解析:根据“为父者日间可乘以外出办公,晚间及星期日其子女亦可乘之。既可御冬季之寒风,又可遮夏季之烈日”可知,当时乘车外出办公、假日家庭出行现象存在,说明汽车作为新式交通工具,对社会生活产生了影响,A项正确;广告语的目的是销售,无法说明当时汽车工业的成就,排除B项;C项中的“普遍”表述不符合近代中国社会的史实,排除;民国十三年尚处于北洋军阀统治时期,而非南京国民政府统治时期,排除D项。
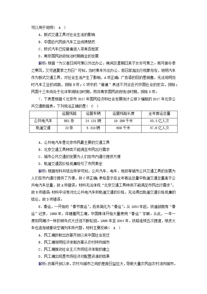
7.下表是根据《北京市2017年国民经济和社会发展统计公报》编制的2017年北京公共交通数据表。下列说法正确的是( C )
A.公共电汽车是北京市民最主要的交通工具
B.北京交通工具种类不能满足市民出行需求
C.城市公共交通的发展为人们在市内通行提供方便
D.轨道交通因价格低廉吸引了市民乘坐
解析:根据材料并结合所学可知,公共汽车、电车、地铁等城市公共交通工具的发展为人们在市内通行提供了方便,故C项正确;表格显示在全年客运总量中轨道交通总量高于公共电汽车总量,故A项错误;材料无法体现“北京交通工具种类不能满足市民出行需求”,故B项错误;材料中没有对比公共电汽车和轨道交通的价格,无法得出轨道交通价格低廉的结论,故D项错误。
8.春运,一开始称“春节客运”,后来简化为“春运”。从1954年起,铁道部就有“春运”记录,1989年,伴随着民工潮,中国媒体开始大量使用“春运”字眼。从此,一年一度如同潮汐一样的候鸟式大迁徙不断轮回。1998年至2004年,铁路连续五次提速,绿皮火车也逐渐被豪华空调列车所代替。材料主要反映( A )
A.民工潮折射出改革开放以来中国社会变迁
B.民工潮说明经济体制改革从农村转向城市
C.民工潮推动社会主义市场经济体制的建立
D.民工潮出现是市场经济对配置资源的结果
解析:改革开放以来,农村与城市之间的差距日益拉大,导致大量农民由农村流向城市,民工潮的出现是对这一时期社会变迁的反映,故选A项;1984年经济体制改革的重点由农村转向城市,而民工潮出现于1989年之后,排除B项;建立社会主义市场经济体制是为了进一步适应深化改革开放的需要,与民工潮无关,排除C项;民工潮出现在中国市场经济确立之前,排除D项。
9.阅读下列材料,回答问题。
材料一 1896年,福特制造出了他的第一辆汽车。福特汽车公司于1903年开业。亨利·福特想要制造一种面向大众而不是富人阶层的新型车。1908年引进T型车模型。这种车的价格只有850美元,当年的销售量就达到10 607辆。福特采用生产流水线组装汽车。福特规定福特公司的最低日薪是5美元。这是当时普通工人工资的两倍。1913年,福特建立了第一家流水线汽车厂,这大大降低了汽车的生产时间和生产成本,价格也下降到每辆360美元(1916年),当年就卖出730 041辆汽车。到后来,一辆T型车的价格只有265美元。1929年,美国汽车年产量达到450万辆,2 310万辆汽车登记在案。20世纪20年代,汽车制造成为美国经济的第一大产业,并带来了10年工业大繁荣,国民生产总值增长了59%,达到1 031亿美元;人均国内生产总值增长42%,个人收入增长38%。
——摘编自《美国百年经济奇迹》
材料二 中国知识产权局局长田力普22日表示,中国的高铁技术结合自身实际,做到了集成创新,形成了自己的特点,国外关于“中国高铁技术系抄袭”的指责完全不符合实际。现在只有中国才能在山区修高铁。对于如何看待技术的借鉴与创新,田力普说,全世界的创新都分为两部分,一是别人已经创造出来的,另一部分是自己结合实际所作出的创新。“发达国家可以这样做,为什么中国不可以?”谈到外界对中国高铁技术自主研发的质疑,田力普言辞犀利。“我们购买德日法加的技术,那是按照国际规则支付了专利费的,这是合法的。消化别人的技术,结合自己的情况而创造出来的新东西,怎么会是抄袭呢?”据铁道部负责人介绍,到2020年,我国新建高速铁路将达1.6万公里以上。
——中新社成都2010年11月22日电
(1)根据材料一,回答福特在汽车生产领域的发明是什么。结合所学知识,说明他的发明怎样改变了当时的社会面貌?
(2)根据材料二,分析中国在发展高速铁路的过程中,需要注意什么问题。结合所学知识,分析高速铁路的大规模修建对中国经济和社会发展的重大意义。
答案:(1)发明:流水线组装汽车。
改变:生产出价格低廉的汽车,满足了广大消费者的需求;创造了汽车的最佳生产方法,提高了生产效率;带动了工资的普遍上涨,为美国培育了一大批中产阶层,促进了美国经济的发展和人民的富裕;改变了城市和世界面貌,人们的生活方式、居住方式、往来方式都发生了重大变化。
(2)问题:在引进创新技术的同时,注意对自己的知识产权的保护。
意义:有利于进一步提升综合国力,增强我国高新技术的自主创新能力;成为区域经济的新引擎,有利于发挥中心城市和经济发达地区的带动作用;促进中国的城镇化和工业化的发展,带动相关产业的升级和第三产业的发展;加强中国的国防实力;有利于促进产业结构升级和地区经济协调发展。
解析:(1)第一小问,根据材料一“福特采用生产流水线组装汽车”可知是流水线组装汽车;第二小问,根据材料一“面向大众而不是富人阶层的新型车”“这大大降低了汽车的生产时间和生产成本”“带来了10年工业大繁荣,国民生产总值增长了59%,达到1031亿美元;人均国内生产总值增长42%,个人收入增长38%”等归纳。
(2)第一小问,根据材料二“我们购买德日法加的技术,那是按照国际规则支付了专利费的,这是合法的。消化别人的技术,结合自己的情况而创造出来的新东西,怎么会是抄袭呢?”可知,在引进创新技术的同时,注意对自己的知识产权的保护;第二小问,从综合国力、区域发展、城市化、产业结构等角度回答。
二、能力提升
10.“这一转变还造成了一些令人意想不到的附带作用。……高速公路的车速被限制在每小时55英里以下,这不仅节省了每天15万多桶的石油,而且还大幅度降低了全国交通事故的数量。……美国设计师开始设计可以使能源再利用的建筑物。……这还是电动汽车研发的分水岭。”材料主要反映( B )
A.能源危机引发科技革命B.能源危机促进社会变革
C.科技引导石油高效利用D.节约成为人们时尚追求
解析:高速公路限速节省了石油,也降低了交通事故数量,而且美国设计师开始设计可以使能源再利用的建筑物,以及电动车研发,题干所列的事项的共同点是能源问题,即正是由于能源危机促进社会变革,B项正确;A项逻辑关系不成立,科技革命是生产力发展的结果而非能源危机导致,排除;题干涉及的是石油消耗量的减少而非高效利用石油,排除C项;题干无法体现民众的追求,排除D项。
11.高铁站点的选址大多在距离城市中心较远的郊区甚至是偏远的农村地区,如京沪高铁沿线有24个站点,其中仅有北京南站、天津南站、南京南站、苏州北站、虹桥站等少数高铁站位于城市中心区,其余大多数高铁站位于城市边缘区。高铁站点在“城市边缘区”这种选址( C )
A.增大了其所连接城市的可达性B.表明交通运输出现突破性进展
C.推动了郊区的城市化进程D.说明缺乏统一规划和技术标准
解析:材料中高铁站点的选址大多在“城市边缘区”,这有利于带动郊区经济的发展,以此推动郊区的城市化进程,C项正确。A项与高铁的选址大多在“城市边缘区”关系不大,排除;材料强调的是高铁站点选址对郊区城市化的影响,而非交通运输出现突破性进展,排除B项;高铁站点的选址大多在“城市边缘区”,这正是政府与相关部门统一规划的结果,排除D项。
12.1903年,美国人莱特兄弟发明了飞机。1909—1949年,我国多次选派留学生赴英、美、苏、法等国学习军事航空和飞机制造技术,他们学成回国后,积极主持或参与中国飞机的研制工作,试制成功了中国最早的水上飞机、仿苏E—16驱逐机、运输机等。这说明( A )
A.留学生促进了中国航空事业的发展
B.航空救国是所有知识分子的理想
C.中国航空工业近代化起步比较晚
D.近代中国的航空工业技术力量雄厚
解析:从材料反映的中国留学生为中国航空事业发展所做的贡献来看,留学生是促进中国航空业发展的重要力量,故答案为A项。B项说法绝对,材料没有反映,排除;材料反映的是留学生在中国航空事业发展中的作用,没有涉及中国航空工业近代化起步比较晚,不能反映近代中国的航空工业技术力量雄厚,排除C、D两项。
13.二战后,美国的城市郊区出现了大量集购物、休闲、餐饮、娱乐等功能于一体的购物中心,后来,这一新的商业组织形式逐步推广到世界各地。该现象出现的直接原因是( B )
A.城市郊区环境优美污染少B.高速公路修建与汽车普及
C.房地产企业无序盲目扩张D.城市中心区人口严重不足
解析:高速公路修建和汽车的普及便利了人们由城市中心去往郊区,这是城郊出现购物中心的直接原因,B项正确;乡村的环境更加优美,污染更少,因此A项不是购物中心设置在城郊的直接原因,排除;C项与购物中心设置在城郊无关,排除C项;二战后城市化发展较快,城市人口较多,排除D项。
14.阅读材料,完成下列要求。
材料 1868年,英国伦敦议会大厦前的十字路口安装了世界上第一盏煤气交通信号灯。它由一位警察牵动皮带操作:红灯停,绿灯行。此后,伦敦这个最繁忙的路口交通秩序有所好转。
1903年,美国第一次提出建立红绿灯信号、行人安全岛、人行横道标志等设施,后为世界各国所仿效。
1914年,美国出现了由电力驱动的交通信号灯,为解决城市交通问题提供了便利。随着美国汽车制造工业迅猛发展,城市人口不断增加,对城市道路通行提出更高要求。此后,美国开始把多个交叉路口信号灯连接为一个联动信号系统,由人工集中控制,使路口通行能力有所提高。
1926年,英国第一次安装和使用自动化的控制器来控制交通信号灯,成为城市交通自动控制的起点。
1952年,美国丹佛市首次把模拟计算机技术应用于交通信号灯控制。
1964年,加拿大多伦多市建立了一套由计算机控制的交通信号协调控制系统,成为道路交通控制技术发展的里程碑。
20世纪80年代后期以来,城市交通状况日趋恶化。人们认识到,只有综合考虑路口交通流与信号控制方案,并完善配套的城市交通法规,才有望改善城市交通,解决相关社会问题。智能交通控制系统应运而生。
——据郑祖武《城市道路交通》等
(1)根据材料并结合所学知识,指出城市道路交通信号灯诞生的历史背景。
(2)根据材料并结合所学知识,简述影响20世纪交通信号灯重大改进的主要科技成果。
(3)根据城市交通信号灯的发展历程,说明技术进步在哪些方面改善了城市生活。
答案:(1)背景:第二次工业革命开展;城市快速发展(城市化进程加快,工业城市出现);城市交通状况日益复杂(交通运输工具数量和种类增多)。
(2)科技成果:内燃机的发明和应用,新式交通工具不断出现;电灯的发明和电力的广泛应用;计算机技术的产生和普及;网络技术的出现与应用。
(3)说明:解决了城市化进程中日益突出的交通问题,改善了城市生活环境;推进了城市化进程,提高了城市管理水平;提高了城市文明程度(规则意识、法制观念、行为方式)。
解析:(1)背景:可结合所学知识从第二次工业革命的影响的角度分析作答。
(2)科技成果:可从时间信息入手,结合所学知识列举与之相关的第二次工业革命和现代科技发展的成果。
(3)说明:可从技术进步给社会生产、社会生活带来的积极作用角度分析作答。
运营线路
运营车辆
运营线路长度
全年客运总量
公共电汽车
881条
24 131辆
19 299千米
33.3亿人次
轨道交通
22条
5 210辆
609千米
37.8亿人次
高中历史人教统编版选择性必修2 经济与社会生活第13课 现代交通运输的新变化当堂达标检测题: 这是一份高中历史人教统编版选择性必修2 经济与社会生活第13课 现代交通运输的新变化当堂达标检测题,共7页。试卷主要包含了选择题,非选择题等内容,欢迎下载使用。
人教统编版选择性必修2 经济与社会生活第13课 现代交通运输的新变化习题: 这是一份人教统编版选择性必修2 经济与社会生活第13课 现代交通运输的新变化习题,共7页。试卷主要包含了5%,7%,9%等内容,欢迎下载使用。
历史选择性必修2 经济与社会生活第13课 现代交通运输的新变化同步达标检测题: 这是一份历史选择性必修2 经济与社会生活第13课 现代交通运输的新变化同步达标检测题,共9页。

