卷05【押题演练】备战2023年高考生物全真模拟押题卷(全国乙卷)(原卷版)
展开【押题演练】备战2023年高考全真模拟押题卷(全国乙卷)
高三生物
(考试时间:45分钟 试卷满分:90分)
一、单项选择题:本题共6小题,每小题6分,共36分。在每小题给出的四个选项中,只有一项符合题目要求。
1、新型冠状病毒、肺炎支原体和肺炎双球菌均可导致人患肺炎等传染病,下列相关描述正确的是( )
A. 三类病原体均可在人工配置的培养基中生长、繁殖
B. 三类病原体均需利用宿主细胞的核糖体合成自身蛋白
C. 新型冠状病毒入侵人体后,只引发机体细胞免疫
D. 开窗通风降低病原体密度﹑阻断病原体的传播途径等措施可降低肺炎的发病率
2、囊性纤维化患者肺部支气管上皮细胞表面转运氯离子的载体蛋白(CFTR蛋白)异常关闭,导致患者支气管中黏液增多,造成细菌感染。已知患者CFTR蛋白功能异常是基因突变引起的。如下图表示CFTR蛋白在氯离子跨膜运输过程中的作用,下列有关叙述正确的是( )
A. 图中正常细胞内的氯离子通过协助扩散方式转运至细胞外
B. CFTR蛋白功能异常导致氯离子在支气管上皮细胞外浓度升高
C. 图中随着氯离子在细胞外浓度逐渐升高,不影响水分子向外扩散的速度
D. 囊性纤维化说明基因可通过控制蛋白质的结构直接控制生物体性状
3、2021年的诺贝尔生理学或医学奖是关于感知“温度与触觉受体”的发现,这其中最具代表就是辣椒素受体(TRPV1)的发现。研究表明,分布于皮下神经纤维膜上的TRPV1受体是一种离子通道,能被43℃以上的温度或辣椒素等物质活化,进而形成烫或辣的感觉,并使身体产生逃离伤害源的应激反射。下列有关叙述错误的是( )
A. TRPV1受体可让钠离子流入细胞内,从而引发动作电位的产生
B. 嘴唇接触辣椒素后,痛觉的形成部位是在下丘脑
C. 触碰到烫的物品引发的应激反射中,兴奋在神经纤维上的传导方向是单向的
D. 使用某种能与TRPV1受体结合的药物后,可能会阻断痛觉的形成
4、白鹤是一种迁徙性鸟类,雌鹤每年产卵1~2枚,通常一对亲鸟只能养大一只幼鹤。利用GPS对鄱阳湖白鹤的迁徙路线进行研究,可实现对其更好的保护。下列分析错误的是( )
A. 鄱阳湖白鹤的种群密度会随着白鹤的迁徙发生变化
B. 白鹤种群增长慢与其繁殖能力弱、出生率较低有关
C. 鄱阳湖的植物资源为白鹤提供了栖息空间和食物条件
D. 对白鹤进行生态学研究体现了生物多样性的间接价值
5、细胞通常会同时表达抗凋亡蛋白和促凋亡蛋白。Bcl-2蛋白是多种细胞存活的必需因子,磷酸化的Bcl-2蛋白执行具生理功能;胞外的死亡信号激活相应受体后,细胞内Bcl-2蛋白含量降低,而细胞内Bak蛋白和Bax蛋白聚合,开启细胞凋亡的过程。下列相关分析不合理的是( )
A. Bcl-2蛋白为抗凋亡蛋白,癌细胞内Bcl-2蛋白含量较高
B. 效应T细胞可能会促进靶细胞中的Bel-2蛋白发生磷酸化
C. 衰老细胞中Bak 基因和Bax因表达量可能会明显增大
D. 正常细胞中的Bel-2蛋白可能会抑制Bak蛋白和Bax蛋白发挥作用
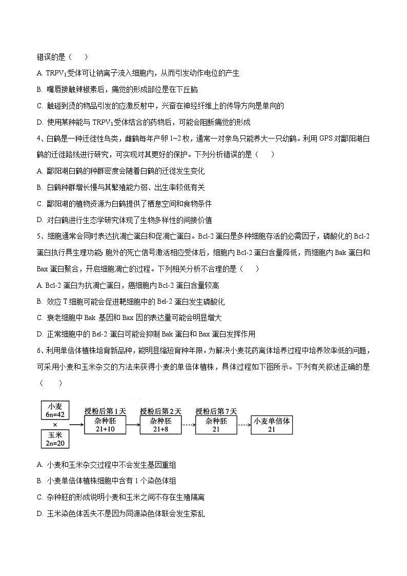
6、利用单倍体植株培育新品种,能明显缩短育种年限。为解决小麦花药离体培养过程中培养效率低的问题,可采用小麦和玉米杂交的方法来获得小麦的单倍体植株,具体过程如下图所示。下列有关叙述正确的是( )
A. 小麦和玉米杂交过程中不会发生基因重组
B. 小麦单倍体植株细胞中含有1个染色体组
C. 杂种胚的形成说明小麦和玉米之间不存在生殖隔离
D. 玉米染色体丢失不是因为同源染色体联会发生紊乱
二、非选择题:共54分,第29~32题为必考题,每个试题考生都必须作答。第37~38题为选考题,考生根据要求作答。
(一)必考题:共39分。
29、油茶是一种常绿小乔木,因其种子可榨油供食用而得名。为了研究光照强度对油茶生长发育影响,研究人员通过人工遮阴的方法设置了四组光环境梯度实验,结果如下表。据表分析并回答下列问题。
组别 | 苗高/cm | 单叶面积/c㎡ | 全株叶面积/c㎡ | 叶片净光合速率/μmol·n·m-2s-1 | 叶绿素含量(相对值) |
全光 | 40.5 | 10.9 | 259.0 | 6.8 | 78.4 |
50%全光 | 51.4 | 14.4 | 338.9 | 7.1 | 82.4 |
25%全光 | 48.6 | 15.6 | 367.1 | 8.0 | 88.5 |
12.5%全光 | 38.9 | 15.9 | 373.2 | 8.1 | 95.9 |
(1)随遮阴程度的增加,油茶叶片净光合速率也在增加,其原因是__________。这体现了植物对__________的适应,在此适应过程中,光作为______________调控了植物的生长发育。
(2)在生产实践中不能确定12.5%全光时油茶的产量比25%全光时高,可能的原因是①__________;②____________。
30、阳生植物受到周围植物遮荫时,茎伸长速度加快,使株高和节间距增加,叶柄伸长的现象称为避荫反应,而阴生植物通常无此反应。不同环境下,红光(R)和远红光(FR)的比例变化很大,与在直接太阳光照射下相比,树冠下红光占比小,且随着遮荫程度的增大,红光(R):远红光(FR)减小。
(1)树冠下的光环境中R:FR变小的原因是树冠上层叶片中的_________吸收了红光,而生长在树冠下的阴生植物的叶绿体具有_________等特点,从而使其适应在弱光下生存。从适应环境的角度分析避荫反应的生理意义_________。
(2)研究发现,光敏色素(PHY)是启动避荫反应的主要受体。在遮荫条件下,远红光FR会使光敏色素失活从而增强光敏色素互作因子(PIF')的稳定性,进而促进器官伸长相关的基因表达。具体调节机理如下图所示:遮荫程度增大时,R:FR减小导致PIF_________,最终导致茎伸长速度加快。据图可知,植物生长发育的调控是由__________共同完成的。
(注:GA表示赤霉素,DELLA表示某种转录调节因子)
(3)根据以上资料及所学知识分析光在植物生长发育中的作用有①_________,②_________。
31、九万山自然保护区位于广西北部,生物资源异常丰富,特有生物种类繁多,是广西三个植物特有现象中心之一,是中国亚热带地区生物种类最丰富的地区之一,也是全球同纬度地区生物多样性保护的关键地区。回答下列问题:
(1)九万山自然保护区的植物群落结构十分复杂,海拔从高到低的植被分布依次为高山灌丛草甸,山地灌丛矮林,针、阔叶混杂林,常绿阔叶林等,这种现象体现了群落空间的__________结构;形成这种结构的因素有_________(答出3项)。
(2)自2000年以来,九万山自然保护区管理处特定区划部分原始森林为核心保护区,禁止人类在此区域进行生产活动。从演替的角度分析,原因是_________。
(3)九万山自然保护区物种丰富,生态结构复杂,已形成一个稳定性极高的生态系统。由于环境条件的不断变化,偶尔会有一,两个物种因不适应环境而不断减少甚至被淘汰,但对该生态系统的稳定性基本不造成影响,原因是_________。
32、人类的ABO血型系统由3个复等位基因IA、IB、i控制,每种血型的基因型如图1所示。人类某遗传病受一对等位基因(T、t)控制,位于另一对同源染色体上,在人群中的发病率为1/10000。有两个家系成员关于该遗传病的性状表现如下图2所示,其中Ⅱ-3和Ⅱ-5均为AB型血,Ⅱ-4和Ⅱ-6均为O型血。请回答下列问题:
A型 | B型 | AB型 | O型 |
IAIA、IAi | IBIB、IBi | IAIB | ii |
(1)该遗传病的遗传方式为___________________。若Ⅱ-2与一健康男性结婚,所生孩子患该病的概率为_________________。
(2)在图2的两个家系中,I-5与I-6个体的血型_________________(可能、不可能)相同,而Ⅱ-3与Ⅱ-4所生孩子的血型_________________(可能、不可能)与这对夫妻的血型相同。
(3)根据图2可推测出Ⅲ-1基因型为TT且表现为B型血的概率为_________________。
(4)若Ⅲ-1与Ⅲ-2婚配,生育了一个女孩,可推测该女孩为O型血患该病的概率为_________________。
(二)选考题:共15分。
37.[生物——选修1:生物技术实践](15分)
豆腐的品种有很多,红方腐乳因加入红曲而成红色,味厚醇香;糟方腐乳加入酒糟而酒香扑鼻;青方腐乳不加辅料,用豆腐本身渗出的水加盐腌制而成。豆腐乳的品种还会因豆腐的含水量、酒的种类和用量等因素而不同。就腐乳的制作回答下列问题:
(1)腐乳制作有多种微生物参与,其中起主要作用的是__________。在发酵过程中为了促进该种微生物的生长,可采取的措施有__________(至少答出两点)。
(2)豆腐发酵主要利用了微生物产生的___________等酶类,通过发酵,豆腐中营养物质的种类___________(增多/减少),且更易于消化和吸收。
(3)在腐乳制作过程中,抑制微生物的物质有盐、_________等。盐的用量如何影响腐乳的质量?__________。
(4)含水量为70%左右的豆腐适于制作腐乳,若完成了腐乳制作,可以从__________等方面评价腐乳的质量。
(5)吃腐乳时,你会发现腐乳外部有一层致密的“皮”。这层“皮”是怎样形成的?______________
38.[生物——选修3:现代生物科技专题](15分)
生物技术在生产中获得了广泛应用,如下是生物技术制备抗体的两个途径模式简图。回答下列问题。
(1)在抗体1的制备过程中,利用了每种B淋巴细胞______的特性和骨髓瘤细胞能够______的特性。
(2)在抗体2的制备过程中,构建基因表达载体时,目的基因序列中______(填“能”或“不能”)含有用到的限制酶的识别序列,原因是______。
(3)图中用到的生物技术主要有______。
(4)在动物基因工程中,常以受精卵作为受体细胞,其原因是______。除图中方法外,若用棉花产生抗体2,则⑥过程的受体细胞通常选用______,经过筛选后再侵染棉花体细胞,转化成功后通过______技术获得能产生抗体的转基因棉花植株。
卷05【押题演练】备战2023年高考生物全真模拟押题卷(全国甲卷)(原卷版): 这是一份卷05【押题演练】备战2023年高考生物全真模拟押题卷(全国甲卷)(原卷版),共7页。试卷主要包含了单项选择题,非选择题等内容,欢迎下载使用。
卷05【押题演练】备战2023年高考生物全真模拟押题卷(全国乙卷)(解析版): 这是一份卷05【押题演练】备战2023年高考生物全真模拟押题卷(全国乙卷)(解析版),共14页。试卷主要包含了单项选择题,非选择题等内容,欢迎下载使用。
卷04【押题演练】备战2023年高考生物全真模拟押题卷(全国乙卷)(原卷版): 这是一份卷04【押题演练】备战2023年高考生物全真模拟押题卷(全国乙卷)(原卷版),共6页。试卷主要包含了单项选择题,非选择题等内容,欢迎下载使用。

